Hallo Leute! Ich möchte einen Verstärker für einen Frequenzgenerator entwickeln. Der Frequenzgenerator gibt +10V -10V aus. Strombelastbarkeit = schwach Mit Verstärker meine ich, dass nicht die Spannung verstärkt werden soll, sondern nur der Strom. Der Frequenzgenerator gibt einen Sinus aus und sobald der Sinus durch mein neu gebautes Gerät durch ist, soll man diesen mit 1A belasten können. Könnt ihr mir bitte Beispiele von Schaltungen präsentieren oder wisst ihr irgendwelche Links zu diesem Thema? Ich danke euch Leute Tschüss Martin
Bei geringer Bandbreite, kannst du ne geregelte Stromquelle (sprich OPAmp + FET) nehmen. Wenn du die Spannung über den Shunt-Widerstand abgreifst, dürftest du ne ganze Menge Strom ziehen dürfen. Die Spannung am Shunt bleibt immer gleich, da die Stromquelle auf diesen Spannungsabfall 10V regelt. Für Bipolar lässt sich sicherlich eine geeignete Schaltung mit 2 Stromquellen aufbauen. Vielleicht reicht der Gedanke schon. Muss selst nochmal drüber nachdenken. Gruß Alexander
Ich glaube du liegst nicht so schlecht, wenn du einen OP mit nachfolgender bipolarer Komplementärendstufe nimmst, und über beide gegenkoppelst.
Martin, genau wie schnudl es erklärt hat, geht's auch. Solange Du keine Spannungsverstärkung machen musst, sind zwei komplementäre Emitterfolger völlig ausreichend. Die sind sogar (als Schaltung betrachtet) relativ schnell, d. h. bis 100 kHz musst Du Dir kaum Gedanken machen bezügl. Frequenzgang. Damit keine Übernahmeverzerrungen im Nulldurchgang entstehen, kann man diese Stufe entweder mit einem Ruhestrom vesehen, oder man kann einen OP vorschalten und dessen Ausgang an die verbundenen Basen anschließen und gleichzeitig die Basen und die Emitter mit einem Widerstand versehen -- für übliche OPs etwa 68 Ohm (damit außerhalb der Stromübernahme durch die Transistoren der OP nicht mehr als ca. 10 mA treiben muss). Gruß Dieter
Martin, ach ja, vergessen: Gegenkopplung zum OP natürlich NACH der Transistorstufe, d. h. vom endgültigen Ausgang zurück auf den Minus-Eingang des OPs. Dieter
Martin wrote: > Der Frequenzgenerator gibt einen Sinus aus und sobald > der Sinus durch mein neu gebautes Gerät durch ist, soll > man diesen mit 1A belasten können. Es gibt dabei 2 große Fragen: 1. Welcher Frequenzbereich? Für NF (<100kHz) gibts deutlich einfachere Schaltungen. 2. Willst Du, dass die Spannung oder der Strom eingeprägt wird? Nehmen wir mal an, Du hängst einen 100 Ohm Widerstand dran. Dadurch fließt bei 10 Volt 0.1 Ampere. Willst Du nun, dass bei einem 50 Ohm Widerstand immernoch 10 Volt anliegen (und damit 0.2 Ampere), oder willst Du dass immernoch 0.1 Ampere durchfließen (und Du somit 5 Volt hast)? Wenn Du NF und Spannungseinprägung haben willst, so würde ich Dir jeden einfachen HIFI-Verstärker empfehlen. Die sind sehr gut, wenn Du keine Gleichspannung brauchst. Und die entsprechenden Verstärkermodule bekommt man billig bei Pollin.
Warum so kompliziert? Ein Leistungs-OpAmp sollte doch genügen. Zum Beispiel sowas hier: http://www.st.com/stonline/products/literature/ds/1317.pdf mfg reiner
Hallo, ich würde auch einen OP vorziehen. Eine nachgeschaltete Leistungsstufe tut es zwar auch, aber dann sollte die ja auch kurzschlussfest sein. Also benötigt man mindestens zwei BD- und zwei BC- Transistoren und ein paar Widerstände, so wie Dioden. Gruss Klaus.
Ich hab mal rausgefunden, dass man guenstige Audioversterker DC koppeln kann. Das gibt dann Satt Dampf fuer viel weniger Geld.
Hallo, wir wissen leider immer noch nicht, für welchen Frequenzbereich das Ganze sein soll und welche anderen Eckdaten gefordert werden. Wenn er z. B. geringe Offsets haben möchte, dann sind viele normale Audio-OPs ungeeignet. Dieter
Hallo Leute! Danke für eure großartigen Antworten. Tut mir leid für meine verspätete Antwort. @Christian Wenn man den Frequenzgenerator auf 10V stellt, dann sollen am Ausgang der nachgeschalteten Elektronik auch 10V sein. Das bedeutet, dass sich der Strom aus dem Last-Widerstand ergeben soll. Der Frequenzbereich soll von 0-100Herz reichen, also nicht besonders aufregend. Soweit ich mit dem Projekt vertaut bin, spielen geringe Offsets eher eine Nebenrolle. Es ist nur wichtig, dass der Ausgegebe Sinus belastbar wird. Tschüss Martin
Martin, ich habe mal eine Leistungsendstufe diskret aufgebaut für ungefähr denselben Zweck, Frequenzbereich DC - 1 kHz, Spannungsswing +/- 30 Volt. Wenn Interesse besteht, kann ich Dir die Schaltung mal schicken. Dieter
Wie eine mit einem Op angesteuerte Gegentakt Endstufe funktioniert siehe Schaerer Gegentakt-Endstufe ohne Ruhestrom http://www.elektronik-kompendium.de/public/schaerer/endstu_t.htm und folgende. Als OpAmp kommt z.b. ein TL072 mit +-15V versorgt in Frage. Für die Endstufe sind wegen der geringen Strombelastbarkeit des Op eine Darlington Kombination zu empfehlen.
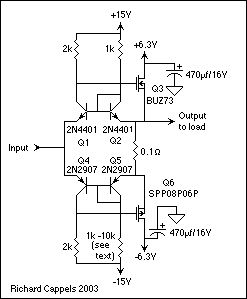
Die Variante mit MOSFET als Lastungsstufe hat etwas den Nachteil dass man gegenüber Transistoren wegen der höheren Gate-Source Spannung auch eine höhere Versorgungsspannung braucht, was unnötig Verlustleistung erzeugt, oder man nimmt wie in dem Bild eine zweite höhere Versorgungsspannung für die Vorstufe. Der BUZ73 z.B. braucht für 1A eine Gate Source Vorspannung von 4V!
Hallo Leute! @Dieter Die Schaltung interessiert mich sehr. Kannst du sie mir bitte schicken: martin.8435441@gmx.at Und euch anderen, vielen Dank für die Schaltungen. Ich bin erst ab 2.Jänner wieder Online. Dann beginne ich auch mit dem Aufbau der ersten Schaltungen. Deshalb wünsche ich euch allen Frohe Weihnachten und ein Gutes Neues Jahr 2008. Tschüss Martin
Hallo Leute! Ein Gutes Neues Jahr wünsche ich euch nocheinmal im Nachhinein. Ich habe die Schaltung auf einer Lochrasterplatine aufgebaut. Den Schaltplan habe ich angehängt. Es handelt sich um einen einfachen Spannungfolger. Ich versorge zur Zeit mit +-9V. Die Netzteile sind galvanisch getrennt. Es handelt sich für den Anfang um Labornetzteile. Der Frequenzgenerator ist auf 90HZ Sinus eingestellt und liefert einen Spitzenwert von +-5V. Das Signal des Frequenzgenerators und der Ausgang des OPVs L165 sind auf dem Oszi dargestellt. Wie laut Schaltplan ersichtlich habe ich am OPV-Ausgang einen 10K Widerstand und einen 100nF-Kondensator. Wenn ich einschalte passiert zuerst nichts Aufregendes. Sobald ich aber den Frequenzgenerator anstecke, zieht plötzlich der OPV 1A auf beiden Versorgungen +-9V. Dann ist er tot und ich muss einen neuen anschließen. Das bedeutet, wenn ich jetzt den Frequenzgenerator abstecke und später wieder neu einschalte, zieht der OPV trotzdem 1A. Er wird auch schön heiß. Ich habe mir bereits 3 OPVs L165 abgeschossen. Jedesmal wieder habe ich die Schaltung auf Fehler kontrolliert und habe auch die Versorgungsspannungen mehrmals nachgemessen. Aus diesem Grund habe ich einen LM358 angehängt. Mit diesem funktionierts ohne Probleme. Am OSZI habe ich ein perfektes Signal. Wenn es mit dem LM358 auch nicht gehen würde, dann würde ich auf einen Schaltungsfehler tippen. Ich könnte mir nur noch vorstellen, das am Datenblatt was nicht stimmt (L165). Pin 1 +-Eingang Frequenzgenerator Pin 2 --Eingang Verbunden mit Pin 4 und mit Ausgangsstecker. Pin 3 --Versorgung Pin 4 Output Verbunden mit Pin 2 und mit Ausgangsstecker. Pin 5 +-Versorgung Ich habe auch ein Eagle-Bauteil des L165. Dort stimmt die Bauteilbelegung mit jener im Datenblatt überein, weil es ja auch sein könnte, dass man das Bauteil auf der Zeichnung nich von vorne, sondern von hinten anschaun muss. Gibt es für den L165 irgendeinen Trick, den ich nicht kenne? Ich habe leider nur noch zwei übrig. Könnt ihr mir bitte helfen? Ich bin schon ganz verzweifelt? Tschüss Martin
Hallo Leute! Ich habe jetzt die Gegenkopplung entfernt. Den Inverting-Input (I-) habe ich mit GND verbunden und der Non-Inverting-Input (I+) hängt nach wie vor am Frequenzgenerator. Auf diese Weise erhalte ich einen Komparator. Wenn die Spannung des Frequenzgenerators größer als 0V ist, dann schaltet der Ausgang des OPVs auf 9V und wenn die Spannung des Frequenzgenerators kleiner als 0V ist, dann schaltet der OPV auf -9V. Der OPV schaltet und funktioniert in diesem Fall ohne Probleme. Das Problem, dass plötzlich so viel Strom gezogen wird liegt nur an der Gegenkopplung, also wenn Output und Inverting Input miteinander verbunden sind. Kann es sein, dass der OPV ausregeln möchte und dieser zu Schwingen beginnt und durch das viele Schalten so viel Strom verbraucht und heiß wird? Wie kann man, falls es sich um ein Schwingen handelt, dieses unterdrücken? Tschüss Martin
Das Problem ist, daß er schwingt, weil meines Wissen diese IC's nicht für V=1 kompensiert sind. Wenn Du also diesen IC nehmen willst, würde ich vorschlagen, die Gegenkopplung für z.B. v=10 zu bemessen (so daß er also 10-fach verstärkt), und am Eingang einen 1:10 Spannungsteiler, so daß die Gesamt-v wieder 1 ist. Auch einen 100nF-C am Ausgang mögen OPV's nicht (also rein kapazitive Last). Ein Boucherot-Glied (RC-Serie parallel zum Ausgang, z.B. 220nF + 1Ohm oder so) sorgt zusätzlich gegen Schwingneigung bei bestimmten komplexen Lastzuständen. Notfalls auch eine kleine (strombelastbare) Drossel in Serie zum Ausgang, um kapazitive Lasten zu ermöglichen.
Der L165 schwingt in deiner Schaltung weil die interne Frequenzkompensation nicht fuer eine Verstaerkung von 1 ausgelegt ist. Deshalb wird er auch heiss. Schau mal in das Datenblatt von ST auf Seite 1/9 Dort ist fuer die Invertierende Verstaererschaltung mit der Verstaerkung von 1 zwischen den beiden Eingaengen ein Widerstand geschaltet. So ist es fuer den OP als wuerde er eine Gegengekoppelte Verstaerkung von ca. 10 sehen. Erst ab dieser Verstaerkung arbeitet er Stabil. Auch sollte dein 100 nF C am Ausgang ein Widerstand in Reihe von ca. 1 .. 2 Ohm bekommen. Die nichtinvertierende Schaltung (Spannungsfolger) ist beim dem OP nicht so ohne weiters moeglich. Gruss Helmi
Bitte melde dich an um einen Beitrag zu schreiben. Anmeldung ist kostenlos und dauert nur eine Minute.
Bestehender Account
Schon ein Account bei Google/GoogleMail? Keine Anmeldung erforderlich!
Mit Google-Account einloggen
Mit Google-Account einloggen
Noch kein Account? Hier anmelden.

