hi ich brauche eine schaltung für ein lcd 4x20 4 tastern und das ganze auch aneinem port. ist das moglich wenn ja wie. martin.
eventuell hilft dir dies http://www.roboter-teile.de/Shop/themes/kategorie/detail.php?artikelid=53&source=2
Hi, Wenn Du 4 tasten als Matrix 2x2 an einen Port hängst, sie als Matrix abfragst, und die Datenleitungen des LCD mit an diese Ports hängst, dann geht das. Nach jedem Tastendruck muss dann lediglich eine Port Umschaltung Eingang -> Ausgang erfolgen, dann die daten auf dem LCD ausgeben, dann wieder umschalten Ausgang -> Eingang und weiter tasten abfragen... usw.....
das ist schon mal cool ich bräuchte einen schaltplan das µC board ist schon fertig. und wollte jetzt mit dem lcd hardware weiter machen. thx martin
Hallo Martin, mit nur einem Port also 8-Bit ist das möglich. Das LCD-Display schließt du im 4-Bit Modus an. Die LCD-Pins D7, D6, D5, D4, E, R/W, RS werden dabei benutzt. Die LCD-Pins D3, D2, D1, D0 werden dabei nicht benutzt. Es werden für das LCD-Display 7 Bits benötigt. Die Tastatur fragst du mit dem letzten 8 Bit ab, die Tastaturleitungen einfach mit einem 74244 auf die Datenleitungen D4-7 schalten. So kannst du ein LCD-Display und 4 Tasten abfragen. mfg Torsten
Andy wrote:
> Wenn Du 4 tasten als Matrix 2x2 an einen Port hängst
Ich hab noch nie ne 2*2 Matrix gesehen.
Wenn man sich mal überlegt, wieviel Portpins 4 Tasten oder ne 2*2 Matrix
benötigen, dann weiß man auch, warum.
Erst ab 2*3 spart man einen Pin.
Du kannst die 4 Tasten über 4 Widerstände (1k) mit auf die
Datenleitungen des LCD legen.
Die Widerstände sind nötig, damit beim Drücken das LCD keinen Mumpitz
anzeigt.
Dann brauchst Du insgesamt 6 Portpins.
Peter
Jepp @Peter Sorry, die Finger waren wieder schneller als mein Geist....
Nur bitte für den 4 Bit Modus am LCD die Pins D4-D7 nehmen.. Sorry...
Ja, so gehts, muss sich niemand davor verstecken, gg Passiert wenn man schnell helfen will ;)
Ein Beispiel habe ich Dir aus einer Anwendung ausgeschnitten, welches nur vier Portleitungen braucht. Am 6-pol. Stecker werden neben Pin1(GND) und Pin2(VCC) weitere vier Portleitungen angeschlossen. Pin3-5 steuern dabei das Schieberegister 4094 an, welches 4bit-weise das Display beschreibt und mit weiteren 4 Bits einen DAC zur Kontrasteinstellung ansteuert. An Pin6 liefert T1 ein '1' Signal, wenn einer der Taster geschlossen ist und am zugehörigen Pin des 4094 eine '0' ausgegeben wird. Um alle Taster einzulesen, muß das Abfrageprogramm nacheinander Q1-Q4 des 4094 einzeln auf '0' setzen, Pin6 einlesen und weiterverarbeiten (entprellen!). Damit das Display nicht verändert wird, muß man Bitmuster nehmen, die keine Auswirkung auf die Anzeige haben (z.B. Adressen vom Zeichensatz). Mit geschickter Programmierung kann man auch noch ein EEPROM mit ansteuern, welches z.B. typische Displayeinstellungen speichert (Kontrast, Sprache,...) Geeignet ist diese Schaltung für ein bewegliches Bedienteil, welches mit Abstand zur Hauptelektronik (1-2m Kabel) betrieben werden soll.
Gast wrote: > Ein Beispiel habe ich Dir aus einer Anwendung ausgeschnitten, welches > nur vier Portleitungen braucht. Wie wärs, wenn man sich den Plan auch ohne Spezialtools anschauen könnte (png, pdf)? > Damit > das Display nicht verändert wird, muß man Bitmuster nehmen, die keine > Auswirkung auf die Anzeige haben (z.B. Adressen vom Zeichensatz). Hä? Dem Display ist wurscht, was an den Pins anliegt, solange E nicht auf 1 gezogen wird. Statt nem 4094 nehme ich immer ein 74HC164 im 8Bit-Modus. Für den Kontrast ist einfacher ein PWM-Ausgang mit RC-Glied dahinter. Peter
Bitte schön! Aber jetzt kann man die Netze nicht mehr eindeutig identifizieren. Korrektur: an Pin6 wird eine '0' ausgegeben, wenn der zugehörige Ausgang Q1-Q4 eine '1' ausgibt. >Statt nem 4094 nehme ich immer ein 74HC164 im 8Bit-Modus. >Für den Kontrast ist einfacher ein PWM-Ausgang mit RC-Glied dahinter. Hat der 74HC164 einen PWM-Ausgang? Meine Tochter nimmt immer Buntstifte. Da kann man mal sehen, wie unterschiedlich die Geschmäcker sind!
hmmm hast du dir mal den schaltplan vom RN-Control vom Roboternetz angeschaut ??????? Die lösen die Tastenabfrage über den A/D-Wandler vom AVR. Auf dem RN-Control immerhin 5 tasten an einem Portpin und das ohne Matrix. Einfach per A/D-Wandler verschiedene Spannungsteiler per Taster einschalten und im AVR auswerten brauchst dann keine Schieberegister oder so. Da dein LCD ohne busy abfrage nur 7 pins braucht haste den 8ten für die Taster.
Vor längerer Zeit habe ich auch mal eine Tastenabfrage mit den Datenleitungen des LCDs kombiniert, wie Peter es oben vorgeschlagen hat: http://www.h-renrew.de/h/avrterminal/avrterminal.html HTH Werner
>muss das Schieberegister auf das lcd abgestimmt sein
Bei meiner Schaltung ja, da STR und E die gleiche Polarität haben
sollten. Beim 74xx595 ist das auch der Fall. Dennoch bevorzuge ich
"langsame" CMOS Bausteine, die weniger störempfindlich sind und wegen
flacherer Flanken auch weniger stören.
Auch wenn sich dadurch hier jemand mal wieder gestört fühlen sollte ;-)
Die 74HC164, 74HC595 und CD4094 sind völlig verschieden: Der CD4094 hat ein Pegel-Latch, man kann ihn also auch als einfaches Schieberegister nehmen. Der 74HC595 hat ein flankengetriggertes Latch (0->1), benötigt also immer eine Taktflanke zum Übernehmen. Der 74HC164 hat gar kein Latch, was ja für die LCD-Ansteuerung auch völlig unnötig ist. Die Daten können zappeln, wie sie lustig sind, solange E nicht gepulst wird. Deshalb hat er auch 2 Pins weniger (14 Pin Gehäuse). Peter
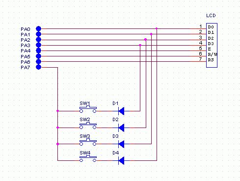
hi ich hab denn trade vor einer weile geöffnet und hab meinen schlatplan nun fertig. wenn wer lust und zeit oder auf die schnelle noch einen tipp geben kann wäre echt cool. thx
@ Martin (Gast) >Dateianhang: LCD_4bit_4taster.JPG (265,6 KB, 7 Downloads) >wenn wer lust und zeit oder auf die schnelle noch einen tipp geben kann >wäre echt cool. Du solltest dich über Bildformate informieren. PNG statt JPG. Jaja, ich bin penetrant. Und wozu der Heidenaufwand? Die RS-FlipFlops zur Entprellung? Kann man bequem in Software machen. Warum machst du es nicht einfach so wie hier? http://www.mikrocontroller.net/attachment/29512/lcd_tast4.png MFG Falk
Bitte melde dich an um einen Beitrag zu schreiben. Anmeldung ist kostenlos und dauert nur eine Minute.
Bestehender Account
Schon ein Account bei Google/GoogleMail? Keine Anmeldung erforderlich!
Mit Google-Account einloggen
Mit Google-Account einloggen
Noch kein Account? Hier anmelden.


