Hi, Ich suche eine möglichkeit, einen mikrocontroller möglichst verlustfrei an 230V zu betreiben. Die Gesamte Elektronikschaltung wird Maximal 1A Strom benötigen. Im Standby möchte ich einen möglichst geringen Stromverbrauch. Bis jetzt ist mir nur ein kleiner Trafo mit Festspannungsregler in den sinn gekommen. Welche möglichkeiten gibt es noch das ganze möglichst einfach zu realisieren? MFG Jörn
Es gibt trafolose Spannungsversorgungen. http://www.grosse-elektronik.de/das-elko/trlosestr/index.html Diese sind aber mit äussester Vorsicht zu geniessen, da sie keine galavanische Trennung von der Netzspannung haben und von Stabilisierung kann man auch nicht wirklich sprechen. Ausserdem ist 1A nicht gerade wenig. Schaltnetzteile (SNT) sind auf jeden Fall vorzuziehen.
Möglichst einfach (und sicher): Stecker-Schaltnetzteile... Pollin 350696 5V, 2A, 3,95 € 350627 3,3V, 3A, 4,25 € oder andere...
Vielen Dank für die Antworten Also ich habe mich jetzt doch dazu entschieden ein fertiges Schaltnetzteil einzusetzen. Reichelt: SNT 1000 Ist es nun Eurer meinung nach noch notwendig dem uC einen Spannungsregler zu spendieren, oder ist die Spannung des SNT ausreichend geglättet... ? Jörn
Die Steckernetzteile sind in der Regel geglättet und stabilisiert, wenn es ein Schaltnetzteil ist... Schaltnetzteile erkennt man an der vergleichsweise kleineren Bauform zu ihren Trafokollegen und sind wesentlich leichter...
verlustfrei gibts nicht. (Ich meine nur wegen deinem Titel ;)). übrigens stimme ich Niels zu. Schaltnetzteil ist sehr empfehlenswert. Kann man auch ruhig immer eingesteckt lassen, selbst wenn keine Last dran ist. Die Dinger heizen eigentlich auch nicht (nicht spürbar).
Tobias Plüss wrote: > Kann man auch ruhig immer eingesteckt lassen, selbst wenn keine Last > dran ist. Die Dinger heizen eigentlich auch nicht (nicht spürbar). Kommt ganz darauf an, wie viel Mühe sich der Hersteller gemacht hat. Es gibt durchaus einige, die im Leerlauf trotzdem einige Watt verbraten.
@Benedikt: Möglich. Das Netzteil meines Handys beispielsweise ist jedoch vollkommen problemlos (Ericsson). Aber hast recht, ein Billigstnetzteil würde ich mich wahrscheinlich nicht getrauen, 24/7 eingeschalten zu haben.
Achso... was mir in dem Zusammenhang noch einfällt... Es gibt ja diese schönen kleinen LCN Module für den Hausbus.... die dinger sind winzigklein und kommen mit in die unterputzdose.... Soweit ich weiß beziehen die den Strom auch aus den 230V... wie wir das denn da gemacht?? http://www.lcn.de/einleitung4.htm
Tobias Plüss wrote: > Das Netzteil meines Handys beispielsweise ist jedoch vollkommen > problemlos (Ericsson). Das ist ein dummes Beispiel. Denn genau das Ericsson Netzteil von Pollin wird im Leerlauf spürbar warm und verheizt dabei >1W. Im Vergleich zu manch anderem Schaltnetzteil ist das meiner Meinung nach relativ viel.
Mein Netzteil ist ja auch nicht von Pollin. Es war beim Handy dabei. Und es bleibt wirklich kalt. Vielleicht hast du einen anderen Typen oder eine ältere Version desselben Geräts.
Jörn wrote: > Achso... was mir in dem Zusammenhang noch einfällt... > Es gibt ja diese schönen kleinen LCN Module für den Hausbus.... die > dinger sind winzigklein und kommen mit in die unterputzdose.... Soweit > ich weiß beziehen die den Strom auch aus den 230V... wie wir das denn da > gemacht?? Es gibt außer den Schaltnetzteilen noch andere Regler. Ich weiß jetzt nicht ob die das so machen, aber bei ähnlichen Schaltungen habe ich schon ein paarmal eine Art Phasenan/abschnittsteuerung gesehen: Die Netzspannung wird gleichgerichtet und kommt auf das Steuer-IC das u.a. einen Mosfet enthält. Solange die Netzspannung kleiner bis minimal größer als die Ausgangsspannung ist, wird die Last direkt an die Netzsspannung gelegt, und so der Siebeleko geladen. Das ist quasi die moderne Version von dem früher in TVs beliebten Thyristornetzteil, um etwa 150V zu erzeugen.
Benedikt K. wrote: > Solange die Netzspannung kleiner bis minimal > größer als die Ausgangsspannung ist, wird die Last direkt an die > Netzsspannung gelegt, und so der Siebeleko geladen. Das ist aber nur äusserst bedingt Kleinspannungstauglich. Würde eine Abschittsteuerung nur durchschalten, wenn sich die Netzspannung zwischen 0-5V befindet, wäre der Abschnitt sehr kurzweilig. Der Siebelko hätte nur wenige 100us Zeit zum Laden. ME nicht praktikabel...
Niels Hüsken wrote: > Das ist aber nur äusserst bedingt Kleinspannungstauglich. Würde eine > Abschittsteuerung nur durchschalten, wenn sich die Netzspannung zwischen > 0-5V befindet, wäre der Abschnitt sehr kurzweilig. Der Siebelko hätte > nur wenige 100us Zeit zum Laden. > > ME nicht praktikabel... Das mag stimmen. Trotzdem gibt es solche ICs. Die können einige 100mA wenn ich das noch richtig im Kopf habe. Mal schauen ob ich das Datenblatt noch finde.
Einfach volle Netzspannung mit ner >1 MHz PWM bei kleinen, geregelten duty cycle auf nen RC Glied mit kleinen R und dicken C geben ;-) Wird schon passen...
LCN verwendet in den Unterputzmodulen Kondensatornetzteile und bei den Reiheneinbaugeräten Trafos.
Benedikt K. wrote: > Das mag stimmen. Trotzdem gibt es solche ICs. Die können einige 100mA > wenn ich das noch richtig im Kopf habe. Mal schauen ob ich das > Datenblatt noch finde. Nur damit wir uns nicht falsch verstehen: ich wäre äusserst interessiert. Danke für die Mühe im vorraus.
Der Wirkungsgrad der Lösug von Benedikt ist max. Vout/Vin, also für den Threadersteller völlig unpraktikabel.
Dennis wrote: > Der Wirkungsgrad der Lösug von Benedikt ist max. Vout/Vin, also für den > Threadersteller völlig unpraktikabel. Nein, eben nicht, da das ganze digital arbeitet. In irgendeinen Zeitschrift wurde das IC mal vorgestellt, ich muss morgen mal suchen.
Hi, uninteressant ist das ganze für mich auch nicht.... Ich bau mir hier gerade ein kleines CAN Bus System auf und ich möchte nicht die 5V Versorgung für die uC's mitverlegen. Gruß Jörn
@ Christian_RX7 Ah genau das hab ich mich gefragt als ich mal so ein LCN Modul in der Hand hatte.... Ich hab mir dazu gerade was bei Wikipedia durchgelesen... hört sich ziemlich genial an....
Benedikt K. wrote: > Es gibt außer den Schaltnetzteilen noch andere Regler. Ich weiß jetzt > nicht ob die das so machen, aber bei ähnlichen Schaltungen habe ich > schon ein paarmal eine Art Phasenan/abschnittsteuerung gesehen: > Die Netzspannung wird gleichgerichtet und kommt auf das Steuer-IC das > u.a. einen Mosfet enthält. Solange die Netzspannung kleiner bis minimal > größer als die Ausgangsspannung ist, wird die Last direkt an die > Netzsspannung gelegt, und so der Siebeleko geladen. Das ist quasi die > moderne Version von dem früher in TVs beliebten Thyristornetzteil, um > etwa 150V zu erzeugen. grab Hört sich interessant ein. Je nach Elko ESR dürfte man damit ja eignetlich ganz gut Strom bekommen. Der Saft im Elko muss halt recht schnell da rein und dann halt leider je nach gewünschter Stromstärke auch recht lange halten -> großer Elko. Am besten wäre noch eine Spannungsreglung, dann könnte man den Elko zunächst mit mehr Spannung als benötigt laden, die dann am Ende der Periode auf das niedrigstniveau ällt und gleich wieder aufgeladen werden kann. Der Linearregler hält sie in der Zeit stabil. Gibts da nicht ein Henne-Ei-Problem? Die Elektronik die die Phase zum Laden des Elkos an und ausschaltet muss ja auch irgendwie erstmal versorgt werden. lg PoWl
Ich habe die Schaltung sogar noch gefunden. Laut Beschreibung liefert sie 5-20V bei etwa 0,1-0,2A aus 230V, bei <2W Verlustleistung. Es gibt insgesamt mehrere Versionen davon, prinzipiell ist der Aufbau aber immer gleich: Solange die Netzspannung kleiner oder nur wenig größer als die gewünschte Ausgangsspannung ist, wird ein Mosfet eingeschaltet. Die Schaltung versorgt sich dabei über hochohmige Widerstände direkt aus den 230V. Anstelle des Transistors kann man auch OPs verwenden, da dieser schneller ein/aus schaltet und so die Verlustleistung reduziert.
@Benedikt K.: > Ich habe die Schaltung sogar noch gefunden. Laut Beschreibung liefert > sie 5-20V bei etwa 0,1-0,2A aus 230V, bei <2W Verlustleistung. Ich würde nicht empfehlen, dieser Schaltung wesentlich mehr als 20 mA zu entnehmen. Wegen des sehr kleinen Stromflußwinkels bei niedrigen Ausgangsspannungen führt das zu sehr großen Stromspitzen, die das Netz mit Oberwellen verseuchen. > Es gibt insgesamt mehrere Versionen davon, prinzipiell ist der Aufbau > aber immer gleich: Solange die Netzspannung kleiner oder nur wenig > größer als die gewünschte Ausgangsspannung ist, wird ein Mosfet > eingeschaltet. Die Schaltung versorgt sich dabei über hochohmige > Widerstände direkt aus den 230V. > Anstelle des Transistors kann man auch OPs verwenden, da dieser > schneller ein/aus schaltet und so die Verlustleistung reduziert. Die langsamen Schaltzeiten sind weniger das Problem. Da der ideale Einschaltzeitpunkt unendlich kurz ist, müßte in diesem Moment unendlich viel Strom fließen. Praktisch wird man also den Einschaltzeitpunkt deutlich verlängern müssen, sodass die Netzspannung während des Einschaltzeitraumes erheblich größer werden kann als die gewünschte Ausgangsspannung. Die Differenzspannung muß dabei auf jeden Fall in Wärme umgewandelt werden, egal wie schnell der MOSFET schaltet. Ein weiterer Nachteil dieser Schaltung ist, dass er einigermaßen sinusförmige Wechselspannungen benötigt. Der Betrieb mit einfachen Wechselrichtern wird nicht funktionieren. Eine "saubere" Alternative ist hier zu sehen (Bild 13.1.2): http://www.trifolium.de/netzteil/kap13.html Jörg
Jörg R. wrote: > Eine "saubere" Alternative ist hier zu sehen (Bild 13.1.2): > http://www.trifolium.de/netzteil/kap13.html Nebenbei noch schön Werbung für die eigene Firma gemacht... Interessante Seite, einige von den Schaltungen kannte ich noch garnicht. Die Schaltung auf deiner Seiter werde ich mal nachbauen, die sieht interessant aus. Was empfiehlst du für diese Schaltung als Drossel, da du schreibst "hochwertig" ?
Jörg R. wrote: > Eine "saubere" Alternative ist hier zu sehen (Bild 13.1.2): > http://www.trifolium.de/netzteil/kap13.html Auch wenn es offensichtlich Eigenwerbung ist, so finde ich diese Schaltung bis jetzt die Beste die hier genannt wurde. Wie ich finde der Kondensatorlösung i.d.R. überlegen.
@Benedikt K.: > Nebenbei noch schön Werbung für die eigene Firma gemacht... Nun ja, ich glaube, ich hatte keine andere Möglichkeit, Euch diese Schaltung nicht vorenthalten zu müssen ;-) Jedenfalls habe ich eine vergleichbare Schaltung auf keiner anderen Webseite gesehen und eh' ich die Schaltung mit Quellenangabe, wie sich das gehört, hier reinkopiere, setze ich doch lieber gleich den Link. So haben alle was davon. > Interessante Seite, einige von den Schaltungen kannte ich noch garnicht. Kein Wunder, denn es handelt sich zum großen Teil um Erstveröffentlichungen. > Die Schaltung auf deiner Seiter werde ich mal nachbauen, die sieht > interessant aus. Was empfiehlst du für diese Schaltung als Drossel, da > du schreibst "hochwertig" ? Im Prinzip reicht eine beliebige Drossel mit Ferritkern, die den Spitzenblindstrom und die Spitzenspannung von 300-400V gut verträgt. Ganz gut scheinen auch SMD-Power-Induktivitäten geeignet zu sein. Ansonsten gilt: Je höher die Güte der Spule, desto besser der Wirkungsgrad und desto geringer die Erwärmung. Jörg
könnte man sich mit einem Schaltregler-IC (z.B MC34063) ein mini-schaltnetzteil aufbauen? Den IC könnte man mit einer Konstantspannungsquelle mit Widerstand und Z-Diode speisen, der wird ja nicht viel Strom brauchen. Die Endstufe, die zum Schalten der Drossel dient, kann man über externe hochvolt-transistoren laufen lassen. Meint ihr das klappt? Wär ein sehr kleines Schaltnetzteil, das trotzdem ganz gute Stromstärken hinkriegen könnte. Ich könnte mir vorstellen, dass soetwas in kleinen Hausbus-Schaltungen Sinn macht. Bei einem Kondensatornetzteil wird ja der Kondensator recht schnell groß. lg PoWl
Jörg R. wrote: > Nun ja, ich glaube, ich hatte keine andere Möglichkeit, Euch diese > Schaltung nicht vorenthalten zu müssen ;-) Ist schon OK, war nicht böse gemeint. > Kein Wunder, denn es handelt sich zum großen Teil um > Erstveröffentlichungen. Wir in dem Buch auch die Theorie zu jeder Schaltung mit Berechnung/Dimensionierung der verwendeten Bauteilen beschrieben, oder sind da hauptsächlich Schaltung mit einer kurzen Beschreibung zu finden? Ich habe gerade mal versucht die Schaltung nachzubauen, allerdings schwingt die Schaltung leider nicht. Verwendet habe ich einen MJE13007 anstelle des BUX85 und einen Schwingkreis aus 6mH Spule aus einem EVG einer Energiesparlampe und einem 2,2nF Kondensator. Wenn ich der Schaltung einen kurzen Impuls gebe, sehe ich für wenige ms eine abklingende Schwingung. Den Wert des 1M Widerstandes und der 220nF Kondensatoren habe ich schon verändert, aber keine Verbesserung. Vermutlich reicht also die Spannungsverstärkung nicht aus, damit die Schwingungen aufrechterhalten werden. Welche Bauteilwere muss ich anpassen, damit die Schaltung schwingt ? Alle notwendigen Bauteile für diese Schaltung findet man interessanteweise in einem EVG. Allerdings kam mir dabei noch eine andere Idee: Man könnte doch auch das EVG direkt verwenden, und anstelle der Leuchtstofflampe einen Gleichrichter anschließen. Im Prinzip ist ein EVG ja nichts anderes als ein Leistungsoszillator mit einigen 10kHz. Also habe ich mal einen Brückengleichrichter aus 4x 1N4148 angeschlossen und gemessen: Etwa 140mA Kurzschlussstrom, bei 8V am Ausgang fließen sogar 150mA, macht also 1,2W. Bei größeren Spannungen ist sogar noch mehr Leistung möglich. Dafür, dass fast jeder mehrere von diesen Schaltungen pro Jahr wegwirft, diese also kostenlos bekommt, ist das nicht schlecht. Hier mal ein paar weitere interessante Spannungswandler Schaltungen: http://mitglied.lycos.de/bk4/wandler.htm
mist.. jetzt hab ich mir schon kondensatoren für kondensatornetzteile gekauft.. wieder 1€ zum experimentieren futsch ;-) das summiert sich langsam. Ströme von 50-100mA wären schon ideal. @Jörg. Funktioniert dein Netzteil auf beiden halbwellen? Wobei, wenn man das vorher noch gleichrichten würde hätte man ja schon ein kleines Schaltnetzteil, nur eben mit einer Drossel anstatt einem Transformator. Könnte man die Verlustleistung von solchen Wandlern nicht auch noch senken indem man anstelle normaler Dioden einfach Schottky-Dioden nimmt? Die haben ja weniger Spannungsabfall also auch weniger Verlustleistung, oder sind die eher weniger das Problem? Wenn ja, welche Diode würde sich dazu eignen? Habe hier ein paar BAT43, aber da wird der Spannungsabfall bei größeren Strömen schnell mal gleich oder höher dem von 1N4007ern. lg PoWl
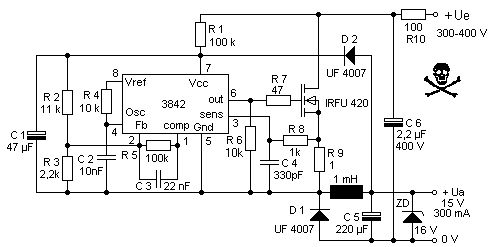
@Benedikt K.: > Wir in dem Buch auch die Theorie zu jeder Schaltung mit > Berechnung/Dimensionierung der verwendeten Bauteilen beschrieben, oder > sind da hauptsächlich Schaltung mit einer kurzen Beschreibung zu finden? Es enthält auch theoretische Grundlagen, aber ich würde sagen, dass der Schwerpunkt auf der praktischen Ausführung liegt. > Ich habe gerade mal versucht die Schaltung nachzubauen, allerdings > schwingt die Schaltung leider nicht. > Verwendet habe ich einen MJE13007 anstelle des BUX85 und einen > Schwingkreis aus 6mH Spule aus einem EVG einer Energiesparlampe und > einem 2,2nF Kondensator. Abgesehen von der zu niedrigen Spannungsfestigkeit des MJE13007 sollte es eigentlich keine Probleme geben. Welchen Schaltplan hast Du genau verwendet und welcher Typ war der 2,2-nF-Kondensator ? > Wenn ich der Schaltung einen kurzen Impuls gebe, sehe ich für wenige ms > eine abklingende Schwingung. Den Wert des 1M Widerstandes und der 220nF > Kondensatoren habe ich schon verändert, aber keine Verbesserung. > Vermutlich reicht also die Spannungsverstärkung nicht aus, damit die > Schwingungen aufrechterhalten werden. Welche Bauteilwere muss ich > anpassen, damit die Schaltung schwingt ? Auf jeden Fall muß das Verhältnis von C2 und C3 in etwa gleich bleiben. > Alle notwendigen Bauteile für diese Schaltung findet man > interessanteweise in einem EVG. Allerdings kam mir dabei noch eine > andere Idee: > Man könnte doch auch das EVG direkt verwenden, und anstelle der > Leuchtstofflampe einen Gleichrichter anschließen. Im Prinzip ist ein EVG > ja nichts anderes als ein Leistungsoszillator mit einigen 10kHz. > Also habe ich mal einen Brückengleichrichter aus 4x 1N4148 angeschlossen > und gemessen: > Etwa 140mA Kurzschlussstrom, bei 8V am Ausgang fließen sogar 150mA, > macht also 1,2W. Bei größeren Spannungen ist sogar noch mehr Leistung > möglich. Wobei aber zu beachten ist, dass die EVGs für diese Betriebsart nicht optimiert sind und möglicherweise überlastet werden. @ Paul Hamacher: > Ströme von 50-100mA wären schon ideal. @Jörg. Funktioniert dein Netzteil > auf beiden halbwellen? 50-Hz-seitig ? mit Brückengleichrichter natürlich > Wobei, wenn man das vorher noch gleichrichten würde hätte man ja schon > ein kleines Schaltnetzteil, nur eben mit einer Drossel anstatt einem > Transformator. Könnte man die Verlustleistung von solchen Wandlern nicht > auch noch senken indem man anstelle normaler Dioden einfach > Schottky-Dioden nimmt? Die haben ja weniger Spannungsabfall also auch > weniger Verlustleistung, oder sind die eher weniger das Problem? Wenn > ja, welche Diode würde sich dazu eignen? Habe hier ein paar BAT43, aber > da wird der Spannungsabfall bei größeren Strömen schnell mal gleich oder > höher dem von 1N4007ern. Die Dioden sind weniger das Problem, eher die Spule, da hier wohl die meisten Verluste entstehen. Für kleine Ströme reichen die 4148-er. Die 1N400x-er sind zu langsam, dafür gibt es die UF400x-er. Im Anhang befindet sich ein weiteres Extrakt aus dem Buch, mit dem man noch höhere Leistungen erzeugen kann. Jörg
Speziell wenn ich an so kleine Hausbus-Anwendungen denke: Solche Schaltungen brauchen ja nicht sehr viel Strom. z.B. steuert ein µC einen Triac an. Bzw. der Triac muss ja nur gezündet werden. Der Zündstromimpuls muss ja nicht lange halten, nur bis der Triac in den niederohmigen Zustand gekippt ist, muss ein Strom von meinetwegen 30mA fließen, also nicht lange. Das könnte man in kondensatoren zwischenspeichern und nach jedem Nulldurchgang entsprechend zünden. Plus Strom für den µC macht das vielleicht 2..6mA Dauerstrom, also wirklich nicht viel. Welches Netzteil wäre für sowas am besten? Kondensatornetzteil? Auch bei diesem wird relativ viel Standbystrom verbraten. Wenn man dann davon 10..20..50 Teile im Haus hat und jedes davon gleich mal 1/2 W verbraucht sind das schon 20..30 Watt dauerhafte Verlustleistung. Nicht wirklich schlimm aber muss ja vielleicht garnicht sein, wenn man den Stromfluss durch den Kondensator bei ausreichend hoher Spannung abschalten könnte. Oder so eine Konverterlösung mit ner Drossel wie oben gepostet? Überall fließt ja ein konstanter Dauerstrom, der über die Z-Diode verbraten wird. lg PoWl
Hmm, ich hab da eine Frage. Warum soll man denn die Spannung für den µC überhaupt regeln. Die können doch je nach Frequenz bis zu Faktor 2 an Spannungssschwankungen ab, weit mehr als das Stromnetz wirklich schwankt. Ist der Trafo hochwertig, so sollte er im Leerlauf praktisch keine Wirkleistungsaufnahme haben. Ebenso sollte die Spannung bei größerer Last nicht wesentlich absinken. Ich glaube, man bräuchte dafür einfach nur einen Transformator mit geringen Streu- und Kupfer-verlusten. Vermutlich sind da Trafos für höhere Leistungen besser.
Beim Kondensatornetzteil verstehe ich noch eine Kleinigkeit nicht bzw. sie verwirrt mich. Der Kondensator wird als kapazitiver Blindwiderstand benutzt. Abhängig von seiner Kapazität kann nur ein bestimmter Strom fließen wenn sich die Spannung ändert, deswegen verbrät er auch keine Leistung in Wärme. Es fließt also ein konstanter Strom. Doch wodurch wird bestimmt welche Spannung am Kondensator und welche Spannung an der Schaltung abfällt, eigentlich nur durch den Widerstand, der Schaltung. Oder? Bzw. wenn die Spannung grademal keinen Strom Verbraucht, durch den Spannungsabfall an der Zener-Diode. Würde die Schaltung im Leerlauf mit einer ZD mit größerer Zener-Spannung nicht mehr Verlustleistung erzeugen als mit einer, die eine kleinere Zenerspannung hat? Beispielsweise kriegen wir 20mA Stromfluss zusammen. Nach P = U * I Beträgt die Verlustleistung hier mit einer ZD24 0,48 Watt. Mit einer ZD6,8 allerdings nur 0,14W Das ist zwar noch nicht so ganz optimal aber vertretbarer als 0,48W. Der Rest müsste ja dann am Kondensator abfallen. Gibt es eine Möglichkeit mit dem Strom einen Elko zu laden und sobald die Spannung über ein gewissen Niveau steigt den Strom einfach abzuschalten? Genial wäre es wenn man das ganze im Nulldurchgang ein und ausschalten könnte. Dann würde man sich noch den seriellen Widerstand beim Kondensator sparen. lg PoWl
@Christian Berger: > Warum soll man denn die Spannung für den µC überhaupt regeln. Die können > doch je nach Frequenz bis zu Faktor 2 an Spannungssschwankungen ab, weit > mehr als das Stromnetz wirklich schwankt. Es schwankt aber nicht nur die Eingangsspannung sondern vor allem der entnommene Strom. Da sich Kondensatornetzteile aber wie eine Konstantstromquelle verhalten, kann sich die ungeregelte Ausgangsspannung bei geringer Last entsprechend vervielfachen. > Ist der Trafo hochwertig, so sollte er im Leerlauf praktisch keine > Wirkleistungsaufnahme haben. Ebenso sollte die Spannung bei größerer > Last nicht wesentlich absinken. > > Ich glaube, man bräuchte dafür einfach nur einen Transformator mit > geringen Streu- und Kupfer-verlusten. Vermutlich sind da Trafos für > höhere Leistungen besser. Kleine 50-Hz-Trafos haben da besonders schlechte Werte. @ Paul Hamacher: > Es fließt also ein konstanter Strom. Doch wodurch wird bestimmt welche > Spannung am Kondensator und welche Spannung an der Schaltung abfällt, > eigentlich nur durch den Widerstand, der Schaltung. Oder? Ja > Gibt es eine Möglichkeit > mit dem Strom einen Elko zu laden und sobald die Spannung über ein > gewissen Niveau steigt den Strom einfach abzuschalten? Genial wäre es > wenn man das ganze im Nulldurchgang ein und ausschalten könnte. Dann > würde man sich noch den seriellen Widerstand beim Kondensator sparen. Das ginge u.U. mit einem Triac, aber den kannst Du nicht im Spannungsnulldurchgang ausschalten und sonst wird die Sache EMV-problematisch. Besser wäre es da, die Spannung hinter dem Gleichrichter mit einem MOSFET kurzzuschließen (natürlich im Stromnulldurchgang und mit einer Diode vom Elko entkoppelt) und bei einem definierten Phasenwinkel wieder freizugeben. Dann hast Du aber immer die volle Blindlast am Netz. Jörg
Jörg R. wrote: >> Gibt es eine Möglichkeit >> mit dem Strom einen Elko zu laden und sobald die Spannung über ein >> gewissen Niveau steigt den Strom einfach abzuschalten? Genial wäre es >> wenn man das ganze im Nulldurchgang ein und ausschalten könnte. Dann >> würde man sich noch den seriellen Widerstand beim Kondensator sparen. > > Das ginge u.U. mit einem Triac, aber den kannst Du nicht im > Spannungsnulldurchgang ausschalten und sonst wird die Sache > EMV-problematisch. Besser wäre es da, die Spannung hinter dem > Gleichrichter mit einem MOSFET kurzzuschließen (natürlich im > Stromnulldurchgang und mit einer Diode vom Elko entkoppelt) und bei > einem definierten Phasenwinkel wieder freizugeben. Dann hast Du aber > immer die volle Blindlast am Netz. Da kommt in mir die nächste Frage auf. Wo geht die Energie hin wenn sie nicht in Wärme umgewandelt wird? Theoretisch pumpt doch dann das Kraftwerk ständig Energie in meinem Kondensator verlustfrei hin und her, oder? Aber da der Stromzähler trotzdem kräftig mitzählt ist das auch egal. Die Abwärme macht mir nix^^ nur der Stromverbrauch soll möglichst gering bleiben und selbst 0,2W sind für 20mA zu viel ;-) lg PoWl
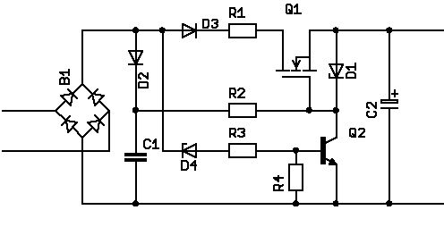
> Besser wäre es da, die Spannung hinter dem Gleichrichter mit einem MOSFET > kurzzuschließen (natürlich im Stromnulldurchgang und mit einer Diode vom > Elko entkoppelt) und bei einem definierten Phasenwinkel wieder freizugeben. Finde die Idee ganz gut und hab das ganze mal gemalt: Den Gleichrichter kann man komplett weglassen. R1 begrenzt den Einschaltstrom. R2 entlädt C1 bei Trennung vom Netz, er muss netzfest (350V) sein. D2 begrenzt die Spannung im Fehlerfall und entlädt C1 während der negativen Halbwelle. Der Mosfet schließt D2 kurz um die Verlustleistung an ihr gering zu halten. _ D1 o---+---||--|___|---+--------+---->|---+-----o N | C1 R1 | | Z | L E .-. +-|| - e --- A T | | R2 <-||--o A n D2 --- C2 S Z |_| +-|| | e | T | | | r | o---+---------------+--------+---------+-----o (idea by Jörg, schematic by Esko with AACircuit)
Aber es geht doch weniger darum die Verlustleistung sondern die gesamte verbrauchte Leistung gering zu halten. Wenn durch die Schaltung 20mA fließen, egal ob das nun 20mA bei 24... 10 oder 5V sind, denkt der Stromzähler das seine 20mA 230V-Seitig. mach dann 4,8W dauerhaft, oder?
@Paul Hamacher: > Aber es geht doch weniger darum die Verlustleistung sondern die gesamte > verbrauchte Leistung gering zu halten. Wenn durch die Schaltung 20mA > fließen, egal ob das nun 20mA bei 24... 10 oder 5V sind, denkt der > Stromzähler das seine 20mA 230V-Seitig. mach dann 4,8W dauerhaft, oder? Nein, der Stromzähler zählt nur die reine Wirkleistung. Blindstrom belastet zwar die Leitungen des EVUs, kostet den Verbraucher in "haushaltsüblichen" Mengen aber nichts. In größeren Anlagen ist das allerdings ein wesentlicher Kostenfaktor und deshalb muß da auch die Blindleistung separat bezahlt werden. Deshalb werden Blindströme, die in größeren Umfang asnfallen, kompensiert. Da in den meisten Fällen die Blindströme induktiver Art sind, benutzt man zur Blindstromkompensation i.d.R. große Kondensatoren @ Esko: > Finde die Idee ganz gut und hab das ganze mal gemalt: > Den Gleichrichter kann man komplett weglassen. Allerdings halbiert sich dann der max. Laststrom, oder der Kondensator wird doppelt so groß. 4 kleine Dioden dürften da weniger ins Gewicht fallen. Jörg
> Allerdings halbiert sich dann der max. Laststrom, oder der Kondensator wird > doppelt so groß. 4 kleine Dioden dürften da weniger ins Gewicht fallen. Das ist richtig, nichts ist umsonst. Die Frage ist eben auf was man die Priorität setzt. Stromverbrauch, Größe oder Kosten. Um die Schaltung sinnvoll zu optimieren müsste man sie mal komplett simulieren und die Verlustleistung der einzelnen Bauteile bestimmen.
Hm wenn ich nur die Wirkleistung bezahle ist das also letztendlich die Spannung an der Zener-Diode mal dem Strom der über den Kondensator fließen kann. Die Idee mit dem Mosfet, der den Kondensator kurzschließt ist garnicht so schlecht, geht aber dann würde doch die Sache mit dem Gleichrichter garnicht funktionieren, oder? Oder bräuchte man für jede Phase einen eigenen Mosfet? Müsste mir dazu mal gedanken machen. Man könnte es sicher auch per Optokoppler machen aber der benötigt leider selbst einen Dauerstrom von meist > 1mA. Oder gibt es Optokoppler die mit weniger auskommen? lg PoWl
push in der Hoffnung, dass jemand dieses Thema doch noch weiter verfolgt. Habe das mal so aufgezeichnet. Über den Trigger werden die Transistoren aktiviert, je nachdem welche Halbwelle grade aktiv ist wird der andere durchgeschaltet. Jetzt müsste man sich nur noch Gedanken um den Trigger machen der eben bei 5.5V oder so mit einer gewissen Hysterese dicht macht. Dann noch einen low-drop spannungsregler und man hat ein seehr effizientes Netzteil. man könnte ja noch den seriellen Widerstand, der nur zur einschaltstrombegrenzung dient, überbrücken. Was mich daran gehindert hat einfach MosFETs zu verwenden war, dass diese ja eine substrat-Diode integriert haben. Die würde das Ding bei der jeweils anderen Halbwelle sowieso kurzschließen aber mit entsprechender Verlustleistung. Würde es helfen zwei MosFETs antiparallel zu schalten? lassen die sich dann noch vernünftig durchsteuern? lg PoWl
> Habe das mal so aufgezeichnet. Über den Trigger werden die Transistoren > aktiviert, je nachdem welche Halbwelle grade aktiv ist wird der andere > durchgeschaltet. Jetzt müsste man sich nur noch Gedanken um den Trigger > machen der eben bei 5.5V oder so mit einer gewissen Hysterese dicht > macht. So einfach geht's nicht. Der Schalter muß im Nulldurchgang eingeschaltet und über eine Regelschaltung zu einem bestimmten Zeitpunkt wieder ausgeschaltet werden. > Dann noch einen low-drop spannungsregler und man hat ein seehr > effizientes Netzteil. man könnte ja noch den seriellen Widerstand, der > nur zur einschaltstrombegrenzung dient, überbrücken. Nein, der ist unbedingt erforderlich, sonst werden Dir bei jeder Störspannungsspitze die Halbleiter zerschossen. Du kannst ihn (und die Verluste) natürlich kleiner machen, wenn die Halbleiter entsprechend belastbar sind. > Was mich daran gehindert hat einfach MosFETs zu verwenden war, dass > diese ja eine substrat-Diode integriert haben. Die würde das Ding bei > der jeweils anderen Halbwelle sowieso kurzschließen aber mit > entsprechender Verlustleistung. Würde es helfen zwei MosFETs > antiparallel zu schalten? lassen die sich dann noch vernünftig > durchsteuern? Nein, das funktioniert weder mit MOSFETs noch mit bipolaren Transistoren vernünftig, jedenfalls nicht so einfach, wie Du Dir das denkst. Warum bist Du so fest auf das Kurzschließen der Spannung vor dem Gleichrichter fixiert ? Ich habe doch weiter oben bereits darauf hingewiesen, dass Du die Spannung auch nach dem Gleichrichter kurzschließen kannst. Damit würden sich auch die Ansteuerprobleme erledigen, die Du zu lösen versuchst. Allerdings wird die Schaltung mit Regelung und Impulserzeugung nicht mehr ganz so einfach wie ein einfacher Schaltregler. Jörg
Jörg R. wrote: >> Habe das mal so aufgezeichnet. Über den Trigger werden die Transistoren >> aktiviert, je nachdem welche Halbwelle grade aktiv ist wird der andere >> durchgeschaltet. Jetzt müsste man sich nur noch Gedanken um den Trigger >> machen der eben bei 5.5V oder so mit einer gewissen Hysterese dicht >> macht. > > So einfach geht's nicht. Der Schalter muß im Nulldurchgang eingeschaltet > und über eine Regelschaltung zu einem bestimmten Zeitpunkt wieder > ausgeschaltet werden. Wieso muss denn der Schalter ausgerechnet im Nulldurchgang eingeschaltet werden? Es wird ja dann quasi nur die Energie für ein paar Momente nicht in Wärme umgewandelt sondern pendelt einfach durch die Schaltung hindurch. Oder führen diese je nach Hysterese des Triggers recht hochfrequenten Belastungsspitzen zu Störungen im Stromnetz? >> Dann noch einen low-drop spannungsregler und man hat ein sehr >> effizientes Netzteil. man könnte ja noch den seriellen Widerstand, der >> nur zur einschaltstrombegrenzung dient, überbrücken. > > Nein, der ist unbedingt erforderlich, sonst werden Dir bei jeder > Störspannungsspitze die Halbleiter zerschossen. Du kannst ihn (und die > Verluste) natürlich kleiner machen, wenn die Halbleiter entsprechend > belastbar sind. Achso, bei einer Störspannungsspitze fließen für kurze Zeit sehr große Ströme, richtig? Könnte man nicht über Halbleiter eine Strombegrenzung einbauen die erst höherohmig wird wenn zuviel Strom fließt aber sonst niederohmig bleibt? Zu komplex? >> Was mich daran gehindert hat einfach MosFETs zu verwenden war, dass >> diese ja eine substrat-Diode integriert haben. Die würde das Ding bei >> der jeweils anderen Halbwelle sowieso kurzschließen aber mit >> entsprechender Verlustleistung. Würde es helfen zwei MosFETs >> antiparallel zu schalten? lassen die sich dann noch vernünftig >> durchsteuern? > > Nein, das funktioniert weder mit MOSFETs noch mit bipolaren Transistoren > vernünftig, jedenfalls nicht so einfach, wie Du Dir das denkst. > Warum bist Du so fest auf das Kurzschließen der Spannung vor dem > Gleichrichter fixiert ? Ich habe doch weiter oben bereits darauf > hingewiesen, dass Du die Spannung auch nach dem Gleichrichter > kurzschließen kannst. Damit würden sich auch die Ansteuerprobleme > erledigen, die Du zu lösen versuchst. Allerdings wird die Schaltung mit > Regelung und Impulserzeugung nicht mehr ganz so einfach wie ein > einfacher Schaltregler. Wenn ich die Spannung nach dem Gleichrichter kurzschließe fällt an diesem noch eine Fixspannung von 1,4V ab und hier wird dann wieder Energie verbrutzelt. Der einzige Vorteil bestünde dann doch nur noch darin, dass nicht noch zusätzlich Spannung an der Z-Diode abfällt und hier auch wieder Energie verbraten wird. Wenn man das ganze relativ verlustfrei mit Transistoren schalten könnte, würde kaum was in Wärme umgewandelt werden. Wie hoch ist denn die Effizienz deines kleinen Schaltreglers, und entstehen da nicht auch Belastungsspitzen? Ich wünschte meine E-Technik kenntnisse wären noch etwas besser aber ich beschäftige mich noch nicht seit allzu langer Zeit mit dem Kram. Scheint wohl alles nicht so einfach zu sein. Ich denke ich werde mich mit der einfachen Netzteillösung zufrieden geben, Z-Dioden mit geringer Durchbruchspannung und Low-Drop Spannungsregler verwenden. 0,1-0,2W sind ja noch vertretbar :-) Für einen Hausbus könnte man sowieso den N-Leiter als GND verwenden, dann noch eine +5V Leitung und eine Datenleitung. Da braucht nicht jedes Teil sein eigenes Netzteil. lg PoWl
Bitte melde dich an um einen Beitrag zu schreiben. Anmeldung ist kostenlos und dauert nur eine Minute.
Bestehender Account
Schon ein Account bei Google/GoogleMail? Keine Anmeldung erforderlich!
Mit Google-Account einloggen
Mit Google-Account einloggen
Noch kein Account? Hier anmelden.


