Hallo Der Übersichtlichkeit halber ein neuer Thread: Wie zuvor (Beitrag "Stromfluss bei ausgeschaltetem PIC") beschrieben, betreibe ich einen µC (PIC12F675) an einer Solarzelle. Weil er meistens schläft, verbraucht er im Schnitt nur etwa 10 µA und die Spannung kann auf bis zu 1.3 V absinken. Die kurzen Lastspitzen lassen sich mit einem kleinen Kondensator (22 µF) puffern. Das Problem war nun, dass der µC relativ viel Spannung und Strom zum starten braucht. Außerdem zieht er einigen Strom, wenn er aus ist, sodass der Kondensator dann nicht lädt. Deshalb war der Start nur im prallen Licht möglich. Er läuft aber im Dämmerlicht und soll dort auch nach längerer Dunkelheit von selbst starten können. Wenn man Vdd manuell trennt und nach 2 Sek. wieder verbindet, ist auch genug Spannung im C, um zu starten. Ich habe nun einen MCP112 "Micropower Voltage Detector" direkt an Vdd des µC angeschlossen. Der sperrt, bis der C 2V erreicht hat und dann kann der µC tatsächlich auch im Dämmerlicht starten. Dabei gibt es allerdings zwei Probleme: - Der C muss relativ gross sein (200µF), sonst bricht die Spannung ein, bevor der µC rennt. Dadurch wird die Einschaltzeit zu lang (fast 1 Minute) - Die Spannung sinkt natürlich bald wieder unter den Schwellenwert des MCP112 und schon ist der µC wieder aus und der C lädt wieder.. Zu letzterem habe ich folgendes versucht (siehe Anhang "spannungsversorgung_2"): Ein Pin des µC ist an einen Inverter angeschlossen, die doppelt invertierte Spannnung und der Ouput des MCP112 speisen, jeweils mit einer Diode versehen, Vdd des µC. Der Eingang des MCP112 hängt an der einfach invertierten Pin-Spannung. Der Ablauf sieht dann so aus: Nachdem der Kondensator auf 2V geladen ist, macht der MCP112 auf und der µC startet. Der setzt den Pin auf high und versorgt sich nun sozusagen selber mit Strom (der doppelte Inverter ersetzt hier einen Transistor). Da der MCP112 am invertierten Pin hängt, ist er nun aus dem Spiel, bis der µC wieder ausgeht. Das funktioniert soweit ganz gut, allerdings kommt nur ein Teil der Spannung an und es muss schon deutlich heller sein. Außerdem kommt es zu kippenden Spannungsschwankungen im unteren Bereich, wahrscheinlich weil der Inverter weit unterhalb seiner Betriebsspannung läuft. Ich hatte auch noch einen Monoflop aus Invertern und Dioden gebastelt, der durch den MCP112 getriggert wird, aber das hat dann noch mehr verbraucht. Als nächstes wollte ich eine Kippstufe (ohne MCP112) probieren, die der µC dann auch selbst abschaltet. Die Bauteile sind wahrscheinlich nicht die geeignetsten: Ich hatte nur einen 74HC14 und Schottky-Dioden da. Ob man da noch was durch passendere Teile erreichen kann? Und welche Transistoren sollte ich für die Kippstufe verwenden?
>- Der C muss relativ gross sein (200µF), sonst bricht die Spannung ein, >bevor der µC rennt. Dadurch wird die Einschaltzeit zu lang (fast 1 >Minute) Generell kann man sagen: Der uC braucht weniger Strom wenn er mit kleinerem Takt läuft. Dann braucht er aber auch länger um sein Programm abzuarbeiten. Wahrscheinlich verwendest du den internen 4MHz Osci. Der zieht schon ganz ordentlich Strom. Versuchs mal mit externem RC Osci. Bei Startup nimmst du eine RC Kombi mit relativ großem R, und wenn der PIC läuft schaltest du einen kleineren Widerstand per IO-Pin zum RC-OSCI dazu wenn du schneller werden möchtest. Was anderes fällt mir dazu nicht mehr ein. Vieleicht wäre ein MSP430 für dich besser geeignet.
@ Oliver V. (busoni) >Ich habe nun einen MCP112 "Micropower Voltage Detector" direkt an Vdd >des µC angeschlossen. Der sperrt, bis der C 2V erreicht hat und dann Warum so niedrig? Nimm einen Typ mit 3 oder 3,3V. >kann der µC tatsächlich auch im Dämmerlicht starten. Dabei gibt es >allerdings zwei Probleme: >- Der C muss relativ gross sein (200µF), sonst bricht die Spannung ein, >bevor der µC rennt. Dadurch wird die Einschaltzeit zu lang (fast 1 >Minute) ??? Du meinst die Solarzelle braucht solange, um den grossen C zu laden. >- Die Spannung sinkt natürlich bald wieder unter den Schwellenwert des >MCP112 und schon ist der µC wieder aus und der C lädt wieder.. Warum sinkt sie? Wenn der Stromverbrauch kleiner als der von der Solarzelle gelieferte Strom ist, wird kontinuierlich weiter aufgeladen. >Ein Pin des µC ist an einen Inverter angeschlossen, die doppelt >invertierte Spannnung und der Ouput des MCP112 speisen, jeweils mit >einer Diode versehen, Vdd des µC. Der Eingang des MCP112 hängt an der >Nachdem der Kondensator auf 2V geladen ist, macht der MCP112 auf und der >µC startet. Der setzt den Pin auf high und versorgt sich nun sozusagen >selber mit Strom (der doppelte Inverter ersetzt hier einen Transistor). Was soll das ? Eine Münchausenschaltung? Ziemlich sinnfrei. ;-) >Das funktioniert soweit ganz gut, allerdings kommt nur ein Teil der >Spannung an und es muss schon deutlich heller sein. Außerdem kommt es zu >kippenden Spannungsschwankungen im unteren Bereich, wahrscheinlich weil >der Inverter weit unterhalb seiner Betriebsspannung läuft. Vielleicht sollte dir mal jemand sagen, dass deine Inverter keine Versorgungsspannung generieren können, sonder nur die vorhandene durchschalten. >Als nächstes wollte ich eine Kippstufe (ohne MCP112) probieren, die der >µC dann auch selbst abschaltet. ??? Von nix is nix. >Die Bauteile sind wahrscheinlich nicht die geeignetsten: Ich hatte nur >einen 74HC14 und Schottky-Dioden da. Ob man da noch was durch passendere >Teile erreichen kann? Und welche Transistoren sollte ich für die >Kippstufe verwenden? Vergiss den Unsinn und führe dir mal ein paar Grundlagen zu Gemüte. Was soll das überhaupt werden? Wozu die Solarzelle? Ist nicht vielleicht ne Knopfzelle mit 3V sinnvoller? Und woher soll die Energie auch kommen, wenn zuwenig Licht da ist? Das mit dem Spannungswächter ist schon OK, man muss es aber solide umsetzen. Der darf erst einschalten, wenn für den PIC eine ausreichend hohe Spannung vorhanden ist. Ich kenn den nicht, würde mal auf 3,3V tippen. Dann darf der nicht schon bei 2V einschalten. Und er muss auch ausreichend Hysterese haben. Wenn er z.B. bei 3V einschaltet, darf er nicht schon wieder bei 2,95V ausschalten! Und dann braucht man auch keinen riesigen C. Ach ja. Dein grosser C ist sicher ein Elko. Die haben bisweilen TIERISCHE Leckströme, da sind 10uA mal fix überschritten. Wahrscheinlich braucht dein C mehr (Leck)strom als dein PIC :-0 Es reicht wahrscheinlich ein kleiner Folie oder Tantal mit 1..10uF. Dann noch 100nF Keramik am PIC und die Welt ist in Ordnung. MFg Falk
> Wahrscheinlich verwendest du den internen 4MHz Osci. >Der zieht schon ganz ordentlich Strom. Danke, das hatte ich ganz vergessen. 32 KHz reicht ja völlig zum starten, mit Volldampf losfahren ist in diesem Fall ja wirklich sinnlos. Da nehm ich am besten einen Uhrenquarz, oder doch RC?
>Da nehm ich am besten einen Uhrenquarz, oder doch RC?
Das musst du selber wissen. Beim Uhrenquarz kannst du
die Taktrate nicht mehr höher schalten. Beim RC geht
es wenn du, wie ich bereits sagte, einen kleineren R
zum RC dazuschaltest.
Wenn´s genau sein soll, dann Quarz, wenn ungenau reicht, dann R/C.
Falk Brunner wrote: > Warum so niedrig? Nimm einen Typ mit 3 oder 3,3V. Die Solarzelle liefert ohne Last maximal 2,8 V. Der PIC braucht minimal 2 V. Ich hab hier auch einen MCP112 mit 2,7V, aber da geht garnichts. 2,3V wäre wahrscheinlich ideal, war aber nicht zu bekommen. >>- Der C muss relativ gross sein (200µF), sonst bricht die Spannung ein, >>bevor der µC rennt. Dadurch wird die Einschaltzeit zu lang (fast 1 >>Minute) > > ??? > Du meinst die Solarzelle braucht solange, um den grossen C zu laden. Genau. >>- Die Spannung sinkt natürlich bald wieder unter den Schwellenwert des >>MCP112 und schon ist der µC wieder aus und der C lädt wieder.. > > Warum sinkt sie? Wenn der Stromverbrauch kleiner als der von der > Solarzelle gelieferte Strom ist, wird kontinuierlich weiter aufgeladen. Während dem Start ist er größer, danch kleiner. Wenn der Start geschafft ist, ist alles gut. >>Ein Pin des µC ist an einen Inverter angeschlossen, die doppelt >>invertierte Spannnung und der Ouput des MCP112 speisen, jeweils mit >>einer Diode versehen, Vdd des µC. Der Eingang des MCP112 hängt an der > >>Nachdem der Kondensator auf 2V geladen ist, macht der MCP112 auf und der >>µC startet. Der setzt den Pin auf high und versorgt sich nun sozusagen >>selber mit Strom (der doppelte Inverter ersetzt hier einen Transistor). > > Was soll das ? Eine Münchausenschaltung? Ziemlich sinnfrei. ;-) Die Schaltung tut was sie soll und was sie soll habe ich genau beschrieben. Wenn es Fragen dazu gibt, erkläre ich sie gerne im Detail. >>Das funktioniert soweit ganz gut, allerdings kommt nur ein Teil der >>Spannung an und es muss schon deutlich heller sein. Außerdem kommt es zu >>kippenden Spannungsschwankungen im unteren Bereich, wahrscheinlich weil >>der Inverter weit unterhalb seiner Betriebsspannung läuft. > > Vielleicht sollte dir mal jemand sagen, dass deine Inverter keine > Versorgungsspannung generieren können, sonder nur die vorhandene > durchschalten. Ja, das sollen sie doch auch. Die Spannung reicht ja dem Controller, wenn er erstmal läuft. >>Als nächstes wollte ich eine Kippstufe (ohne MCP112) probieren, die der >>µC dann auch selbst abschaltet. > > Von nix is nix. Den Gedankengang dazu kann ich ja später ggf. nochmal näher ausführen. > Was soll das überhaupt werden? Wozu die Solarzelle? Ist nicht vielleicht > ne Knopfzelle mit 3V sinnvoller? Und woher soll die Energie auch kommen, > wenn zuwenig Licht da ist? Es ist nicht zuwenig zEnergie um Betrieb da, sondern nur zuwenig zum starten. Wenn man, wie gesagt, bei diesem Dämmerlicht den Controller für ne Sekunde abklemmt, sodass der Kondernsator kurz laden kann, geht er ja schon an und läuft ewig weiter. Dieses kurze abklemmen will ich als Schaltung realisieren. Da scheint mir eine Kippschaltung garnicht so abwegig. > Das mit dem Spannungswächter ist schon OK, > man muss es aber solide umsetzen. Der darf erst einschalten, wenn für > den PIC eine ausreichend hohe Spannung vorhanden ist. Ich kenn den > nicht, würde mal auf 3,3V tippen. Dann darf der nicht schon bei 2V > einschalten. Und er muss auch ausreichend Hysterese haben. Wenn er z.B. > bei 3V einschaltet, darf er nicht schon wieder bei 2,95V ausschalten! Genau darum geht es. Bei 2 V (das ist die minimale Betriebs- bzw Startspannung des PIC) einschalten, aber erst bei 1,3 V wieder aus (das ist die minimale Spannung, bei der der WDT noch rennt und ein kurzes Aufwachen möglich ist). > Und dann braucht man auch keinen riesigen C. Ach ja. Dein grosser C ist > sicher ein Elko. Die haben bisweilen TIERISCHE Leckströme, da sind 10uA > mal fix überschritten. Wahrscheinlich braucht dein C mehr (Leck)strom > als dein PIC :-0 > Es reicht wahrscheinlich ein kleiner Folie oder Tantal mit 1..10uF. Dann > noch 100nF Keramik am PIC und die Welt ist in Ordnung. Ich hatte ursprünglich einen 22uF Tantal und dann probehalber einen 200 uF Tantal für die Schaltung mit dem Spannungswächter.
> Wenn´s genau sein soll, dann Quarz, wenn ungenau reicht, dann R/C.
Es soll ein Minimum an Strom verbrauchen.
Und wie sollten R und C etwa dimensioniert sein für ein paar KHz? Im Datenblatt stehen leider weder Formel noch Beispielkonfigurationen.
Oliver V. (busoni) >Die Solarzelle liefert ohne Last maximal 2,8 V. Der PIC braucht minimal >2 V. Ich hab hier auch einen MCP112 mit 2,7V, aber da geht garnichts. Dann passt das mit den 2V schon. >Während dem Start ist er größer, danch kleiner. Wenn der Start geschafft >ist, ist alles gut. Wie gross? Wie lange dauert die Startphase? Sollte man mal mit einen Serienwiderstand in Vcc und nem Oszi messen. >Die Schaltung tut was sie soll und was sie soll habe ich genau >beschrieben. Wenn es Fragen dazu gibt, erkläre ich sie gerne im Detail. Da bin ich ganz Ohr. Ein PIC, der sich per IO-Pin selber mit Spannung versorgt IST Nonsense. >Es ist nicht zuwenig zEnergie um Betrieb da, sondern nur zuwenig zum >starten. Wenn man, wie gesagt, bei diesem Dämmerlicht den Controller für >ne Sekunde abklemmt, sodass der Kondernsator kurz laden kann, geht er ja >schon an und läuft ewig weiter. Dieses kurze abklemmen will ich als >Schaltung realisieren. Da scheint mir eine Kippschaltung garnicht so >abwegig. Das hast du SO aber nie gesagt. Ne Kippschaltung als Solarzellensimulator ist schon OK. >Genau darum geht es. Bei 2 V (das ist die minimale Betriebs- bzw >Startspannung des PIC) einschalten, aber erst bei 1,3 V wieder aus (das >ist die minimale Spannung, bei der der WDT noch rennt und ein kurzes >Aufwachen möglich ist). Und tut das der IC? Bei 1,3V erst wieder ausschalten? Siehe Anhang. Die Bauteile stimmen nicht, ist nur ne Prinzipskizze. MfG Falk
Falk Brunner wrote: > Wie gross? Wie lange dauert die Startphase? Sollte man mal mit einen > Serienwiderstand in Vcc und nem Oszi messen. Ja, das sollte man. Ein Oszi wäre eh ein großer Segen, aber es ist kein Platz auf meinem Schreibtisch. >>Die Schaltung tut was sie soll und was sie soll habe ich genau >>beschrieben. Wenn es Fragen dazu gibt, erkläre ich sie gerne im Detail. > > Da bin ich ganz Ohr. Ein PIC, der sich per IO-Pin selber mit Spannung > versorgt IST Nonsense. DAS tut er ja auch nicht. Er schaltet mit dem Pin einen Inverter auf low, der den nächsten Inverter auf high schaltet - woran wiederum Vdd des PIC hängt. So fließt die Versogrungsspannung des Inverters (der hängt direkt an + und - der Solarzellen/kondernsator-Kombi). Im Grunde ist das auch ein Monoflop, mit dem MCP122 als Trigger (der schaltet den PIC an). Vielleicht hätte ich die Verbindungen der Teile mit Masse und Spannung auch einzeichnen sollen? Also alle Bauteile, deren Vdd nicht woanders angeschlossen ist, werden von der Solarzelle versorgt. > >>Es ist nicht zuwenig zEnergie um Betrieb da, sondern nur zuwenig zum >>starten. Wenn man, wie gesagt, bei diesem Dämmerlicht den Controller für >>ne Sekunde abklemmt, sodass der Kondernsator kurz laden kann, geht er ja >>schon an und läuft ewig weiter. Dieses kurze abklemmen will ich als >>Schaltung realisieren. Da scheint mir eine Kippschaltung garnicht so >>abwegig. > > Das hast du SO aber nie gesagt. Ne Kippschaltung als > Solarzellensimulator ist schon OK. "Simulator" hab ich aber auch nicht gesagt. Die Kippschaltung erzeugt Peaks, die den PIC anwerfen können. Wenn er an ist, versorgt er sich wie oben beschrieben und legt sie Kippschaltung still. > >>Genau darum geht es. Bei 2 V (das ist die minimale Betriebs- bzw >>Startspannung des PIC) einschalten, aber erst bei 1,3 V wieder aus (das >>ist die minimale Spannung, bei der der WDT noch rennt und ein kurzes >>Aufwachen möglich ist). > > Und tut das der IC? Bei 1,3V erst wieder ausschalten? Nein, eben nicht. Die Hysteresis ist viel zu klein. > Siehe Anhang. Die Bauteile stimmen nicht, ist nur ne Prinzipskizze. Danke. Den tlc7701 muss ich mir mal genauer anschauen. Aber erstmal versuch ich das mit dem RC Oszillator, vielleicht geht's ja damit schon. War echt dumm von mir, nicht daran zu denken.
@ Oliver V. (busoni) >DAS tut er ja auch nicht. Er schaltet mit dem Pin einen Inverter auf >low, der den nächsten Inverter auf high schaltet - woran wiederum Vdd >des PIC hängt. So fließt die Versogrungsspannung des Inverters (der >hängt direkt an + und - der Solarzellen/kondernsator-Kombi. Im Grunde >ist das auch ein Monoflop, mit dem MCP122 als Trigger (der schaltet den >PIC an). Entweder bin ich zu doof deine Erklärung zu kapieren ode sie ist wirklich Unsinn. Ganz egal wieviel du Monoflopierst, du kannst keine Energie/Strom aus dem nichts zaubern! >"Simulator" hab ich aber auch nicht gesagt. Die Kippschaltung erzeugt >Peaks, die den PIC anwerfen können. Wenn er an ist, versorgt er sich wie >oben beschrieben und legt sie Kippschaltung still. ??? Und wozu? Wenn dein SpannungsSuperviser schaltet, und der Strom für die Startphase ausreicht, dann passt das. Reicht der Strom nicht, weil der Kondensator zu klien, der Strom zu gross oder die Startphase zu lang ist, dann kann kein Puls der Welt das retten. > Und tut das der IC? Bei 1,3V erst wieder ausschalten? >Nein, eben nicht. Die Hysteresis ist viel zu klein. Dann brauchst du einen anderen IC. Und das mit deinen Dioden wird dann auch kaum was, du hast so schon kaum Spannung. Ahhhh, jetzt dämmerts was du willst!!! Aber mach das doch besser mit einem richtigen Monoflop, gibts auch in CMOS mit sehr wenig Strom. Denn ich glaube kaum, dass der Controller soweit kommt, dass er sein IO-Pin schalten kann. Denn an der Stelle ist der Hochlaufprozess schon beendet, un die kritische Phase wahrscheinlich schon überwunden. MfG Falk
>Und wie sollten R und C etwa dimensioniert sein für ein paar KHz? Im >Datenblatt stehen leider weder Formel noch Beispielkonfigurationen. Stimmt, da steht nix. Nimm den Uhrenquarz oder probier halt ein wenig rum. R=100k und C=470pF so in der Größenordnung. Die Taktfrequenz bei RC ist aber auch abhängig von der Betriebsspannung!
Lies mal die AN234 von Microchip, da gibt es Tricks mit umschaltbaren Frequenzen des RC-Timers und auch einen Low-Power-Startup... Mit welchem OSC wird der Chip denn jetzt betrieben ? Es gibt da ja auch diese Zeiten, die vergehen, bevor die OSCs richtig laufen. Evtl. wird da Energie verbraten, die Du besser brauchen könntest.
Falk Brunner wrote: > @ Oliver V. (busoni) > >>DAS tut er ja auch nicht. Er schaltet mit dem Pin einen Inverter auf >>low, der den nächsten Inverter auf high schaltet - woran wiederum Vdd >>des PIC hängt. So fließt die Versogrungsspannung des Inverters (der >>hängt direkt an + und - der Solarzellen/kondernsator-Kombi. Im Grunde >>ist das auch ein Monoflop, mit dem MCP122 als Trigger (der schaltet den >>PIC an). > > Entweder bin ich zu doof deine Erklärung zu kapieren ode sie ist > wirklich Unsinn. Ganz egal wieviel du Monoflopierst, du kannst keine > Energie/Strom aus dem nichts zaubern! Also, ganz langsam: Der Kondensator ist auf 2V geladen. Die Inverter hängen an dieser Versorgungsspannung von Solarzelle und Kondensator. Der I/O-Pin des Pic ist low, weil der Pic aus ist. Also ist der Ausgang des Inverters high. Der führt in den nächsten Inverter, dessen Ausgang dann wieder low ist. Daran hängt der Vdd Pin des PIC, also bleibt der auch aus. Wann man jetzt dem PIC kurz Strom gibt (z.B. indem der MCP112 aufmacht, oder manuell einfach kurz mit nem Draht vom + des C hintippen), geht er an und schaltet den I/O-Oin high und damit auch den zweiten Inverter-Ausgang. Nun fließt Strom aus diesem Ausgang in den Vdd Pin des Pic und er läuft weiter, man kann die extra Stromzufuhr beenden. Der Strom kommt nicht aus nichts, sondern aus der Versorgung des Inverters. Das Funktioniert tatsächlich so, sogar ohne extra Kondensator. >>"Simulator" hab ich aber auch nicht gesagt. Die Kippschaltung erzeugt >>Peaks, die den PIC anwerfen können. Wenn er an ist, versorgt er sich wie >>oben beschrieben und legt sie Kippschaltung still. > > ??? > Und wozu? > Wenn dein SpannungsSuperviser schaltet, und der Strom für die Startphase > ausreicht, dann passt das. Reicht der Strom nicht, weil der Kondensator > zu klien, der Strom zu gross oder die Startphase zu lang ist, dann kann > kein Puls der Welt das retten. Also, die Grundschaltung ist ja sehr einfach: Solarzelle mit Kondensator zwischen + und - und daran der PIC. Das geht prima. Nur wenn PIC der mal aus ist, zieht er mehr Strom, darum kann dann der Kondensator nicht laden und das System hängt. Wenn man nun den Vdd-Pin des PIC eine Sekunde trennt, kann der Kondensator schon genug Energie laden. Wenn man den PIC dann wieder dranhängt, startet er und läuft endlos weiter. Was liegt also näher, als eine Schaltung zu bauen, wo eben der Kondensator sich im Sekundentakt auflädt? Bzw zwei Kondensatoren abwechselnd. >> Und tut das der IC? Bei 1,3V erst wieder ausschalten? > >>Nein, eben nicht. Die Hysteresis ist viel zu klein. > > Dann brauchst du einen anderen IC. Und das mit deinen Dioden wird dann > auch kaum was, du hast so schon kaum Spannung. > > Ahhhh, jetzt dämmerts was du willst!!! > Aber mach das doch besser mit einem richtigen Monoflop, gibts auch in > CMOS mit sehr wenig Strom. Denn ich glaube kaum, dass der Controller > soweit kommt, dass er sein IO-Pin schalten kann. Denn an der Stelle ist > der Hochlaufprozess schon beendet, un die kritische Phase wahrscheinlich > schon überwunden. Da schau ich auch mal, danke. Aber erstmal besorg ich mir nen Uhrenquarz.
> Lies mal die AN234 von Microchip, da gibt es Tricks mit umschaltbaren > Frequenzen des RC-Timers und auch einen Low-Power-Startup... Ah. War eh gerade am stöbern dort, hatte aber nichts gefunden. Danke.
So, heute habe ich verschiedene Oszillatorvarianten probiert: - Mit einem Uhrenquartz (32KHz) ist das Aufstarten genauso schwierig wie mit dem internen Oszillator, das bringt also nichts. - Mit den vorgeschlagenen Werten für den RC war's das gleiche. Probehalber habe ich mal 10 MOhm drangehängt und das mit 68 bis 417 pF kombiniert - ohne Erfolg. Dann habe ich versehentlich den Kondensator abgerissen und es fing an zu klicken (Funktion des PIC wird mit Piezo getestet). Ich habe leider keine kleineren Kondensatoren als 68 pF da, aber mit 0 F startet der PIC zumindest mal, und zwar auch wenn der Pufferkondensator recht klein ist (10 uF). Fragt sich nur, ob ein RC ganz ohne C eine seriöse Sache ist und wie es dann mit dem zuschalten eines weiteren R aussieht. Jetzt habe ich nurnoch das Problem, dass der Spannungsüberwacher (MCP112) nur kurz aufmacht, der PIC startet, die Spannung gleich unter's Limit fällt und er wieder zumacht. Aber zumindest läuft dieses Spiel jetzt auch mit kleinem Puffer-C im Sekundentakt. Ideal wäre eigentlich, wenn der Spannungsüberwacher einen Bypass-Schalter hätte. Dann könnte der PIC den einschalten, sobald er läuft und es würde Strom fliessen, bis der PIC wirklich aus ist. Solche Teile gibt es auch, z.B. MIC2774/MIC2775(http://www.micrel.com/_PDF/mic2775.pdf) oder Microchip TC1270. Die haben einen Manual Reset Pin /MR. Der wird intern per Pullup auf high gezogen. Ob der auch high bleibt, wenn der Pin des ausgeschalteten PIC dranhängt? Ich würde vermuten, dass der PIC einfach garnichts macht und den Pin erst auf low zieht, wenn er läuft und der Port konfiguriert wurde. Diese Teile sind nur schwer zu bekommen und bevor ich mir jetzt wieder für viel Geld was aus Übersee bestelle, wollte ich euch fragen, ob das so funktionieren könnte?
So, jetzt funktioniert's. Und zwar mit einem extrem Langsamen RC-Oszillator und meiner "Münchhausenschaltung" in Verbindung mit einer "Miller Engine". Letztere ist ein Trick, um die Hysteresis des MCP112 etwas zu verlängern. Dabei wird zwischen Massen- und Spannungsversorgung des MCP112 ein Kondensator geschaltet, zwischen Massenanschluss und der tatsächlichen Masse zudem noch eine Diode. So wird dem MCP112 kurzfristig eine höhere Spannung vorgegaukelt, auch wenn sie an der Spannungsquelle schon wieder abfällt. (details hier: http://www.solarbotics.net/library/circuits/se_t1_mse.html) Diese Verlängerung reicht, um den PIC zu starten. Der legt sich kurz schlafen und schaltet dann einen I/O-Pin high. Durch den Pin wird, wie oben beschrieben, ein Widerstand zum Oszillator geschaltet um den Takt zu erhöhen. Ausserdem ist der Pin an einen Eingang eines OR-Bausteins angeschlossen, an dem anderen hängt der Ausgang des MCP112. Die eigentliche Spannungsversorgung des PIC geschieht durch den Output des OR. Er bekommt also immer Strom, wenn der MCP112 Spannung liefert oder der PIC selbst an ist. Läuft der PIC erstmal, kann somit der MCP112 ruhig wieder ausgehen - was ja das Ziel meiner Bemühungen war. Entscheidend für das Gelingen dieser Schaltung waren der extrem langsame RC-Oszillator, der viel leichter startet, sowie der ODER-Baustein in LV-Technik (74LVC1G32, leider nur in SOT353 erhältlich). Ich hatte es ganz zu Anfang schonmal mit einem 74HC Typ probiert, aber bei dem war der Spannungsabfall viel zu groß (ebenso bei meiner Kombination aus zwei Invertern und zwei Dioden, die ja auch nichts anderes ist als ein ODER). Wenn's jemanden genauer interessiert, kann ich auch einen neuen Schaltplan erstellen. Nochmal zusammengefasst: Diese Schaltung erlaubt es, einen µC ohne großen Puffer an einer kleinen Solarzelle zu betreiben und ihn auch bei sehr wenig Licht und nach längerer Dunkelheit direkt in Betrieb zu nehmen - was wegen des hohen Stromflusses im Reset normalerweise nicht ginge.
>Wenn's jemanden genauer interessiert, kann ich auch einen neuen >Schaltplan erstellen. Ja, bitte - Textaufgaben sind nicht meine Welt:))
Nimm einen Pr4401, LED treiber. Am Ausgang eine Diode, und lädst einen großen Elko auf 5V (Z-Diode) Dann läuft dein Controller ab 0,9V. Der PR4401 liefert so 20mA das dürfte Ausreichend sein
Das klingt ansich gut, allerdings liefert die Solarzelle sehr wenig Strom (einige 10, höchstens 100 µA bei mittlerer Beleuchtung, 1,5 - 2,5V) und es würde ewig dauern, einen großen Elko aufzuladen. Noch akzeptable Ladezeiten gibt es bis maximal 40 µF. Dann ist im Datetenblatt des Pr4401 von einem "Quiescent supply current" von 10µA bis 4 mA die Rede - das ist mehr als der PIC dann verbraucht.. Ich werd's trotzdem probieren, wenn ich das nächste Mal Teile bestelle.
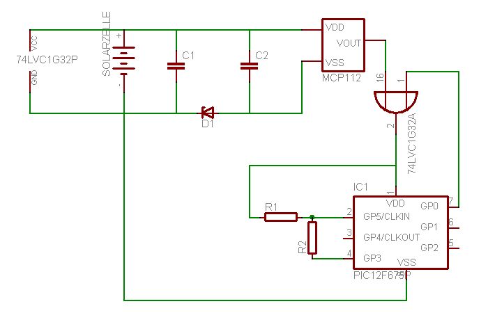
Anbei der Schaltplan. Ich hoffe das ist so verständlich. C1 ist der Pufferkondensator. C2 und D1 bilden mit dem MCP112 die "Millier-Engine". GND und VCC des 74LVC1G32A hängen direkt an der Solarzelle. Die Inputs des 74LVC1G32A sind VOUT des MCP112 und GP0 des PIC. Der Output des 74LVC1G32A versorgt VDD des PIC. R1 bildet den RC-Oszillator des PIC, R2 wird über GP3 später zugeschaltet, um die Frequenz zu erhöhen. Eigentlich gehört da auch noch ein C dazu, es geht aber auch so.
Bitte melde dich an um einen Beitrag zu schreiben. Anmeldung ist kostenlos und dauert nur eine Minute.
Bestehender Account
Schon ein Account bei Google/GoogleMail? Keine Anmeldung erforderlich!
Mit Google-Account einloggen
Mit Google-Account einloggen
Noch kein Account? Hier anmelden.


