Hallo zusammen, Ich habe mir, nach freundlicher Hilfe durch Forenmitglieder hier, eine recht gut funktionierende Audio-Kompressorschaltung mit LED/LDR gebaut. Nun habe ich sie gestern in die Zielumgebung eingebaut, und dabei leider festgestellt das irgendein Störgeräusch auftaucht. Ich denke das das Geräusch von der benachbarten Microcontrollerschaltung mit RS485 Anbindung stammt, und irgendwie in meine Schaltung fließt. Das hängt alles an der gleichen Spannungsversorgung/Masse... Allgemeine Frage also: wie kann ich solche Übertragungen generell verhindern/abschwächen? Mehr Kondensatoren um die Spannungsversorgung? Drosseln? Schaltung in ein Metallgehäuse? Bin für jeden Tipp dankbar! Viele Grüße Andre
ohne schaltplan kann man da leider wenig sagen. Das kann an vielem liegen, an Kapazitiver einkopplung, an störungen über die spannungsversorgung etc. Sinn eines kompressors ist ja, die dynamik zu begrenzen. Meistens hat man dazu dann im "Ruhezustand" eine sehr hohe verstärkung, wodurch dann natürlich jede kleine störung stark verstärkt wird.
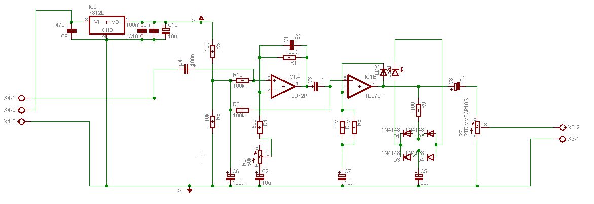
Genau, so sehe ich das auch! In dem System war vorher ein Mikrofonvorverstärker ohne Kompression verbaut -> keine Störgeräusche. Nun rangiert der Kompressor bei Stille im hohen Verstärkungsbereich und verstärkt irgendwas... Kurzes Klopfen aufs Mikro -> Verstärkung geht in die Knie -> Kein Geräusch mehr... Was könnte ich also nun tun um das möglichst stark abzuschwächen? Anbei mein Schaltplan, Kerko und Elko die im Plan am 7812 sind, sind im Layout direkt an der Versorgungsspannung des OPV... Mit der Hoffnung auf Vorschläge :) Andre
R3 und C3 entfallen C1=470p oder 1n parallel zum LDR 470p IC1 PIN8+4 10uF||100nF <-- erledigt, hatte ich überlesen Alle Masseanschlüsse gehen getrennt an IC2_GND und treffen sich dort. Grundverstärkung senken: parallel zum LDR einen 470K. R1,R2,R4 eine Zehnerpotenz kleiner wählen Sind aber nur Vorschläge... Axelr.
hmm, bin ich blöd oder seh ich deinen kompressor dadrin nicht? Oo
Eine Grundeigenschaft eines Kompressors ist, dass er bei kleinstem (oder keinem) Eingangssignal auf maximale Verstärkung geht. Da in einem Mikro ganz gerne mal Netzbrumm oder anderes eingefangen wird, wird dies eben bis zu einem unerwünschten Level verstärkt. Ich würde die maximale Verstärkung verringern, indem ich dem LDR einen R parallelschalte. Ausserdem sind R8 und R11 (?) sehr hochohmig! Außerdem: ich weiss jetzt nicht genau, wie schnell der LDR sein kann, aber die ansteuernde LED wird pulsen und entsprechend der LDR seinen R verändern. Das gibt jede Menge Klirr. @Hauke Radtki Der LDR bei IC1B ist als Diode gezeichnet und soll je nach Beleuchtung durch die LED1 die Verstärkung ändern.
Ah ok hab mich schon gewundert, aber man muss nur lesen, steht ja LDR dran. LDRs sind relativ träge, deren reaktionszeit liegt zwischen etwa 100ms bis hin zu mehreren sekunden (besonders bei übergängen von hell zu dunkel dauert es lange bis sie wirklich wieder den Dunkelwiderstand erreicht haben) Und sonst: wie gesagt, Ruheverstärkung senken, wenn du sie nicht wirklich so hoch brauchst.
Super, vielen Dank für Eure Hinweise! Werde das morgen gleich mal
erproben!
>Alle Masseanschlüsse gehen getrennt an IC2_GND und treffen sich dort.
Hmm, könnt Ihr mir das mal erklären? Bisher habe ich in der Schaltung
eine Massenfläche über alles drübergelegt, also in alle Zwischenräume.
Hat das den gleichen Effekt oder ist das kontraproduktiv in dem Fall?
Wenn ja, wieso?
Danke und viele Grüße
Andre
>>Alle Masseanschlüsse gehen getrennt an IC2_GND und treffen sich dort. >Hmm, könnt Ihr mir das mal erklären? Bisher habe ich in der Schaltung >eine Massenfläche über alles drübergelegt, also in alle Zwischenräume. >Hat das den gleichen Effekt oder ist das kontraproduktiv in dem Fall? >Wenn ja, wieso? Ist ein nicht einfaches Thema. Kontraproduktiv würde ich auch nicht sagen - Masseflächen sind immer gut. Ich würde die Stromversorgung von 'hinten' (von der Ausgangsseite) anschließen. Am Besten wohl den GND der Spannungsversorgung an den C5 und den Massepin des OPA. Auch bei einer durchgehenden Massefläche, die ich für richtig halte, sollte der Spannungsregler so sitzen, dass die Ströme der LED nicht über z.B. die Eingangsgroundleitungen und die Bezugspunkte von C2 und C7 fließen. Wenn du, so wie gezeichnet, über die drei Pins Signal, GND und Versorgung zuführst, dann könnte da schon ein Problem sein. Spendiere mal ein eigens Pinpaar für die Versorgung. Auch deine Massefläche ist vermutlich nicht ideal, da sie wahrscheinlich auf der Leiterbahnseite sitzt und durch die normalen Leitungen immer wieder größere Lücken hat. Besser wäre es, eine zweiseitige Platine zu verwenden, bei der eine Kupferfläche nur die Masse ist. Hier ist auch eine empirische Vorgehensweise empfehlenswert.
Bei meinen optischen Kompressoren habe ich den LDR nicht im Gegenkopplungszweig des OVs eingebaut, sondern im Signalzweig zwischen erster und zweiter OV-Stufe. Der 2. OV erhält eine mit Poti einstellbare Verstärkung, während der LDR das Eingangs-Signal bei Beleuchtung gegen Masse zieht und somit abschwächt. Den Modulationstiefe stelle ich über den LED-Strom ein. Somit befindet sich der LDR in einer niederohmigen Umgebung, was auch für den Signal-Rausch-Abstand besser ist.
So, die Schaltung ist verbaut und läuft einwandfrei! Es hat gereicht, die Spannungsversorgung für das Elektretmikrofon hinter dem 7812 Spannungsregler zu beziehen, und die Spannungsversorgung direkt an den Kompressor, und von dort aus erst an den Mikroprozessor nzuschließen. Vielen Dank jedenfalls nochmal für Eure kompetente Hilfe!
Bitte melde dich an um einen Beitrag zu schreiben. Anmeldung ist kostenlos und dauert nur eine Minute.
Bestehender Account
Schon ein Account bei Google/GoogleMail? Keine Anmeldung erforderlich!
Mit Google-Account einloggen
Mit Google-Account einloggen
Noch kein Account? Hier anmelden.
