Hallo, also, vorab ich bin neu im Mikrcocntroller bereich und möchte mich ein wenig damit beschäftigen. Dazu gleich eine frage. Ich plane in kleines Projekt um die Wassertemperatur meines Autos über einen Mikrocontroller auszulesen und am Display auszugeben und dann auf eine SD-Karte gespeichert werden.. Als Mikrocontroller habe ich mir den ATmega32 ausgesucht, da ich da noch viel Spielraum habe um etwas zu erweitern. Als Display habe ich ein 240x19px Display mit einem t6963Controller von Reichelt. Nun stehe ich schon an der ersten hürde! Wie bekomme ich einen Konstanten Strom vom Auto (Golf4), liegt bei laufendem Motor bei 16V, auf 5V für den Mikrocontroller? Ich habe die tage irgendwo gelesen, dass der uC am besten mit 5V läuft und davon dann auf 3.3V für die SD-Karte? LG Tim
Du meinst eine konstante Spannung. Da die Schaltung voraussichtlich nur wenige mA ziehen wird, wird sich ein Schaltwandler nicht lohnen. Verwende einen Spannungsregler 7805. Wenn Du es sehr ordentlich machen willst, kannst Du noch Surpressordioden gegen Überspannungen (Spannungsspitzen von der LiMa) mit einbauen. Gruss vom Dude
Das sicherste dürfte ein DC/DC Wandler sein. Eingangsspannung z.B. 9V-18V Ausgangsspannung: 5V Leistung musst du selber wissen. Leider ist der Preis etwas hoch, dafuer funktionierts auch sicher. lg Stefan
> Nun stehe ich schon an der ersten hürde! Wie bekomme ich einen Konstanten Strom vom Auto Du solltest den Unterschied zwischen Strom und Spannung kennenlernen. > Ich habe die tage irgendwo gelesen, dass der uC am besten mit 5V läuft Datenblatt vom µC. > davon dann auf 3.3V für die SD-Karte? Forumsuch oder Google! > liegt bei laufendem Motor bei 16V, auf 5V für den Mikrocontroller? Google, Tutorial hier im Forum.
Du kannst den uC auch gleich mit 3.3V betreiben. Nimm z.B. einen Mega 8L. Dann brauchst Du keine Klimmzüge machen wegen der SD-Karte.
Ich denke, Du meinst eine konstante Spannung von 5 Volt. Dafür kannst Du fertige Regler wie den hier: http://www.national.com/mpf/LM/LM317.html oder auch einen 7805 oder einen sog. Step-Down-Wandler (Abwärtswandler) nehmen. MfG Paul
Ich hab mit einem 7805 (im Bordnetz eines Motrrades) schon mal probleme bekommen. Beim starten bricht die Spannung u.U. so weit ein das die 5V nicht gehalten werden koennen. Darum mein Tipp mit dem DC/DC Wandler. lg Stefan
> Du solltest den Unterschied zwischen Strom und Spannung kennenlernen. Ja, sorry jhabe ein paar fehler reingehauen! Habe gerade einen Bericht gelesen über die Konstantstromquelle... Meinte aber Spannung. > Du kannst den uC auch gleich mit 3.3V betreiben. Nimm z.B. einen Mega 8L. Den Mega32 habe ich schon, deshalb will ich mir keinen anderen mehr holen. > Forumsuch oder Google! Googelsuche hat mich bierhergebracht, und Forumsuche anscheinend falsche suchbegriffe. > Das sicherste dürfte ein DC/DC Wandler sein Hast du evtl. ein Beispiel? Verstehe es anhand Schaltbeispielen am besten.
Das KFZ-Netz ist mit Vorsicht zu genießen. Ein paar infos dazu findest du im dse faq http://www.dse-faq.elektronik-kompendium.de/dse-faq.htm#F.23 . Da ist auch ein Beispiel mit einem einfachen 7805. Nen entsprechender Schatregler wär sicher die bessere Wahl. Wichtig ist hierbei eben nur eine entsprechende Schutzbeschaltung wie dort gezeigt mit einer Transildiode um die bösen Spannungsspitzen zu elliminieren. Anstatt der Drossel in dem Beispiel würde ich aber lieber ne Gleichtaktdrossel nehmen. So hab ich auch schon mal ne Uhr die ich mit nem 8515 gebastelt habe im Auto betrieben. Und wenn du Wirklich 16V bei laufendem Motor hast würde ich mal dein Multimeter überprüfen wenn das richtig misst is sicher dein Laderegler im Auto hinnüber. Das is nämlich ein bischen viel auf dauer für die Batterie.
Hallo >> Das sicherste dürfte ein DC/DC Wandler sein > Hast du evtl. ein Beispiel? Verstehe es anhand Schaltbeispielen am > besten. Sieh dir bitte zuerst einmal Datenblätter von DC/DC Wandlern an. Da sollte eigentlich alles bestens erklärt sein. Im einfachsten Fall 2 Pins für eingansgsspannung und 2 Pins für Ausgangsspannung. Die angegebene Tipps bzgl. Spannungsspitzen musst du natuerlich weiterhin beachten. lg Stefan
Hier kommt man ja nicht mal zum denken und schreiben... Kaum Antworte ich sind zwischen meinem neuen und den zu letzt gelesenen wieder 2 die nicht gelesen habe. Werde mir mal die beschriebenen Beispiele genauer ansehen.
Habe mal eine kleine Schaltung gemacht, ist die soweit OK? Oder verbeserungsbedürftig? LG Tim
Da keiner mehr Antwortet, gehe ich davon aus das es völlig falsch ist...
Was sagt denn das Datenblatt deines ICs? Hier gab es schon einige Treads zum Thema Spannungsversorung im KFZ.
@Tim pdf ist weit verbreitet, der *.sch ist vermute ich irgendein Eagle-Format. Speichere doch mal deine Sachen als pdf, dann bekommst du auch Meinungen dazu.
Wiedermal ein perfektes Beispiel für die Sinnlosigkeit und Realitätsfremdheit einiger Anwesender. Der Ausgangsposter hat keinerlei Ahung von der Materie, will aber gleich mal wieder ein schön großes Display mit Datenlogger etc bauen. Und seine erste Frage dazu, ist über konstanten "Strom" wegen 12V auf 5V...und die Leute antworten darauf, als ob es kein Morgen mehr gibt. Warum lassen sich einige hier so leicht verarschen und antrollen? Im Offtopic-Bereich geht es doch auch? Da ist gerade ein gutes Beispiel (Krieg hineingezogen) zu sehen. Warum klappt das nie bei der Technik? Alle so selbstverliebt und produzierwillig? *g
Hi, ich habe oben extra geschrieben das ich mich nicht auskenne. Auch wenn es 1 Jahr oder so dauert, ich möchte es halt versuchen selber hinzukriegen. Das ist das Ziel... Habe noch einen Bildauszug gemacht, dass jeder das Schaltbild sehen kann.
Schade, dass es manchen neuen unwissenden auf so eine art dargestellt wird das sie nichts können. Ich hatte mir bei so einem forum mehr erwartet. Ich habe versucht mich anhand der Beispiele an das Forum anzupassen und wollte mich anmelden da ich dann nicht mehr so anonym bin. Ich habe so etwas nunmal nicht gelernt und wollte nur etwas Hilfe! Es soll mir ja keiner die Arbeit abnehmen, nur tipps geben zur verbesserung. Wenn die Schaltung absoluter Bullshit ist, dann sag das bitte doch einfach und ich weiss das ich auf dem Holzweg bin. Das Ziel von diesem Projekt ist einfach nur der wille zu lernen und etwas selber hinzubekommen, egal wie lange es dauert. Wenn es aggresiv rüberkommen sollte. Ist es nicht. Bin nur enttäuscht.
@ Tim (Gast) >ich habe oben extra geschrieben das ich mich nicht auskenne. Auch wenn >es 1 Jahr oder so dauert, ich möchte es halt versuchen selber >hinzukriegen. Das ist das Ziel... Ok, aber fang erstml klein an. Mit nem kleine MEGA8, einem kleinen 2x16 LCD, ein paar Tasten und einem Steckernetzteil. Wenn das alles mal läuft, und du auch einigermassen weisst was du tust, dann kannst du deinen Super-Statusmonitor mit riesigem LCD und KFZ-betrieb in Angiff nehmen. Evolution statt Revolution. >Habe noch einen Bildauszug gemacht, dass jeder das Schaltbild sehen >kann. Ist erstmal richtig. Aber es fehlt noch die Eingangsschutzbeschaltung. JA, die brauchst du, sonst hast du nicht lange Freude an deinem Gerät. MFg Falk
> Schade, dass es manchen neuen unwissenden auf so eine art dargestellt > wird das sie nichts können. Daß du dich mit der Sache noch nicht auskennst, hält dir keiner vor, sondern daß du dich übernimmst, indem du dir für den Anfang gleich so ein großes Projekt aussuchst. > Das Ziel von diesem Projekt ist einfach nur der wille zu lernen und > etwas selber hinzubekommen, egal wie lange es dauert. Erfahrungsgemäß führt der "egal wie lange es dauert"-Teil nur zur Frustration, weil man ewig dran rumwekelt und irgendwie das Gefühl hat, nie fertig zu werden. Man fängt deshalb besser mit kleinen Zielen an. Das Erfolgserlebnis sp_ornt einen dann an, was neues, größeres zu machen.
Tim, wie wär es mit einer 18V Transil-Dioden und einem kleinen Widerstand am Eingang? 10 bis 20 Ohm müssten okay sein, denk ich. (weiß ja nicht wie viel Strom gezogen wird) So ein Atmega32 läuft auch bei 3.3V mit 14MHz! Als Anzeige kannst du eine Doppel-7-Segment-Anzeige nehmen. (Die gibt es in rot, grün, blau, gelb ... ;-)
> Als Anzeige kannst du eine Doppel-7-Segment-Anzeige nehmen.
Die Kühlwassertemperatur wird eigentlich erst im dreistelligen Bereich
interessant ;-)
eigenes dickes projekt ist ja schön und gut. nur als einstieg halt nicht. und wie schauts denn eigentlich mit programmierkenntnissen aus? ich würde empfehlen, erst mal das tutorial hier auf der seite durchzugehen. AVR-Tutorial und bei bedarf das AVR-GCC-Tutorial gleich hinterher. und wenn es um sowas wie spannungsregelung oder allgemein auch andere schaltgruppen geht: schau doch einfach mal, was reichelt zu dem thema an ics auf lager hat und schau dir die datenblätter dazu an. aus denen lernst du weit mehr dabei, als wenn du hier eine fertige lösung abkupferst. fragen kannst du dann immer noch stellen. und zum schluss: deine vorgeschlagene schaltung funktioniert so nicht. was schaltregler sind und wie sie was tun, kannst du hier nachlesen: http://www.sprut.de/electronic/switch/schalt.html und als letztes, beherzige doch den link von dominik: http://www.dse-faq.elektronik-kompendium.de/dse-faq.htm#F.23 da findest du auch einen 7805 aufgebaut, der ziemlich genau der lösung zu deinem gestellen problem entspricht. grüße, holli
@ Rolf Magnus (Gast) > Die Kühlwassertemperatur wird eigentlich erst im dreistelligen Bereich > interessant ;-) Brauch er die Temperatur auf 10 Grad genau? Kann sich ja rechts eine Null ankleben ... Oder er macht sich eben noch ein 7 Seg. Modul ran! Ein LC-Display kann er auch nehmen, aber dann eins mit Hintergrundbeleuchtung. > 240x128 pixel Du willst du damit? Bestimmt noch Video nebenher laufen lassen ... :-)
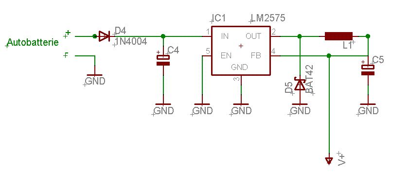
Habe dievSchaltung etwas abgeändert. Wie schaut es so aus? Besser oder schlechter?
sowohl als auch! der ausgang war vorher an der falschen stelle und ist jetzt wieder an einer falschen stelle. was du da am ausgang noch dazugebaut hast, ist ein resonanzfilter, der hf-störungen in der nähe der schaltfrequenz des reglers abführen soll. das stammt so wohl aus dem datenblatt. allerdings muss der ganz rechte elko auch gegen masse geschaltet werden und der ausgang ist ist dann an seiner positiven seite. aber warum willst du dir unbedingt so eine schaltung antun? ein schaltregler - auch wenn integriert - ist nur eine weitere mögliche fehlerquelle. außerdem kommst du, auch wenn du verschwenderisch mit strom umgehst, nie auf über die 1A, die ein 7805 liefern würde. ist das dein erstes projekt mit einem µC? ich würde dir nach einer erfolgreichen stabilen spannungsversorgung trotzdem das AVR-Tutorial ans herz legen. display und sd (v.a. mit dateisystem!) kommen wirklich erst später. und mal ein eher allgemein gemeinter tipp: es hilft ungemein, das, was man umzusetzen versucht, auch zu verstehen.
Das Tutorial habe ich mir bereits in meinen Lesezeichen gespeichert. Verstehen tue ich es nur so halb im moment..
Bitte melde dich an um einen Beitrag zu schreiben. Anmeldung ist kostenlos und dauert nur eine Minute.
Bestehender Account
Schon ein Account bei Google/GoogleMail? Keine Anmeldung erforderlich!
Mit Google-Account einloggen
Mit Google-Account einloggen
Noch kein Account? Hier anmelden.

