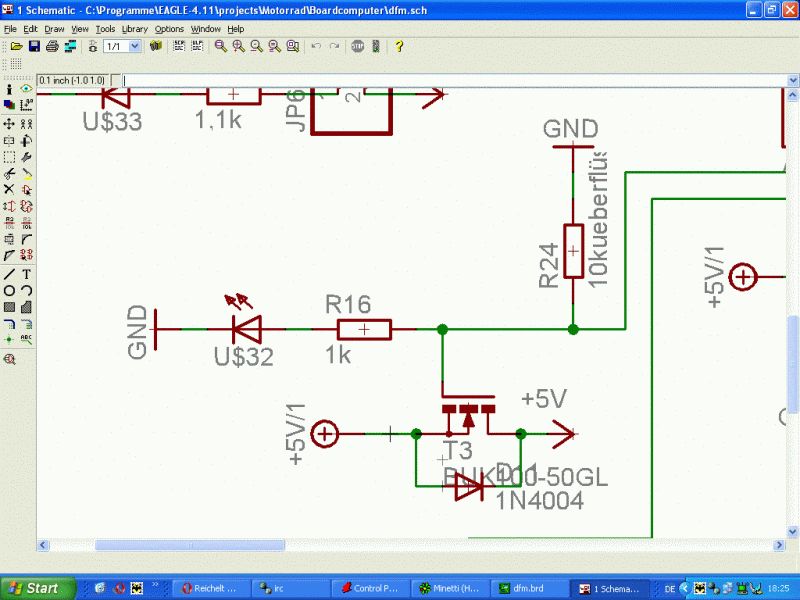
Moin, ich habe versucht ein LCD und ein paar LED per uC ein und aus zu schalten. Ein Relais wollte ich dazu nicht benutzen. Hier im Forum hab ich den Hinweis auf den BUK100-50GL gefunden, der so weit ich das verstanden habe dafür ideal ist. Wie ich ihn beschaltet habe ist auf dem angehängten Schaltplan zu sehen. +5V ist die Versorgung und wenn ich 5V an den Input Pin lege dachte ich der schaltet durch, so daß das am Netz +5V/1 angeschlossene LCD auch 5V bekommt. Aber leider klappt das nicht ganz. Wenn ich das ganze unbelastet ausprobiere liegen auch 5V an dem Pin, an den das LCD soll, an. Sobald ich es aber anschließe bricht die Spannung auf 3,3V zusammen. Leider weiß ich nicht wiso, reichen die 5V nicht aus um den FET bei einer Belastung zwischen 100 und 200mA voll durchzusteuern? Und wenn ja wie kann ich mein Problem dann lösen? MfG Mike
Hi Mike, ist Dein Aufbau falsch? Gate an Deinen Steuerausgang Source auf GND Drain schaltet Deine Last nach GND Was bei Dir VCC zu suchen hat, weiss ich nicht. Anschlussbeispiele sind im Datenblatt auf Seite 8. Oryx
Macht das tatsächlich einen Unterschied, ob ich den FET vor oder hinter den Verbraucher schalte? Ich hätte gedacht das käme auf gleiche raus. MfG Mike
Hi Mike, wenn Du den FET "vor den Verbraucher" schaltest, wie soll denn da die Gatespannung um 5 Volt höher sein als die Source-Spannung? Bei einem Relaiskontakt wäre das egal. Oryx
Bitte melde dich an um einen Beitrag zu schreiben. Anmeldung ist kostenlos und dauert nur eine Minute.
Bestehender Account
Schon ein Account bei Google/GoogleMail? Keine Anmeldung erforderlich!
Mit Google-Account einloggen
Mit Google-Account einloggen
Noch kein Account? Hier anmelden.
