Hallo zusammen, ich brauch mal Hilfe zur Weiterentwicklung eines bestehenden Designs. Ziel ist soviel Licht wie möglich aus der LED zu bekommen mit nur 6mW (2mA @ 3Volt). Hier mal der Stand: LED-Treiber von Texas TPS61041, weiße LED Bauform 0603, Strom durch die LED nur ca. 1,2 mA Mir ist bewußt das 1,2 mA natürlich nicht der normale Arbeitspunkt ist, aber wenn man nicht mehr Leistung hat zum eine LED zu betreiben... Ich bin jetzt dabei das Design mit einer PWM zu verbessern. Wirklich berauschend ist das bisher aber nicht. Die PWM ist am Enable-Pin angeschlossen. Frquenz 250 Hz und einen Duty-Cycle von 77%. Hab dann gleiche Helligkeit und 400 µA weniger. Hat jemand Idee wie man noch mehr Licht bei gleicher Leistung gewinnen könnte?
Mehr Licht wird nicht gehen, du kannst nur versuchen das Auge noch besser oder mehr zu überlisten wie du es jetzt schon tust. Wenn du objektiv messen würdest müsstest du feststellen das jetzt weniger Lichtleistung als vorher vorhanden ist.
Hey Hubert, nach Deinem Antwort kommt mir gerade ein Zweifel bei meinen Messungen auf. Ich hab mir ein kleines LUX-meter geliehen mit dem ich die Lichtstärke messe. Dieses läßt sich aber von einer PWM gar nicht überlisten, Richtig? Nur das menschliche Auge sieht die ausschaltzeiten nicht. Wie kann ich den dann überhaupt die Lichtleistungen vergleichen?
Wenn es ganz korrekt sein soll, dann musst du dir einen Meßaufbau machen. Es wird auch sicher eine Norm geben nach der gemessen wird. Wenn es aber nur für dich sein soll dann sollte das subjektive Empfinden genügen.
einfache luxmeter werden oft mit LDRs realisiert und die sind relativ langsam und liefern somit auch gerne mal falsche werte wenn es schnell gehen muss wie bei ner pwm http://de.wikipedia.org/wiki/LDR
So jetzt bin ich ein wenig verwirrt. Ich möchte die Lichtleistung für das menschliche Auge verbessern bei gleicher Leistung. Also sollte ich auch mit einem Meßgerät dem menschlichen Auge entsprechend messen um vergleichen zu können. Macht das nun mein Luxmeter? Wahrscheinlich nicht. Ein LDR ist doch bestimmt auch zu schnell?
Holger S. wrote: > Ich möchte die Lichtleistung für das menschliche Auge verbessern bei > gleicher Leistung. Dann kannst du nur am Wirkungsgrad drehen. Das Pulsen bringt nichts wirklich, eher noch einen schlechteren Wirkungsgrad (weil die Impulsströme im Ohmschen Teil der Widerstände mehr elektrische Verluste verursachen => P = I² · R). Also entweder schaffst du es, den Schaltregler effektiver zu bekommen, oder du bekommst eine effektivere LED.
Den Schaltregler effektiver zu machen ist gar nicht so einfach. Viel Energie wird auch in den beiden Widerständen verbraten. Wie kann man sowas besser machen. Bessere Schaltregler sind schwer zu finden, da ich nur eine LED habe. Die meisten Schaltregler sind für mehr LEDs und natürlich für mehr Strom ausgelegt.
Falls Maxim kein Unwort für dich ist, dort habe ich schon Regler gesehen, die mit 200 mV am FB-Eingang (statt der 500 mV von TI) auskommen.
Ist kein Unwort, geh gleich mal auf Suche. Falls Dir einer einfällt bin ich auch für jeden Tip zu haben.
Den Baustein hatte ich auch schon gesehen. Nur wenn ich es richtig verstanden habe hat dieser Baustein eine Stromaufnahme ohne LED von 1,5 mA (No Load Input Current). Wenn die natürlich 60 mA Ausgangsstrom haben fallen die 1,5 mA nicht so ins Gewicht. Ich hab nur 1,2 mA Ausgangsstrom. Der Baustein von Texas benötigt für sich nur 28 µA.
Das ist natürlich wahr. Sind deine 3 V am Eingang eigentlich konstant? Dann müsstest du ja den Strom nicht regeln und könntest du dir den Spannungsabfall über dem Widerstand sparen.
Die 3 V sind einigermaßen konstant (2,9 bis 3.1 Volt) aber wie kann ich dann den Spannungsabfall über welchen Widerstand sparen?
denke,es geht einfacher... erstmal: kann die led zwischen +/- liegen, ohne dauernd zu leuchten? dh, is ihre min. spg. > als deine ca. 3v ?
wenn du von current-Sink auf current-source wechselst kannst je nach Technologie locker 100mV rausholen ... was deiner Effizienz zugute kommt ..
Ist ne weiße LED mit 3.2 bis 3.5 Volt, deswegen reichen die 3 Volt nicht und ich hab ein LED-Treiber benützt. Was heißt von current-sink auf current-source?
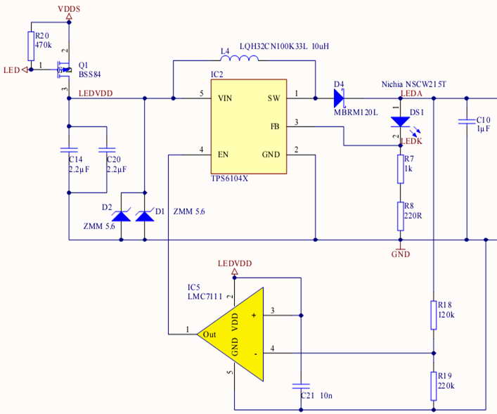
Holger S. wrote: > Die 3 V sind einigermaßen konstant (2,9 bis 3.1 Volt) aber wie > kann ich dann den Spannungsabfall über welchen Widerstand sparen? Über R7+R8 in obiger Schaltung. Du schließt die LED direkt an Masse an. Das spart dir ca. ein Achtel an Leistung ein (0,5 V über dem Widerstand, bezogen auf die 3,5 V über der LED). FB kannst du dann (hochohmig) so einstellen, dass die gewünschte Spannung sich einstellt.
Current Sink = die ANODE wird fix auf eine Spannung gesetzt Kathode auf einen Stromregler Current Source = die KATHODE wird fix zb auf GND gehängt und auf der ANODE sitzt dann der Stromregler
@Jörg Wunsch Gute Idee mit der LED direkt an Masse und den FB über einen hochohmigen Spannungsteiler. Werd ich ausprobieren. @Jankey Wie sieht so eine Schaltung dann aus?
Du könntest auch versuchen, den Schaltregler ohne Ausgangskondensator und ohne Schottky-Diode zu betreiben. d.H. die gesamte in der Spule gespeichterte Energie komplett über die LED entladen, keine Diodenverluste, keine Umlade-Verluste im Kondensator. Aber ob das wirklich mehr Wirkungsgrad bringt und ob dein Regel-IC das mitmacht, musst du ausprobieren.
ja ernst das funktioniert schon, du hast zwar noise ohne ende, aber sofern du keinen RF Amp in der gegen hast müsste es funktionieren, dein regel-IC müsste das halt mitmachen. wenn du glück hast kannst du damit auch die Ausschwinger der Spule im Ausgeschaltenen zustand in die LED Pumpen .. ( je nach Spule und Duty cycle sicher nochmal ein paar%
holger, du steuerst wohl mit nem port: kannst du , wenn led leuchten soll, zb 10us-puls alle 10ms ausgeben?
erstmal noch Danke an alle. So viel Hilfe ist super! @Düsentrieb meinst Du mit dem Treiberbaustein? Dann wären wir wieder bei der PWM mit Treiber. Schwierig zu messen und auch fraglich ob besser. Direkt mit PIN des µP? Die LED braucht doch mehr wie 3 Volt?? Eine PWM auszugeben über den Port ist leicht. @Bachmann&Jankey ohne Kondensator und Diode werd ich probieren
Direkt mit PIN des µP: ja, aber so -> bild z.b.: mit deinem p-fet :je nach spule: zb 10us puls gibt 20ma in der spule, nach abschalten des fet -> 20ma in die diode alle 3ms wiederholt, verbraucht ca 0,1ma + leuchtet deutlich du musst nur sicher sein, dass fet nie dauerhaft on geht, dann würde strom durch die spule ...batterie leeren.
Bitte melde dich an um einen Beitrag zu schreiben. Anmeldung ist kostenlos und dauert nur eine Minute.
Bestehender Account
Schon ein Account bei Google/GoogleMail? Keine Anmeldung erforderlich!
Mit Google-Account einloggen
Mit Google-Account einloggen
Noch kein Account? Hier anmelden.

