Hallo, ich bin in der 10 ten klasse realschule und habe techink nur leider keine ahnung davon...ich muss aber einen Text über die ausfallsicherung schreiben also wie sie funktioniert. Kann mir da jemand helfen? gruß desi
Hi dèsirèe, DAvon habe ich noch nie gehört. Ich kenne nur Schmelzsicherungen und Sicherungsautomaten. Scheint auch irgendwie wiedersprüchlich. Eine Sicherung gegen Ausfall? Was soll das sein? Gruß Martin
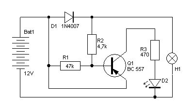
das ist eine schaltung mit 2 leds, 2 widerstände und 2 transistoren. aber sonst weis ich auch nichts... gruß desi
Poste doch mal den Schaltplan. P.S: Warum kommen eigentlich die meisten dieser "Hausaufgaben-Hilfe-Threads" von weiblichen Nicks? Ein Realist der böses denkt ;)
Hallo, ich kenne diese Ausfallsicherungen für Glühlampen, kann man in Fahrzeugen verwenden oder bei Fahrrädern... Geh´doch mal zu folgendem Link: http://f3.parsimony.net/cgi-bin/topic-flat.cgi?Nummer=3786&ThreadNummer=57234 Unter ´Rücklicht-Überwachung´ kannst du auch die Schaltung dazu sehen... Hier mit nur einem Transistor und ein wenig Beiwerk gelöst, Lampe kaputt: LED an... Lampe erneuert - LED aus. Tip: du kannst so eine einfache Schaltung auf einem kleinen ´Brettchen´ aufbauen, ein paar kleine Messingnägel oder Reißzwecken reinan den Verbindungspunkten und die paar Teile ´drangelötet - ist schön übersicgtlich und man sieht gleich ob es funktioniert. Viel Erfolg !!
Hallo Désirée, nachdem ich mal eine Nacht darüber geschlafen und mir die Beiträge der anderen durchgelesen habe würde ich folgende kühne Aussage machen. Eine Ausfallsicherung ist eine technische (meist)automatisierte Schutzeinrichtung die vor Schaden an Sachen und Leben schützen soll, wenn durch AUSFALL einer wesentlichen Sicherheitrelevanten Funktion die für den normalen bestimmungsmäßigen Betrieb einer gefährlichen Einrichtung unerlässlich ist. Das ist natürlich für einen Schüler wohl etwas zu hoch und auch nur so zusammengereimt.Aber es liest sich doch sehr professionel. Ich gebe dir mal ein paar plausible Beispiele: 1)Zündet in einer Gasheizung beim Einschalten das Gas nicht(wegen einer Störung),so wie das im Normalbetrieb der Fall ist, schaltet die Ausfallsicherung die vollständige Heizung inkl. der Gaszufuhr ab,damit nicht unkontrolliert Gas ausströmt und zur Katastrophe führt,wo auch Menschen oder Tiere zu schaden kommen können.Dieser Zustand bleibt dann so lange bis die Störung beseitigt ist und die Kontrolle wieder hergestellt wird. 2)Fallen an einer Straßenverkehrskreuzung auf der Vorfahrtsstrecke beide Rotlampen aus entstünde bei Grün auf der Nebenstrecke eine Verkehrs- technisch gefährliche Situation weil die Vorfahrtlage dann nicht mehr eindeutig ist und Verkehrsteilnehmen im guten Glauben Vorfahrt zu haben einen schweren Verkehrsunfall verursachen könnten.Die (Lampen-) AUSFALLSICHERUNG erkennt das und schaltet die gesamte Anlage in den Störungszustand(Nur die gelben Lampen der Nebenstraße blinken,alle anderen Lampen sind aus)solange bis die Störung beseitigt und die Kontrolle wieder hergestellt wird. 3)Kraftwerke haben einen Kühlkreislauf der mit einer/mehreren Pumpe/n ausgestattet ist. Fällt eine Pumpe aus erkennt das die Ausfallsicherung und es kann eine Ersatzpumpe eingeschaltet werden oder das KW wird heruntergefahren bis die Störung beseitigt und die Kontrolle wieder hergestellt ist. Du kannst an den Beispielen sehen das das Prinzip immer das gleiche ist. Hier noch mal ein paar Stichworte die sich leicht zu merken sind: sicherer Normalbetrieb (Kontrolle) Gefährliche Störung durch AUSFALL (Kontrolleverlust) SICHERHEITSbetrieb (Teilweise wiedererlangen der Kontrolle) Störungsbeseitigung sicherer Normalbetrieb (Kontrolle) Es ist von der Kernaussage einer AUSFALLSICHERUNG davon auszugehen das Etwas AUSFÄLLT was zu einer Gefahr führen kann und zur SICHERHEIT ein ungefährlicher Zustand entstehen soll. Evtl.kann man die Definition noch weiter vereinfachen. Ich hoffe das meine Mühe dir irgendwie von Nutzen ist. Ich würd mir aber selbst was ausdenken damit dein Lehrer auch denkt das das auf deinem Mist gewachsen ist. Gruß Martin
Funktionsbeschreibung: Beim Anschluss der Schaltung an eine Spannungsquelle leuchtet erstaunlicherweise nur LED 1. Über R1, LED1 und R2 besteht ein geschlossner Stromkreis und somit kann LED1 leuchten. Parallel zu R2 liegt T1 mit seiner Basis-Emitterstrecke. Da die Basis von T1 über LED1 und R1 an positivem Potential liegt schaltet dieser durch. Im durchgeschalteten Zustand wirkt die Kollektor Emitterstrecke eines Transistors wie eine Leitung! Wenn man nun die Basis von T2 betrachtet ist festzustellen, dass diese am Kollektor von T1 angeschlossen ist und über die Kollektor Emitterstrecke auf negatives Potential gelegt wird. Da es sich ebenfalls um einen NPN-Transistor handelt wird dieser somit gesperrt!! T1 schaltet T2 aus! Deshalb leuchtet LED2 im Normalzustand dieser Schaltung nicht. Kommt es nun zu einem Störfall (LED1 fällt aus, geht kaputt) dann leuchtet sofort die Ersatz LED2 auf und sichert somit den Ausfall von LED1 ab! Deshalb auch der Name Ausfallsicherung. Wie kommt es dazu? Wenn LED1 ausfällt, dann fehlt der positive Basisanschluss von T1 und dieser sperrt somit ist die Kollektor Emitterstrecke unterbrochen. Die Basis von T2 liegt nun nicht mehr an einem negativen Potential sondern automatisch über R3 an einem positiven Potential. T2 schaltet durch es kann ein Arbeitsstrom über R4, LED2 und die Kollektor Emitterstrecke von T2 fließen. T1 schaltet T2 ein.
