Hallo, wir haben vor fürs Fahrrad eine Kurbel zu bauen bzw. auszustatten um damit die Leistung zu bestimmen, mit der der Fahrer gerade tritt. Kommerzielle Lösungen kosten leider >1000€. Also haben wir uns überlegt, ob wir das nicht selber hinbekommen... Entwurf Wir sehen 2 Komponenten vor: 1. Messeinheit direkt an der Kurbel (dreht sich also mit) 2. Auswerteeinheit (Laptop/ PDA) am Rahmen. Zu 1.) * Messung an der linken Kurbel * 4 Dehnungsmessstreifen (von HBM, in Vollbrücke) zur Bestimmung der Dehnung auf Ober- und Unterseite, in Nähe der Achse * µC soll ein Tiny44 o.ä. sein * 10 bit ADC des Tiny + Differenzverstärker (muss insgesamt auf ca. 300x kommen) * Zeit für eine Umdrehung bestimmen wir über einen Hallsensor (Magnet an der Kettenstrebe) * Betrieb mittels 3V Knopfzelle Zu 2.) * Empfang der Signale von 1.) * Weiterleitung über RS232 an Laptop/ PDA * evtl. Datenaufzeichnung Probleme * Klappt die AD-Umwandlung? Reicht die Auflösung? Reicht ein OPV als Differenzverstärker für eine 300-fache Verstärkung? Wie stark rauscht das dann? Die erwartete Spannung an der Vollbrücke beträgt rund 100µV-5mV. * Und: Wie übertragen wir das Signal von der drehenden Kurbel? Sind für die Übertragung die 433Mhz-Sender/Empfänger von Pollin (z.b. RFM12) geeignet? Was meint ihr - würde das so klappen? Viele Grüße Tobias
Die Kurbeln sind etwas vom Robustesten am ganzen Fahrrad. Die halten fuer Jahrhunderte. Sind massiv ueberdimensioniert und haben fuer die gewaehlte Anwendung zuwenig Verformung. Nehmen wir mal an, Ihr macht eure eigenen Kurbeln aus einem Minimum an Material um eine maximale Verformung im linearen (elastischen) Bereich zu erhalten. Der Kraftfluss ist unguenstig, da die Pedale auf Torsion belastet wird. Dh man muesste die Pedale gezielt so konstruieren, dass die Torsion minimal bleibt. Und dann nur die linke Pedale... erscheint unguenstig. Bei den Pedalen selbst ? Den Auflagedruckmessen ?
Wollt eigentlich sagen, der elektrische Teil ist der Einfachere.
Wir haben eine Kurbel in Ansys modelliert und bekommen auswertbare Dehnungen im Bereich von 100µm/m bei einer Belastung von 100N. Die Torsions der Kurbel unter Last ist uns bewusst. Ob sie messtechnisch relevant ist, werden wir sehen. Auflagedrucksensoren haben wir ebenso überlegt, allerdings sollen die Pedale auswechselbar sein, da wir unterschiedliche Klickpedale fahren. Bei der Messung an nur einer Kurbel wird bei uns zwar auch nur ein Bein in Betracht gezogen. Wir gehen der Einfachheit davon aus, dass beide Beine gleich stark sind. Die Firma SRM wird ihre DMS nicht ohne Grund an einer speziellen Kettenblattaufnahme befestigt haben. Wenn das mit der Kurbel nicht klappt, wäre ein spezieller Spider auch eine Option, allerdings kostet sowas. Und wir wollen erstmal sehen obs auch so geht. Mit dem Maschinenbau-Teil kenn ich mich persönlich nicht wirklich aus. Mein Teil soll die Elektronik werden, und die entsprechende Software. Ich habe gesagt bekommen, dass das mit der Dehnung klappen sollte, also muss ich zusehen, wie ich die Messwerte bestimmen kann. Achso, noch was dazu "Kurbeln halten Jahrhunderte" Nicht wirklich, ich selber habe am Bahnrad schon 3, am MTB 2 abgebrochen ;)
Was sind denn Kurbeln? Bei uns heißt das Pedal... Die DMS Vollbrücke braucht einiges an Strom, also ist eine Knopfzelle vielleicht etwas wenig, eher einen Akkupack verwenden. 500 Ohm DMS? Also dauerhaft 6mA an 3V nur für die DMS-Brücke. Datenübertragung evtl. im Zentrum der Achse eine Infrarotsendediode, muss ja nicht stark senden, und dann direkt daneben, feststehend, einen Fototransistor. Die Sendediode kann evtl. der Tiny direkt treiben... Als OP auf jeden Fall einen speziell dafür geeigneten verwenden. Bei Burr Brown (TI) schon gesucht? Die Forum-Suche bringt auch einiges...
Evtl über eine Umlenkkonstruktion die Kettenspannung messen.
@ Winfried J. Danke für deine Nachricht. Allerdings soll die Kurbel an unterschiedlichen Rädern (Rennrad, MTB, Bahnrad) Verwendung finden. @Roland Bumm Von Polar (Polar Kraft-Leistung-Messer) gibt es ein System zu kaufen, welches über das Schwingverhalten der Kette die anliegende Kraft ermittelt. Die reine Messeiheit kostet rund 300€, der dazugehörige Fahrradcomputer sicher auch nochmal rund 100. Das Verfahren finde ich recht unpraktikabel, da es im Gelände oder auf rauem Asphalt schlechte Ergebnisse liefern soll. Für eine reine Messung der Kettenspannung müsste die Elektronik wissen, welcher Gang grade eingelegt ist. @ Emanuel B. Ich bezeichne nur das als Pedale, wo du deine Füße drauf stellst ;) Die DMS haben 120 Ohm +- 0.2% - macht für die Messbrücke rund 25mA. Wenn die 3V-Zelle nicht lang genug reicht (Reichelt: 40Cent 210mah) nehme ich ein kleine LiPo z.b. aus einem Handy - die Ladetechnik habe ich da. Die Idee mit der IR-Diode finde ich sehr interessant, wenn es funktioniert wäre es einfacher als Funk. Bleibt die Auswahl des OPV. Zum rumprobieren habe ich noch ein paar Standardtypen da. Allerdings wird da wohl die minimale Eingangsspannungsdifferenz nicht ausreichen. Da es bei uns in Dresden eine Conradfiliale gibt, würde ich sowas gerne Versandkostenfrei dort bestellen. Auf die Schnelle habe ich den hier gefunden: LT1097CN8, 3.50€, OffsetVolt. 50µV max. Der wäre doch was!? Gruß Tobias
Aeh, 25mA die Bruecke runter ist eher viel fuer eine Batterie. Als OpAmp sollte man einen ZeroDrift Chopper OpAmp nehmen, zB den LT2054, mit 3uV Offset und 30nV/K. Allenfalls koennte man durch AC Anregung und einem Lock-in Strom sparen. Anstelle 3V und 25mA ueber der Bruecke waeren 300mV und 2.5mA auch genug. Den Faktor 10 hat man schnell wieder.
> Für eine reine Messung der Kettenspannung müsste die Elektronik wissen, > welcher Gang grade eingelegt ist. Oder man misst zusätzlich die Kettengeschwindigkeit mit nem optischen oder besser induktivem Sensor. Wird aber bei Kettenschaltung beides mechanisch anspruchsvoll.
Man könnte die Narbe worauf das pedal kommt etwas abschleifen und ein Pietzo dazwischen tuen wenn das mit den DMS nicht geht
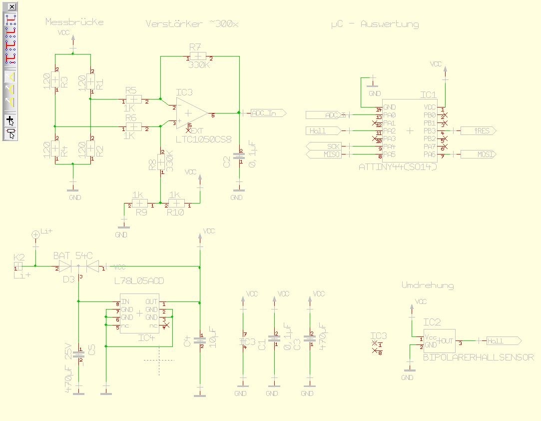
Zunächst mal Danke für die Hinweise zu dem OpAmp. Vielleicht kann mir noch jemand was zu dem Schaltplan im Anhang sagen :) Als OpAmp wählte ich einen LTC 1050. Typ. Offsett=0.5µV (max. 5µV) Drift 0.05µV/K Single Supply ab 4.75V Gibts bei Conrad für ~5€ Gruß Tobias
Anschluss 1 von R8 muss auf halbe Versorgungsspannung. Sonst bekommst du theoretisch negative Ausgangsspannungen aus dem OpAmp heraus, die er aber wegen der einfachen Versorgung nicht liefern kann. Die Versorgungsspannung vom OpAmp an Pin 4 und 7 fehlt. Pin 1 und 8 auf Masse ist falsch, die sind n.c. also nicht angeschlossen. Gruß Uwe
@Uwe Die Versorgungspins hatte ich berücksichtigt, der obige Plan zeigte allerdings nur einen Auschnitt. Im Anhang ist diesmal der komplette Plan. Auf die Idee mit Vcc/2 wäre ich gar nicht gekommen. Ich hatte vergessen zu berücksichtigen, dass ja positive und negative Differenzen auftreten können. In der Simulation mit PSpice siehts es so aus als ob es funktionieren würde. Als nächstes werde ich die Teile besorgen, dann wird sich zeigen obs funktioniert. Bleibt dann noch das Problem der Übertragung von der Kurbel zum Rad und der Stromverbrauch der Messbrücke. Aber das lösen wir dann, wenn es soweit ist...
Hallo, mein Interesse ist groß da wollte ich fragen was aus dem Projekt geworden ist?
Bitte melde dich an um einen Beitrag zu schreiben. Anmeldung ist kostenlos und dauert nur eine Minute.
Bestehender Account
Schon ein Account bei Google/GoogleMail? Keine Anmeldung erforderlich!
Mit Google-Account einloggen
Mit Google-Account einloggen
Noch kein Account? Hier anmelden.

