Hallo! Ich bin auf der suche nach einer Schaltung um ein Taktsignal mit möglichst wenig Jitter in schritten von 5.20ps zu verschieben. Hat jemand einen Vorschlag? Bislang habe ich einen AD9834 DDS benutzt, aber dessen Jitter ist verhältnismäßig hoch...
Rein interessehalber: Für was braucht man so was. wenn ich mich nicht verrechnet habe, ist das der Weg den ein Signal in ca 1,5mm Leitungslänge zurücklegt. Gruß Roland
Das mit den 1,5mm stimmt schon. Es geht um die experimentelle Downkonvertierung von sehr schnellen Signalen.
Ist das Taktsignal periodisch ? Falls ja, dann such mal nach Zero-Delay Buffern. Ich glaube ICS stellt sowas her. Einige haben einstellbare Delay Zeiten. Ansonsten: Was spricht gegen die 1,5mm ?
Hier wird ein einfaches Verfahren beschrieben: Controlled Jitter Generation for Jitter Tolerance and Jitter Fig. 4 & 5 http://www.syntek.com/News_and_Aritcles/Jitter%20App%20note.pdf Irgendwo hab ich auch eine Schaltung, kann sie aber nicht finden. Aber im wesentlichen ist das nichst anderes als ein Buffer, dessen Versorgungsspannung floatend gegenüber dem Inputsignal aufgehängt wird und man so die Verzögerung durch indirektes Verschieben des Umschaltzeitpunktes einstellt.
Ui, 5,2 ps und dann auch noch einstellbar. Wir setzen bei uns Delay Lines von Data Delay ein, die haben jedoch mindestens 250ps Auflösung....und sind wahnsinng teuer....
5ps ist etwas wenig. Schau dir mal den MC100EP196 an. Der kann in 10ps Schritten verzoegern. Feiner geht's mit dem Analogeingang. Der Chip ist etwas schwer lieferbar.
Zeitverzögerung durch Verschieben des Umschaltzeitpunktes ist beispielsweise hier beschrieben: http://www.freepatentsonline.com/EP1000368.html Damit lassen sich Zeitverschiebungen im Bereich weniger zig-ps erreichen. Bei der Methode ist eine Regelung der wichtig, sonst sind die Zeitschritte nicht gleichmässig.
Was spricht gegen ein "passendes" Platinenlayout?
--- / ---
| |
|-- / --|
| |
|-- / --|
| |
>-|-- / --|->
Links Eingang rechts Ausgang und jeder Slash (/) ist ein
Analog-Schalter. Bei entsprechender Länge der Abstände sollte man doch
5ps ganz gut einstellen können.
Wie ist das eigentlich mit dem Wellenwiderstand bei dieser Zeit. Ich
vermute mal, dass die Frequenz auch nicht grad gemächlich ist, oder?
Die Taktrate des zu verzögernden Rechtecksignales liegt bei 12MHz. Es muss eigentlich nicht mal das Rechtecksignal direkt verzögert werden. Wichtig ist nur, das am Ausgang ein verschobenes und ein nicht verschobenes Clocksignal anliegt. Gegen das Platinenlayout spricht, das ich möglichst viele Verzögerungsschritte benötige. Daher wäre mit eine analoge Lösung recht.
Hallo Peter! Gibts zur analogen Verzögerungsleitung eine Beschreibung / Bauteildimensionierung?
Hallo, Lukas Slz , die Bauteildimensionierung wird nicht viel nützen, wäre nur hypothetisch. => Dann müsste man wohl z.B. Kondensatoren mit 4,7 zF einbauen ( zF = Zepto-Farad = 10^–21 Farad ) ? ... [ Wenn's konzentrierte Bauteile sein sollten, müssten sie zudem deutlich kleiner als die 1,56mm Weglänge des Signals ( in Luft ! ) sein; selbiges gilt natütlich für die geometrische Ausdehnung der gesamten Schaltung. Solche Bauteile gibt's derzeit nicht mal für Handies und MP3-Player ... ] Gruss
Moin, ich kann dir zwar nicht helfen bei deinem Problem, wenn du aber jemand kennst, der sich mit Treiberelektronik für Laserpulse im Pico- bis Femtosekundenbereich auskennt, könntest du den mal fragen. Ich glaube die Jungs haben da Ahnung. Bastler
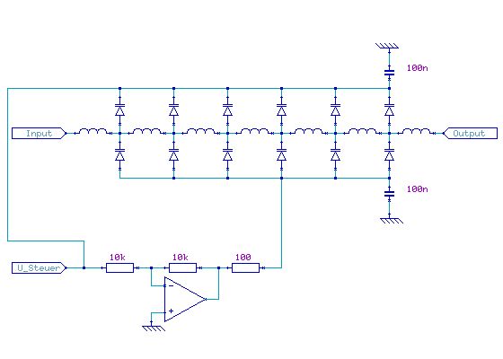
Lukas Slz wrote: > Hallo Peter! > Gibts zur analogen Verzögerungsleitung eine Beschreibung / > Bauteildimensionierung? Naja, mal schauen, was wir so hinkriegen. Erstens habe ich bei Angelika nach Kapazitätsdioden gesucht und nur die BB833SMD gefunden. Aus dem datenblatt entnehmen wir das die Kapazität bei 4V => 4pF beträgt, bei 7V => 2pF. Also sei mal 2 bis 4pF unserer Arbeitsbereich. Das Geometrische Mittel liegt bei 2,8pF. Da wechselspannungsmässig immer 2 Dioden parallel liegen haben wir 5,7pF. Wir wollen auf einen Wellenwiderstand von sagen wir mal 150 Ohm kommen. (Ist aus der Luft gegriffen, erscheint mir aber vernüftig) R = SQR(L/C) daraus folgt L = R^2 * C mit unseren Werten berechnen wir L zu 0,128uH (150 150 5,7pF) Bei Angelika gibt's 0,15uH R = SQR(0,15uH / 5,7pF) = 162 Ohm Wellenwiderstand. Das heisst die Schaltung sollte mit 162 Ohm abgeschlossen werden, das währen z.B. je ein Widerstand von 324 Ohm von Ausgang nach Masse und von Ausgang nach +5V. Die Verzögerungszeit pro Stufe können wir berechnen: T = SQR(L * C) mit T1 = SQR(0,15uH * 2pF) = 0,55ns und T2 = SQR(0,15uH * 4pF) = 0,77ns dT = T2 - T1 = 0,226ns D.h. pro Stufe können wir die Verzögerungszeit um 0,226ns varieren. Unsere Stufenanzahl wird also durch die gewünschte Verzögerungszeitvariation bestimmt. Falls wir die Verzögerungszeit um 1ns variieren wollen, brauchen wir gerundet 5 Stufen. Die Spannung, die an den Dioden anliegt, sollte so dimensioniert werden, das keine Gleichrichtereffekte auftreten. Z.B. die posetive Spannung von 6,5 bis 9,5V. Die negative Spannung von -1,5 bis -4,5V. Falls meine Tips hilfreich sind, währe ich für eine Namensnennung in einer Veröffentlichung sehr dankbar!
Hallo, @Peter X, 0,226ns = 226 ps ; gewünscht war eine Auflösung von 5,2 ps ... ( Physik lässt sich höchstens in der Theorie überlisten.) Viele Grüsse
Die Frage ist, wozu das überhaupt gut sein soll? Sehr schnelle Signale abtasten mit 12MHz? Klingt irgendwie komisch. Und wozu einige ps verschieben? Um Jitter auszugleichen? Normalerweise veruscht man Jitter gar nicht erst aufkommen zu lassen. Verzögerung zwischen mehreren ADCs wäre noch eine Möglichkeit, Phased Array für Ultraschallprüfung machen wir hier auch. Da braucht man aber auch keine ps Verschiebung. Erzähl doch nochmal genau, was du vorhast. Ich schätze, das lässt sich viel einfacher lösen, eventuell mit den einstellbaren Pin-Verzögerungen in einem FPGA (Virtex)
Nicht_neuer_Hase wrote: > Hallo, @Peter X, > > 0,226ns = 226 ps ; gewünscht war eine Auflösung von 5,2 ps ... > > ( Physik lässt sich höchstens in der Theorie überlisten.) > > Viele Grüsse Bei 5 Stufen hintereinander ist die Verzögerungszeit variabel von 2,738ns bis 3,872ns. Wenn er die Analogspannung aus einem 8Bit AD-Wandler ableitet, hat er eine Schrittweite von (3,872ns - 2,783ns) / 256 = 4,4ps.
Das Dingens ist analog, also sind die 5,2 ps Auflösung nur von der Auflösung der Spannung abhängig. WLKIKIV.
Hallo, stimmt ! Hier spielt es offenbar keine Rolle, dass grosse Genauigkeit grosse Auflösung bedingt, nicht jedoch umgekehrt ! Viele Grüsse
@ Bastler, >Moin, ich kann dir zwar nicht helfen bei deinem Problem, wenn du aber >jemand kennst, der sich mit Treiberelektronik für Laserpulse im Pico- >bis Femtosekundenbereich auskennt, könntest du den mal fragen. Ich >glaube die Jungs haben da Ahnung. Ich hab da eine Ahnung. Diese Pulse sind nicht so kurz, weil die so gesteuert werden, da hatte man nie eine Chance. Ein solcher Laser funktioniert ganz anders, auf grundlegenden physikalischen Prinzipien, die viel schneller als diese Pico- resp Femtosekundenpulse sind. Das geht so. Man nimmt einen Resonator, zB 1.5m Lang, das sind 3m hin und zurueck. Ein Puls der hin und her laeuft hat also eine Repetitionsrate von 100MHz. Mit einem normalen Lasermedium macht der Laser CW. Wenn man nun ein nichtlineares Element reinmacht, das kurze Pulse gegenueber CW bevorzugt ist man dort. Das fragliche Element hat eine Reflexion, die mit der Intensitaet zunimmt und ist nahezu beliebig schnell. Damit erreicht man Picosekundenpulse. Weshalb wird der Puls nicht beliebig kurz ? Zum einen muss das Lasermedium die Bandbreite bringen, zum Anderen gibt es Dispersion, dh der Puls laeuft auseinander, da der Brechungsindex fuer kuerzere Wellenlaenge abnimmt. Also, wenn man ein Lasermedium mit genuegend Bandbreite plus Dispersionskompensation bringt erreicht man Femtosekundenpulse. Zurueck zur Elektronik. Wie funktioniert ein 100 GHz Samplingscope ? Genau. ein Femtosekundenlaser liefert die Licht-Pulse und eine Photodiode ist der Sampler.
Und dieser Puls ist repetitiv ? Ja, ist er. mind. 5GHz Bandbreite, ok. Das einfachste waere das neuste LeCroy 20-100GHz Sampling Scope zur Ansicht kommen zu lassen. Das kommt mit Bediener. Ein paar Stories, etwas Kuchen und Kaffee und gut ist. Alternativ mit dem MC100EP196 einen Sampler fuer einen ADC ansteuern. da der Sampler nicht ab Stange sein wird, ist das viel aufwendier als das Scope zur Ansicht.
Bitte melde dich an um einen Beitrag zu schreiben. Anmeldung ist kostenlos und dauert nur eine Minute.
Bestehender Account
Schon ein Account bei Google/GoogleMail? Keine Anmeldung erforderlich!
Mit Google-Account einloggen
Mit Google-Account einloggen
Noch kein Account? Hier anmelden.


