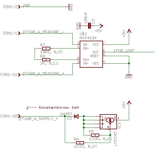
Hallo! Ich wollte mit der im Anhang zu sehenden Schaltung eine PT100-Temperaturauswertung bauen. Dabei sollte das Prinzip des Vierleitersystems genutzt werden - also ein Konstantstrom von 1mA durch den PT100 schicken und über separate Leitungen den temperaturabhängigen Spannungsabfall messen und Verstärken. Als Verstärker hatte ich mir den MAX4194 ausgesucht und ihn so beschaltet, das die Verstärkung bei 25,52 liegt um die PT100-Spannung möglichst gut für die spätere Auswertung durch den Mikrocontroller (Atmega8) vorzuverstärken. Allerdings funktioniert es nicht. Die Stromquelle liefert schön ihren 1mA Konstantstrom, am MAX4194 kommt auch die entsprechende Spannung an, aber am Ausgang leider kein verstärktes Signal. Hier mal ein paar Messwerte, die ich beim Testen mit Serienwiderstänen aufgenommen habe: R = 150 Ohm | Uin = 0,171 V | Uout = 0,294 V | -> V = 1,72 R = 100 Ohm | Uin = 0,118 V | Uout = 0,195 V | -> V = 1,65 R = 80 Ohm | Uin = 0,097 V | Uout = 0,157 V | -> V = 1,62 Wie man sieht, ist die Verstärkung meilenweit von den angestrebten 25,52 entfernt und zudem nichtmal konstant. Ich habe keinen Schimmer woran das liegen soll. Das Uin und R nicht absolut proportional sind, könnte am Messaufbau liegen (viele Strippen und so), aber trotzdem sollte die Verstärkung zwischen Ein- und Ausgang des MAX4194 konstant sein... Falls jemand da Rat weiß. wäre ich sehr dankbar!!! Gruß, André edit: Das Datenblatt des MAX4194: http://datasheets.maxim-ic.com/en/ds/MAX4194-MAX4197.pdf
Ach ja, die üblichsten Fehler habe ich auch schon geprüft: - Alle Pins sind richtig eingelötet (keine Kurzschlüsse oder kalte Löststellen) - Am IC selbst scheint es nicht zu liegen - habe es bereits ersetzt - Widerstandswerte passen auch alle - Die Pinzuordung im Schaltplan entspricht dem im Datenblatt - Habe den Ausgangspin auch schon frei schebend gelassen bzw. mit 10k auf Masse gelegt, um auszuschließen, dass in der folgenden Schaltung irgendwas den Fehler verursacht. Ich finde das sehr verwunderlich, dass es nicht funktionierne will.
Im Datenblatt findet sich leider keine Angabe über die Grenzen der Spannung an Vref, es ist immer nur von 1,5 oder 2,5V die Rede. Ich vermute, dass Vref = 0 die Ursache ist.
Die Befürchtung hatte ich zunächst auch, aber man hta mir hier im Forum gesagt, man kann Vref ruhig auf GND legen. Die Schaltung entspricht ja auch einem "Standard"-Instrumentenverstärker, daher würde es mich etwas wundern, wenn man da so eingeschränkt wäre. Ich befürchte eher, dass der OP eine negative Verosgungsspannung braucht... Ich versuche gerade die genaue Funktionsweise des IAs zu verstehen (hätte ich mich mal vorher mit beschäftigen sollen :-( )
Bitte melde dich an um einen Beitrag zu schreiben. Anmeldung ist kostenlos und dauert nur eine Minute.
Bestehender Account
Schon ein Account bei Google/GoogleMail? Keine Anmeldung erforderlich!
Mit Google-Account einloggen
Mit Google-Account einloggen
Noch kein Account? Hier anmelden.
