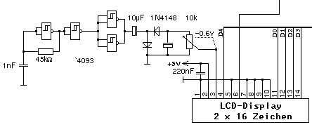
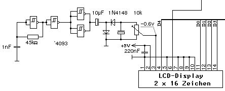
Worauf muss bei der Auswahl einer Induktivität geachtet werden, die als Speicherdrossel für einen kleinen Inverter (5 -> -8V) zur Kontrastspannungserzeugung für ein LCD verwendet werden soll? Reicht da jede x-beliebige Festinduktivität (passender Größe)? Da das LCD nur einen Strom <1mA aus dieser Spannung bezieht, hatte ich gehofft, die Induktivität über einen R direkt vom µC speisen zu können, aber das ist wohl nicht so gesund für den Controller wenn dann da schlagartig -xV anliegen.
concept wrote: > Reicht da jede x-beliebige Festinduktivität (passender Größe)? Ja, vermutlich, sie muss ja nicht viel Energie speichern. > Da das LCD nur einen Strom <1mA aus dieser Spannung bezieht, hatte ich > gehofft, die Induktivität über einen R direkt vom µC speisen zu können, > aber das ist wohl nicht so gesund für den Controller wenn dann da > schlagartig -xV anliegen. Du musst den Ausgang schon mit 'ner (Schottky-)Diode entkoppeln, ansonsten würden ja die internen Schutzdioden die Energie der Spule komplett ableiten.
Da komme ich nicht mit - eine Seite der Spule liegt an Masse, die andere ist abwechselnd durch den µC gespeist und dann negativ. Das LCD ist über eine Diode entkoppelt, so dass es nur die negative Spannung 'sieht'. Aber µC ist doch eigentlich immer positiv gegenüber der Spule - könntest du bitte kurz erklären, wie du dir das mit dem Entkoppeln vorstellst?
Hallo, für so wenig Strom tu's auch eine Wandler mit Kondensatoren ... Sascha
Mit ner Ladungspumpe auf -8V braucht doch mehrere Stufen, oder? Der Schaltregler braucht dann vermutlich weniger Bauteile.
@concept, na ok -8V werden's so nicht, aber -8V erscheinen mir auch recht viel (wenig), was für ein Display ist das. Meistens wird doch die Kontrastspannung in Bezug zur positiven Betriebsspannung angegeben. Sascha
concept wrote: > Da komme ich nicht mit - eine Seite der Spule liegt an Masse, die andere > ist abwechselnd durch den µC gespeist und dann negativ. Ja, ist richtig, das geht direkt mit dem µC-Ausgang nicht. Hatte vorher nicht genügend drüber nachgedacht. Das braucht einen separaten pnp-Transistor mit dem Emitter gegen Vcc.
Bitte melde dich an um einen Beitrag zu schreiben. Anmeldung ist kostenlos und dauert nur eine Minute.
Bestehender Account
Schon ein Account bei Google/GoogleMail? Keine Anmeldung erforderlich!
Mit Google-Account einloggen
Mit Google-Account einloggen
Noch kein Account? Hier anmelden.
