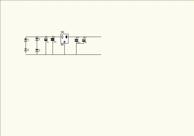
Ich habe diese Schaltung so wie auf dem Plan aufgebaut. Der einzige Unterschied besteht darin dass die 2 kerkos und der Spannungsregler auf ner externen Platine befindet. Schalte ich nun die schaltung ein fliegt die Sicherung! Kann mir einer sagen was verkehrt ist. ich bin mir keines Fehlers bewusst.
ich nutzte die Schaltung die im Datenblatt abgedruckt ist bzw. im tutoial vorhanden ist.
Wenn deine 'Zeichnung' wirklich mit der Realität übereinstimmt, dann hast du da einige Kurzschlüsse drinnen.
GND vom Spannungsregler ist mit der Sicherung verbunden. Da fehlt eine Unterbrechung. Gruss Helmi
Karl heinz Buchegger wrote: > Wenn deine 'Zeichnung' wirklich mit der Realität übereinstimmt, > dann hast du da einige Kurzschlüsse drinnen. Jede einzelne der roten Linien stellt eine Verbindung dar, die so nicht sein dürfte. Es gibt von jedem Pin des 7805 (Eingang, Ausgang) eine Verbindung nach Masse.
Die Leiterbahn unter D3 hat links Eingangspotential (von der Sicherung) und rechts liegt sie auf GND. Eine notwendige Unterbrechung kann ich in dem Bild nicht ausmachen. Wenn ich das richtig entnommen haben, dann hast du einen Fuse-Destroyer gebaut :-).
Zeichne Dir mal das Schema auf, ich denk dann siehste selber was alles falsch ist...
Ich habbe die unterbrechungen gesetzt. Sie sind unterhalb der Dioden.Die Kerkos können keine Kurzschlüsse erzeugen.
Ist unter D3 die Leiterbahn getrennt? Wenn nicht,haste einen Kurzschluß mit dem Regler PIN 2(masse) . Die Brücken zwischen den Kondensatoren scheinen mir fehlplaziert da diese die Kondensatoren(elko`s)kurzschließen. bzw.zwischen dem Elko am Regler an Pin 1 und Elko am Regler Pin3 fehlt die Trennung und ist ebenfalls ein Kurzschluß. Ist also kein Wunder. Lötkünstler <Mit der Lizenz zum löten>
Neber den Kondensatoren (rechts davon) sind kerkos.Die unterbrechungen sind unter den dioden.
fmmodulator wrote: > Ich habbe die unterbrechungen gesetzt. Sie sind unterhalb der Dioden.Die > Kerkos können keine Kurzschlüsse erzeugen. Die Kerkos nicht. Aber die Brücken daneben. Edit: Sehs jetzt erst. Das sind ja keine Brücken, sondern Kondensatoren. Sehr sinnvoll: Gelbe Kondensatoren auf einer gelben Platine. Sieht man sehr gut :-)
Die Kühlfahne des Reglers ist auch mit Masse verbunden. Schließt der vielleicht alle drei Leiterbahnen kurz und damit auch seine Anschlüsse?
Nachtrag: er schließt vier Leiterbahen kurz, die vierte ist mit der Eingangsspannung verbunden ...
Wieso sollte die Kühlfahne des Reglers Leiterbahnen kurzschließen? Die Leiterbahnen sind doch unten und der Regler liegt auf der Platine. Er muss nur die Leiterbahnen direkt neben der Schraube durchtrennen.
>Die Leiterbahnen sind doch unten und der Regler liegt auf der Platine.
Ja, hast recht - ich komme mit dieser Art der Darstellung wohl nicht
zurecht ...
Bist Du sicher? , daß Du den so richtig "abgeschrieben" hast? Weißt DU, was EINE Diode macht? und wie WECHSELspannung aussieht? Hanns
>Die Brücke neber d3 ist Fehlplatziert.da hbt ihr recht
Wieso das dann? Die Brücke links neben D3 hast du doch gesetzt, um die
Wechselspannung von der Sicherung auf deinen Gleichrichter (Anode D3 an
Katode D4 zu legen). Die Brücke stimmt!
In deinem Schaltplan stimmen nur die Bezeichnungen der Dioden nicht
K K
D1 D3
A A
K K
D2 D4
A A
muss es heißen (sofern man das bei der kleinen Schrift erahnen kann)
ABER ..
ist eine Unterbrechung unter D3 vorhanden? Falls ja, ist die
Unterbrechung auch an der richtigen Stelle? (2. Leiterbahn von oben)
ist die Schraube am Regler isoliert? Oder sind alternativ unter dem
Regler die drei Leiterbahnen unterbrochen worden?
Die leiterbahnen unter dem Regler brauche ich nit zu unterbrechen bzw zu isoliren da er auf einer exteren platine mit den kerkos stht.
>Die leiterbahnen unter dem Regler brauche ich nit zu unterbrechen bzw zu >isoliren da er auf einer exteren platine mit den kerkos stht. Dann stimmt aber deine Zeichnung die du hier eingestellt hast nicht mit dem überein, worüber wir reden und kein Mensch kann mehr nachvollziehen was du gemacht hast bzw. wo deine Fehler liegen könnten.
:D :D :D Vorschlag an fmmodulator: Kannst du vielleicht von der Schaltung ein detailreiches Foto machen, von allen zugehörigen Platinen jeweils die Vorder- und Rückseite? Sonst wird das hier nix ;-)
Bitte melde dich an um einen Beitrag zu schreiben. Anmeldung ist kostenlos und dauert nur eine Minute.
Bestehender Account
Schon ein Account bei Google/GoogleMail? Keine Anmeldung erforderlich!
Mit Google-Account einloggen
Mit Google-Account einloggen
Noch kein Account? Hier anmelden.


