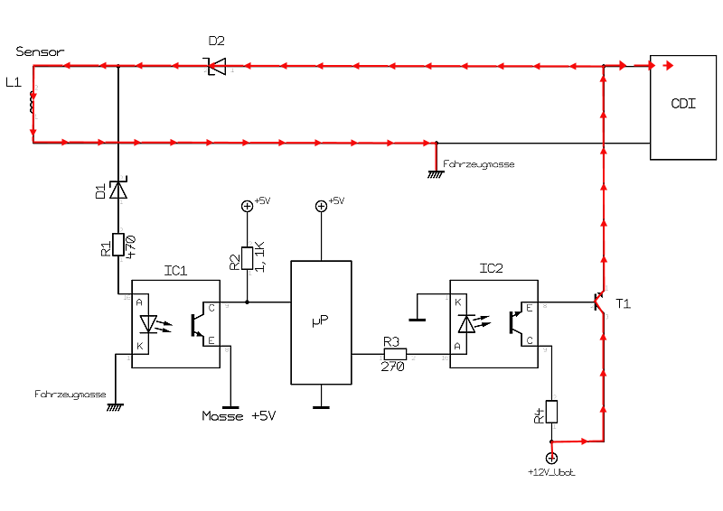
Hallo zusammen, bin ein Elektronik-Laie, der langsam aber sicher an dem folgenden Problem verzweifelt. Den angehängten Schaltplan habe ich auf das Kernproblem reduziert. Ich habe einen Sensor, der genau zwei Information liefert. Info1 wird mit einem positiven Impuls (ca. +10V) gemeldet. Info2 wird mit einem negativen Impuls (ca. -10V) gemeldet. Folgendes möchte ich erreichen. Der negative Impuls soll zwar vom IC registriert werden, aber ansonsten soll er zeitlich unverändert auf die Ausgangsleitung geleitet werden. Der positive Impuls soll komplett durch einen vom IC gesteuerten Impuls ersetzt werden (zeiliche Verschiebung). Wie bekomme ich es hin, dass der vom IC generierte positve Impuls auch nur auf die Ausgangsleitung geleitet wird und nicht auch noch durch den Optokoppler (OK2)? Für sachdienliche Hinweise wäre ich Euch wirklich sehr dankbar. Gruß Werner
Hallo Werner, ich würde dir sehr gern' Helfen, muss aber gestehen, dass ich deine Problembeschreibung einfach inhaltlich nicht verstehe. Vielleicht kannst du noch näher erläutern was du (am vorhandenen) Schaltplan verändert haben möchtest?! Schöne Grüße, Alex
Ok, ich probier's mal: Schalte beide Optokoppler-LEDs antiparallel mit Vorwiderstand gegen Masse. Leite den negativen Puls über eine zusätzliche Diode zum Ausgang durch. Den positiven verzögerten Puls nimmst du ebenfalls über zusätzliche Diode vom IC. Am Ausgang noch ein Widerstand gegen Masse für definierte Ruhepegel.
Hallo zusammen, schon mal vielen Dank für Eure Antworten. @Alex Ich versuche es mal anders auszudrücken. Der positive Sensor-Puls, der über die Eingangsleitung hereinkommt soll quasi weggefiltert und durch einen zeitlich versetzten Puls ersetzt werden. Der negative Sensor-Puls wird durch den Optokoppler (OK2) geschleust und unverändert an den Ausgang geleitet. Das Problem ist nun, dass jedesmal wenn der manipulierte positive Puls auf den Ausgang geschickt wird, der Strom auch noch durch den OK2 fließt. Und das soll er nicht, denn das erzeugt ein Fehlsignal im IC. @Schwurbl Ich habe den Schaltplan mal aktualisiert. Meintest Du das so? Leider habe ich mit dem Begriff antiparallel schon so meine Schwierigkeiten (Sorry, Laie). Gruß Werner
Schalte die LEDs parallel, aber verbinde jeweils Anode mit Kathode. Kathode von D1 direkt zum Eingang, R1 entfernen, und OK2 eben "antiparallel" zu OK1. Dann ist's so, wie ich meinte. Ich hoffe nur, das macht Sinn :-)
Hallo, @Schwurbl: Wenn ich die Kathode von D1 zusätzlich mit dem Eingang verbinde, haut mir denn dann nicht der positve Puls in die Eingangsleitung? Gruß Werner
Hm, ja kopfkratz jetzt beginnt die Sache interessant zu werden :-)
Wäre es evtl. eine Möglichkeit, wenn ich zwischen dem Optokoppler (OK2) und der Ausgangsleitung eine Transistor-Konstruktion, die durch den IC gesteuert quasi auf und zu macht, setzen würde? Weil es sich bei den Signalen jedoch um positve und negative Impulse handelt, bin ich mir nicht sicher, wie das mit den Potentialen aussieht. Wie könnte so eine Transistor-Schaltung aussehen? Gruß Werner
Hallo, ich möchte nochmal vorsichtig nachfragen, ob evtl. doch noch Jemand einen Tipp hat? Gruß Werner
Wie sieht denn das zeitliche Verhalten der Impulse aus? Der positive Impuls vom Sensor soll ja verzögert am Ausgang erscheinen und der negative Impuls vom Sensor soll direkt zum Ausgang geleitet werden. So habe ich dein Problem verstanden. Frage: kann es passieren, dass der verzögerte, positive Impuls zeitgleich mit dem negativen Impuls zusammen trifft? Gruß Udo
Wenn DU Deinen Eingang auf Beide OKs gibst, ( einen mit Kathide an mase, der andere mit Anode ) hast DU deren ausgänge dann durchgeschaltet wenn der enteprechende Impuls kommt. NACH dem OK behandellts Du dann das Ereignis. ( Z.b. mit dem POSITIVEN einen Zeitschalter starten ) und führst dann beide zum AUsgang ) Ich nehme an, der Pos. Imp soll zum zeitversetzten negeativen werden ) Hanns
Nachtrag: um welchen Sensor handelt es sich überhaupt? Hersteller, Typenbezeichnung?
Hallo, nachfolgend noch ein paar Zusatzinfos. Bei dem Sensor handelt es sich um den sogenannten PickUp-Sensor der elektronischen Zündanlage meines Motorrades. Er (bzw. der Magnet des Sensors) sitzt an einer Schwungscheibe, die wiederum mit der Kurbelwelle verbunden ist, und meldet mit den beiden Signalen aktuelle Kolbenpositionen. Das erste Signal (negativer Puls) wird bei meiner Zündung 72 Grad vor OT (oberer Totpunkt) erzeugt. Das zweite Signal (positiver Puls) kommt bei 12 Grad vor OT. Diese Signale werden zur sogenannten CDI (Cacacitor Discharger Ignition) geleitet. Meine CDI ist recht einfacht gestrickt und funktioniert nur statisch. D.h., sie zündet unabhängig von der Drehzahl immer dann, wenn der positive Puls (12 Grad vor OT) eintrifft. Obwohl im Prinzip nur das positive Signal relevant ist, benötigt meine CDI seltsamerweise auch das negavite Signal. Warum das so ist, kann ich leider nicht sagen, weil die CDI's mit Epoxyd-Harz vergossen sind und ich deshalt die Schaltung nicht analysieren kann. Mit meinem mikroprozessorgesteuern Zusatzmodul wird nun der ZZP in Abhängigkeit zur Drehzahl gesteuert, indem der positive Puls zeitlich versetzt zur CDI geleitet wird. Der Versatz spielt sich in einem relativ kleinen Rahmen von ca. 6-7 Grad Abweichung zum originalen Signal ab. @Udo: D.h., die Signale können nicht zum selben Zeitpunkt anstehen. @HannsW: Leider kann ich das negative Signal, obwohl eigentlich für meine statische CDI bedeutungslos, nicht einfach weglassen. Gruß Werner
Hallo Werner, ich denke mir das so: Mit dem negativen Impuls schaltet die CDI die Zündspule ein und mit dem positiven Puls wird die Zündspule ausgeschaltet und damit der Zündfunke erzeugt. Du willst jetzt den positiven Puls um 6-7° verzögert zur CDI schicken.Vermutlich mit steigender Drehzahl. Die Frage ist, was willst du damit erreichen? Wenn du den Puls mit steigender Drehzahl verzögerst, wird der Zündzeitpunkt mit steigender Drehzahl später, also eher genau das Gegenteil von dem was du benötigst. Was du zur besseren Verbrennung benötigst, ist ein Zündsignal, das mit steigender Drehzahl früher kommt. Die Begründung ist die, dass die Verbrennungszeit deines Benzin/Luft-Gemisches über den gesamten Drehzahlbereich konstant bleibt. Um den Druck, den dein Gemisch erzeugt, besser auszunutzen, muss dieses zu höheren Drehzahlen hin früher gezündet werden. Bevor du dich jetzt in Schaltungsdetails verirrst, solltest du dir noch mal über den grundsätzlichen Ablauf von Zündabläufen gedanken machen. Gruß Udo
Hallo Udo, vielen Dank für Deine Hinweise. Ich wollte nicht gleich ganze Romane schreiben, deshalb geht aus meinen bisherigen Ausführungen noch nicht alles zu diesem Projekt hervor. Mit diesem Modul bin ich schon einige hundert Testkilometer gefahren. Allerdings habe ich für die hier nachgefragte Problemstelle eine Konstruktion verbaut, der ich selbst nicht wirklich über den Weg traue. Aus diesem Grund auch die Nachfrage an die Profis hier im Forum. Nun weiteres zur Funktionsweise. Im EPROM des Controllers ist eine Zündkurve hinterlegt, die per PC-Progamm über RS232 in das Modul übertragen werden kann. Die Zündkurve legt für die aktuelle Drehzahl den jeweiligen ZZP fest. Dieser kann vor oder auch nach dem statischen (originalen) ZZP liegen. Die optimale Zündkurve für meinen Motor habe ich in etlichen Testfahrten ermittelt. Technisch funktioniert das so, dass bei Eintreffen des ersten Signales (neg. Puls, 72 Grad vor OT) der IC zunächst die aktuelle Drehzahl ermittelt. Mit der aktuellen Drehzahl wird der entsprechende Wert aus der Zündtabelle ausgelesen und in einen Timer-Wert umgerechnet. Nach Ablauf dieses Timers erzeugt der IC dann das posivite Signal und damit den Zündimpuls. Mit den 6-7 Grad Versatz im letzten Beitrag meinte ich, dass die gegenwärtig eingestellte Zündkurve im Maximum 7 Grad früher als die originale zündet. Mit anderen Worten, während die originale Zündkurve konstant bei 12 Grad vor OT zündet, wird jetzt der ZZP mit steigender Drehzahl zunächst in Richtung früh verstellt. Das Maximum an Frühzündung wird bei ca. 7.500 U/Min erreicht und liegt bei 19 Grad vor OT. Ab 7.500 U/Min wird dann die Frühzündung wieder etwas zurückgenommen. Wie gesagt, es wäre echt Klasse, wenn mir ein Profi sagen könnte, wie ich diese Problemstelle in der Schaltung fachmännisch realisieren könnte. Gruß Werner
Hallo Werner, sorry das ich dein Wissen um Zündabläufe unterschätzt habe, aber das ging aus deinen bisherigen Informationen nicht hervor. Die Frage ist, was für ein Signal liefert dein Sensor? Wechselspannung? Ist das Signal auf Masse bezogen? Welche Amplitude hat das Signal? Hast du das Signal mal aufgenommen? Leider hat mein Motorrad keine CDI-Zündung, sonst könnt ich da mal schauen. Gruß Udo
Hallo Udo, im Anhang befindet sich ein Bild der Sensor-Signale. Ist zwar nicht von mir, aber die Signale meines PickUp-Sensors sahen auf dem Oskar genau so aus. Kannst damit etwas anfangen? Gruß Werner
Hi, war schon lange hier nicht mehr unterwegs und versuche mal, mich einzubringen, evtl. hilft's ja ;-)) Im Anhang eine Bleistiftskizze zur allgemeinen Diskussion freigegeben... Der negative Impuls am Eingang wird weitestgehend durchgereicht. Mosfet mit kleiner U_gs aussuchen. Gleichzeitig wird ein Triggersignal für den µC erzeugt. Positive Eingangsimpulse generieren ebenso ein Steuresignal für den µC, werden aber nicht durchgereicht. Die beiden P-Kanal MOSFETs reichen Impuls zeitverzögert - gesteuert vom µC - an den Ausgang weiter. Beide Fet Backe an Backe, damit die internen Dioden nicht leiten. Könnte so gehen, oder?? Gruß Axelr.
Hmm, die beiden P-MOSFET können nichts durchreichen, was nicht da ist. Die müssen natürlich an 12 Volt "Dauerplus", Bild im Anhang.
So, hab auch mal etwas gezeichnet. Auch zur allgemeinen Diskussion freigegeben... Gruß Udo
Hallo Udo, hallo Axel, WOW! Ich bin gegeistert! Seit Monaten versuche ich hierfür eine Lösung zu finden. Habe Gott und die Welt gefragt, die Finger wund gegoogelt - alles ohne Erfolg. Das Thema hatte ich fast schon abgeschrieben. Und nun kommen von Euch innerhalb weniger Minuten gleich zwei Lösungsansätze. Wenn es morgen früh nicht auf Mannschaftsfahrt gehen würde, hätte ich Eure Schaltungen noch heute Nacht zusammengelötet und spätestens morgen ausprobiert. Beim Feiern werde ich ein paar Bier auf Euch trinken. :-) Sobald ich die ersten Testergebnisse habe, melde ich mich wieder. Nochmals ein dickes DANKE für Eure Hilfe. Gruß und ein schönes WE Werner
Hallo Udo, sieht ja viel einfacher aus, als mein Vorschlag. Super! Aber Pfeiffts nicht rückwärts in den Sensor?(habs im Bild markiert) Gruß Axelr.
Jetzt kam mir auch noch eine Idee: Warum nicht positive und negative Pulse vom Prozessor steuern lassen? Damit kommen sich Eingang und Ausgang nicht mehr ins Gehege. Um einen negativen Puls zu erzeugen wird der vom Prozessor erzeugte Rechteck auf 12V angehoben und dann durch ein Differenzierglied geschoben. Eine passende Dimensionierung sollte möglich sein, die Optokoppler am Ausgang kann man evtl. durch einen einzelnen MOSFET-Treiber ersetzen, der ja eine komplette Gegentaktendstufe beinhaltet.
Hallo, ich habe mich zwischenzeitlich ein wenig mehr in die Schaltpläne vertieft und habe nun doch noch ein paar Fragen dazu. @Udo: Wäre es in Deiner Schaltung auch noch irgendwie machbar, dass auch beim positiven Original-Sensorsignal ein Triggersignal für den IC generiert wird? Obwohl es im normalen Betrieb eigentlich nicht unbedingt erforderlich ist, habe ich es bislang dennoch für gewisse Fehlersituationen genutzt. Z.B.: Falls die Zündtabelle im EPROM durch den Wind sollte, wird in einer Art "Notlauf-Modus" immer dann gezündet, wenn das Original-Signal eintrifft. @Axel: In Deiner Schaltung scheint exakt alles enthalten zu sein, wonach ich solange gesucht habe. Es gibt eine Stelle, die ich aber noch nicht so ganz kapiert habe. Es handelt sich dabei um die Beschaltung zur Aufbereitung des IC-Triggersignals aus dem negativen Sensorsignal. Kann eine negative Spannung an der Basis des Transistors diesen durchschalten? Auch das der Emitter des selben Transistors nicht auf Masse geschaltet ist, habe ich ehrlich gesagt noch nicht verstanden. Sorry für die dummen Fragen. Es wäre echt super, wenn Du mir kurz auf die Sprünge helfen könntest. Gruß Werner
Hallo Schwurbl, sorry, habe Deine Schaltung gerade erst gesehen. Das sieht ja super genial einfach aus! Mir ist nur noch nicht so ganz klar, wie das genau mit der Umwandlung in -12V funktioniert. Wäre toll, wenn Du mir das auch noch kurz erklären könntest. Gruß Werner
Naja, stell' Dir vor, dass Dein Controller ständig einen Rechteck erzeugt. Somit wird der Kondensator irgendwann vom oberen Transistor geladen. Während des Ladevorgangs entsteht eine positive Spannung am Ausgangswiderstand und zwar so lange, bis der Kondensator geladen ist. Wenn man nun den oberen Transistor abschaltet und den unteren einschaltet, wird der Kondensator über den Ausgangswiderstand entladen, womit am Ausgang ein negativer Spannungsimpuls entsteht. R und C müssen so dimensioniert werden, dass auch bei der höchsten Drehzahl der C vollständig uibtmgeladen wird, also z.B. T = 3600 Umin 2 (2 Pulse pro Umdrehung) für Umin = 10000 1/min wäre das dann 180ms Andererseits ist T aber auch ungefähr T = (R x C) / 5 <=> C = 5 x T / R Wenn wir den Ausgangswiderstand auf 10 kOhm festlegen, ergibt sich für C also 90uF, womit 100uF gut sind. Genauso wie der induktive Abnehmer benötigt auch das Differenzierglied eine Mindestdrehzahl zum funktionieren. Je nach Ausgangswiderstand kann es sein, dass die Optokoppler den benötigten Strom nicht liefern können. Dann muss man das anders machen.
Werner wrote: ... > wenn das Original-Signal eintrifft. > > @Axel: In Deiner Schaltung scheint exakt alles enthalten zu sein, wonach > ich solange gesucht habe. Danke, danke ;-) > Kann > eine negative Spannung an der Basis des Transistors diesen > durchschalten? Auch das der Emitter des selben Transistors nicht auf > Masse geschaltet ist, habe ich ehrlich gesagt noch nicht verstanden. Der NPN Transistor schaltet bei einer Basis-Emitter Spannung (Ube) > 0.6-0.7 Volt durch. Die Spannung heisst ja Ub*e* und nicht Ub*gnd* Ob dabei nun die Basis positiver als Masse ist, oder der Emitter negativer als Masse ist, ist egal. Hauptsache die Basisspannung ist positiver, als die Emitterspannung. Wenn Du dein Multimeter an Basis und Emitter anschließt (-) an Emitter, (+) an die Basis, dann siehst Du das. Wie gesagt: Der Emitter ist für den Transistor das Bezugspotenzial, NICHT die Masseschiene. Die beiden N-Kanal MOSFETS arbeiten nach selbigem Prinzip: Gate an GND, Source an negatives Potenzial. Somit ist U_gs positiv und der NMOSFET leitet. > Sorry für die dummen Fragen. Es wäre echt super, wenn Du mir kurz auf > die Sprünge helfen könntest. Und, springts? > Gruß > Werner Gruß an Dich zurück Axelr.
lass uns in den Emitter trotzdem die Diode wieder einfügen. Wenn bei einem Positiven Impuls die BasisEmitterSpannung zu groß wird, wird die maximale Sperrspannung der BasisEmitterdiode überschritten. Waren wohl um die 6Volt herum.
"Eure" Schaltung schreitet ja gut voran. Wenn jeweils ein Optokoppler am Eingang für die positiven und negativen Pulse zuständig ist, dann sollte R10 wohl an die nicht vorhandenen -12V angeschlossen werden, statt an Masse...
Schwurbl wrote: > "Eure" Schaltung schreitet ja gut voran. Wenn jeweils ein Optokoppler am > Eingang für die positiven und negativen Pulse zuständig ist, dann sollte > R10 wohl an die nicht vorhandenen -12V angeschlossen werden, statt an > Masse... Das ist richtig. Man sollte am Punkt unter R5 (ist doch 'ne 5?) halbe Betriebsspannung einkoppeln... Das geht in den meisten Fällen einfacher, als eine negative Spannung zu erzeugen.
Hey Udo, jetzt wird es langsam ein Kunstwerk (= funktionsloses Ding): - Der Sinn von D4 liegt im Verborgenen, noch dazu eine Z-Diode? - Sollen die Optokoppler im Ruhezustand leiten oder sperren? - Die Plazierung von C1 ist interessant. Es stellt sich aber die Frage, welcher Arbeitspunkt sich einstellt. Der Sensor muss den ganzen LED-Strom "absaugen", damit die LED ausgeht(!). Das ist halt auch der Nachteil einer Basisschaltung. Was hat so ein Induktionssensor für einen Ausgangswiderstand?
Bitte melde dich an um einen Beitrag zu schreiben. Anmeldung ist kostenlos und dauert nur eine Minute.
Bestehender Account
Schon ein Account bei Google/GoogleMail? Keine Anmeldung erforderlich!
Mit Google-Account einloggen
Mit Google-Account einloggen
Noch kein Account? Hier anmelden.








