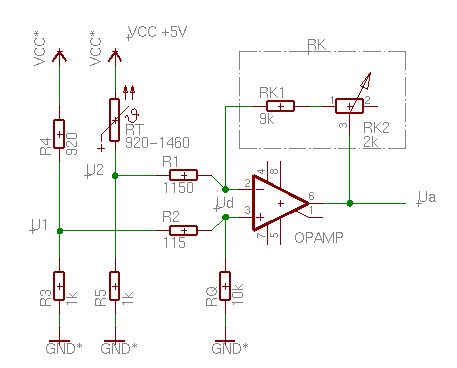
Ich habe nur eine Versorgungsspannung von +5V und GND(0V). Deshalb verwende ich einen Rail-to-Rail-Op dem eine rein positive Spannung ausreicht um ueber den gesamten Bereich zu arbeiten. Ich muss einen variablen Widerstand von 920 Ohm bis 1450 Ohm auf den Bereich 0V bis 5V abbilden um den nachfolgenden A/D-Wandler moeglichst gut ausnutzen zu koennen. Den OpAmp wollte ich als Differenzverstärker beschalten, da ich dadurch direkt ein Offset auf GND (durch die Differenzbildung) wegbekommen kann und dann mit dem Verstärkungsfaktor den Maximalwert auf 5V bekommen kann. (so habe ich mir das zumindest ausgedacht) Im Anhang habe ich mal meine Schaltung angehängt. (habe bei Eagle keinen OpAmp gefunden mit invertierendem Eingang oben, deshalb sieht das etwas seltsam aus) Mein Problem ist dabei RQ, der ja in Reihe mit R3 nach GND geht und ausserdem ist da noch R2 "auf dem Weg zu GND" dazwischen. Und R2+R4 gehen sogar noch gegen VCC...meine Frage also: Geht das überhaupt mit nur einem OpAmp (die Rail-to-Rail-Amps kosten ab 5euro aufwärts weshalb ich da ungern mehrere von einsetzen möchte) ? Wie ist die Schaltung richtig bzw. wie muss ich die Berechnungen anpassen ? Ich will das ungern durch herumprobieren lössen sondern lieber "sauber mathematisch". Lars.
Hallo Lars, ich würde das Problem wie folgt (mathemathisch lösen: U1 = R3/(R3+R4)*5V = 1k/1,92k*5V = 2,604V U2 = R5/(R5+RT)*5V = 1k/2,46k*5V = 2.032V Differenz = 0,572 V Ua = RK/R1* UD R1 = 10k --> RK = R1* Ua/UD = 10K*5V/0,572V = 87,41K Für die Realisierung von RK würde ich einen 86k Festwiderstand und ein Poti mit 2k5 nehmen. Widerstand RQ kann entfallen
Hi Lars, Hi Henning im Prinzip hat Henning recht. Die Brückenspannung ändert sich von 2,032Volt bis 2,604V. Der OP sieht nun die Differenz also 0,57V maximal. Die Verstärkung ist durch R1 und Rk vorgegeben mit knapp 10. Die Ausgangsspannunng liegt dann etwas unter 5V bei maximaler Differenz. Nur mit der Berechnung von der Verstärkung komme ich nicht zurecht. Denn hier ist Vu = RK/R1 = 10K / 1,15K = 8,69 Die maximale Differenz ist aber 0,57V. Also ist Ua = 0,57*8,69 =4,95V. Die Widerstände RK und R1 sind also O.K. Jetzt RQ: RQ hat keinen Einfluß auf R3. Deine Furcht ist unbegründet weil ein OP die Eigenschaft hat, zwischen seinen Eingängen die Differenzspannung auf 0 zu bringen. Das macht er über die Gegenkopplung mit RK. Um die Differenzspannung nun auf 0 zu bringen muß daher die Ausgangsspannung 8,69 mal so hoch sein wie die Brückenspannung. Allerdings müssen die Widerstände in einem bestimmten Verhältniss stehen, aber genau das hat Lars ja auch so beschrieben. RQ dient zur Kompensation der Eingangsruheströme. Henning, deine Berechnung ist falsch. Du bekommst eine Verstärkung von maximal 76,95. Das heist das die Ausgangsspannung einen (theoretischen) Wert von 43,86V erreicht. Das geht nicht. Lars, noch was zu EAGLE, wenn du einen OP zeichnest und du willst-Eingang oben haben, dann kannst du ihn mit dem "MIRROR" Befehl spiegeln. Anschliessend drehst du ihn wieder und alles ist im grünen Bereich. Gruß, Günter
hmm, also das rall ich alles noch nicht (beschäftige mich da erst nen stündchen mit): also das mit der "brückenschaltung" ist mir noch recht klar. also quasi bis dahin, dass am op dann 0-0,572V anliegen. wäre das problem damit nicht auf eine einfache nicht-invertierende verstärkerschaltung reduziert? würde es nicht reichen, Ua per spannungsteiler rückzukoppeln? was ist mit R2? hab bis jetzt noch niemand was zu gesagt. danke im vorraus!
oder wohl auch nicht. anderswo las ich jedoch folgendes (http://batronix.com/elektronik/know-how/op-amp.shtml): wenn R1=R2 und RQ=Rk dann gilt folgendes: Ua = RK/R1 Ud bei RK=RQ=10k R1 = RK/Ua *Ud = 10k/5V * 0,572V=1,144k oder?
Günter (bzw. auch an alle): Die Verstärkung von Ua = RK/R1 Ud gilt doch nur in dem Fall, dass R1=R2 und RQ=RK ist. Kann ich jetzt den RQ weglassen wie Henning meinte oder muss ich ihn nicht auch mit RK(10k) vorsehen ? Ändert sich dann aber nicht mein Spannungsteiler aus R3 und R4 da dann ja R3 parallel zu R2+RQ an GND geht. Vermutlich habe ich das was Günter geschrieben hat nicht ganz kapiert. Noch eine andere Frage: Ist der R2 mit 115Ohm nicht Grössenordnungsmaessig etwas zu klein ? Ich kann die anderen Widerstände ja ggf. grösser machen und damit kann auch R2 grösser werden. Hat das irgendwelche Vor/Nachteile ? (Stromverbrauch ist mir relativ egal, zumindest kommts nicht auf das letzte mA an ;) Empfiehlt es sich i.A. den RK über einen Festwiderstand+Poti oder Trimmer zu realisieren um noch ein "Finetuning" vornehmen zu können - oder falls man dazu einen Widerstand durch ein Poti ergänzen sollte, welcher wäre das ?
Nachtrag: im Anhang die komplettierte Schaltung mit allen Widerstandswerten. Sieht etwas übersichtlicher aus als die vom 1. Eintrag. Meine Frage vom 28.05./12:10 ist aber noch nicht geklärt.
Sollte R2 nicht gleich R1 sein? der is nur 1/10 so groß (115 vs 1150)
Ahja, das war deshalb da ich dachte RQ würde durch R3 ersetzt werden, dann wäre RQ = 1/10. RK gewesen und somit hätte R2 auch 1/10. R1 sein müssen. Mit RQ=10k muss natürlich R2=R1=1150 sein. (wenn es denn so stimmen sollte) [Schaltplan wiedermal aktualisiert]
So Lars, wenn so wie du jetzt gezeichnet hast R2 = R1 und RK = RQ ist, errechnet sich die Ausgangsspannung wie folgt: Ua = ((RK/R1)*Ue1) - ((RK/R1)*Ue2) In deinem Fall ist das dann ((10K/1.15K)*2,6V) - ((10K/1,15K)*2,03V) = 4,95V Richtig? Dann gut, wie gesagt, wenn alle Widerstände gleich sind. Jetzt können wir die Sache noch einfacher machen: Den Term RK/R1 kürzen wir weg, also ist dann Ua = (RK/R1) * (Ue1 - Ue2) und siehe, es geht. Baue es nach und erfreue dich. Gruß, Günter
also, ich habe die ganze schaltung mal innen simulator gekloppt. sieht ganz so aus, als würde der spannungsteiler beeinflusst werden durch R1, R2, RQ und RK (ist eigentlich logisch, oder?)...
Jonas: Was hast du da fuer einen Simulator ? Faende es auch nicht unpraktisch sowas per Simulator zu verifizieren. Koennte es auch auffm Steckbrett nachbauen aber dazu braeuchte ich ja immer erst die Teile. Günter: Danke, ich werde das mal versuchen experimentell nachzupruefen. Irgendwo duerfte ich noch nen Rail-To-Rail-Op rumfliegen haben hoffe ich.
ich habe circuit maker 6 student edition. ist ein PSPICE (SPICE) kompatibler. da gibt es mehrere von, teilweise free, teilweise limitiert (so wie meins, aber die limits sind hoch genug, dass man anständig mit arbeiten kann) oder auch welche, die richtig geld kosten. nu aber zu deinem schaltkreis: kann man da evtl dioden reinkloppen? oder wie würde man so einem problem begegnen?
Ich habe mir mal (X)SPICE (freeware/opensource fuer linux und windows) installiert und werde da jetzt auch mal die Schaltung durchspielen. Ich denke wenn man die Widerstaende richtig waehlt sollte das schon mit dieser Schaltung gehen.
hmmm, mir ist da grad nochwas aufgefallen. weiß nicht, obs ein problem ist, aber: der spannungsteiler ist nicht linear, also ich meine, die spannungsdifferenz ist nicht linear zum widerstand RT: bei RT=1460 bekommen wir eine spannung U2=1k/(1k+1460)*5V=2,033V, bei RT=920 bekommen wir bei U2 eine spannung (die gleich U1 ist) von U2=2,604V. bei RT=1190 (was genau zwischen 920 und 1460 liegt) ist U2=2,283V... [20 min später] so, nach einigem rechnen weiß ich nun, dass man den spannungsteiler nicht linear machen kann (wenn ich mich nicht verrechnet habe). schade eigentlich. :-)
Hi Jonas, Moin Lars, könnte man schon. Versucht es doch mal mit Parallelwiderstände zum Fühler. Könnt ja mal ein bisschen rumsimulieren. so denn, Günter
oh mann, nun dacht ich, ich habs bald gerallt, nun kommt er damit! :-)
Also die Nichtlinearitaet ist mir ziemlich egal da ich das per Software umrechnen kann und streng monoton ist die Funktion trotzdem :) 4 Widerstaende[vergessen wie man das technisch richtig bezeichnet und zu faul das Messtechnik Buch rauszukramen] (wie Günter vorschlägt) kommen leider auch nicht in Frage da es sich nicht nur um einen Sensor sondern um sehr viele handelt und diese zudem unterschiedlich lange Leitungen (zwischen 10cm und 200m) zur Messeinrichtung haben... Jonas: wo finde ich denn bei Spice einen OpAmp ?! Na ich suche mal noch ne Runde weiter.
Ok habe OpAmp Modelle gefunden im Web :). Jetzt bleibt noch die Frage wie ich den sich aendernden Widerstand in ein Diagramm bekomme (x-Achse Widerstandswert, y-Achse Ausgangsspannung). Habe jetzt einfach den Widerstand immer von Hand geaendert und einen neuen Plot gemacht - waere schon uebersichtlicher in einem Plot.
also, hier in pspice geht das über param. hier mal im anhang die "out" datei. is glaub ich das spice script... @Günter: das mit dem parallelwiderstand zum Rt funktioniert nicht... hab da mehrere werte probiert (400,800,1k,2k,10k). bei 400 gabs nen erkennbaren effekt: bis 1100k (am Rt) gibt es keine ausgangsspannung... :-) kannste da vielleicht mal noch nen tip geben? cu
Das angehängt SPICE-Ergebnis ist von der Schaltung die im Anhang zu meinem Eintrag vom 28.05.02 15:51 zu finden ist. Allerdings habe ich R1 und R2 auf 1.2k und RK auf 15k ändern müssen um das Ergebnis zu erhalten. Anmerkung: Einen Variablen Widerstand kann man in Spice ganz einfach über eine IndependentCurrentSource realisieren (welche sich nach dem Ohmschen Gesetz verhält). Danke für alle hilfreichen und anregenden Einträge zu dem Thema.
wieso ist die kurve so abgeflacht? is bei meinem plot nicht (s. Anhang)... ich habe 1k und 13k benutzt (haut nicht ganz hin, aber is ja net so wild)
Hmm deinen Anhang kann ich nicht öffnen. Aber ich denke du meinst die Bereiche bei mir bis ca. 940Ohm und über 1450Ohm. Das kommt daher das ich einen Rail-To-Rail-Op verwende der nur mit +5V und GND (also keine negative Spannung) betrieben wird und deshalb an den "Rändern" etwas Schwierigkeiten hat. In dem für mich relevanten Bereich von 940Ohm bis 1450Ohm ist es aber in Ordnung.
ah, ich verstehe. ich hab nen idealen OPAMP verwendet... der anhang is normales gif. bei mir gehts...
Bitte melde dich an um einen Beitrag zu schreiben. Anmeldung ist kostenlos und dauert nur eine Minute.
Bestehender Account
Schon ein Account bei Google/GoogleMail? Keine Anmeldung erforderlich!
Mit Google-Account einloggen
Mit Google-Account einloggen
Noch kein Account? Hier anmelden.




