Hallo! Ich habe eine Filterschaltung wie die folgende (im Anhang) bereits aufgebaut vor mir liegen, aber möchte (da der darauf folgende AD-Wandler es so verlangt) das Ausgangssignal noch mit einem Offset von 5V belegen. Um meine Elektronikkenntnisse steht es leider noch nicht so gut - gibt es eine Möglichkeit, das Ausgangssignal um 5V anzuheben, ohne einen zusätzlichen OP zu verwenden? Gruß
Vielleicht einfach R2 nicht gegen Masse sondern gegen +5 Volt schalten? virtuPIC
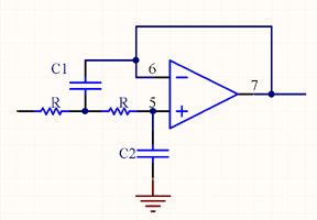
Danke für die Antwort! Mir fällt allerdings gerade auf, das ich das falsche Bild angehangen habe - es geht um einen Tiefpass, nicht um einen Hochpass. Das richtige Schaltbild ist also dieses hier - Entschuldigung für das Durcheinander! Ich habe bereits probiert, die 5V über einen zusätzlichen Widerstand (=Summe der beiden R's) an den +Eingang zu legen, allerdings ist der Offset dann geringer als 5V und zusätzlich wird die Filterwirkung beeinflusst.
Ich habe mir die Sache nochmal überlegt und bin mir relativ sicher, dass sich das mit dem Offset in der zweiten Schaltung (also der aus dem vorherigen Posting) nicht umsetzen lässt, ohne nicht gleichzeitig auch die Filterwirkung zu beeinflussen. Sprich: Um einen einfachen Offset zu bekommen, muss ich wohl doch noch eine OP-Schaltung dahintersetzen. Kann das evtl. noch jemand kurz bestätigen?
Ja du brauchst einen 2. OP . Besser ist es den davor zusetzen. Dann sieht das Filter auch eine niederige Impendanz und so sie die Filter Kennwerte auch eingehalten. Gruss Helmi
Soll das heissen, nur weil die Schaltung unberechenbar wird, kommt der 2. Opamp ins Spiel? Kann ja wohl nicht war sein :-) Ich würde von einer positiven Spannung über einen Widerstand nach dem Einkoppelwiderstand einspeisen. Die beiden bilden (betrachtet als parallel geschaltet) einen neuen R, der berücksichtigt werden muss. Weiterhin verliert der Filter an Verstärung, was wohl im Rückkopplungszweig des OPs korrigiert werden kann.
Die Schaltung funktioniert so ohnehin nur wenn das Signal Gleichspannungsgekoppelt ist. Sonst wandert der Nullpunkt der Ausgangsspannung irgendwo hin. Also entweder du schaffst es die Quelle (OpAmp? ;)) mit einem Offset zu beaufschlagen oder du koppelst mit einem C ein und schaltest einen hochohmigen Widerstand vorne hinter dem C gegen 5V. Das Problem das Helmi angesprochen hat, hast du aber unabhängig von jedem Offset. Die berechneten Widerstandswerte für "R" stimmen nur für eine vernachlässigbare Quellimpedanz. Andernfalls setzt sich das linke "R" aus eben diesem Widerstand plus dem (hoffentlich frequenzunabhängingen) Widerstand der Quelle zusammen. Ich habe mal eine AppNote von TI angehängt. Schau mal oben auf Seite 16.
Eins noch: Achte bei den 5V auf eine 'saubere' Spannung. Viele Spannungsregler sind eigentlich Rauschgeneratoren mit Offset und die 5V die auch den Rest der Schaltung versorgen sind gerne mit allerhand Störungen (Taktsignale) überlagert.
Super, vielen Dank, das hilft mir wirklich weiter! Das einkoppeln über einen Kondensator mit der Offsetspannung über den zusätzlichen Widerstand gefällt mir gut. Mein AD-Wandler, der hinter dem Filter platziert wird, hat einen Pin, an dem die Offsetspannung geliefert wird. Ich hoffe mal, die ist halbwegs sauber - aber da der Pin genau für solche Zwecke vorgesehen ist, gehe ich mal davon aus. Die Quellimpedanz ist gering, den Filter habe ich schon dahingehend dimensioniert - das macht keine Probleme.
>Das einkoppeln über einen Kondensator mit der Offsetspannung über den >zusätzlichen Widerstand gefällt mir gut. Dann hast du aber einen Hochpass mit eingebaut und damit kannst du keine Gleichspannungen mehr messen Gruss Helmi
Bitte melde dich an um einen Beitrag zu schreiben. Anmeldung ist kostenlos und dauert nur eine Minute.
Bestehender Account
Schon ein Account bei Google/GoogleMail? Keine Anmeldung erforderlich!
Mit Google-Account einloggen
Mit Google-Account einloggen
Noch kein Account? Hier anmelden.

