Schönen Guten morgen,
ich will das Port0 ansprechen, dazu habe ich ein wert (z.B. 0xFF) an
diesen Port geschickt.
dieser Teil meiner code siehst so aus:
mov P0, #0FFH
nop
nop
nop
mov P0, #000H
aber irgendwie geht das nicht(habe ich mit Osziloskop gemesen).
kann das eine Harware fehler sein? d.h muss ich zum Beispiel Pullup
widerstände an Port0 anschlieden, usw..
oder muss ich das durch firmware konfigurieren, dass diesen port als
ausgang bzw eingang sein soll, usw..
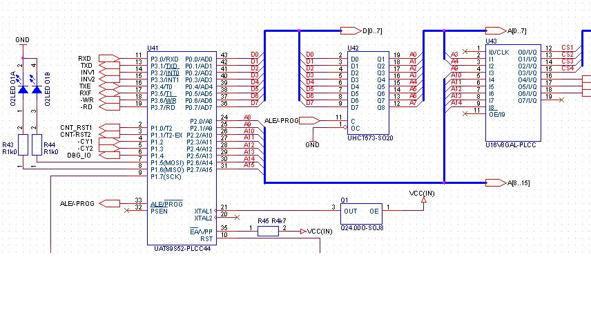
im Anhang ist der ensprechende Teil meiner Schlatung.
vielen dank im voraus
mfg Frank
Hallo Frank, der Port 0 ist beim 8252 ein Port ohne interne Pullups. Im Datenblatt steht das auch drin. Wenn du das Ding für den gemultiplexten Daten-/Adressbus nimmst (mit Port 2) zusammen, brauchst keine Pullups, sonst schon!
Guckst du hier: [[http://www.mikrocontroller.net/articles/AVR-Tutorial:_IO-Grundlagen#Assembler-Sourcecode]]
sama wrote: > ich will das Port0 ansprechen, dazu habe ich ein wert (z.B. 0xFF) an > diesen Port geschickt. > dieser Teil meiner code siehst so aus: > mov P0, #0FFH > nop > nop > nop > mov P0, #000H > aber irgendwie geht das nicht(habe ich mit Osziloskop gemesen). Wenn Du externen Speicher anschließt, kannst Du P0 nicht als IO-Port verwenden, der ist dann der Adreß-/Datenbus. Um mit dem Scope was zu sehen, probier das hier.
1 | mov r0, #0 |
2 | mov r1, #0FFh |
3 | clr a |
4 | loop: |
5 | movx @r0, a |
6 | cpl a |
7 | movx @r1, a |
8 | sjmp loop |
Peter
Danke Jonas Arndt für die Schnelle Anwort. ich benutze das Port0 als für den gemultiplexten Daten-/Adressbus (mit Port 2) zusammen. aber ohne pullup soll ich auch port0 setzen und rücksetzen können? warum macht der Mikrokontroller das nicht? mfg Frank
hallo Peter Dannegger kanst du mir bitte deine Programme eibissen erklären.
> ich benutze das Port0 als für den gemultiplexten Daten-/Adressbus (mit > Port 2) zusammen. aber ohne pullup soll ich auch port0 setzen und > rücksetzen können? > warum macht der Mikrokontroller das nicht? Weil die internen_ Pull-Ups des Port0 _nur dann aktiviert werden, wenn der Controller einen Befehl vom externen *Programm*-Speicher holt ODER mittels MOVX-Befehl auf den Datenspeicher zugegriffen wird. Das heisst, du musst es entweder mit MOVX machen, oder externe Pull-Ups verwenden. Peters Programm macht nix anderes, als abwechselnd 0x00 und 0xFF am Port0 mit internen Pull-Ups auszugeben. Ralf
Danke euch alle, jetzt habe ich verstanden wie es geht. und das fonktioniert auch :-) mfg Frank
Bitte melde dich an um einen Beitrag zu schreiben. Anmeldung ist kostenlos und dauert nur eine Minute.
Bestehender Account
Schon ein Account bei Google/GoogleMail? Keine Anmeldung erforderlich!
Mit Google-Account einloggen
Mit Google-Account einloggen
Noch kein Account? Hier anmelden.
