Hi, ich habe in meiner Schaltung am Eingang Rechteckpulse, die aber leider gleichzeitig von niederfrequentem Rauschen überlagert sind. Daher dachte ich das ich über einen Subtrahierer diese Störungen reduzieren könnte. Allerdings ist in der Simulation mit LTSpice nicht mal annähernd eine Subtraktion erkennbar. Als Anhang füge ich die Schaltung mit ein. Versorgungsspannung 5V, der OP ist für Single supply geeignet. Am Ausgang der Schaltung sehe ich allerdings immer nur das Signal das am invertierenden Eingang des OPs anliegt. Vielleicht sieht jemand was ich in meiner Schaltung falsch mache. Wäre super wenn jemand helfen könnte. Gruß Michi
Wenn du ein Signal wegsubtrahieren willst, dann musst du es genau kennen. Rauschen kennst du normalerweise nicht. Das Schaltbild sieht anders aus, Sinus ist was ganz anderes als Rauschen! Guck mal in der Wikipedia bei Schmitt-Trigger. Damit kriegst du prima Störsignale von Rechtecken weg. virtuPIC /ggadgets for tools & toys
Das Störsignal ist kein richtiges Rauschen, es ist zugegebenermaßen auch kein richtiger Sinus sondern etwas dazwischen. Sowas wie ein zufälliger Sinus.
Unabhängig davon ob das Störsignal in der Simulation stimmt oder nicht, sollte die Simulation an sich trotzdem funktionieren. Tut sie aber nicht! Hat jemand eine Idee was ich falsch mache?
Hallo, Du sagst nirgends etwas über den Frequenzbereich aus, in dem sich dein Rechtecksignal und dein Rauschen befinden. Wer soll da abschätzen können, ob der 1pF - Kondensator an den 2 KOhm Eingangswiderstand dazu passend dimensioniert ist? Über das Signal-Rauschverhältnis sagst Du ebenfalls nichts aus. Der Schmitt-Trigger ist aber schon mal der richtige Weg. Da könnte man sogar die Hysterese passend einstellen.
Du willst doch sicher die eine von der anderen Engangsspannung subtrahieren? Sollte da die Verbindung der beiden Quellen aufgehoben werden? So hast Du ja nur eine Quelle, wenn ich mich nich irre.
Michi wrote: > Versorgungsspannung 5V, der OP ist für Single supply geeignet. Am > Ausgang der Schaltung sehe ich allerdings immer nur das Signal das am > invertierenden Eingang des OPs anliegt. Also, erstmal steuerst Du Deine Eingänge zu stark zum Rand aus. Leg mal R12 nicht in Richtung - sondern auf ein höheres Potential. Ganz billig kannst Du das machen, in dem Du 1-2 LEDs in Reihe (mit Vorwiderstand) betreibst, und dann die Spannung an den LEDs abgreifst. Die sollte so etwa 2 Volt oberhalb deiner Masse sein, oder nimm für die Simulation 2 1mOhm Wiederstände als Spannungsteiler. Schalte dann auch deine Quellen in Reihe geschaltet sein. Auch Dein Hochpass unten am nicht-invertierenden Eingang erscheint mir sehr zweifelhaft. Hast Du den wirklich für deine Frequenzen durchgerechnet? Mir erscheinen auch die 100MHz für Dein "Tieffrequentes Störsignal" etwas hoch. Was ich machen würde, wäre erst einmal ein Hochpass, zumindest wenn Du Dir erlauben kannst, auf den Gleichspannungsanteil zu verzichten, und dann ein Schmidt-Trigger. Ist Dein Digitalsignal Gleichanteilsfrei? Nur wenn Du das hinkriegst kannst Du überhaupt tieffrequente Signale herausfiltern.
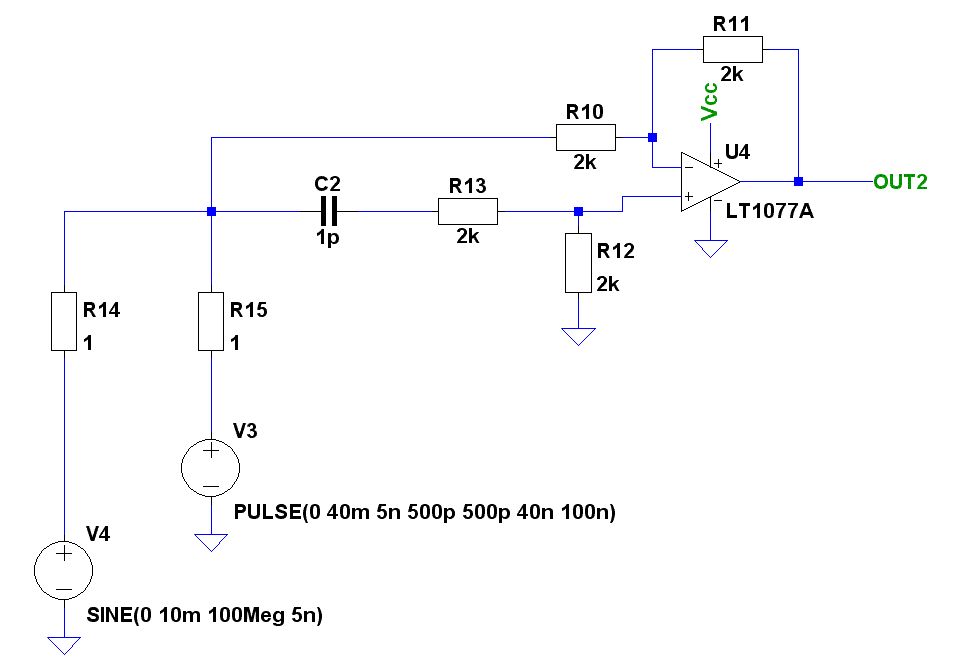
Ich hab das Problem geloest. Die Sinusstoerspannung am Eingang ist am Ausgang kaum noch feststellbar. Im Anhang ist das Bild der neuen Schaltung.
Bitte melde dich an um einen Beitrag zu schreiben. Anmeldung ist kostenlos und dauert nur eine Minute.
Bestehender Account
Schon ein Account bei Google/GoogleMail? Keine Anmeldung erforderlich!
Mit Google-Account einloggen
Mit Google-Account einloggen
Noch kein Account? Hier anmelden.

