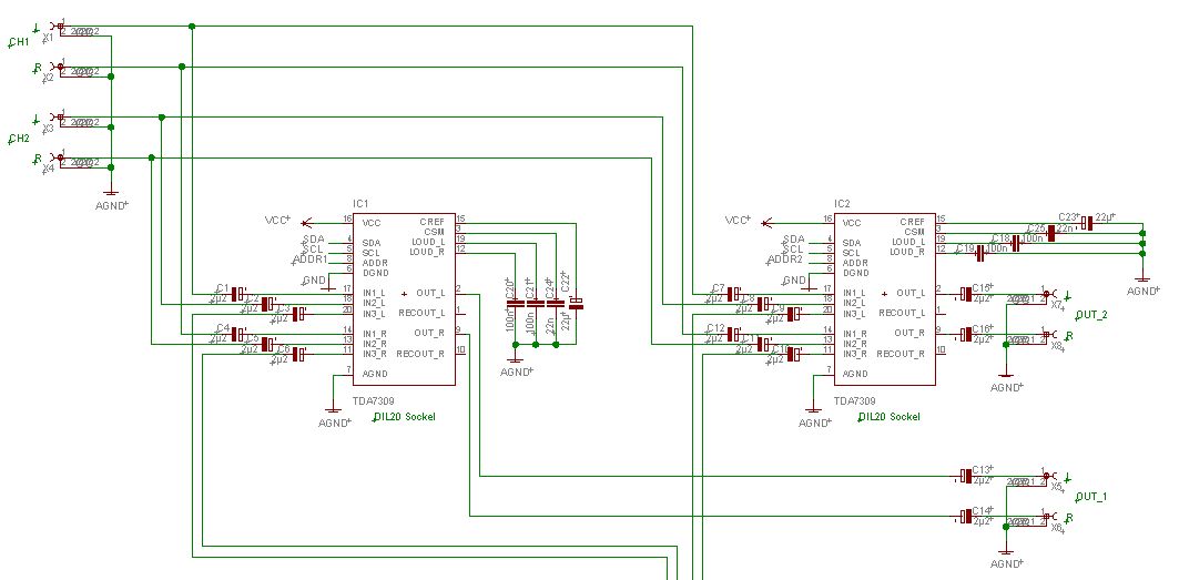
4 Räume sollen unabhängig voneinander unter 3 Stereo Quellen auswählen können. Das ganze dann noch mit Lautstärkesteuerung. Dafür habe ich 4 TDA7309 vorgesehen. Beim Layout bekomme ich jetzt aber so langsam Probleme weil der Platz nicht reicht. Daher würde ich gerne einige Elkos einsparen. Könnte man die Schaltung (siehe Auszug im Anhang) so ändern das nur direkt an den Eingängen die Elkos sitzen und die ICs alle direkt miteinander verschaltet sind? Die Tonqualität muss nicht perfekt sein, nur knacken oder plötzliche Pegelsprünge sollte es nicht geben.
>Könnte man die Schaltung (siehe Auszug im Anhang) so ändern das nur direkt an >den >Eingängen die Elkos sitzen und die ICs alle direkt miteinander >verschaltet sind? Würde ich nicht machen ! Im IC sind Schaltungsteile die an den Pins entsprechende Pegel einstellen. Wenn man die parallel schaltet gibt es sicher Ärger. >weil der Platz nicht reicht. Das ist so ziemlich die dümmste Aussage die man zu Schaltungen machen kann. Eine Schaltung braucht so viel Platz wie nötig. Der Platzbedarf einer Schaltung wird nicht vom Gehäuse bestimmt.
> Der Platzbedarf einer Schaltung wird nicht vom Gehäuse bestimmt.
Im Idealfall vielleicht :)
Mal schaun, vielleicht spart ne separate Kreuzschiene (TEA6420) noch was 
ein...
  >> Der Platzbedarf einer Schaltung wird nicht vom Gehäuse bestimmt. >Im Idealfall vielleicht :) Was nicht reingeht, geht nicht rein ;)
Bitte melde dich an um einen Beitrag zu schreiben. Anmeldung ist kostenlos und dauert nur eine Minute.
  
  Bestehender Account
  
  
  
  Schon ein Account bei Google/GoogleMail? Keine Anmeldung erforderlich!
Mit Google-Account einloggen
Mit Google-Account einloggen
  Noch kein Account? Hier anmelden.
