Von Teccoralf hochgeladene Dateien
Diese Spezialseite listet alle hochgeladenen Dateien auf.
| Datum | Name | Vorschaubild | Größe | Beschreibung | Versionen |
|---|---|---|---|---|---|
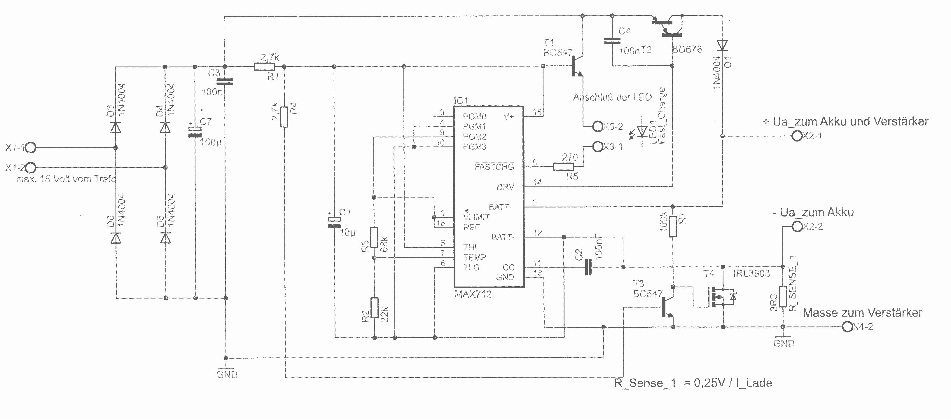
| 15:20, 27. Sep. 2012 | Bild 5.png (Datei) | 83 KB | Dimensionierte Schaltung, laden des Akkus und versorgen eines Verbrauchers | 1 | |
| 09:21, 27. Sep. 2012 | Grundschaltung MAX712 713.png (Datei) | 896 KB | Grundschaltung gemäß Hersteller Unterlagen | 1 | |
| 16:32, 26. Sep. 2012 | Bild 1.pdf (Datei) | 49 KB | 4 |