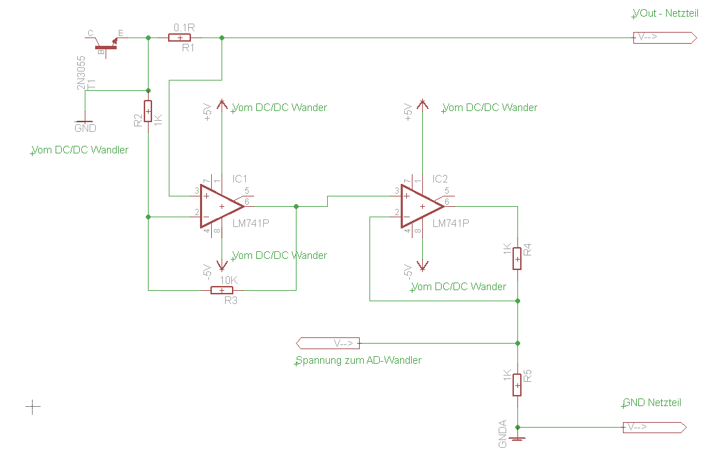
Hallo, mich plagt in letzer zeit immer wieder ein Problem. Da ich mir ein neues Netzteil bauen möchte (mit AVR(s)) soll dort auch der Strom gemessen werden. Eigentlich ganz einfach ... Shunt - Verstärker - AD Wander fertig. Jetzt wird es aber problematisch. Es soll ein Duales Netzteil werden und der hier vorhandene Trafo hat nur eine Mittelanzapfung. Deswegen kann ich nicht im Massezweig messen. Mann könnte nun einen High-Side Stromsensor verwenden aber da dies nur der 'Testlauf' für ein evtl. größeres Netzteil werden soll habe ich dort Probleme mit der Maximalen Spannung. Dann kam mir diese Idee. Einfach die Spannung über dem Shunt in einen Strom umsetzen ... den kann man dann auf passenden Potential wieder in eine Spannung wandeln. Kann das so im Prinzip funktionieren? Die Versorgungsspannung für die OP's kommt von einen Extra Netzteil oder DC/DC Wandler und die Masse ist mit der Ausgangsspannung verbunden. Die Widerstandswerte sind nur ein Beispiel und es fehlen auch noch alle evtl. erforderlichen Kondensatoren. Auch die OP's sind nur ein Beispiel. Ich würde mich über konstruktive Kritik freuen. Danke im vorraus. Rüdiger Mohr
Ups ... sehe es jetzt erst. Die Anschlüsse am Shunt R1 müssen umgedreht werden. So ist die Spannung negativ.
ich wuerde sagen, dass das nicht geht. Die Masse, die an R2 leigt wird doch immer dafuer sorgen, dass dein Strom dahin abfliesst und nicht den Ausgangs erreicht.
Masse sollte direkt an die Ausgangsklemme, sonst ist die Spannungsregelung vom Strom mit abhängig. Schau dir mal die Innenschaltung von MAX471 und Co an. Lässt sich auch mit einzelnen BE aufbauen. Arno
Es sollte eigentlich durch die beiden Massesymbole gekennzeichnet sein das es unterschiedliche Massepunkte sind. Der Positive Ausgang des Netzteils ist der Massepunkt der OP Schaltung. P.S. zwischen R4 und R5 gehört auch noch ein Widerstand.
Nimm nen INA138 oder INA168. Wozu das Rad immer neu erfinden. PS: Ja, er ist etwas teurer als zwei (billig)OPVs. Dafür funktioniert der aber zuverlässig.
>Kann das so im Prinzip funktionieren?
Im Prinzip ja (unter Berücksichtigung deiner Korrektur), allerdings
verstehe ich die Funktion des IC2 nicht. Das Signal 'Spannung zum
AD-Wandler' ist auch ohne IC2 am Ausgang von IC1 vorhanden - besser
noch, nämlich niederohmig.
Mein wiederholter Tip: LT1490 und mal bei Analog nach "High-Side-Current" suchen und dabei naclesen, daß man mit jedem Over-the-Top-OP den Highside-Strom messen kann... GAAAANZ einfach !
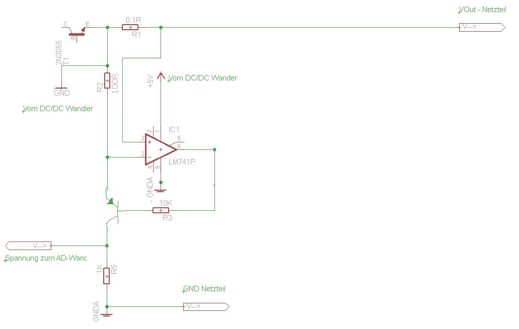
Nachteil Deiner Schaltung: Die AD Spannung ist abhängig der Ausgangsspannung. So wie in meinem Bild hast Du eine Spannung, die direkt proportional zum Strom ist. Und massebezogen. Du brauchst wahrscheinlich nicht mal ne negative Spannung für den OPV
Das ist sogar noch einfacher als meine Version. ich werde das die Tage mal ausprobieren. Sieht auch den Schaltungen aus der Elektor ähnlich die ich so in meinem bestand gefunden habe. Die bezogen ihre Spannung aber alle aus der Ausgangsspannung. Deswegen dort auch nur ab 2.7 minimal. Ich möchte aber ab ca. 0V und dann bei der großen Version bis 40/50V. Da wird es mit den OP's schon ein wenig schwierig.
R3 ist überflüssig. Der DC/DC-Wandler eigentlich auch. Der LT1490 kann dann mit 5V betrieben werden, bezogen auf die Schaltungsmasse.
Hallo, ich habe dazu auch mal eine Frage oder ein kleines Problem. Ich habe gerade mal dise Schaltung getestet: Beitrag "Re: 'High Side' Strom Messen - Geht das so ?" Leider funktioniert sie nicht so richtig. Meine Spannung für den OV = 12V, der Stommessausgang hat variabel 4-12V. Ich kann den Strom nur richtig messen wenn die Ausgangsspannung bei 9V und kleiner ist. Darüber passen die Werte nicht mehr. Als OV habe ich einen LM358 zum testen genommen. Ich habe keine negative Hilfsspannung zur verfügung. MfG Sebastian
Check mal bitte im Datenblatt des von Dir eingesetzten OV, wie weit die Ausgangspannung in Bezug auf die Versorgungsspannung reicht. Oder hast Du einen Rail-to-Rail-Typen verwendet ?
Nimm einen LTC6102 oder LTC6106. Damit klappts ;-) Siehe auch: http://www.elektronikpraxis.vogel.de/index.cfm?pid=5416&pk=119090&print=true&printtype=article
Bitte melde dich an um einen Beitrag zu schreiben. Anmeldung ist kostenlos und dauert nur eine Minute.
Bestehender Account
Schon ein Account bei Google/GoogleMail? Keine Anmeldung erforderlich!
Mit Google-Account einloggen
Mit Google-Account einloggen
Noch kein Account? Hier anmelden.

