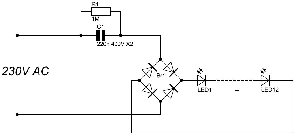
Moin, habe heute eine ganze Kiste LED Lampen (mit einer normalen Glühlampenfassung) geschenkt bekommen. Leider gehen die LED's nach wenigen Sekunden Betrieb kaputt oO Ist auch der Grund warum ich sie bekommen habe. Vorhin habe ich mal eine geöffnet und einen Schaltplan zu gezeichnet... Was meint ihr dazu? An dem Gleichrichter liegt volle Netzspannung (gemessen) oO Kein Wunder, dass die Led's das nicht lang überleben :-D Gruß Dirk
Igor Metwet wrote: > Wieviel LEDs sind da so in Reihe geschalten? > Die Schaltung sieht irgendwie hingepfuscht aus. Vom Bild her würde ich sagen 12 (Beschriftung der Led rechts)
12 Led's, wie im Schaltplan gezeichnet.... Das ganze soll ein Kondensatornetzteil sein, was aber anscheinend so nicht wirklich funktioniert ^^
http://www.elektronik-kompendium.de/public/schaerer/cpowsup.htm Xc = 1 / (2 x PI x f x C) = 14468,6 Ohm kapazitiver Vorwiderstand Annahme: 12 weiße LEDs mit min. 3,2 V Durchlassspannung = 38,4 V I = (230 - 38,4) / 14468,6 = 13,2 mA effektiv zur Sicherheit mal den Maximalstrom: Imax = (325 - 38,4) / 14468,6 = 19,8 mA Damit das Ganze korrekt wird, müsste man noch die Zeit wegrechnen, wo die LEDs nicht leuchten (beim Nulldurchgang, wo die Spannung unter 38,4 V ist). Aber so überschlagsmäßig ist gegen die Schaltung nichts einzuwenden. PS. außerdem hab ich die Gleichrichterdioden vergessen :o) wer gröbere Fehler in meiner Näherung findet darf sie behalten.
Habe es auch schon so in etwa durchgerechnet... und bin auf etwa das selbe Ergenis gekommen. Ist nur die Frage warum das nicht klappt... Habe den Kondensator und den Widerstand schon gemessen, scheint beides OK zu sein. Aber es liegen wie gesagt an den LED's über 200 Volt an, was eigentlich ja nicht sein kann.
Was für LEDs sind es denn (oder wenn du es weißt: Wie groß ist die Flussspannung und was ist der Bemessungsstrom?)? Warum sollte das denn so wie gezeichnet nicht funktionieren? So wie ich das sehe bilden doch Widerstand und Kondensator oben im Bild einen Widerstand von etwa 14kOhm. Bei 12 LEDs in Reihe zu je 2V U_f sind es 24V an den LEDs. (230V*sqrt(2)-24V)/14kOhm machen einen Strom von max. 21mA durch die LEDs... sollte doch eigentlich so funktionieren, oder? Schöne Grüße, Alex P.S. Wenn ich da einen Denkfehler begangen habe schiebe ich es auf die späte Uhrzeit :-)
Vielleicht sind Schaltspitzen oder ähnliches auf der Spannung - kann sein alleine durch An- und Abschalten anderer Verbraucher. Dann wäre der kapazitive Widerstand nicht allein bei 50Hz maßgebend. Ich hätte doch noch einen Ohmschen Widerstand (1-2 kOhm ?) in Serie geschaltet, um das etwas abzufangen.
Was da genau für LED's drin sind weiß ich leider nicht. Habe gerade mal mitm Stelltrafo die Spannung langsam hochgedreht, ab etwa 120Volt fangen die LED's an zu Flimmern und werden dunkler... Habe auch schon den Kondensator gegen einen WIMA 220N 630V~ getauscht aber keinen unterschied zu sehen HMMM Habe schon fast den verdacht, dass dass es irgendwie am Brückengleichricher liegt?! //Edit: einen 1K Widerstand vor dem Kondensator habe ich mit als erstes probiert... habe gerade noch gesehen dass zwischen den LED's noch ein 220 Ohm SMD Widerstand sitzt....
über den LEDs liegt keine Gleichspannung sondern eine pulsierende Gleichspannung, vielleicht liegt es daran das sie anfangen zu pulsieren. Kann mir sowieso vorstellen, dass man das Flackern bei LEDs viel eher sieht als bei Glühfäden. Setz mal einen kleinen 10µ 400V Elko parallel zu den LEDs und schalt noch einen 220nF Kondensator in reihe (davon solltest du ja genug haben :-)). Dann würde ich nochmal testen und die 110nF langsam wieder erhöhen (muss ja zum Test kein X2 sein, nimm einfach was spannungsfestes was da ist). Wie hell sind die eigentlich? lässt sich damit ein raum beleuchten?
>dass es irgendwie am Brückengleichricher liegt?! Da sonst nicht mehr viel drin ist (der 1Meg noch :-)), ist das schon ein Kandidat. Mal die vier Dioden durchmessen, das ist ja kein Aufwand. Obwohl das nichts aussagen muss über deren Verhalten bei größeren Spannungen. Ideal wäre es, einfach mal die LED-Spannung am Skope anzuschauen, aber VORSICHT - nur mit Trenntrafo und der nötigen Sorgfalt!
<= Die Schaltung habe ich gerade mal ausprobiert (mit einer LED) und läuft perfekt... Werde mir das ganze morgen mal in ruhe mitm Oszi anschauen... Mein Stelltrafo ist gleichzeitig ein Trenntrafo ;-) :-)
<= noch eine andere Schaltung gefunden... Warum Treiben die da so einen Aufwand?! Und mit einer LEd gehts doch so einfach...
Ich wollte dir nicht zu nahe treten mit der Warnung - es lesen aber vielleicht auch andere mit weniger Sachverstand diese meine Aussage. Sind da eigentlich im Defekt-Fall alle kaputt oder immer nur eine? Ich habe irgendwie den Verdacht, dass die LEDs mit zuviel Reversespannung beaufschlagt werden und daran sterben. Misstraue dem BR1.
Zur zweiten Schaltung: Der Elko dient wohl eher dazu, Flimmern zu vermeiden. Die Z-Dioden zusammen mit dem Elko sollen wohl Peaks und Transienten abfangen. Auch hier wieder der Ohmsche Serienwiderstand - den ich in diesen Schaltungen bisher immer gesehen habe. Verhindert vermutlich auch eine zufällige Resonanz mit den Leitungsinduktivitäten.
Es geht eine LED kaputt... Die anderen haben dann aber auch einen Knacks weg, leuchten nur noch sehr schwach (habe sie ausgelötet und einzelnt getestet)
Hi Ich habe gerade eine 'geöffnete' LED-Lampe vor mir liegen. Der Kondensator ist 330n (mit 220k parallel) und ein 510R in Reihe. Parallel zu den LEDs ein 10µ/100V Elko. Außerdem ist noch ein VDR und eine Sicherung vorhanden. MfG Spess
Solche LED-Lampen werden gelegentlich mobil an Wechselrichtern betrieben. Die bei der Rechteck-Netzspannung auftretenden Stromspitzen sind dann ein Problem für die LED.
Hi, diese Schaltung ist vielfach und jahrelang im Dauerbetrieb erprobt. 1 LED: 220nF mehrere: 330nF, erst ab >40 LEDs in Serie 460nF. Elko: Mindestens 470nF, sonst ist der wirkungslos. Spannungsfestigkeit je nach Anzahl der LEDs ! ! mfg Triti
Danke euch allen :-) GRRR die Lampe mit der ich gestern die Tests gemacht habe, war schon vorgeschädigt... Habe heute eine andere genommen, einen 2K 1Watt Widerstand vor den Kondensator und schaue an, sie läuft schon seit einigen Stunden (an einer Blinkschaltung) supi :-) Vorher sind die Lampen, wenn man sie schnell ein und aus geschaltet hat, sofort kaputt gegangen... @ Triturus Trit: was hast du bei R3 für einen Wert? habe zur zeit 1mOhm Gruß Dirk
1M / 0,6W oder ein bisschen darunter passt. Ist nur der Entladewiderstand für den Kondensator. Also ich nehm z.Z. auch bei einer LED immer 330nF, der Strom ist dann 16-18mA. Für ein Nachtlicht oder wenn die LED besonders lange halten soll, tuns auch 220nF. R1 sollte nicht unter 1.5k sein. Und sicher ist sicher: Eine 100mA-Glasrohrsicherung ist bei mir natürlich immer drinnen. WICHTIG ! Ach ja: NIE - wiederhole: NIE die LED anschliessen, wenn die Schaltung schon am Netz hängt! Weil: dann Überspannung und LED geschädigt oder gleich tot. Also IMMER zuerst die LEDs dran und dann erst ans Netz ! lg Triti
Rückwärtsspannung? Nach einem Gleichrichter? Hab in der hochgeladenen Grafik das ganze nochmal zusammengefasst. Hoffe, es passt so. lg Triti
Warum schaltet man überhaupt einen widerstand parallel zum "reihenkondensator"? Auch nur zur Entladung? Die Entladewiderstände könnte man doch weg lassen oder?
Marius S. wrote: > Warum schaltet man überhaupt einen widerstand parallel zum > "reihenkondensator"? Auch nur zur Entladung? Die Entladewiderstände > könnte man doch weg lassen oder? Ja, kann man ... aber - da müßtest Du an vielen Orten gleichzeitig sein, um mit Deinen Fingern die Cs zu entladen ;-)
Wozu sollte man die Cs entladen wollen? Nur damit es nicht weh tut wenn man die lampe raus schraubt und Kontakte anfässt?
also die Originalschaltung ganz oben ist ja der Hammer! Bei ungünstigem Einschaltmoment liegen über den LEDs 620 Volt und der Strom...kurz vorm Auslösen des 16A Automaten :-) @Dirk: die Schaltung 230V-LED.gif ist ne gut brauchbare Lösung... der worstcase-Einschaltstrom wird durch den serienR begrenzt und der Kondensator läuft durch die antiparallele Diode nicht voll. Außerdem wird die Sperrspannung der LED damit auch nicht überschritten.
achja, ich vergaß: die obigen (besseren) Schaltungen mit SerienR haben noch den einen Nachteil, daß sie recht viel Wärme in dem Widerstand verbruzzeln. Es gab da mal ne noch bessere Variante mit nem Transistor als Strombegrenzer in Serie... das hatte den Vorteil, daß der nur für den Einschwingvorgang was tun mußte und sich danach alles "blind" im C abgespielt hat... weniger Verlustleistung
ah... und zur 230V-LED.gif noch ne Anmerkung: ne 1N4004 reicht da auch nicht, 1N4006 oder 4007 muß sein wegen der 620V. da bleiben zwar nur ca 300mA, aber wenn sie dabei durchbricht, dann sind das auch kurzzeitige 200 Watt auf der Diode
Hallo Dirk, zum Thema trafolose Stromversorgung lies mal diesen Link(sofern er funzt): http://www.grosse-elektronik.de/das-elko/trlosestr/index.html
Hallo, @SoLaLa: Kurze Frage:Wann und warum können beim Einschalten 620V auftreten? mfg Fredl
Die Schaltung müsste grundsätzlich funktionieren, bei 50Hz sieht man (naja ich zumindest) kein flimmern, zumindest dann nicht wenn die Spannung sauber gepulst ist... Wie kommst du auf 620V im extremfall?
@SoLaLa: wenn der Kondi vorher z.b. im pos. scheitelmax. abgesch. wird und dann aber im neg. scheitelmax eingeschaltet wird? meinst du so? lg fredl
In der Schaltung Bild:"230v20led.jpg" liegt parallel zum C1 ein Entladewiderstand R1, es kann zwar der Worstcase von Uss (U Spitze Spitze =2*230v mal wurzel aus 2, ergibt ca 650V) vorkommen, da C1 relativ klein ist, wird er über R1 recht schnell entladen. siehe: http://de.wikipedia.org/wiki/RC-Glied Tau=C*R (C in Farad und R in Ohm) die Spannung ist nach ca. 5*Tau unter 1%). 0,000000470F*1000000 Ohm*5 = ca.2,35 Sekunden für ne schnell schaltende Blinkschaltung nicht so gut geeignet, aber für alles andere OK. Meine Frage ist, wenn ihr mehrere (mindestens 2Stk.) Led's betreibt, warum nutzt ihr nicht jeweils 2 LED's antiparallel, LED1 ist dann bei der einen Halbwelle leitend(An) und LED2 bei der anderen, wenn sie Räumlich nicht weit von einander entfernt sind, ist das wechselseitige An Aus kaum wahrnehmbar und die Schaltung reduziert sich erheblich?! siehe Zeichnung: R1=1M/ 0,5-1W (oder 2Stk.a.470K/0,25W in Reihe) C1=0,22uF bis max 0,47uF/~275V MKP oder ähnlich (bei 0,22uF und 6LED's fließen ca. 15mA) R2=100 Ohm /1W (oder 4Stk.a 27Ohm/0,25w in Reihe, mehr Fläche gibt mehr Wärme ab und bleibt dadurch kälter...) U$1-U$6=LED (je 2 antiparallel)kann relativ beliebig erweitert werden (hab bisher 10Stk getestet, läuft super...). F1=0.1A Träge als Notbremse(Sicherungshalter +Sicherung 5*20mm) und zu guter letzt (nach Funktionstest)das ganze mit Epoxy oder ähnlichem vergießen der Berührungssicherheit wegen ... PS.:Sicherung und Anschlüsse draußen lassen, damit man nach dem Vergiessen noch dran kommt.
Hallo, die Originalschaltung hat den Nachteil (wurde auch bereits erwähnt), dass beim Einschalten in einem Moment, in dem das Netz gerade eine hohe Spannung hat, ein sehr hoher Strompuls den Kondensator lädt. Dieser Strom fließt durch die Leuchtdioden und zerstört sie. Üblicherweise behilft man sich so, dass man einen zweiten Kondensator nach dem Gleichrichter parallel auf die Gleichstromseite setzt. Dieser bewirkt im Einschaltmoment eine Spannungsteilung, die, wenn der neue Kondensator groß genug ist, dafür sorgt, dass die entstehende Pulsspannung nicht größer ist, als die Flussspannung der LEDs und diese somit nicht mehr zerstören kann. Nun besteht nur immer noch das Problem des hohen Enschaltstrompulses. Er fließt zwar nicht mehr durch die LEDs, aber er fließt. Und zerstört Schalter, Gleichrichter und andere Dinge, die noch im Stromkreis sind. Unter Umständen lößt auch ein B16 Automat damit aus. Deswegen ist der Einschaltstrom durch einen zusätzlichen, netzseitigen Serienwiderstand zu begrenzen. Dieser Widerstand ist ein Kompromiss aus den beiden Zielen "niedriger Einschaltstrom" und "geringe Verlustleistung im Betrieb". Wem die Schaltung nicht gefällt, der verwende bitte eine, wie sie auch für Leuchtstofflampen eingesetzt wird - Schaltnetzteil. Grüße, Peter
@Solala:
>>>>>>>>>>>>>>>>>>>
Es gab da mal ne noch bessere Variante mit nem Transistor als
Strombegrenzer in Serie... das hatte den Vorteil, daß der nur für den
Einschwingvorgang was tun mußte und sich danach alles "blind" im C
abgespielt hat... weniger Verlustleistung
<<<<<<<<<<
Hast Du ne Schaltung dazu ?
Den Gleichrichter finde ich auch unschön, kann man das nicht die
Leuchtdioden mitmachen lassen?
Cheers
Detlef
Was haltet ihr von der schaltung? http://blackstrom.derschwarz.de/schaltungen/blinkled230/index.shtml Das gute daran ist, dass man keinen teuren Netzspannungskondensator braucht.
Wenn ich drüber nachdenke... der Wirkungsgrad ist wohl ziemlich bescheiden - anstatt kapazitven Vorwiderstand wird hier einfach ein ohmscher benutzt. Durch die gepulste Arbeitsweise merkt man wohl nicht viel von der Erwärmung.
hallo, ich denke gerade darüber nach, eine 230V Led Leuchte zu bauen. Baubedingt bekomme ich keine Leuchtstoffröhren, Halogen oder anderes herkömmliches dort unter. Nun würde ich gern einen Flächen-Strahler aus möglichst vielen Super-Flux Leds bauen. Wie würdet Ihr das umsetzen. Konventionell mit Graetzbrücke mit kleinem Lade-Elko Serienwiderstand und 20mA Konstanthaltedipol aus Transistor bzw. FET (zum Ausgleich der Netzschwankung)? Oder gibt es dort was einfacheres? bzw schon konkrete Projekte ? Gruß Frank PS: Das Thema Berührungsschutz kenne ich gut, werde das in Plexiglas kapseln
man wenn man das durchließt bekommt man ja kopfschmerzen, also ihr mit eurem Flimmern, Wenn man 50Hz gleichrichtetkriegt man 100Hz Pulse, und der Mensch nimmt 25 Bilder pro sekunde für gewöhnlich als flüssig wahr, die leute die behaupt sie können mehr als 50Hz sehen sind auf phasenverschiebungseffekte, placeboeffekt oder ihre eigene einbildung reingefallen ( und die können trotzdem sehr überzeugend wirken ) die Schaltung is meiner ansicht nach möglich aber gegen schaltspitzen schlecht, wie Falk richtig erwähnt hat kann man entweder hinten noch eine "aufsaug"-Cap einbauen oder so wie ich vorgeschlagen hätte eine Einschalt strompuls Drossel, um das überleben der LEDs zu sichern lg Jan
ein paar kleine anmerkungen: die spannungsfestigkeit der brückendioden muß nur die addition von 2, in reihe liegenden, dioden der brücke + der flußspannung des lastzweiges betragen + 20% sicherheitszuschlag. es lassen sich also auch schottky-dioden verwenden! der widerstand in reihe zum C berechnet sich aus 230V x 1,1 x 2 x1,414 durch den zulässigen impulsspitzenstrom der dioden (IFSM). das gilt für eine schaltung ohne ladekondensator im brückenzweig. auf diesen widerstand könnte theoretisch verzichtet werden, wenn der innenwiderstand des ladekondensators 0ohm wäre. prktisch ist das jedoch nicht erreichbar, eine parallelschaltung mehrerer C´s wäre notwendig, der vorwiderstand könnte dann stark verringert werden, wobei eine kontrolle mit oszi dringend zu empfehlen ist! desweiteren muß der lade-C die gesamte energie während der impulsspitze aufnehmen können! die berechnung sollte genau sein, da man sich hier leicht verschätzt. bei sorgfältiger dimensionierung dürften wirkungsgrade über 80% erreichbar sein. grüße lu
hallo, zunächst: ich weiß wie alt der thread ist und will ihn auch nicht neu aufkochen. habe lange überlegt ob ich ihn nochnal aufmachen soll... es funktioniert alles bestens, hat sich mit meinen überlegungen gedeckt und es ist alles nachvollziehbar! habe nur ein problem, stehe völlig auf der leitung: betrieb mit einer led, gemessen bei mir 18,6mA, 20 led auch 18mA - logisch. P=U*I klar! Nur wo kommt die energie für 20 mal mehr "licht" her? von mir aus lacht über die frage aber ich habe einen "hänger" und die frage geistert mir seit ein paar tagen im kopf rum... grüße hans
das ist ja schon klar. wenn ich aber in der schaltung 234V messe und 18,..mA vorm gleichrichter sind das 4,2 W oder in dem fall VA egal wieviele led dran hängen...
Hallo ich weiß nicht auf welche Schaltung du dich beziehst, aber die Eingangsspannung ist fix. Wieviel Spannung an den LEDs und was am Rest der Schaltung abfällt aber nicht.
HansD schrieb: > wenn ich aber in der schaltung 234V messe und 18,..mA vorm gleichrichter > sind das 4,2 W oder in dem fall VA egal wieviele led dran hängen... Der Unterschied bei der Scheinleistung (VA) ist gering, aber interessant ist bei der Energiebetrachtung nur der Wirkanteil. Und der ist nur ein kleiner Teil (P_led=U_led*I), aber er ändert sich ganz sicher! Gruß Dietrich
Ich danke euch für die Antworten, wie nicht anders erwartet plausibel! Ich hab "LED_an_230V_-_Zusammenfassung.gif" genommen, jedoch R2 und C2 weggelassen - meine Augen sind träge genug. Die Schaltung aus dem Startbeitrag habe ich auch in einem LED-Leuchtmittel von IKE* gefunden(die Neugier hat gesiegt).Da fehlt aber eindeutig der R1! Bei ~2,5V und 18,5mA sind es ja wirklich nur 45mW je LED! Brauche dann natürlich nicht weiter nachdenken. Danke nochmal für den Denkanstoß
HansD schrieb: > Ich hab "LED_an_230V_-_Zusammenfassung.gif" genommen, jedoch R2 und C2 > weggelassen - meine Augen sind träge genug. Bedenke, dass die Leds beim Einschalten nun 230 V * 1,41 / 2 kΩ = 0,16 A abbekommen. Wenn sie das aushalten ist es in Ordnung, aber den zehnfachen Strom halten die wenigsten aus. Insgesamt ist diese Schaltung ziemlich haarig. Wenn C2 nur 200 Volt aushält, so wie im Bild "LED_an_230V_-_Zusammenfassung.gif" beschrieben, und eine Led hochohmig wird, oder eine Lötstelle bricht, dann geht der Elko in die Luft. R1 muss außerdem 400 Volt aushalten, ein 0207 Widerstand schafft das. Die Impulsleistung ist hoch, dürfte für einen Metallschichtwiderstand aber kein Problem sein: (1,1 * 1,41 * 230 V )^2 / 2 kΩ = 64 W 1,1 erlaubte Netzüberspannung 1,41 Scheitelspannung (Wurzel zwei)
> die Leds beim Einschalten nun 230 V * 1,41 / 2 kΩ = 0,16 A
? ? Durch C1 wird der Strom auf ca. 20mA (bei 330nF) begrenzt.
Ganz besonders Vorsichtige geben parallel zum 470µF Kondensator noch
eine Zenerdiode (1,3W), Spannung knapp unterhalb der maximalen
Elkospannung.
Und ev. 2x 1k in Reihe.
Die Schaltung habe ich x mal gebaut, läuft seit Jahren und wird täglich
geschaltet! Da wird nix kaputt.
Ach ja: Als Sicherung reichen 100mA MT.
H. Triti schrieb: >> die Leds beim Einschalten nun 230 V * 1,41 / 2 kΩ = 0,16 A > ? ? Durch C1 wird der Strom auf ca. 20mA (bei 330nF) begrenzt. Nein. Beim Einschalten ist C1 entladen. Er verhält sich wie ein Kurzschluss. Erst wenn er Eingeschwungen ist, wirkt er wie ein Blindwiderstand. > Die Schaltung habe ich x mal gebaut, läuft seit Jahren und wird täglich > geschaltet! Da wird nix kaputt. Du hast ja wahrscheinlich auch C2 mit eingebaut.
> Du hast ja wahrscheinlich auch C2 mit eingebaut. Ja. > Beim Einschalten ist C1 entladen. Er verhält sich wie ein Kurzschluss. > Erst wenn er Eingeschwungen ist, wirkt er wie ein Blindwiderstand. Aha. Kurzschluss ist klar. Aber ich dachte genau den Einschaltstoss begrenzt der R1 auf ..... ach so: die 0,16A gehen ohne C2 "durch". C2 bremst den weil er am Anfang auch leer ist. Wie groß muss C2 sein damit er genug wirkt? Wie soll das Verhältnis C2/R1 sein? Es ist noch genug Platz im Kopf. Bitte füllen :-) lg Triti
H. Triti schrieb: > Aber ich dachte genau den Einschaltstoss > begrenzt der R1 auf ..... ach so: die 0,16A gehen ohne C2 "durch". C2 > bremst den weil er am Anfang auch leer ist. Genau. Der Strom wird im ersten Moment nur durch R1 gebremst. Es ergibt sich ein kapazitiver Spannungsteiler aus C1 und C2. Den folgenden Verlauf kannst du dir vorstellen wie eine Stromquelle, die C1 und C2 auflädt. Die Spannung an C1 ist Uein * C1 / (C1 + C2) Je größer C2, desto kleiner die Spannung an ihm und desto kleiner auch der Strom durch die Dioden. > Wie groß muss C2 sein damit er genug wirkt Ich würde ihn grob genauso oder doppelt groß machen wie C1. > Wie soll das Verhältnis C2/R1 sein? Am besten du simulierst das ganze mal mit LTspice. Ich denke entscheidend ist das Verhältnis C1 zu C2.
Im Anhang eine Simulation mit LTspice. Die Leds sind Osram LW_T676, im Datenblatt [1] auf Seite 8 sind sehr schön die erlaubte Impulsbelastbarkeit bei verschiedenen Pulslängen und Pausenzeiten zu sehen. Mit C1 = C2 = 300 nF und R1 = 2kΩ liegt man im zulässigen Bereich. [1] http://catalog.osram-os.com/jsp/download.jsp?rootPath=/media/&name=LW_T676_Pb_free_PD.pdf&docPath=Graphics/00048189_0.pdf&url=/media//_en/Graphics/00048189_0.pdf
bei R1 mit 2k hat man aber schon 1W verlust. Das senkt aber schon ganz schön den Wirkungsgrad vom Netzteil.
Anbei mal die Elektronik aus einer 4,3W IKEA E14 LED. Da wurde scheinbar deutlich mehr Aufwand getrieben. Genutzt hat es wenig, die Lampe hat nach wenigen Stunden Betrieb den Geist aufgegeben. Mal sehen ob ich noch herausfinden kann, woran es liegt.
Jankey schrieb: > Pulse, und der Mensch nimmt 25 Bilder pro sekunde für gewöhnlich als > flüssig wahr, Hmm, und warum arbeiten Filmprojektoren mit der doppelten Frequenz? Gruss Harald
Habt ihr schonmal über ein kleines Wandlernetzteil nachgedacht? Liegt doch zuhauf im Schrott...
Nachdem der Thread wieder etwas aktiv ist, wollte ich auch noch kurz eine Frage stellen. Hab eine Lampe mit Kondensatornetzteil gebaut - mit 19 weissen Leds ( IF=100mA, je 3,4 V VF). Als C1 hab ich gar einen 1 uF X2 genommen. ( Mit Parallelwiderstand, Serienwiderstand und glättungs Elko ). Läuft soweit gut, aber: Weiss jemand ob bei so einer Art von Netzteil ein Steckdosenleistungsmessgerät richtig funktioniert? Hier werden bei mir nur um die 2,5 W angezeigt, was nicht wirklich stimmen kann. Vielen Dank!
> Weiss jemand ob bei so einer Art von Netzteil > ein Steckdosenleistungsmessgerät richtig funktioniert? Es gibt Rasmsch. Der Ferraris-Zähler in deinem Sicherungskasten funktioniert richtig, allerdings müsste man wohl 100 solcher Lampen einschalten damit er erkennbar läuft.
Andreas Weishäupl schrieb: > Hier werden bei mir nur um die 2,5 W angezeigt, was nicht wirklich > stimmen kann. Vielen Dank! ...warum nicht? nur weil die led's leuchten, heist es nicht das sie auch ihre volle leistung bringen ;-)
Schaltnetzteile für 230V LED Anwendungen sind übrigens nicht so wahnsinnig aufwendig oder teuer. Z.B. ZLED7001 (~3,5€): http://www.zmdi.com/products/led-drivers/zled7001/ Oder LNK304 (~1,5€): http://www.powerint.com/en/products/linkswitch-family/linkswitch-tn Kommen beide mit Standardspulen aus...
pompete schrieb: > ...warum nicht? > nur weil die led's leuchten, heist es nicht das sie auch ihre volle > leistung bringen ;-) weil es sich rechnerisch nicht ausgeht ;)
Jörg S. schrieb: > Schaltnetzteile für 230V LED Anwendungen sind übrigens nicht so > wahnsinnig aufwendig oder teuer. Der ZLED7001 schaut richtig gut aus. Ich glaub da werd ich mir einmal welche bestellen.
Bitte melde dich an um einen Beitrag zu schreiben. Anmeldung ist kostenlos und dauert nur eine Minute.
Bestehender Account
Schon ein Account bei Google/GoogleMail? Keine Anmeldung erforderlich!
Mit Google-Account einloggen
Mit Google-Account einloggen
Noch kein Account? Hier anmelden.










