Hallo! Ich suche eine Schaltung, mit der ich feststellen kann, ob eine Audioleitung (Line-In) ein Audiosignal hat. Ich habe schon eine Schaltung im Internet gefunden, aber leider benötigt diese zwei Spannungen. Mir stehen aber nur 3.3V oder 5V zur Verfügung. Kann mir jemand bitte einen Link posten oder gar eine Schaltung? Vielen Dank
Nachtrag: Die von mir gefundene Schaltung benötigt zwei Spannungen, weil ein OP verwendet wird. Gibt es vielleicht OPs, die mit nur einer und nur 5V auskommen?
Unter http://www.mikrocontroller.net/articles/Operationsverst%C3%A4rker-Grundschaltungen gibt es bei "Spannungsversorgung und Beschaltung" ne Schaltung, mit der du dein Audiosignal in den positiven Bereich verschiebst und somit nur eine Versorgungsspannung brauchst... gruß reiner
Wofür der ganze Aufwand?! Reicht doch, wenn nur eine halbwelle detektiert wird... Also ich würde den OP einfach mit 0..5V betreiben und gut ist.
Zunächst mal kann jeder OPA mit nur einer Spannung betrieben werden. Es ist nur eine Frage des Bezugspunktes - Stichwort 'virtueller GND' und der Beschaltung. Meist sind jedoch auch die 5V für Standard-Typen bereits zu wenig. In dem Fall sollte ein R2R verwendet werden - die gibt es auch für 3,3V. Bei Maxim z.B. ist eine gute parametrische Suche vorhanden. Aktive Gleichrichterschaltung sollten in vielen Datenblättern von OPAs zu finden sein und auch in diesem Forum sind schon viele gepostet worden. Alternativ kann in vielen Fällen mit einer einfachen Inverterschaltung die negative Hilfsspannung erzeugt werden, besonders einfach ist das, wenn du die ganze Spannungsversorgung mit Trafo und Gleichrichter auch bearbeiten kannst. Auch dazu gab es hier schon Beispiele.
ich kann leider überhaupt nichts an der Versorgungsspannung machen. Die ist fest auf 5V. Inzwischen habe ich den LM258 gefunden. Soweit ich das verstehe, kann ich den mit einfachen 5V betreiben, oder?! Da meine Schaltung bei ca. 50mV ansprechen soll, nehme ich da eine Schmitt-Trigger-Schaltung für den OP? Oder besser einen positiven Verstärker und dahinter ein FET?
Ich denke, einen Schmitt-trigger kann ich nicht auf diese doch sehr kleine Spannung einstellen. Also doch ein positiver Verstärker. Ein FET schaltet so bei 0.8V? Stimmt das? Dann müsste ich die 0.05V auf 0.8V verstärken, also 16fache Verstärkung. Ist das richtig? Sorry für die vermutlich simplen Fragen, aber ich habe mich noch nie richtig mit OPs (und Analogtechnik) beschäftigt und habe jetzt auch kaum Zeit dafür. Es wäre aber prima, wenn Ihr mir dennoch beid dieser für Euch sicherlich kleinen Schaltung helfen könntet. Danke.
So trivial ist eine sichere Audioerkennung nicht. Es gibt für die Musikelektronik das sogenannte "Noise Gate": http://en.wikipedia.org/wiki/Noise_gating Eine schnelle Ansprechzeit nach Überschreiten eines Grundgeräuschpegels und eine etwas längere Abfallzeit, damit es nicht ständig ein- und ausschaltet. Für 5V wäre der TS912 / TS914 vielleicht geeigneter, der kann fast den gesamten Spannungsbereich ausnutzen.
Hi Sieh dir mal die Schaltung S.16 rechts oben an. Damit kannst du dein Line-Signal gleichrichten. Noch einen nichtinvertierenden Verstärker dahinter. Fertig. Geht alles mit 5V. MfG Spess
So ein Gleichrichter hat eine wunderbar unlineare Eingangsimpedanz. Das wird rein akustisch kaum wahrnehmbar sein. Tatsächlich kann es aber den Klirrfaktor des angezapften Signals mal eben von Highend auf Hifi reduzieren. Je nach Anspruch sollte das Signal also erst mal gepuffert werden. Oder anders: Erst linear(!) verstärken, dann gleichrichten. Das Verstärken nur der positiven Halbwellen kann bei unvorteilhafter Schaltungsauslegung (nichtinvertierender Verstärker) dazu führen, dass die negativen Halbwellen von der Schutzdiode im OpAmp gekappt werden. Ein Vorwiderstand kann Verzerrungen nur reduzieren, aber nicht beseitigen, womit wir wieder oben angelangt sind. Es ist halt alles eine Frage der Schmerzfreiheit.
Warum wird eigentlich schon wieder mit Kanonen auf Spatzen geschossen? Ein Standard Line-Pegel hat zwischen 0,1 und 1 Volt SS, um da einen aktiven Zustand zu erkennen ist wohl kaum mehr als ein simpler Transistor nötig. Der einzige Vorteil eines OP wäre aus meiner Sicht, dass man den dann gleich als Komparator schalten kann um ein klares AN/AUS ohne Zwischenstufen zu erreichen. Die Schaltschwelle kann oberhalb des Rauschpegels gelegt werden und ein kleiner Integrator damit die Reaktion träger wird ist doch wohl auch kein Problem. Ein popeliger Transistor reicht völlig, um es nochmal deutlich zu sagen! Absolut KEIN GRUND für völlig überzogene Mega-Schaltungen. Aber wenn es unbedingt ein OP sein muss, dann reicht ein LM358 für 5V völlig aus. Jochen Müller
> Da meine Schaltung bei ca. 50mV ansprechen soll > Ein popeliger Transistor reicht völlig, um es nochmal deutlich zu sagen!
Zunächst zur Fragestellung: " mit der ich feststellen kann, ob eine Audioleitung (Line-In) ein Audiosignal hat." So eine Audioleitung ist dann ein Line-Out, also ein Ausgang für Line-Pegel und diese kann etliche Kiloohm Ausgangswiderstand haben. Danach richtet sich erst mal der Eingangswiderstand des angeschlossenen Schaltungseinganges. Der Schaltungseingang soll sich wie ein Line-Eingang verhalten. Wie wär's mit folgendem Schaltungsvorschlag: Koppelkondensator 100 nF, NPN-Transistor mit Spannungsteiler an der Basis, dessen Dimensionierung den Arbeitspunkt auf größtmögliche Verstärkung einstellt (siehe Kennliniendiagramm des Transistors), Transistor in Emitterschaltung, Koppelkondensator 100 nF, Diode mit Kathode am Koppel-C zur Masse und Diode mit Anode zum Koppel-C zum Nachfolgenden Schmitt-Trigger realisiert mittels OPV. Die Schaltung kann bitte jemand anderes für die Anne Aufmalen, sie sucht vermutlich eine einfache Komplettlösung. Am besten teilt uns Anne noch mit, welchen Transistortypen sie zur Verfügung hat. Wie immer sind NF-Sinusgenerator, Multimeter und Oszilloskop nahezu unentbehrliche Helfer. Den FET und die 0,8 V vergessen wir mal. fröhliche Spitzenwertgleichrichtung.
Matt, > Da meine Schaltung bei ca. 50mV ansprechen soll > Ein popeliger Transistor reicht völlig, um es nochmal deutlich zu sagen! Und? 50mV kann man nicht mit einem Transistor verstärken? Oder was wolltest Du damit sagen? Man kann auch 1mV mit einem Transistor verstärken. Sogar microVolts, oder was dachtest Du was in einem OP drin ist?? Anne hat nicht konkret genug gesagt, was es mit den 50mV auf sich hat. Soll nun präzise bei 50mV geschaltet werden, als eine Art Messgerät, oder heisst das nur, dass 50mV etwa der zu erweartende Signalpegel ist. Das ist wichtig zu wissen, denn davon hängt schon ein Grossteil der Schaltung ab. Jochen Müller
Die 50mV sind von mir geschätzt. Ich will das "Grundrauschen" natürlich nicht zum Schalten nutzen, aber ein leiser "echter" Ton soll schalten. Ob es nun 50mV sind oder 35mV, kann ich nicht sagen. Die Empfindlichkeit würde ich gerne über ein Poti einstellen.
Ich habe mir nun diese Schaltung zusammengestupft. Könnte sie funktionieren? Was würdet Ihr ändern? Ist die Polung richtig? Der 3,3µF soll etwas vom Signal entkoppeln, damit keine Rückwirkungen entstehen. Der 100µF soll eine Trägheit/Mindestschaltzeit erzeugen.
Hallo Anne Da muß noch eine Gleichrichterdiode vor den 100 µF-Elko, und vermutlich ein Entladewiderstand parallel zum Elko, dann könnte es funtionieren.
Ich habe vergessen, die Spannungsversorgung für den OP einzuzeichnen. Deshalb hier der jetzt hoffentlich komplette Schaltplan. Hallo Christoph, kann sich der Elko nicht über P1+R2 entladen? Den OP versorge ich nur mit +5V. Dann kann ich mir die Diode sparen, oder?
Anne, Der Elko entlädt sich natürlich über R2/P1, aber hauptsächlich über den OP Ausgang. Deshalb soll da ja eine Diode hin, mit den 5V hat das nichts zu tun. Der Elko soll das Signal puffern, damit damit ein klares Schaltsignal entsteht und kein wildes Flackern. Allerdings sollte par. zum Elko noch ein Widerstand, damit das abschalten beim Signalende nicht zu lange dauert. Mit der Größe dieses Widerstandes kannst Du in gewissen Grenzen festlegen, wie träge der Ausgang anspricht. Ich würde so mit 1K anfangen. Jochen Müller
Anne, Grundsätzlich ja. Ich würde aber UNBEDINGT nochmal über die Werte von R2/P1 nachdenken. Beim nichtinv.Op-Verstärker (und das ist es hier) ist die Spannungsverstärkung = 1 + (R2/P1) Mit den angegebenen Werten hast Du bei 90% des Regelbereiches des Poti nur eine Abschwächung! Berechne Dir die Kombination aus R2/P1 mal besser für eine Verstärkung von 10-150. Jochen Müller
Ist es jetzt eigentlich in diesem Fall besser, möglichst hohe (z.B. 100k+2M) oder eher niedrige (1k+20k) Widerstandswerte für R2 und P1 zu nehmen? Ich hab einfach mal die Mitte genommen... Oder kommt es wirklich nur auf das Verhältnis an?
Warum muss ein MOSFET mit undefinierter Schwelle zum Einsatz kommen, wenn die Hälfte des LM358 ungenutzt brachliegt? Da kann man noch nen prima Komparator mit bauen. Die Werte für R2/P1 sind perfekt. Ich würde nur noch prüfen, wie der OpAmp auf Eingangsspannungen unterhalb seiner Versorgung reagiert. Es kann das Eingangssignal verzerrt werden oder der Ausgang des OpAmp unbeabsichtigt gegen + umschalten. Aber Versuch macht hier klug.
Anne, Theoretisch kommt es nur auf das Verhältnis an, aber praktisch spielen solche DInge wie Störfestigkeit, Stromverbrauch, etc. auch eine Rolle. Also immer im realistischen Bereich bleiben. 1K-470K sind ok. In meinem vorherigen Posting war übrigens noch ein kleiner Fehler, nur zur Klarstellung: Du hast natürlich keine Abschwächung, weil in der Formel ja 1+nnn steht, die Verstärkung kann also nie kleiner als 1 sein. Aber die Verstärkung reichte eben nicht aus. Mit den jetzigen Widerstandswerten kommst du aber immer nur auf max. 21x Das reicht nicht! Nimm doch R2=1k und P1=220K. Mit diesen Werten kannst DU stufenlos und schön linear von 1-221x regeln. Kannst Du aber auch alles nach der o.g. Formel ausrechnen. Jochen Müller
Da der FET bei 0.8V schaltet und die Schaltung so bei ca. 50mV
anspringen soll, sollte die Verstärkung 16fach sein. Aber für den Test
kann ich ja ruhig eine Stufe mehr einbauen.
>Eingangsspannungen unterhalb seiner Versorgung reagiert
Entschuldige, aber das habe ich jetzt nicht verstanden...
Da es ein Stereo-Signal ist, wollte ich den zweiten OP für den anderen Kanal nutzen und beide Schaltungen nach der Diode zusammenführen (Also zwei OPs und zwei Dioden, aber ein Kondensator und ein FET).
Mir ist gerade aufgefallen, dass ja das Audiosignal +-1V sein kann. Verträgt das denn der OP in meiner Schaltung, wenn da eine negative Spannung angelegt wird? Wenn ich das Datenblatt des LM358 richtig verstehe, verträgt er nur Spannungen bis -0.3V.
Hi >Da es ein Stereo-Signal ist, wollte ich den zweiten OP für den anderen >Kanal nutzen und beide Schaltungen nach der Diode zusammenführen (Also >zwei OPs und zwei Dioden, aber ein Kondensator und ein FET). Besser den 2.OV als Summierverstärker vor deine Schaltung. MfG Spess
Hallo Spess, Dein Vorschlag würde dann aber beide Kanäle über Widerstände miteinander koppeln. Ich möchte das Audio-Signal so wenig wie möglich verändern, um nicht die Klangqualität zu mindern.
Hi Nein. Beim Summierverstärker werden die Signale NICHT beinflusst. MfG Spess
Die Schaltung funktioniert übrigens nicht, solange der (+) Eingang nicht mit einem Spannungsteiler auf Vcc/2 angehoben wird. Außerdem muß der Widerstand vom (-) Eingang nach Masse mit einem 10µF Elko abgehoben werden. Dies ist die Standardbeschaltung für einen nichtinvertierenden OV an einseitiger Bertriebsspannung.
Und wieso? Bei der Beschaltung wird nur die positive Halbwelle genutzt. Um ein Audiosignal festzustellen, sollte das genügen, oder?
Nein. Der OV arbeitet nicht wirklich, wenn man die beiden Eingänge auf Masse klemmt - es kann sogar zum Latch-Up kommen, bei dem der Ausgang auf einem Potential kleben bleibt. Wenn es dennoch geht, dann erst, wenn die spezifischen Schwellwerte vom Audiosignal überschritten werden. Dann fängt der OV an, gemäß seiner Parameter zu funktionieren.
Also Deine Änderung vorausgesetzt: Wenn kein Audiosignal anliegt, gibt der OP am Ausgang 2.5V aus. Somit schaltet der FET also ständig durch. Macht nicht so viel Sinn. Da muss dann noch mehr geändert werden.
@Travel Schau mal beim Datenblatt auf Seite 7 links unten "non-inverting DC amplifier". Wenn man nur die positive Halbwelle nimmt, dann muss die Schaltung doch funktionieren. Ich denke aber, es sollte eine Diode direkt hinter (oder vor) den 3,3µF, damit eine zu große negative Halbwelle nicht den OP killt. Oder übersehe ich das was? Bin ja immer bereit was zu lernen...
Die Opamps vom Kaliber LM358/258 sind ungünstig gewählt, weil diese OPs max. Vcc-2V ausgeben können. Hier mit Vcc=5V also max 3V. Zudem ist der Gleichtakt-Eingangsbereich auch nur bis Vcc-2V definiert. Und wenn man aus dem Gleichtaktbereich rauskommt, dann kann am Ausgang alles passieren. Zusammengefasst sind hier drei Aufgaben zu bewältigen: 1) Anheben des Signals auf eine sinnvolle Größe 2) Amplitudenhüllkurve formen (Gleichrichten) 3) Schalten (Komparator mit Hysterese) Eine Möglichkeit ergibt sich dann wie im obigen Bild. Verstärkung mit R10+R11 an Signal anpassen. Die Zeitkonstante C2-R6 so wählen, dass bei 1s Pause das Ding nicht gleich abschaltet. Mich graust allerdings der Bauteilaufwand bei diesem universellen Ansatz, das geht sicher noch einfacher. Dazu müsste man allerdings die genaue(n) Signalpegel und -formen und -zeiten kennen.
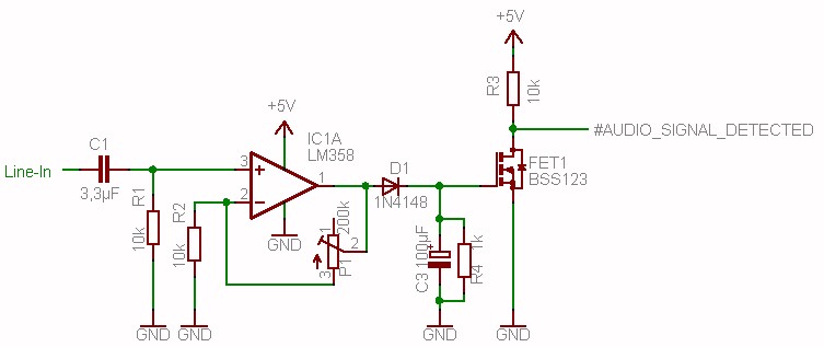
So vielleicht? Der Ausgang ist High bei keinem und Low bei ausreichendem Signal am Eingang.
Hallo, sorry wenn ich diesen alten Beitrag nochmal aufwärme. Ich hätte eine Frage zur letzten Schaltung von Knut. Welche Spannungen würden am Ausgang anliegen? Viele Grüße Lars
Wenn Dir eine so einfache Frage Probleme bereitet, solltest Du vielleicht die Bauteile in der Kiste lassen. Was links passiert wurde oben erwähnt. Für Dich sind drei Sachen interessant: 1. R3 2. Q2 3. Deine Last Q2 kann folgende Kunststückchen: 1. Sperren 2. Etwas leiten (ist aber unerwünscht) 3. Leiten. Sperren Sperrt Q2, so kannst Du Dir das Ganze wie einen offenen Schalter vorstellen. Übrig bleibt also eine Reihenschaltung aus 5V und dem Widerstand R3. Ist also Deine Last unendlich groß, so bleiben (fast) 5V Ausgangsspannung übrig. Ist Deine Last genauso groß wie R3, so ist es noch die Hälfte. Stichwort: Reihenschaltung von zwei Widerständen. Leiten Leitet Q2, so kannst Du Dir das Teil wie einen geschlossenen (schlechten) Schalter vorstellen. Der Ausgang wird mit Masse verbunden, und folglich stehen noch 0V (in der Praxis 0,2 bis 0,3V) zur Verfügung. Stichwort: Durchlass- bzw. Restspannung beim Transistor. Oder so.
Bitte melde dich an um einen Beitrag zu schreiben. Anmeldung ist kostenlos und dauert nur eine Minute.
Bestehender Account
Schon ein Account bei Google/GoogleMail? Keine Anmeldung erforderlich!
Mit Google-Account einloggen
Mit Google-Account einloggen
Noch kein Account? Hier anmelden.





