gibt zwar schon viele zu dem Thema komm aber trozdem nich klar. und zwar versuch ich das Beispiel von mathar.com zu laufen zu bringen geht aber nich wenn ich ein zeichen vom pc an den msp sende krig ich zwar das echo aber eben nur das zeichen das ich gesendet hab. eigentlich sollte ja kommen buchstabe "a" gedruckt bei mir kommt nur a zurück. das zweite Problem Warscheinlich das grössere ist dass selbst dass nicht passiet wenn der debugger angeschlossen ist. weis jemand woran das liegen könnte ? wenns jetzt auch direckt nichts damit zu tuen hat welche pegel müssen hinter dem max3232 auf dem rxout und dem txin liegen ?
na toll hab grad festgestellt das der genau das selbe macht wenn der msp stromlos ist schon leicht seltsam hab ich da aus versehen ein loopback gebaut? im terminal programm steht echo definitiv auf off
hab ich auch zuerst dran gedacht aber da ich ein messgerät habe kann man das ausschliessen.
die frage ist warum macht der das nur wenn der jaytec, debugger oder wie immer man das dingen nennt steckt? wenn er nich steckt passirt dieser loobback ja nicht. zwichern transmit und recive gibt es einen einen >>wiederstand wiederstand so das ich einen kurtzschluss auschlissen kann. hatte so ein ähnliches problem schon mal mit einem anderen msp damals konnte ich den ethernet anschluss (easyeweb) nicht benutzen wenn der debuugger gesteckt hat konnte ich auch nie beheben hab mich am schluss damit abgefunden. aber dieses mal komme ich nicht drum herum.
>die frage ist warum macht der das nur wenn der jaytec, debugger oder wie >immer man das dingen nennt steckt? Man nenn es JTAG. Zieht er vielleicht Reset auf low? >zwichern transmit und recive gibt es einen einen >>wiederstand >wiederstand so das ich einen kurtzschluss auschlissen kann. Poste am besten mal den Schaltplan.
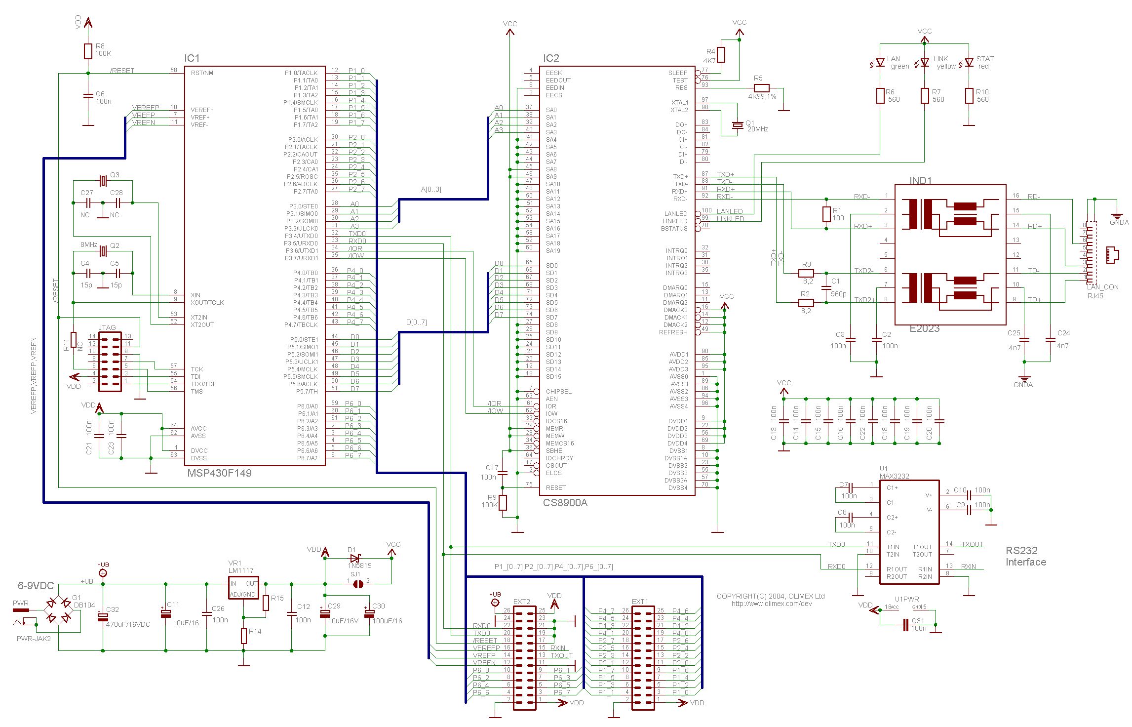
der schaltplan ist der vom easyweb hab ihn aber trotzdem noch mal angehängt. der msp430 f149 ist allerdigs durch einen msp430 f1611 ausgetauscht. für transmit und recive benutze ich am exit2 pin 15 und 13.
ja der "jaytech" zieht die Pegel auf low. Wie kann man dass denn verhindern ?
>für transmit und recive benutze ich am exit2 pin 15 und 13. Und an den Pins gehen 2 Kabel (+1 für Masse) direkt ohne weitere Technik durch bis zum RS232 Anschluss vom PC? >ja der "jaytech" zieht die Pegel auf low. Wie kann man dass denn >verhindern ? Debuggen oder ablassen.
>Und an den Pins gehen 2 Kabel (+1 für Masse) direkt ohne weitere Technik durch bis zum RS232 Anschluss vom PC? Ja >Debuggen oder ablassen. bedeutet dass ich muss damit leben ?
wenn ich am com kabel am msp abzihe hab ich pegel von 5.6 und 0.0 da leuft doch was verkehrt oder seh ich das falsch?
was mir auch noch aufgefallen ist das der exat da selbe macht als dieses echo wenn ich wenn die rxd0 und txd0 pinne benutze da allerding mit den pegeln 3.3 und 0.11V ist ja normal weil der max3232 da nicht da zwichen hängt spricht aber auc dafür das der in ordnung ist weil er ja den pegel von 3.3 auf 5 bringt. obwol ein logisches high sollte la eigentlich bei 12 V liegen. das der aber mit den unüberseten pegeln das selbe macht sagt mir dann doch wieder dass das probem irgentwo for dem max3232 liegt. Eigentlich hab ich keine ahnung. alles ist blöd. )_:
Gideon, würdest Du Dir und uns den Gefallen tun, Deinen letzten Beitrag nochmal zu schreiben? Diesmal aber bitte mit Satzzeichen, dann besteht die vage Chance, daß ihn jemand verstehen könnte.
sorry kann nicht schreiben wenn ich denke. was mir auch noch aufgefallen ist, das der exat das Selbe macht,also dieses echo,wenn ich wenn die rxd0 und txd0 pinne benutze. Da allerding mit den pegeln 3.3 und 0.11V.Ist ja normal weil der max3232 da nicht da zwichen hängt. Spricht aber auch dafür das der in ordnung ist weil er ja den pegel von 3.3 auf 5 bringt.Obwol ein logisches high sollte la eigentlich bei 12 V liegen.Das der aber mit den unüberseten pegeln das selbe macht sagt mir dann doch wieder dass das probem irgentwo Vor dem max3232 liegt.
Bitte melde dich an um einen Beitrag zu schreiben. Anmeldung ist kostenlos und dauert nur eine Minute.
Bestehender Account
Schon ein Account bei Google/GoogleMail? Keine Anmeldung erforderlich!
Mit Google-Account einloggen
Mit Google-Account einloggen
Noch kein Account? Hier anmelden.
