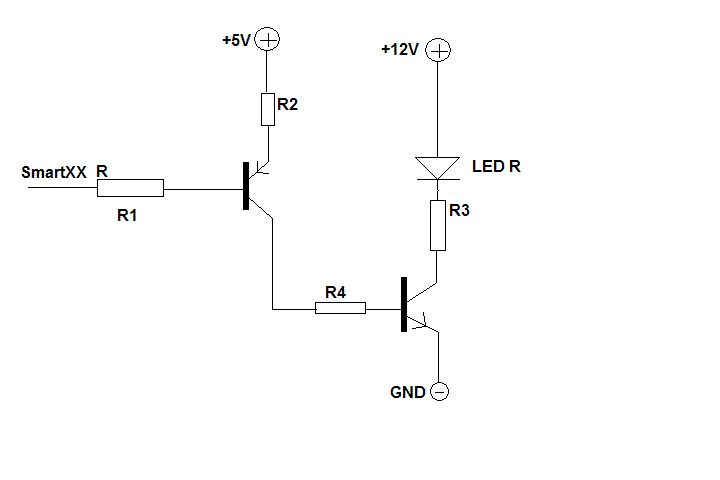
Hallo, ich hoffe mir kann hier weitergeholfen werden, weil ich mich mit Elektronik leider nur ungenügend auskenne. Ich habe für meine XBox ein Programm geschrieben, um auf dem RGB-Ausgang meines dort eingebauten Modchips eine Art Ambilight-Funktion zu haben, sprich die dort angeschlossene RGB-LED nimmt die Hauptfarbe des gerade aktuellen Bildes an. Nun möchte ich aber gerne mehr als eine LED anschließen und da das ganze später im Wohnzimmer stattfinden soll, habe ich an die IKEA Dioder gedacht. Da ich diese nicht direkt an den RGB-Ausgang klemmen kann, wollte ich dies über einen Transistor machen (hatte das mit einem Mikrocontroller schonmal so gemacht, allerdings waren da die Rahmenbedingungen andere). Hier jetzt mal die Daten: RGB-Ausgang Modchip (s.a. angehängtes Datenblatt): -Ausgangsstrom pro Farbe: open collector bis ca. 200 mA -5V Stromquelle in XBox verfügbar IKEA-Dioder: Spannung: 12V DC Strom: 420mA gemeinsame Anode Nun habe ich aus diversen Quellen mir einen eigenen Schaltplan gebastelt (siehe 2. Post) bin mir aber absolut unsicher, ob das wirklich so funktioniert wie dargestellt. Außerdem weiß ich nicht was für Widerstände und Transistoren ich nehmen soll (außer R3, der ja bereits in die IKEA Dioder eingebaut ist). Letztendlich stellt sich mir noch die Frage, ob ich die beiden Massen der XBox und der IKEA Dioder einfach so zusammenschließen kann (habe mal was von fließendem Massepotential bei der XBox gehört, aber keine Ahnung ob das ein Problem darstellen kann). Ich weiß, dass das Thema nicht nur hier schon mehrfach behandelt wurde, aber leider nicht genau mit meinen Parametern und da ich in Elektronik ein absoluter Laie bin, möchte ich hier die Gelegenheit nutzen mich vorher nochmal zu informieren. Wenn mir also jmd. von den Fachleuten hier ein paar Daten geben könnte und meinen Plan bestätigen oder korrigieren würde, würde ich mich sehr freuen. Vielen Dank im vorraus. Dave-O
Bitte melde dich an um einen Beitrag zu schreiben. Anmeldung ist kostenlos und dauert nur eine Minute.
  
  Bestehender Account
  
  
  
  Schon ein Account bei Google/GoogleMail? Keine Anmeldung erforderlich!
Mit Google-Account einloggen
Mit Google-Account einloggen
  Noch kein Account? Hier anmelden.
