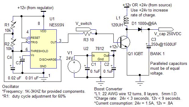
Guten Abend alle Miteinander! Ich möchte gerne meine Kondensatoren mit 200V laden. Ich habe aber nur eine 12V Spannungsquelle zur Verfügung. Wie kann ich das machen? Ich habe im Netz diese Schaltung gefunden weiß aber nicht ob die für meine Anforderungen passt. Die Funktion ist mir soweit klar. Ich verstehe nur nicht wie das mit der Spule funktioniert. Der IGBT schaltet durch und ich habe ein Magnetfeld. Als nächstes schlatet der IGBT ab und das Magnetfeld bricht zusammen und induziert eine Spannung. Diese fließt dann zum Kondensator und läd diesen. So weit so gut aber... Kommen dort genau 250V raus? Das glaub ich mal nicht. Die Spannung ist höher nehme ich an. Macht es dem Kondensator nichts wenn er mit einer höheren Spannung geladen wird? Wenn eine Schutzschaltung eingebaut wird die den NE555 abschaltet wenn der Kondensator bei 200V ist ist das OK? LG Andreas
Hallo, wenn du die Schaltung ohne Spannungsregelung die die Ausgangsspannung begrenzt betreibst, knallts. Wenn deine Kondensatoren nur 200V Vertragen und du lädst die höher auf Schlagen die Durch und sind kaputt. Je nach Kapazität und somit freiwerdender Energiemenge solltest du nicht danaben stehen das Knallt ganz Ordentlich... :D
@ Andreas Riegebauer (blackpuma) >Ich möchte gerne meine Kondensatoren mit 200V laden. Ich habe aber nur >eine 12V Spannungsquelle zur Verfügung. Wie kann ich das machen? Mit einem Schaltregler. Wie in deinem Anhang. >meine Anforderungen passt. Die Funktion ist mir soweit klar. Wirklich? >verstehe nur nicht wie das mit der Spule funktioniert. ;-) > Der IGBT schaltet >durch und ich habe ein Magnetfeld. Nicht ganz. Der Strom steigt linear an und baut damit ein Magnetfeld auf. > Als nächstes schlatet der IGBT ab und das Magnetfeld bricht > zusammen und induziert eine Spannung. Ja. > Diese fließt dann zum Kondensator und läd diesen. Spannung fliesst nicht. Sie liegt an. Die Induktionsspannung addiert sich zur Betriebsspannung und wird zur Energiequelle, welche sich über D1 in C3 entlädt. > So weit so gut aber... Kommen dort genau 250V raus? Nöö. Die Spannung kann viel höher laufen. > Das glaub ich mal nicht. Die Spannung ist höher nehme >ich an. Richtig! > Macht es dem Kondensator nichts wenn er mit einer höheren >Spannung geladen wird? Probiers mal aus ;-) > Wenn eine Schutzschaltung eingebaut wird die den >NE555 abschaltet wenn der Kondensator bei 200V ist ist das OK? Ja. Einfacher ist eine 250V Z-Diode, die verheizt dann die überschüssige Energie. Alledings ist der Schaltplan bisweilen abenteuerlich. 1-3 kHz? Hüstel 3 kHz sind ~330 us. Selbst bei nur 50% Tastvehältnis sind das noch ~165us. Der Spulenstrom steigt gemäss
Uuups, bisel viel oder? Solche Schaltregler laufen sinnvollerweise mit 15kHz++, vor allem damit man eventuell pfeifende Spulen nicht hört. Bei 30 kHz ist die Ladezeit nur 1/10 so gross, demzufolge auch der Strom nur 3,3A, was schon viel moderater ist. Die chaltung liefer dann grob 19W Ausgangsleistung. Uuups. Dann sollte man die Spannung doch besser nicht mit einer Z-Diode allein begrenzen, das macht die nicht lange mit. Ein IGBT ist dazu nicht wirklich nötig, ein brauchbarer 400V MOSFET ist bisweilen besser. Ausserdem sollte man das Tastverhältnis auf ca. 80% setzen. MfG Falk
Es besteht der mathematische Zusammenhang: Je größer C desto größer auch WUMMS! :-) MfG Paul
>Uuups, bisel viel oder? > >Solche Schaltregler laufen sinnvollerweise mit 15kHz++, vor allem damit >man eventuell pfeifende Spulen nicht hört. Bei 30 kHz ist die Ladezeit >nur 1/10 so gross, demzufolge auch der Strom nur 3,3A, was schon viel >moderater ist. Kommt drauf an wofür diese Schaltung war die er da gefunden hat.
@ Michael (Gast)
>Kommt drauf an wofür diese Schaltung war die er da gefunden hat.
Naja, wenn ich 1500uF@250V sehen, kann da nur Unsinn rauskommen. RailGun
& Co.
MFG
Falk
Kompleter Caca. Weshalb von 24 auf 12V runter ? Dass man nachher die groessere Spule benoetigt ? Ein IGBT, was soll der ? Das Ganze bringt nichts. In die Tonne damit.
Danke schon mal für die Antworten. Tastverhältnis 80%... Heißt das 80% ein und 20% aus oder andersrum?
das tastverhältnis musst du anpassen je nach last. Um so länger die ON Zeit, desto mehr Energie wird im Magnetfeld der Spule gespeichert, ab einen gewissen punkt ist die spule sozusagen "geladen" (analog zum Kondensator) und der Strom steigt schlagartig an (nur noch ohmscher widerstand wirkt). Eine feste Regelung der Pulsweite funktioniert nur, wenn du am Ausgang eine feste Last hast. Dieser Schaltwandler tut genau das, was du möchstest: http://www.desmith.net/NMdS/Electronics/NixiePSU.html Schau mal auf eBay nach "Nixie power supply" dort findest du einige fertige wandler. Ich hab das ganze mit einem AVR gemacht der einen BSP297 per PWM Ausgang ansteuert und regele das Tastverhältnis in der Software (in einem 100 Hz Timer Interrupt) nach.
Hallo Andreas, > Ich möchte gerne meine Kondensatoren mit 200V laden. Ich habe aber nur > eine 12V Spannungsquelle zur Verfügung. Wie kann ich das machen? Mit einem Step-Up-Wandler wie von Dir vorgeschlagen. > Ich habe im Netz diese Schaltung gefunden weiß aber nicht ob die für > meine Anforderungen passt. Die Funktion ist mir soweit klar. Ich > verstehe nur nicht wie das mit der Spule funktioniert. Der IGBT schaltet > durch und ich habe ein Magnetfeld. Als nächstes schlatet der IGBT ab und > das Magnetfeld bricht zusammen und induziert eine Spannung. So ähnlich ist es wohl: Das Magnetfeld schwächt sich allerdings nicht komplett ab, sondern nur gerade soviel, daß die induzierte Spannung ausreicht, um den Strom über die Diode weiterfließen zu lassen. Bei einem ungeladenen Kondensator ist das nicht schwer; die induzierte Spannung muß nur 0,7V betragen. Bei einem geladenen Kondensator muß die induzierte Spannung hingegen 200,7V betragen. Im Endeffekt kann man es wohl fast so sehen, daß der Strom einfach durch die Diode weiterfließt. > Diese fließt > dann zum Kondensator und läd diesen. So weit so gut aber... Kommen dort > genau 250V raus? Das glaub ich mal nicht. Die Spannung ist höher nehme > ich an. Genau. Die Spannung, die letztlich am Kondensator anliegt, ist stark lastabhängig. Ohne Last erreichst Du am Kondensator irgendwann die Spitzenspannung die bei der Induktion entsteht. Wieviel das genau ist, dürfte von mehreren Größen abhängen, z. B. Schaltgeschwindigkeit des FET, Spuleninduktivität, parasitäre Kapazitäten u. ä. > Macht es dem Kondensator nichts wenn er mit einer höheren > Spannung geladen wird? Wenn eine Schutzschaltung eingebaut wird die den > NE555 abschaltet wenn der Kondensator bei 200V ist ist das OK? Das gibt es alles als fertige ICs mit "Softstart" und ähnlichen Sondereigenschaften. Ich habe mal mit dem MAX1523 experimentiert und Spannungen bis 100V erzeugt; damit habe ich soweit gute Erfahrungen gemacht. Für 200V gibt es auch noch relativ einfache ICs, bei denen die Ausgangsspannung geregelt wird. Wenn Dich das Gehäuse nicht stört, schau Dir mal den MAX4990 an. http://www.maxim-ic.com/quick_view2.cfm/qv_pk/5488 Wenn's auch -200V sein dürfen, probier mal MAX1846/1847; an den ICs sind wenigstens noch Beinchen dran: http://www.maxim-ic.com/quick_view2.cfm/qv_pk/3086 Gruß, Michael
Zusammen mit den hier bereits gefallenen Ratschlägen kannst Du die Schaltung schon zu etwas brauchbarem nutzen: - Schaltfrequenz auf ca 200..300 kHz erhöhen. - Spannungsbegrenzung über den Kondensator: (VDR oder Z-Diode, genügend Reserve einplanen) ..und einen Transistor verwenden, der die Spannung sicher aushält! IGBT sind sicher nid schlecht (z.B. SGP10N60) oder ein High Voltage Transistor (z.B BU2525)
Für die Spannungsbegrenzung habe ich gedacht: Ich lege einen Spannungsteiler über die Kondensatoren und lege diese auf einen Komperator. Den Ausgang hänge ich auf den Reset des NE555. Wenn jetzt die Spannung erreicht wird hört der auf Impulse zu erzeugen und der Kondensator wird nicht weiter geladen. Was bringt die Schaltfrequenzerhöhung? Bei den Schaltungen zum NE555 ist immer ein Elko eingezeichnet. Kann ich da auch einen Kerko verwenden? Wie kann ich das laden des Kondensators verlangsamen? Ich hätte einen BU508 zu hause. 700V/8A. Wenn die Spule nicht in die Sättigung kommt sollte der das doch tun oder?
@Andreas Riegebauer (blackpuma) >jetzt die Spannung erreicht wird hört der auf Impulse zu erzeugen und >der Kondensator wird nicht weiter geladen. Ist OK. ggf. ein kleine Hysterese in den Komparator einbauen. >Was bringt die Schaltfrequenzerhöhung? Der Strom drch die Spule steigt nicht in astronomische Höhen. >Bei den Schaltungen zum NE555 ist immer ein Elko eingezeichnet. Kann ich >da auch einen Kerko verwenden? Ja, wenn es den in der Grösse gibt. >Wie kann ich das laden des Kondensators verlangsamen? Grössere Spule, kürzere Einschaltdauer (Tastverhältnis). >Ich hätte einen BU508 zu hause. 700V/8A. Wenn die Spule nicht in die >Sättigung kommt sollte der das doch tun oder? Ja. MFg Falk
Der IGBT sitzt in der Obigen Schaltung nur drin, weil die wohl viel Energie liefern musste. Für das Vorhaben von Andreas genügt sicherlich ein "normaler" Transistor
In der Schaltung ist eine Spule mit 120uH eingezeichnet. Wenn ich jetzt langsamer laden möchte kann ich eine größere Spule nehmen. So steht es hier geschrieben. Jetzt habe ich hier einen Übertrager gefunden mir 2x3mH. Kann ich diesen als Spule für meine Schaltung missbrauchen?
@Andreas Riegebauer (blackpuma) >Jetzt habe ich hier einen Übertrager gefunden mir 2x3mH. Kann ich diesen >als Spule für meine Schaltung missbrauchen? Kann man probieren. Du nutzt dann halt nur eine Wicklung. MFG Falk
Andreas Riegebauer wrote: > Jetzt habe ich hier einen Übertrager gefunden mir 2x3mH. Kann ich diesen > als Spule für meine Schaltung missbrauchen? Wenn der Übertrager eine stromkompensierte Drossel ist, dann vergiss die mal ganz schnell wieder. Die kommt nämlich in kürzester Zeit in die Sättigung.
Also die kann ich dann wohl vergessen. http://images.mercateo.com/pdf/Schuricht/SERIE_B28724JXXXX_E.pdf
Ich dachte doch gleich, die Schaltung kommt mir bekannt vor. Du willst doch nicht etwa sowas bauen?!? http://www.anothercoilgunsite.com/nf-home.htm Die Schaltung ist von dort.
Geruempel - In die Tonne. Sowas macht man ganz anders. Dazu braucht man einen grossen, tischgrossen, HV Oelkondensator, den man auf 10..20kV auflaedt.
schluck 10-20kV sind mir ein wenig zu heftig. Ausserdem wie sieht es mit der Isolation der Spule aus? Das schlägt doch gleich mal durch oder nicht?
Ja. wuerd ich auch nicht empfehlen. Etwas mit Rums ist schon gefaehrlich bevor man damit anfaengt. Ueberlass das den Spezialisten.
Einen schönen guten Morgen! Ich habe die Schaltung nach gebaut mit einer Spule die ich aus einem Schaltnetzteil. Habe im Moment eine Frequenz von ca. 7kHz. Wenn ich am Ausgang die Spannung messe komme ich bis ca. 300Volt. Ich habe das Tastverhältnis so eingestellt das beim Ausgang 185V raus kommen. Jetzt meine erste Frage. Ist das normal das ich eine Konstante Spannung einstellen kann durch das PWM? Was passiert dann genau? Wenn ich das Tastverhältnis ändere, dann ändert sich damit leider auch die Frequenz. Es gibt doch einen Chip mit dem ich ein PWM Signal erzeugen kann. NL4* oder so. Dort bleibt die Frequenz immer gleich egal welches Tastverhältnis oder nicht? Wenn die Kondensatoren aufgeladen sind dann sollen sich diese aber auch wieder entladen mit der Zeit. Ich weiß nur nicht wie groß ich den oder die Entladewiderstände machen soll. Gibt es da eine Grundlage zur Berechnung? Danke schon mal. LG Andreas
@Andreas Riegebauer (blackpuma) >Ausgang die Spannung messe komme ich bis ca. 300Volt. Ich habe das >Tastverhältnis so eingestellt das beim Ausgang 185V raus kommen. Ja was denn nun? 185 oder 300V? >Jetzt meine erste Frage. Ist das normal das ich eine Konstante Spannung >einstellen kann durch das PWM? Ist das nciht der SInn eines SpannungsREGLERs? >die Frequenz. Es gibt doch einen Chip mit dem ich ein PWM Signal >erzeugen kann. Gibts wie Sand am Meer. Man kann auch zwei NE55 nehmen. Der erste erzeugt die PWM-Frequenz, der zweite das Tastverhältnis, betrieben als Monoflop. >Wenn die Kondensatoren aufgeladen sind dann sollen sich diese aber auch >wieder entladen mit der Zeit. Ich weiß nur nicht wie groß ich den oder >die Entladewiderstände machen soll. Gibt es da eine Grundlage zur >Berechnung? tau = R*C Nach 5 tau ist die Ladung/Entladung im wesentlichen beendet. MFG Falk
Falk Brunner wrote: > @Andreas Riegebauer (blackpuma) > >>Ausgang die Spannung messe komme ich bis ca. 300Volt. Ich habe das >>Tastverhältnis so eingestellt das beim Ausgang 185V raus kommen. > > Ja was denn nun? 185 oder 300V? Je nachdem wie ich das PWM einstelle. Ich frage nur weil ich habe die Spannung im Leerlauf gemessen und da habe ich es auf 185V eingestellt. Wenn ich jetzt eine Last, in dem Fall den Kondensator draufhänge, wird die Spannung dann weniger oder kann die auch mehr werden? >>Jetzt meine erste Frage. Ist das normal das ich eine Konstante Spannung >>einstellen kann durch das PWM? > > Ist das nciht der SInn eines SpannungsREGLERs? Ansich schon. Wusste aber nicht, daß das hier so gut zum Einstellen geht. >>die Frequenz. Es gibt doch einen Chip mit dem ich ein PWM Signal >>erzeugen kann. > > Gibts wie Sand am Meer. Man kann auch zwei NE55 nehmen. Der erste > erzeugt die PWM-Frequenz, der zweite das Tastverhältnis, betrieben als > Monoflop. Und die Freuqenz ist dann immer gleich egal welches Tastverhältnis? Welchen Chip würdest du ansonsten empfehlen? >>Wenn die Kondensatoren aufgeladen sind dann sollen sich diese aber auch >>wieder entladen mit der Zeit. Ich weiß nur nicht wie groß ich den oder >>die Entladewiderstände machen soll. Gibt es da eine Grundlage zur >>Berechnung? > > tau = R*C > > Nach 5 tau ist die Ladung/Entladung im wesentlichen beendet. Danke. Irgendwie habe ich mich gestern verrechnet. Ich muss wohl auch einen großen Widerstand nehmen wenn ich 200V entladen will. Also Watt mäßig. > MFG > Falk
>> Nach 5 tau ist die Ladung/Entladung im wesentlichen beendet. >Danke. Irgendwie habe ich mich gestern verrechnet. Ich muss wohl auch >einen großen Widerstand nehmen wenn ich 200V entladen will. Also Watt >mäßig. Nicht unbedingt. Was bedeutet denn kurz ? Sekunden ? millisekunden ? Mikrosekunden ?
Also ich möchte schon zumindest 15 Sekunden einen einigermaßen vollen Kondensator haben. Sollte was nicht funktionieren und die Kondensatoren entladen sich nicht über den Thyristor will ich nicht 4 Stunden warten das ich wieder hin greifen kann.
>Es besteht der mathematische Zusammenhang: Je größer C desto größer auch >WUMMS! :-) Da muß ich widersprechen. Kleine Becherelkos (10..1000µ, 50V) an 230V AC, 50Hz zerbröseln sehr laut und durchschlagen dabei auch Transportbehälter aus 2-3mm Kunststoff. Die größeren Elkos dagegen platzen nur auf und spucken ihr Elektrolyt aus. Jaja, Ausbildung war ne sehr kreative Sache... OT: Einem verhassten Kollegen haben wir seinerzeit während der Mittagspause so einen kleinen Elko in die Lötstation hinterm Power-Schalter eingebaut. Als der dann vom Mittag wiederkam und einschaltete, hat es die die gute Weller dahingerafft ;-)
Falk Brunner Wrote > Gibts wie Sand am Meer. Man kann auch zwei NE55 nehmen. Der erste > erzeugt die PWM-Frequenz, der zweite das Tastverhältnis, betrieben als > Monoflop. Kann mir bitte jemand einen Link schicken bei dem die Sache mit den 2 NE555 erklärt ist?
http://www.kpsec.freeuk.com/555timer.htm Ein NE555 läuft astabil mit einem Tastverhältnis nahe 100%. Dieser Trigger einen zweiten, welcher monostabil läuft und dessen Pulsbreite einstellbar ist. MFG Falk
Ich möchte gerne nochmal die Sache mit dem Laden präzisieren. > Macht es dem Kondensator nichts wenn er mit einer höheren > Spannung geladen wird? Also die Leerlaufspannung ist zB. 800V. Der Kondensator wird angeschlossen und lädt sich dann auf. 0, 70, 130, 160, 180, 190, 200, Taktgenerierung wird durch einen Komparator (Referenzspannung, Ladespannung) unterbrochen. Ist das dann OK selbst wenn die Leerlaufspannung wesentlich höher ist?
Hallo Leute! Ich habe die nächste Version von meinem Hochspannungsmodul fertig. Jetzt bin ich wieder auf Probleme gestoßen. Ich habe Oszibilder unter dem Link: http://www.blackpuma.org/forum/projekte/high/ Vielleicht könnt ihr mir helfen. Ich verstehe zum Beispiel das Signal am Resetpin nicht! Bitte um Hilfe Andreas
@ Andreas Riegebauer (blackpuma) >Vielleicht könnt ihr mir helfen. Ich verstehe zum Beispiel das Signal am >Resetpin nicht! Das ist die Abschaltung bei Erreichen der Sollspannung. Die NE555s gehen aus (Reset LOW aktiv) und das Eingangsrelais wird auch abgeschaltet, damit zieht sich die Schaltung selber den Saft raus. Zum Starten muss man den Start-Knopf drücken, damit wird die Selbsthaltung das Relais aktiviert. Der TIP3055 ist eine schlechte Wahl. Dieser Dinosaurier ist langsam und hat wenig Stromverstärkung. MFg Falk
Z-diode gegen Masse über widerstand, komperator, den Schaltausgang irgendwohin der des Tastverhältnis gegen 0 zieht oder des Teil abschaltet. Je nach verwendetem IC... Hystere und so nicht vergessen, les da mal im Wiki =) Alles andere ohne Abschaltung wäre Energetisch gesehen schwachsinn. Coil gun sollte ja tragbar sein, sons machts keinen Spass... 12 kilo bleiakkus sind ned so mein XD Gruß Jens
TIP3055 ist nicht drinnen. Ist ein BU508. Der TIP hält die Spannnung nicht aus. Das war nur der Einzige im Eagle der gepasst hat! Das Problem ist das die Sollspannung nie erreicht werden kann weil keine Kondensatoren zum laden dran hängen und die Basis vom Transistor auch nicht angeschlossen ist. somit fließen 12V durch die Spule über die Diode über den 1M und 10k Widerstand. Also liegen am Invertierenden Eingang nur 0,12V an. Das Relais schaltet sich auch nicht ab! @Jens: Die Schaltung schaltet sich nach erreichen der Ladespannung ganz ab. So ist der Plan.
Hab ein wenig herumgetestet. Hab einige Bauteile entfernt und immer wieder eingeschaltet. Diese Komische Dreieckform des Resetsignals war weg als ich IC1 aus dem Sockel genommen habe. Habe den dann durch einen anderen NE555 ersetzt aber es trat das gleiche Signal auf. :-( Vielleicht hilft das jemandem weiter für die Lösung.
>Diese Komische Dreieckform des Resetsignals war >weg als ich IC1 aus dem Sockel genommen habe. Habe den dann durch einen >anderen NE555 ersetzt aber es trat das gleiche Signal auf. :-( Wenn ich das jetzt richtig sehe bei deinem Skopebild dann steigt die Ausgangsspannung von deinem LM324 innerhalb von 12 uS auf ca. 8V. Das macht einen Anstiegsssteilheit (Slewrate) von 8V / 12uS = 0.5V/us aus. Wenn du nun in das Datenblatt vom LM324 schaust wirst du dort eine spezifizierte Slewrate von ca. 0.5V/us finden. Der OP macht also genau das was im Datenblatt steht. Der kann nicht schneller als mit 0.5V/us seine Ausgangsspannung aendern. Wenn du das schneller haben willst must du einen OP nehmen mit einer hoeheren Slewrate. Das das Signal weg ist wenn du IC1 aus dem Sockel nimmst duerfte auch klar sein. Dann fehlt der ganzen Schaltung der Takt und damit tut sich nichts mehr. Gruss Helmi
Das erklärt die anstiegszeit aber nicht warum der LM324 überhaupt auf low schaltet. Wieso tut der das? Beim nichtinvertierenden Eingang liegen 8V an und beim nichtinvertierenden 0,12V.
@ Andreas Riegebauer (blackpuma) >Das erklärt die anstiegszeit aber nicht warum der LM324 überhaupt auf >low schaltet. Wieso tut der das? >Beim nichtinvertierenden Eingang liegen 8V an und beim >nichtinvertierenden 0,12V. Ist die Versorgung des OPVs angeschlossen? Im Schaltplan fehlt die . . . MFG Falk
Auch sehe ich nirgendwo im Plan einen Abblockkondensator fuer die Betriebsspannung. Ein fehlen des selbigen koennte da einiges erklaeren. Gruss Helmi
Ja die Versorgung ist angeschlossen. Abblockkondensator? Wie und wo soll da einer hin?
>Abblockkondensator? Wie und wo soll da einer hin?
Zwischen +Ub und Gnd.
Einen Elko von 100uF und einen Keramik von 100nF würde ich mal so
empfehlen.
Durch die hohen Stromspitzen und den Induktivitäten in deiner
Verdrahtung entstehen halt deine überschwinger auf den Signalen. Du must
die Impedanz deiner Versorgung niederohmig bekommen und dabei helfen die
die Cs.
Gruss Helmi
Ich habe jetzt 2 100nF Kondensatoren eingebaut. Einen über den LM324 und einen über den ersten NE555 und es funktioniert. Es hat schon gereicht bei dem LM324 einen in die Versorgungsspannung einzulöten. Habe aber noch gleich den NE auch mitgenommen. Jetzt habe ich also eine Funktionierende Versorgungsspannung, ein schönes PWM Signal aber am Ausgang nur 40V. hmhm.... Wenn ich mit dem Oszi nachsehe habe ich einen kleinen Gleichspannungsanteil von ca. 35V und Spannungsspitzen bis 600V. Sollte das nicht eine durchgehende Gleichspannung von 600V sein oder passt das so? Kann ich damit nun meine Kondensatoren (200V) Laden??
@ Andreas Riegebauer (blackpuma) >Oszi nachsehe habe ich einen kleinen Gleichspannungsanteil von ca. 35V >und Spannungsspitzen bis 600V. Sollte das nicht eine durchgehende >Gleichspannung von 600V sein oder passt das so? Kann ich damit nun meine >Kondensatoren (200V) Laden?? Du musst mindestens einen kleinen Kondesator an die Hochspannungsseite hängen, sonst funktioniert die Schaltung nicht. 500nF sollten reichen. Aber halt 300V++ Typen. MFG Falk
>> Kann ich damit nun meine Kondensatoren (200V) Laden?? > Du musst mindestens einen kleinen Kondesator an die Hochspannungsseite > hängen, sonst funktioniert die Schaltung nicht. 500nF sollten reichen. > Aber halt 300V++ Typen. Ich fasse das als ein ja auf. Danke mal für alle Antworten. Ich werde berichten ob ich die Kondensatoren schön habe laden können und ob meine Schaltung tatsächlich so funktioniert wie ich sie mir gedacht habe! LG Andreas
Also die Schaltung funktioniert soweit. Ein paar ungenauigkeiten bei der Abschaltung müssen noch korrigiert werden. zB. hat der 1M widerstand 1,1M und solche Sachen. Ich komme bei einem Tastverhältnis von 25 / 75 (Ein / Aus) das beste Ergebnis. 400mA Stromaufnahme und ich kann bis 115V laden. Habe auch mit Tastverhältnissen von 20 80 und 40 60 versucht aber dabei kann ich dann nur mehr bis ca 80V laden. Der Transistor wird auch schon warm. Hat jemand noch Tips für mich? Vielleicht ist die Diode zu langsam? Die Frequenz die IC1 erzeugt ist bei 50kHz.
@Andreas Riegebauer (blackpuma) >Tastverhältnissen von 20 80 und 40 60 versucht aber dabei kann ich >dann nur mehr bis ca 80V laden. Der Transistor wird auch schon warm. Das Tastverhältnis bestimmt die Spannung. Vereifacht gesagt. >Hat jemand noch Tips für mich? Vielleicht ist die Diode zu langsam? Wenn du die nutzt, welche auch im Schaltplan steht, ist das OK. Aber auch der Transistor muss schnell schalten, sonst wird das nix mit der Induktionsspannung. Dein BU508 ist nicht so optimal, der ist eher langsam und hat wenig Stromverstärkung. Such dir mal einen Hochvol MOSFET aus, siehe Mosfet-Übersicht, die sind wesenlich besser. > Die Frequenz die IC1 erzeugt ist bei 50kHz. Für den Transistor zuviel. Geh mal auf 10..15kHz. MFg Falk
Ich habe mir die Übersicht angesehen. Dort ist der MOSFET mit der höchsten DS Spannung bei 500V. Wenn ich jetzt schon 600V Spitze habe und das PWM Signal bei einem Tastverhältnis von 20 / 80 liegt dann komme ich ja nachher noch viel weiter rauf. Wie macht man das bei Spannungen von 2kV zB? Gibt es dafür eigentlich noch Transistoren? Ich frage weil ich demnächst einen Kondensator bekomme mit 1000uF und 1500V. (Bitte keine Kommentare von wegen Gefährlich! Ich weiß das schon wesentlich geringere Spannungen tötlich sind!) LG Andreas
@Andreas Riegebauer (blackpuma) >Ich habe mir die Übersicht angesehen. Dort ist der MOSFET mit der >höchsten DS Spannung bei 500V. Ist doch schon mal was. Reicht für dich im Moment aus. > Wenn ich jetzt schon 600V Spitze habe und Weil irgendwas nicht richtige funktioniert. Im Normalfall hast du max. die Ausgangsspannung als Sperrspannung über dem Transistor. >das PWM Signal bei einem Tastverhältnis von 20 / 80 liegt dann komme ich Ein Tastverhältnis wird als Wert zwischen 0..1 oder 0..100% angegeben. Diese 20:80 Ausdrucksweise ist unhandlich und halbgar. >ja nachher noch viel weiter rauf. >Wie macht man das bei Spannungen von 2kV zB? Man nimmt dann einen Sperrwandler mit Trafo, auch als Flyback Converter bekannt. Dann braucht der Transistor nicht soviel Sperrspannung aushalten. > Gibt es dafür eigentlich noch Transistoren? Nur bedingt. Die besten halten so um die 2500V aus, sind aber für Bastler kaum erhältlich und vertragen nur wenig Strom. > Ich frage weil ich demnächst einen Kondensator bekomme mit 1000uF und 1500V. Schlappe 750J. Hoppla! > (Bitte keine Kommentare von wegen >Gefährlich! Ich weiß das schon wesentlich geringere Spannungen tötlich >sind!) Na hoffentlich. Denk dran, immer eine Hand in die Hosentasche. MFG Falk
Falk Brunner wrote: > @Andreas Riegebauer (blackpuma) > >> Wenn ich jetzt schon 600V Spitze habe und > > Weil irgendwas nicht richtige funktioniert. Im Normalfall hast du max. > die Ausgangsspannung als Sperrspannung über dem Transistor. Das beudeutet ich muss nur auf die Sperrspannung schaun und nicht auf die Uds max? >>das PWM Signal bei einem Tastverhältnis von 20 / 80 liegt dann komme ich > > Ein Tastverhältnis wird als Wert zwischen 0..1 oder 0..100% angegeben. > Diese 20:80 Ausdrucksweise ist unhandlich und halbgar. > >>ja nachher noch viel weiter rauf. Also habe ich 20%. >> Ich frage weil ich demnächst einen Kondensator bekomme mit 1000uF und 1500V. > > Schlappe 750J. Hoppla! Ich komme auf 1125J. >> (Bitte keine Kommentare von wegen >>Gefährlich! Ich weiß das schon wesentlich geringere Spannungen tötlich >>sind!) > > Na hoffentlich. Denk dran, immer eine Hand in die Hosentasche. Habe die Hochspannungsteile schön verbaut das man gar nicht erst dorthin kommt.
@Andreas Riegebauer (blackpuma) >Das beudeutet ich muss nur auf die Sperrspannung schaun und nicht auf >die Uds max? UDs max ist die maximal zulässig Sperrspannung ;-) >> Ich frage weil ich demnächst einen Kondensator bekomme mit 1000uF und 1500V. > > Schlappe 750J. Hoppla! >Ich komme auf 1125J. Uups, hab Spannung und Kapazität verwechselt ;-) MFG Falk
Ich nehme zum sicheren Entladen(wenn irgendetwas nicht funktioniert hat oder mal wieder schon ganz zum Beginn der Entladung irgendein Draht atomisiert wurde) von meinem 450J Kondensator (4200µF/465V) einen 1kOhm/50W Widerstand (habe ich für 2,50€ aus einem Elektronik-"Ramsch"-Laden, gibt's aber auch bei z.B. Conrad). Damit dauert es ca. 30s, bis die Spannung unter 100V gefallen ist. Man kann auch ein paar hintereinander geschaltete 230V-Glühbirnen nehmen.
Andreas Riegebauer wrote: > Ja die Versorgung ist angeschlossen. > > Abblockkondensator? Wie und wo soll da einer hin? Nichts fuer ungut. Aber ich empfehle Dir in erster Linie die Finger von solchen Schaltungen zu lassen.
Ich bin eigentlich auch der Meinung, wer eine solche Schaltung nicht selbst bauen kann, sollte es besser bleiben lassen. 1500µF bei 200V sind zwar meiner Meinung nach nicht lebensgefährlich, aber auch nicht ganz ohne.
>1500µF bei 200V sind zwar meiner Meinung nach nicht lebensgefährlich,
Das ist aber auch nur deine Meinung. Ich wuerde schon sagen das es dabei
Tote geben kann.
Gruss Helmi
So ich habe wieder neue Infos. Habe jetzt einen IRFP450 eingebaut. Die Stromaufnahme ist jetzt wesentlich geringer aber ich kann meinen Kondensator nur mehr auf 30 Volt laden. Ich habe im Leerlauf Spannungsspitzen von 500V die aber nur max. 2ms dauern. Schön langsam wird mir das zu blöd. Ich habe bis jetzt eine Spule verwendet die ich aus einem Schaltnetzteil eines Servers ausgebaut habe. Es ist ein runder Kern und hat eine Wicklung um den gesamten Kern. Sie sieht so aus wie die linke im Anhang. Vielleicht ist das Teil auch warum das ganze nicht funktioniert. Wie und vor allem auf welchen Kern kann ich mir eine eigene Spule wickeln die für meine Anwendung passt?
@ Andreas Riegebauer (blackpuma) >So ich habe wieder neue Infos. Habe jetzt einen IRFP450 eingebaut. Die Der ist gut. >Stromaufnahme ist jetzt wesentlich geringer aber ich kann meinen >Kondensator nur mehr auf 30 Volt laden. Den NE555 direkt mit dem Gate verbinden, ohne Widerstand. >Ich habe im Leerlauf Spannungsspitzen von 500V die aber nur max. 2ms >dauern. Eine Ewigkeit. Diode verpolt? Diode kaputt? Kondensator am Ausgang dran? MfG Falk
Falk Brunner wrote: > @ Andreas Riegebauer (blackpuma) > >>Stromaufnahme ist jetzt wesentlich geringer aber ich kann meinen >>Kondensator nur mehr auf 30 Volt laden. > > Den NE555 direkt mit dem Gate verbinden, ohne Widerstand. Brauche ich da aber nicht einen Widerstand von Gate auf Masse auch noch? >>Ich habe im Leerlauf Spannungsspitzen von 500V die aber nur max. 2ms >>dauern. > > Eine Ewigkeit. > > Diode verpolt? Diode kaputt? Kondensator am Ausgang dran? Mit Leerlauf meine ich ohne das etwas dran hängt. Wenn ich einen Kondensator dran hänge dann geht die Spannung mit dem Messgerät auf 30V und dort bleibt es. Verpolt ist die Diode sicher nicht. Kaputt? Müsste ich messen. Aber ich denke nicht. So eine BY550-800 ist schon ein fettes Teil.
@ Andreas Riegebauer (blackpuma) >Brauche ich da aber nicht einen Widerstand von Gate auf Masse auch noch? Nein, hier nicht. >Mit Leerlauf meine ich ohne das etwas dran hängt. So funktioniert deine Schaltung aber nicht. >Verpolt ist die Diode sicher nicht. Jemand mit deinem Wissensstand sollte mit solchen Aussagen vorsichtig sein . . . MFg Falk
Falk Brunner wrote: > @ Andreas Riegebauer (blackpuma) > >>Brauche ich da aber nicht einen Widerstand von Gate auf Masse auch noch? > > Nein, hier nicht. Kannst du mir erklären warum? Ich hatte mal ein Problem das der FET nicht anständig funktioniert hat. Dann wurde mir gesagt ich soll einen Widerstand von Gate auf Masse reinhängen weil ein FET Spannungsgesteuert ist und der Strom über den Widerstand fließt. Das hat dann auch funktioniert. Wieso brauche ich das in dem Fall nicht? >>Mit Leerlauf meine ich ohne das etwas dran hängt. > > So funktioniert deine Schaltung aber nicht. > >>Verpolt ist die Diode sicher nicht. > > Jemand mit deinem Wissensstand sollte mit solchen Aussagen vorsichtig > sein . . . :-( Die Diode hat so einen netten Streifen der die Kathode markiert. Im Schaltplan ist dort auch ein Strich auf der Seite der Kathode. Also Dioden kann ich noch einbauen!
Dass die Diode kaputt ist ist recht wahrscheinlich. Es reicht ein kurzer Peak, der ein gutes Stück über der max. Sperrspannung liegt, und die Diode ist hinüber. Häufig passiert es dann dass die Sperrspannung gewaltig absinkt, so 30V sind auch realistisch. Tausche die Diode am besten mal aus, einen Versuch ist es jedenfalls wert. Außerdem würde ich dir raten, eine Schottky-Diode zu nehmen. Die schaltet nämlich viel schneller => weniger Verlustleistung. Allerdings sind die für Spannungen >500V recht schwer zu bekommen, zumindest mit über 1-2A Strombelastbarkeit.
Übrigens: Der von mir genannte Defekt der Diode lässt sich mit einem normalen Diodentester nicht überprüfen, weil er erst bei Spannungen ab ca. 20...100V auftritt. Darunter funktioniert auch eine defekte Diode noch einwandfrei.
@ adx (Gast) >Außerdem würde ich dir raten, eine Schottky-Diode zu nehmen. Die Nicht in dem Spannungsbereich, da sind Schottkys rar. Eine schnelle Silizium ist OK, und das ist die BY550-800 http://www.datasheetcatalog.com/datasheets_pdf/B/Y/5/5/BY550-800.shtml MFG Falk
:-( Ich komme nicht von Fleck. Diode getauscht, FET getauscht, Frequenz geändert, und irgendwie will das alles nicht funktionieren. Ich komme noch immer nur auf max 35V. Die Stromaufnahme ist auch plötzlich von 150mA auf 2,5A gestiegen. Hat das was mit der Sättigung zu tun? Ist das Tastverhältnis zu hoch? Ich möchte mich noch an der Spule versuchen aber ich weiß nicht wie ich eine Wickeln soll. Wieviele Windungen? Einen Rundkern oder einen Stabkern? Aus welchem Material? Wie lange? Kann ich einen Trafo 230V auf 8V dazu verwenden einen Flyback Converter zu bauen?
>Die Stromaufnahme ist auch >plötzlich von 150mA auf 2,5A gestiegen. Hat das was mit der Sättigung zu >tun? Ist das Tastverhältnis zu hoch? Sieht so aus als ob deine Spule in Sättigung geht. Was hast du den da jetzt für eine Spule drin. Hat diese Spule auch einen Luftspalt ? >Kann ich einen Trafo 230V auf 8V dazu verwenden einen Flyback Converter >zu bauen? Nicht wirklich. Die sind vom Kern her für 50Hz ausgelegt. Wenn du einen Flyback Wandler bauen willst wären ETD - Kerne von Epcos was für dich. Gibts auch beim blauen Klaus. Zur Dimensionierung von Flyback - Wandler http://schmidt-walter.eit.h-da.de/smps/smps.html Gruss Helmi
Andreas Riegebauer wrote: > Ich komme nicht von Fleck. Diode getauscht, FET getauscht, Frequenz > geändert, und irgendwie will das alles nicht funktionieren. Hast du das Ding mal durchgerechnet statt wild zu tauschen, oder wenigstens mal simuliert? Dann hast du beim Durchmessen wenigstens grobe Anhaltspunkte wie die Spannungen an diversen Punkten der Schaltung aussehen sollen. Hast du dir überlegt statt den eher unspaßigen NE555 einen integrierten Regler zu nehmen? Ich bin zwar durchaus ein Fan des NE555, aber irgendwo ist Schluss. Bevor ich zwei NE555 und einen OP nehmen würde, würde ich sogar noch eher den krampfigen MC34063 nehmen (der macht nicht mal PWM), einen LT1172 oder gleich was modernes aus dem unendlichen Fundus von Firmen wie Linear, TI, Analog - wenn man den rankommt. Dann würde ich mir, weil ich faul bin, erst einmal die zugehörigen Datenblätter und Application Notes auf der Suche nach einer passenden Schaltung ansehen. Linear hat zum Beispiel App. Notes zum Laden eines Blitzlich-Kondensators oder zur Erzeugung von HV für LCD Hintergrundbeleuchtungen. Vielleicht findet sich etwas was man anpassen kann. Wenn nicht, dann wird ein Konverter berechnet, vermutlich ein Flyback oder aus Jux vielleicht eine Diodenkaskade (habe ich lange nicht mehr benutzt, wäre lustig). Ich finde, bei den Spannungen um die es geht bewegst du dich mit deinen Kenntnissen auf sehr dünnem Eis. Man muss es manchmal auch gut sein lassen statt es mit Gewalt zu versuchen.
Ich habe eine sehr schöne Frequenz und ein Sehr schönes PWM Signal. Das bedeutet der FET wird schön angesteuert. Ich denke mein Problem ist die Spule. Kann mir jemand sagen mit wieviel Eingangsstrom zu rechnen ist?
Ich habe wieder mal ein bisschen herumgebaut. Ich habe versucht einen kleinen Kondensator (330uF/450V) zu laden. Hat ansich ohne Probleme funktioniert. Die Abschaltung war auf 175V eingestellt und hat auch funktioniert. Aufgeladen bis 175V und dann hat sich die Schaltung abgeschaltet. Dann habe ich versucht meinen Großen Kondensator zu laden. 12000uF und 200V. Die Abschaltung sollte auch bei 175V sein. Aber ich bin nur bis ca. 50V gekommen. Dann ging das laden sehr langsam weiter. Ich habe auch ein Phänomen bei meiner Schaltung. Ich schalte ein und die Stromaufnahme beträgt 2,57A. Wenn ich ausschalte und dann wieder den Ladevorgang starte ist die Stromaufnahmne nur mehr bei 170mA ohne daß sich an der Schaltung etwas geändert hätte.
Hi! Mit dem Ding willst du 1500µF laden?.. Das kann dauern. Eine BV550 ist absolut ungeeignet weil nicht schnell, eine BYV95C oder BYV96D wären was für deine Anwendung. Ohne transformation (2. Wicklung) halte ich das Ganze für reine Spielerei.... ja es geht, aber... Über deinen Kern hast du dich nicht ausgelassen, aber bekommst du da noch eine Wicklung mit nem Verhältnis von 1:15 gegenüber der Grundwicklung drauf? Wenn ja baue damit einen Sperrwandler. Als Transistor kannste dann auch einen mit ordentlichem Rdson verwenden. Wenns richtig losgehen soll musst du allerdings auch einen ordentlichen Übertrager einsetzen. Die aus alten PC-Netzteilen gehen recht vernünftig und haben auch die notwendigen Leistungswerte. Mit einem NE555 macht man sowas dann aber auch nicht mehr.(höchstens als Fettreiber) TL494 wäre da dein Freund. Übrigens sind Weidezaungeräte/Blitzlichter ein guter Tip zum Suchen. Solltest du garnicht weiterkommen stelle ich mal einen Plan rein für ein 10/400V an 180µF in 1s. Allerdings sind da am Eingang richtige Ströme unterwegs... ob das für dich richtig ist?? Viel Erfolg, Uwe
He das hört sich doch gut an kannst du den Plan reinstellen? Was sind denn ordentliche Ströme? Ich verwende einen Kern der von den Maßen her dem ETD39 gleicht. Habe ich auch einem Servernetzteil ausgebaut. Habe mir da einen Spulenkörper aus Karton gemacht und man 23 Windungen raufgemacht. Ich kann doch zu den 23 Windungen auch noch 230 dazu machen mit einem dünneren Draht. Kann ich dann so einen Sperrwandler bauen? Ich habe gestern im Keller bei meinen alten Sachen einen Trafo gefunden. 220V/ 2200VA auf 2100V! Aber das ding bleibt in der Schachtel. Ist schweine schwer das Teil!
ich glaube mit einem aufwärtswandler wie ich ihn in meinem vorherigen post verlinkt habe ( Beitrag "Re: Hochspannung erzeugen" ) wärst du bestimmt schon "am ziel" angekommen. Aber warum einfach wenn es auch kompliziert geht?
>Ich kann doch zu den 23 Windungen auch noch 230 dazu machen mit einem >dünneren Draht. Kann ich dann so einen Sperrwandler bauen? Einfach wild drauf loswickeln bringt nichts. Man muss schon genau wissen: 1. Was ist das fuer ein Kern 2. Hat der einen Luftspalt 3. Die Schaltfrequenz 4. Die zu uebertragende Leistung Dann kann man den Trafo berechnen , b.z.w. auf der von mir geposteten Web-Seite sich den ausrechnen lassen. Gruss Helmi
Hi! >Was sind denn ordentliche Ströme? Naja, am Anfang so 30A, geht dann aber deutlich runter. Bei mir stand die Ladezeit im Vordergrund. So 17 KHz waren für meinen Kern optimal. Wenn du etwas mehr Zeit hast kannst du mit der Frequenz auch nach oben gehen damit die Ströme sinken. >Habe mir da einen Spulenkörper aus Karton gemacht und man 23 Windungen >raufgemacht. Übrigens wenn man die Übertrager mal 20 min in Waschmittellauge kocht lassen sie sich ganz einfach auseinander nehmen. Wenn du andere Wickeldaten nimmst achte auf die Induktionsspannung der Primärseite, IRF3205 kann max. 55V! Viel Erfolg, Uwe
Also die Schaltung hab ich nicht verstanden. Ich habe mich ein wenig mit dem TL494 ausseinandergesetzt. Ich verstehe von den 16 PINs nur 9. Ich habe es mit den Datenblättern versucht aber ich verstehe den einfach nicht. Ich verstehe: 5, 6, 7, 8, 9, 10, 11, 12, 14. Kann mir jemand die anderen erklären? Werde mir nun einen Flyback Converter bauen. Dazu werde ich mir einen Kern von Farnell bestellen. (ETD39) Ich bin aber noch am Überlegen welchen Chip ich nehmen soll und welche Dioden. Meine Schaltung mit dem NE555 verstehe ich wenigstens! Würde gerne eine Frequenz von 200kHz oder mehr verwenden.
Hallo Leute! Nachdem mir keiner eine Antwort auf meine letzte Frage geben kann habe ich mit meiner NE555 Schaltung weitergemacht. Ich habe nun das ganze in einen Sperrwandler umgebaut. Berechnet habe ich den mit Hilfe dieser Seite: http://schmidt-walter.eit.h-da.de/smps/smps.html Ich betreibe das ganze nun mit einer Frequenz von 100kHz. Das eigenartige ist nur das ich trotzdem ein Summen höre. Woran könnte das liegen? Die Frequenz stimmt. Ich habe es mit dem Oszi nachgeschaut. Im Anhang ist noch ein Foto von der Schaltung. Wie gut das Teil wirklich funktioniert weiß ich noch nicht. Mein Netzteil gibt laut angabe nur 1,5A her. Das Amperemeter zeigt an das ich da trotzdem 2,5A raushole. Werde mal schaun ob ich nicht einen Trafo finde bei dem ich mehr rausholen kann. Noch eine Frage! Wenn ich einen Trafo habe mit 2x12V auf der Sekundärseite. Kann ich diese beiden dann Parallel schalten damit ich 1x 12 V habe? Lg Andreas
> Wenn ich einen Trafo habe mit 2x12V auf der > Sekundärseite. Kann ich diese beiden dann Parallel schalten damit ich 1x > 12 V habe? Ja, aber du musst auf den Wickelsinn achten. Sonst gibt es einen Kurzschluss.
Ich habe inzwischen die Frequenz auf 200kHz erhöht und einen MOSFET Treiber vor den MOSFET gehängt. Mein Problem nun ist das mir meine Spule immer wieder durchbrennt. Wenn ich an der Sekundärseite nur eine Diode anschließe und dann den Kondensator draufhänge kann das schuld sein?
Bitte melde dich an um einen Beitrag zu schreiben. Anmeldung ist kostenlos und dauert nur eine Minute.
Bestehender Account
Schon ein Account bei Google/GoogleMail? Keine Anmeldung erforderlich!
Mit Google-Account einloggen
Mit Google-Account einloggen
Noch kein Account? Hier anmelden.


