Hallo ich habe gestern das gleiche gepostet (oder nicht abgesendet?) und jetzt ist es weg .. naja .. Nachdem ich in meinem Netzteil den LM350K durch einen LM338K ersetzt habe, kriege ich kein einziges Ampere mehr aus dem Ausgang raus. Als Last habe ich verschiedene Widerstände von 100 Ohm bis 4,7M Ohm versucht. Die Spannung bricht zwar je nach Last ein aber Strom fließt nicht. Die Spannung ist aber per Poti gut zu regeln. Der LM338K ist nagelneu von Reichelt. Vorher, als der LM350K noch im Netzteil war funktionierte alles, auch wenn die Spannung immer stark einbrach. Im Datasheet stand das die beiden Spannungsregler die gleiche Pinbelegung haben, also sind sie auch so angeschlossen. Im Voraus Vielen DanK! TVT
> als Last habe ich ... 4,7M Ohm versucht. Das kannst du kaum mehr als Last bezeichnen ;-) > Die Spannung bricht zwar je nach Last ein aber Strom fließt nicht. Tut er doch, sonst bräche die Spannung nicht ein... Ist deine Eingangsspannung (Vin) stabil, oder bricht die auch ein? Hast du einen Kondensator von Vin nach GND? > Vorher, als der LM350K noch im Netzteil war > funktionierte alles, auch wenn die Spannung immer stark einbrach. Also eigentlich das selbe Verhalten, oder nicht? Nur eben mal besser und mal schlechter...
Die Spannung ist halt nicht wirklich Stabil, aber vorher hatte ich immerhin mindestens 2A Output :). Die Spannung ist geglättet, glaub mit rund 5mF. Ich werd mal nachmessen ob Vin Stabil ist. Aber woran könnte das liegen?
Habe eben nochmal nach gemessen, mit 100Ohm Elkospannung bleibt stabil, 36,7V ohne Last und 36,4V mit Last. Vout vom LM338K geht von 29V ganz langsam nach 25V, dann fällt die Spannung quasi sofort nach 8V und bleibt auf 8V. Kein einziges Ampere währenddessen :/. Habe auch versucht beide Windungen (ist ein 2*25V 3.5A Trafo) parallel zu legen, sodass die Elkos "doppelt" (nicht ganz) soviel Ampere bekommen. Problem ist halt beim 338.
Gut, daß Du diese Festlegung kennst. Aber 5mF am Regler-Eingang? ist herzlich wenig, wenn etwas mehr Strom fließen soll. Einen starken Spannungseinbruch kannst Du nicht mit einem dickeren Regler beheben. Was leistet denn der Transformator?
Der Trafo hat 2*3.5A, ich habe den Regler getauscht weil der 350 nur bis 3A geht, während der Trafo 7A liefert. Aber um den Spannungseinbruch geht es sich ja nicht Primär, mein Problem ist das der Regler keinen Strom liefert, wobei die Spannung trotzdem Einbricht.
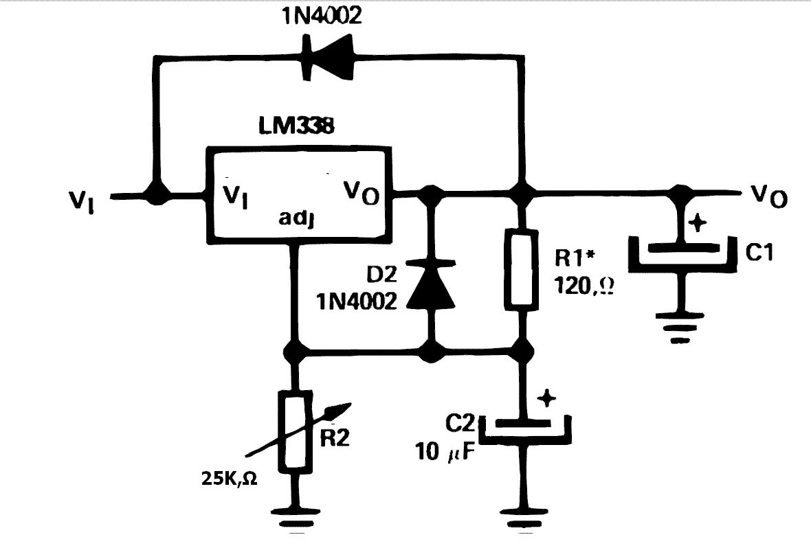
> ...von 29V ganz langsam nach 25V, dann fällt die > Spannung quasi sofort nach 8V und bleibt auf 8V. Gut, dass da die Zeit so deutlich angegeben ist. Wie lang ist "ganz langsam" in MESZ umgerechnet? Wenn die Vout auf 8 V bleibt, dann funktioniert der Regler doch gut, er ist eben auf 8V eingestellt. Was hast du denn für Werte für die Bauteile im Bild (C1, C2, R1, R2)?
29-25V 3 sek, 25-8V 0.5Sek Vout ist nicht auf 8V eingestellt sondern auf 29V. Werte siehe Anhang
Ja mache ich noch, ich weiß, 25k sind nicht optimal, aber wenn man nicht bis zum Anschlag dreht ist es ja egal welches man nimmt, ist ja nur zum testen. Meine Frage ist aber warum der 338 keinen Strom liefert?
@ TVT (Gast) Das sieht eigentlich gut aus, du hast mit dem 25k Poti zwar nur ca. 30° Einstellbereich, aber prinzipiell sollte es gehen. Aber dir sollte schon klar sein, dass du das Poti u.U. überlastest: 10mA*28V sind 0,28W, und das nur auf einem zehntel der gesamten Bahn. Was passiert mit abgeklemmtem C2? Nur zur Kontrolle: hast du Vin und Adj korrekt angeschlossen? Im Datenblatt ist die Ansicht von unten, also auf die Anschlusspins.
Von UNTEN auf die Bodenplatte gesehen und enger Abstand oben: rechter Pin = Vin linker Pin = Adjust
Ja, ich habe den Spannungsregler korrekt angeschlossen. Spannung regeln geht ja auch sehr gut. Könnte es sein das der 338 kaputt ist? Ist aber neu von Reichelt.
> Im Datasheet stand das die beiden Spannungsregler die gleiche > Pinbelegung haben, Welcher Hersteller ist es jetzt?
Sorry, habe mich einige Zeit nichtmehr gemeldet, Hersteller ist von beidem ST Microelectronics http://www.datasheetcatalog.org/datasheet/SGSThomsonMicroelectronics/mXuzzut.pdf http://www.datasheetcatalog.org/datasheet2/8/0ujhh2scud4dfop1xfyut2u2qopy.pdf Wenn ich es falsch angeschlossen hätte, könnte ich ja kaum die Spannung regeln.
Bei diesen Spannungsreglern kann man eigentlich wenig falsch machen! Der 338 braucht aber einen "Minimum Load Current" von 3.5-5mA, um suaber zu funktionieren. Mach mal ein (gutes!!) Foto von dem 338. Vielleicht hat Angelika wieder irgendwo in Asien eingekauft und der 338 ist eine Fälschung... (gerade dies ist ein Teil, wo sich das Fälschen lohnen täte...) Gruss rayelec
Ist der Kühlkörper isoliert? Vielleicht fehlt ja nur die Glimmerscheibe, weil sie noch am LM350 klebt?
Bitte melde dich an um einen Beitrag zu schreiben. Anmeldung ist kostenlos und dauert nur eine Minute.
Bestehender Account
Schon ein Account bei Google/GoogleMail? Keine Anmeldung erforderlich!
Mit Google-Account einloggen
Mit Google-Account einloggen
Noch kein Account? Hier anmelden.

