Ich habe zu einem Post ein Bild (PNG) hinzugefügt: Beitrag "Re: Inverter in CMOS - Funktioniert das?" Interessanterweise ist es bei mir auf der Platte 11k groß - im Forum hat es noch 4,4k. Optimiert die Forensoftware die Bilder? Schönes Feature! Ich war zu bequem, vorher optipng darüber laufen zu lassen - diese SW hätte es noch auf 3,6k verkleinern können.
Leider sind gewisse Optimierungen und Konvertierungen notwendig, da es hier in der Vergangenheit immer wieder Deppen gegeben hat, die Fotos im BMP-Format bei Dateigrößen von mehreren Megabytes und Auflösungen von 5 Megapixel hochgeladen haben.
@ Gast (Gast) >Leider sind gewisse Optimierungen und Konvertierungen notwendig, da es >hier in der Vergangenheit immer wieder Deppen gegeben hat, die Fotos im >BMP-Format bei Dateigrößen von mehreren Megabytes und Auflösungen von 5 >Megapixel hochgeladen haben. Aber wie kann ein PNG noch weiter verkleinert werden? Der Kompressionsargorithmus ist doch fix. MfG Falk
Falk Brunner wrote: > Aber wie kann ein PNG noch weiter verkleinert werden? Der > Kompressionsargorithmus ist doch fix. > Also bei GIMP kann ich auch bei PNG den Kompressionsgrad in 10 Schritten einstellen. Dabei ist die Dateigröße bei einem Kompressionsgrad von 0 genau so groß wie ein bmp.
http://de.wikipedia.org/wiki/Portable_Network_Graphics#Komprimierung Die Vorfilter sind der Grund für den meist geringeren Platzbedarf von PNG-Dateien gegenüber GIF-Dateien. Allerdings speichern viele Programme PNG-Bilder nicht optimal ab, was zu unnötig großen Dateien führt. Verschiedene Programme wie beispielsweise PNGOUT, pngcrush, OptiPNG oder andere[2] ermöglichen eine verlustfreie Neukomprimierung und oft wesentlich kleinere Dateien. Das könnte ein Grund sein
Danke! Gast (Gast) schrieb: > ... Fotos im BMP-Format ... Werden die auch beim Hochladen optimiert / kompromiert? Ich will's nicht unbedingt ausprobieren! Falk Brunner schrieb: >Aber wie kann ein PNG noch weiter verkleinert werden? Der >Kompressionsargorithmus ist doch fix. Dem scheint nicht so zu sein, denn, wie gesagt, optiPNG schaffte an dem Beispiel die ursprünglichen 11k runter auf 4k Dateigröße zu bringen. Andreas Schwarz (andreas) (Admin) schrieb: >Ja, eines dieser Tools wird hier verwendet. Dann brauche ich den Umweg über Optipng für die png-Dateien in meinen Posts zukünftig nicht mehr zu gehen, dank deines Tools. Das kommt mir durchaus entgegen :-)
> Aber wie kann ein PNG noch weiter verkleinert werden? Der > Kompressionsargorithmus ist doch fix. Gähn. Das weis doch jedes Kind, dass es da Software zur weiteren verlustfreien Optimierung gibt. Beitrag "PNG Files Optimieren"
@ HildeK (Gast) >>Aber wie kann ein PNG noch weiter verkleinert werden? Der >>Kompressionsargorithmus ist doch fix. >Dem scheint nicht so zu sein, denn, wie gesagt, optiPNG schaffte an dem >Beispiel die ursprünglichen 11k runter auf 4k Dateigröße zu bringen. OK, dann ist es wohl wie beim ZIP, wo man verschiedene Kompressionstufen einstellen kann, auch wenn alle verlustfrei sind. MFG Falk
Falk Brunner wrote: > OK, dann ist es wohl wie beim ZIP, wo man verschiedene Kompressionstufen > einstellen kann, auch wenn alle verlustfrei sind. Sehr wahrscheinlich ist das so, denn PNG benutzt den ZIP Algorithmus zur Kompression.
Simon K. wrote: > Sehr wahrscheinlich ist das so, denn PNG benutzt den ZIP Algorithmus zur > Kompression. Genauer: den "deflate"-Algorithmus. Der stammt ursprünglich vom gzip, wurde dann später aber auch von anderen zip-Tools als Standardalgo- rithmus übernommen.
Wikipedia meint es sei für das ZIP Archivformat zuerst entwickelt worden und nachher der Public Domain zugeführt. http://de.wikipedia.org/wiki/Deflate
Ich mag hier die Darstellung in Wikipedia anzweifeln. PKZIP ist kein Opensource, insofern kann man dort die exakte Versionsgeschichte nicht nachvollziehen, aber selbst Wikipedia dokumentiert die PKZIP-Version 2 (bei der deflate dann dabei war) mit einem Erscheinungsjahr 1993, während gzip 0.1 vom 31. Oktober 1992 ist. Zumindest hat gzip dem deflate-Algorithmus seinerzeit sehr schnell zur Verbreitung geholfen, während ich das bei PKZIP erst später beobachten konnte.
Wer es besser weiß als Wikipedia, möge es dort bitte korrigieren (und gegebenenfalls in der Kommentarfunktion näher erläutern).
Gast wrote: > Wer es besser weiß als Wikipedia, möge es dort bitte korrigieren (und > gegebenenfalls in der Kommentarfunktion näher erläutern). Da es in meinem Fall nur Erinnerung ist und mir ein belegbares Datum für PKZIP fehlt, halte ich mich da eher zurück. Man könnte allerdings den Autor von gzip noch fragen.
Hehe... Wenn Leute BMPs anhängen wollen, dann schaffen die das auch, allen Auto-Rekomprimierern zum Trotz… z.B. der Anhang hier: Beitrag "EEProm - Problem" Schwubs die BMPs nochmal in einem Zip versenkt, und schon greift die schöne Automatik ins Leere. Besonders elegant bei dem Beispiel Oben: Bei einem von den BMPs handelt es sich um den Source-Code, in Screenshot-Form. 1.4MB für 10 Zeilen Code! Wenigstens ist der Zip-Container aussenrum komprimiert ;)
> Bei einem von den BMPs handelt es sich um den Source-Code, in > Screenshot-Form. 1.4MB für 10 Zeilen Code! Sei froh, dass es nicht als Video hochgeladen wurde... Duck & weg... KH
Ernst Bachmann (ernst) wrote: >Hehe... Wenn Leute BMPs anhängen wollen, dann schaffen die das auch, >allen Auto-Rekomprimierern zum Trotz… >z.B. der Anhang hier: >Beitrag "EEProm - Problem" Ja, du hast recht. Abgesehen von der Tatsache, dass hier ja ein reines Textfenster als Bild mit angehängt wurde, hat die Verpackung in ZIP in dem Beispiel schon eine Berechtigung: - drei Bilder wurden mit einem Post komprimiert übertragen - einige Registerfenster wurden mit dargestellt - die Verwandlung vorher in PNG wäre auch nicht (viel) platzsparender gewesen (für den Übertragungsweg und für Andreas' Server) - es zeigt, dass ZIP auf BMP angewandt nicht ganz das Ergebnis liefert wie die Konversion von BMP auf PNG - ok, je nach verwendeter SW kann auch ein Gewinn um Faktor 2 für PNG herauskommen. Also, kein soooo großer Grund zum Schimpfen :-) Übrigens: anhand des Beispiels von Ernst Bachmann habe ich mal folgende Versuche gemacht, mit dem JmpTable.bmp: - Bitmap komprimiert mit ZIP, wurde von 1,8MB auf 48k reduziert (97%) - Bitmap konvertiert in PNG, wurde von 1,8MB auf 45k reduziert - 45k PNG in ZIP: 41k (10%) - 45k PNG mit optipng -o7: 21k (52%!) - 21k PNG mit ZIP: 20k (5%) Da optipng einmal mehr kann als WinZip und dann wieder umgekehrt, scheint zu zeigen, dass nicht derselbe Algorithmus zur Anwendung kommt. Ich will mir sparen, die 1,8MB JmpTable.bmp hochzuladen, um herauszufinden, was die Forensoftware kann ...
> Also, kein soooo großer Grund zum Schimpfen
Aber ehrlich, wer BMP benutzt hat einen an der Waffel. Für dieses Format
gibt es überhaupt keine Berechtigung. Bin mir nicht mal sicher ob es da
für alle gängigen Betriebssysteme überhaupt Viewer gibt.
Unklar bleibt, wieso Grafikprogramme kein optipng oä eingebaut haben.
@ gast (Gast) >Aber ehrlich, wer BMP benutzt hat einen an der Waffel. Naja, mal langsam mit den jungen Pferden. > Für dieses Format >gibt es überhaupt keine Berechtigung. Was es nicht daran hindert, eines der ältesten zu sein. Windows 95 & Co konnte/wolle nur BMPs als Desktophintergrund anzeigen. > Bin mir nicht mal sicher ob es da >für alle gängigen Betriebssysteme überhaupt Viewer gibt. Aber sicher. Das Format hat schon seine Berechtigung, u.a. als Quick And Dirty Datenträger für Testzwecke. Ein BMP ist ein sehr einfacher Header mit Farbtabelle (bei 256 Farben BMPs) gefolgt von den rohen Bilddaten. Kann man kinderleicht erzeugen und lesen, in so ziemlich allen Programmiersprachen, incl. VHDL & Co. MFG Falk
@ Gast (Gast)
>Unklar bleibt, wieso Grafikprogramme kein optipng oä eingebaut haben.
Weil die Standardkomprimierung von PNG gut genug ist?
MFG
Falk
> Was es nicht daran hindert, eines der ältesten zu sein. Windows 95 & Co > konnte/wolle nur BMPs als Desktophintergrund anzeigen. Und wieso ist das dann ein Grund, heute BMPs zu verbreiten? Irgendwelche alten Murkssysteme a la Windows 9x als Maßstab zu nehmen, ist ja wohl ziemlich lächerlich. Damals gab es ja auch schon kostenlose und kostenpflichtige Grafikprogramme, die anständige Grafikformate ausgeben konnten. Und heute verwendet fast keiner mehr Win9x. Aber auch wenn es noch jemand benutzt, gibt es keinen Grund, BMP als Austauschformat zu verwenden! >> Unklar bleibt, wieso Grafikprogramme kein optipng oä eingebaut haben. > Weil die Standardkomprimierung von PNG gut genug ist? Wie man am zusätzlichen Kompressionsfaktor dieser Zusatzprogramme sieht, ist die Standardkomprimierung von PNG eben nicht gut! Nur in wenigen Fällen spielt der zusätzliche Rechenaufwand/Zeitaufwand eine Rolle. Dabei kann man die Kompressionsstärke der Grafikprogramme ja wie bisher variabel, also einstellbar, machen. Wenn es also ganz schnell gehen muss, nimmt man eben eine schlechte Komprimierung wie bisher. > Das Format hat schon seine Berechtigung, u.a. als Quick And Dirty > Datenträger für Testzwecke. Für den internen Gebrauch vielleicht. Aber wer BMP als Austauschformat für alle möglichen Zwecke, so z.B. in Foren, benutzt. Naja, da muss man in der Tat an der geistigen Zurechnungsfähigkeit des Verursachers zweifeln. Das ist besonders in einem technischen Forum wie diesem nicht entschuldbar. Solche Kenntnisse gehören heutzutage zur Allgemeinbildung.
>>Unklar bleibt, wieso Grafikprogramme kein optipng oä eingebaut haben. >Weil die Standardkomprimierung von PNG gut genug ist? und >Wie man am zusätzlichen Kompressionsfaktor dieser Zusatzprogramme sieht, >ist die Standardkomprimierung von PNG eben nicht gut! Nur in wenigen >Fällen spielt der zusätzliche Rechenaufwand/Zeitaufwand eine Rolle. Nehmt mal ein 5Mpixel Foto von der Digicam, das Bildverarbeitungsprogramm Eurer Wahl und speichert es unter BMP und dann unter PNG. Anschließend lasst das entstandene PNG nochmals über z.B. optipng laufen. Das habe ich gestern versucht - ich wollte aber nicht die halbe Stunde (vielleicht wäre es auch nur eine viertel Stunde gewesen - bin dann Schlafen gegangen :-)) abwarten, bis optipng fertig war mir noch mageren 7% Reduktion. Nicht mal das schlechter komprimierte PNG meiner Bildverarbeitung war für meine Begriffe ausreichend schnell auf der Platte gespeichert. Für reine Grafiken sind aber PNG oder GIF ideal - hier scheint auch die Optimierung mehr zu bringen. >Und wieso ist das dann ein Grund, heute BMPs zu verbreiten? Zum Verbreiten gibt es sicher keinen Grund. Da aber der von Ernst Bachmann zitierte Poster die BMPs gezippt hatte, kann man ihm verzeihen. Auf das bisschen (temporären) Plattenplatz kommt es wirklich nicht an.
BMPs in einer ZIP-Datei mag man verzeihen. Aber 10 Zeile Quellcode als BMP und das dann ins ZIP-File, DAS GEHT DOCH NICHT!!!
@ HildeK Aber verstanden hast du meinen Beitrag nicht! Dazu empfehle ich nochmal folgenden Text von mir zu lesen: | Wie man am zusätzlichen Kompressionsfaktor dieser Zusatzprogramme sieht, | ist die Standardkomprimierung von PNG eben nicht gut! Nur in wenigen | Fällen spielt der zusätzliche Rechenaufwand/Zeitaufwand eine Rolle. Und jetzt der wichtige Teil, den du unterschlagen hast, weil nicht verstanden: | Dabei kann man die Kompressionsstärke der Grafikprogramme ja wie bisher | variabel, also einstellbar, machen. Wenn es also ganz schnell gehen | muss, nimmt man eben eine schlechte Komprimierung wie bisher. Also die Option, den Kompressionsfaktor einzustellen soll ja weiter vorhanden sein!!! > Da aber der von Ernst > Bachmann zitierte Poster die BMPs gezippt hatte, kann man ihm verzeihen. > Auf das bisschen (temporären) Plattenplatz kommt es wirklich nicht an. Trotzdem ist soviel Dummheit in einer Person nicht verzeihbar. Allein die Verwendung von BMP ist nicht akzeptabel. Da gibt es keine Entschuldigung, auch kein zip-Packer.
HildeK wrote: > Nehmt mal ein 5Mpixel Foto von der Digicam, das > Bildverarbeitungsprogramm Eurer Wahl und speichert es unter BMP und dann > unter PNG. Das ist sinnlos. Deine Digiknipse verwurschtelt das Bild ja bereits als JPEG. Die daraus resultierenden JPEG-Artifakte nochmals durch einen Algorithmus für eine lossless compression zu ziehen, kann nicht ernsthaft funktionieren. Wenn schon, müsstest du als Ausgangsbasis eine 24-bit-TIFF- oder Targa-Datei nehmen, wie sie beispielsweise beim Scannen eines analogen Fotos entsteht. Aber nichtsdestotrotz ist es sinnvoller, auch dieses Ergebnis am Ende als JPEG zu speichern, da das nun einmal für Fotos optimiert worden ist. Für die Bildinhalte, für die PNG sinnvoll ist, habe ich noch keinen nennenswerten Unterschied in den Speicherzeiten feststellen können in Abhängigkeit von der Kompression. Ein GIMP speichert auch standard- mäßig mit Level 9.
p.s.: Habe gerade ein 2-Mpixel-Bild genommen, das ich noch in /tmp liegen hatte. Mit GIMP aufgemacht und als PNG abgespeichert, alle Voreinstellungen gelassen (also auch Kompressions-Level 9), ist es in 3 Sekunden gespeichert. Logischerweise ist das PNG natürlich viel größer als das originale JPEG.
> Das ist sinnlos. > > Deine Digiknipse verwurschtelt das Bild ja bereits als JPEG. Die > daraus resultierenden JPEG-Artifakte nochmals durch einen Algorithmus > für eine lossless compression zu ziehen, kann nicht ernsthaft > funktionieren. Wenn die Knipse nur jpeg erzeugen kann, man aber das Bild nachbearbeiten möchte, ist es sinnvoll, es erst als png zu speichern. jpg verschlechtert sich bei jedem Speichervorgang. Bei Bildbearbeitung speichert man normalerweise öfter. Das sollte man in png machen. Erst die letzte Version kann man dann wieder nach jpg wandeln und abspeichern. Zum Datenaustausch (in Foren) nimmt man natürlich die jpg-Version, sofern nicht ausdrücklich anders gewünscht. Das nochmal zur Ergänzung. @HildeK > Für reine Grafiken sind aber PNG oder GIF ideal - hier scheint auch die > Optimierung mehr zu bringen. Lies nochmal diverse Artikel über Bildformate, nur um weitere Blamagen zu vermeiden. Mir scheint, auch du hast die Grundlagen nicht verstanden. Natürlich ist png und gif nicht für Fotos geeignet, sondern für Grafiken mit hohen Kontrasten und wenig Farbverläufen. Also sowas wie Schaltpläne, Skizzen,... jpg hingegen taugt nicht für Schaltpläne oder Layouts, weil jpg keine hohen Kontraste darstellen kann und somit die Linien in Schaltplänen verwaschen werden. Außerdem ist ein Schaltplan in png kleiner als in jpg, gemeint ist die Dateigröße. Schlimm, schlimm, dass man hier die allereinfachsten Dinge erklären muss, obwohl es hier sogar ein Kapitel über Bildformate gibt. Eigentlich sollte man von einem mündigen Bürger erwarten, dass er fähig ist, dieses Wissen sich selber anzueignen. So neu sind die verschiedenen Bildformate nun wirklich nicht. kopfschüttel
Gast wrote: >> Deine Digiknipse verwurschtelt das Bild ja bereits als JPEG. Die >> daraus resultierenden JPEG-Artifakte nochmals durch einen Algorithmus >> für eine lossless compression zu ziehen, kann nicht ernsthaft >> funktionieren. > Wenn die Knipse nur jpeg erzeugen kann, man aber das Bild nachbearbeiten > möchte, ist es sinnvoll, es erst als png zu speichern. > jpg verschlechtert sich bei jedem Speichervorgang. Wenn es dir nur darauf ankommt, kannst du auch gleich TIFF nehmen. :)
Gast wrote: >@HildeK >> Für reine Grafiken sind aber PNG oder GIF ideal - hier scheint auch die >> Optimierung mehr zu bringen. >Lies nochmal diverse Artikel über Bildformate, nur um weitere Blamagen >zu vermeiden. . . >kopfschüttel Ich kenne mich mit den diversen Bildformaten ganz gut aus. All das, was du geschrieben hattest, ist mir längst bekannt. Deine Belehrung, dein Tonfall und dein Kopfschütteln waren unangebracht bzw. überflüssig. Ich wollte nur deutlich machen, dass BMP (oder auch TIFF, wobei hier schon mal das eine oder andere Programm Interpretationsschwierigkeiten hat) als Zwischenformat auf dem Rechner seine Berechtigung hat und nicht grundsätzlich durch PNG ersetzt werden kann bzw. soll! Ich habe hier zum ersten Mal überhaupt versucht, ein Foto als PNG zu speichern - einfach, um z.B. zu sehen, was Sache ist. Mit PNG ist es möglich, ein True-Color-Farbfoto zu speichern - ohne Verluste an Qualität - aber es ist nicht sinnvoll. Dass ein Digicam-Bild vorher in JPEG war und bereits Artefakte hat, ist auch klar. Es sollte in dem Beispiel nur als Ausgangsmaterial dienen (ich habe kein Foto, welches niemals in einem Zwischenschritt JPEG-codiert war) für den kleine Test und die Beantwortung der Frage, warum keine bessere Optimierung in den BB-Progs eingebaut ist: weil es, je nach Vorlage lange dauern kann, weil es zum weiteren Platz sparen ev. zu wenig effektiv ist und weil es für reine Grafiken bereits ganz brauchbar implementiert ist. > Wenn die Knipse nur jpeg erzeugen kann, man aber das Bild nachbearbeiten > möchte, ist es sinnvoll, es erst als png zu speichern. Nein, nicht sinnvoll! Weil es dauert und weil bei dem heute verfügbaren Plattenplatz dieser Größengewinn von 'nur' 60% die Wartezeit nicht aufwiegt. Hier hat u.a. BMP eine Berechtigung. Es könnte noch mehr Sinn machen, das bearbeitete Foto im programmeigenen Format zu speichern, um weitere Korrekturen anbringen oder bereits vorgenommene Änderungen zurücknehmen zu können, ohne wieder ganz von vorne beginnen zu müssen. Karl (Gast) wrote: >Also die Option, den Kompressionsfaktor einzustellen soll ja weiter >vorhanden sein!!! Ich habe nichts dagegen! Erschien mir aber deshalb nicht sooo wichtig, weil die absoluten Zeiten und auch der Platzgewinn bei reinen Grafikvorlagen gering sind für unterschiedliche Optimierungsstufen. Und - die Forensoftware optimiert nach! Das war der Beginn des Threads.
@ Karl (Gast) >noch jemand benutzt, gibt es keinen Grund, BMP als Austauschformat zu >verwenden! Sicher. >> Weil die Standardkomprimierung von PNG gut genug ist? >Wie man am zusätzlichen Kompressionsfaktor dieser Zusatzprogramme sieht, >ist die Standardkomprimierung von PNG eben nicht gut! Mach mal halblang. Wir reden hier über ein paar Dutzend kb, das ist im DSL-Zeitalter nun wirklich Peanuts. Ob ein Bild nun mit Standard-PNG Kodierung 150k oder mit OptiPNG 100k hat ist vollkommen egal. >variabel, also einstellbar, machen. Wenn es also ganz schnell gehen >muss, nimmt man eben eine schlechte Komprimierung wie bisher. Ist wünschenswert, aber nicht zwingend notwendig. >zweifeln. Das ist besonders in einem technischen Forum wie diesem nicht >entschuldbar. Solche Kenntnisse gehören heutzutage zur Allgemeinbildung. Eigentlich schon. Aber wie man sieht, gibt es da bisweilen noch einiges an Nachholebedarf. MFG Falk
>>Wie man am zusätzlichen Kompressionsfaktor dieser Zusatzprogramme sieht, >>ist die Standardkomprimierung von PNG eben nicht gut! > >Mach mal halblang. Wir reden hier über ein paar Dutzend kb, das ist im >DSL-Zeitalter nun wirklich Peanuts. Ob ein Bild nun mit Standard-PNG >Kodierung 150k oder mit OptiPNG 100k hat ist vollkommen egal. > >>variabel, also einstellbar, machen. Wenn es also ganz schnell gehen >>muss, nimmt man eben eine schlechte Komprimierung wie bisher. > >Ist wünschenswert, aber nicht zwingend notwendig. Falk du widerspricht dir selber. Erst hälst du eine bessere Komprimierung nicht für nötig, obwohl diese nichts zusätzlich kosten würde und auch keine wesentlich höhere Rechenpower benötigen würde. Dann sagst du, ein einstellbarer Komprimierungsfaktor wäre nicht notwendig. Obwohl dann jeder zwischen eigenen Bedürfnissen an Dateigröße und notwendiger Rechnzeit auswählen könnte. Es ist auch ziemlich arrogant, zu behaupten, jeder hätte DSL und Speicherplatz wäre heutzutage nicht mehr wichtig. Im Ganzen ist dein Posting hier nicht mehr als geschmackloses Getrolle.
@ Gast (Gast) > Falk du widerspricht dir selber. Kommt selten vor. >Erst hälst du eine bessere Komprimierung nicht für nötig, obwohl diese >nichts zusätzlich kosten würde und auch keine wesentlich höhere >Rechenpower benötigen würde. >Dann sagst du, ein einstellbarer Komprimierungsfaktor wäre nicht >notwendig. Darin liegt kein Widerspruch. >Es ist auch ziemlich arrogant, zu behaupten, jeder hätte DSL und >Speicherplatz wäre heutzutage nicht mehr wichtig. Ihr irrt euch, mein Herr. Schau mal nach wer den Artikel Bildformate geschrieben hat . . . und wer ihn des öfteren zur Lektüre empfiehlt . . . MfG Falk
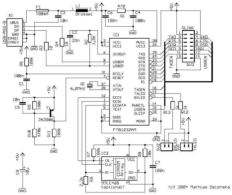
>>Es ist auch ziemlich arrogant, zu behaupten, jeder hätte DSL und >>Speicherplatz wäre heutzutage nicht mehr wichtig. > >Ihr irrt euch, mein Herr. Schau mal nach wer den Artikel Bildformate >geschrieben hat . . . und wer ihn des öfteren zur Lektüre empfiehlt . . . Tja, wer schrieb jetzt nochmal: > Mach mal halblang. Wir reden hier über ein paar Dutzend kb, das ist im > DSL-Zeitalter nun wirklich Peanuts. Ob ein Bild nun mit Standard-PNG > Kodierung 150k oder mit OptiPNG 100k hat ist vollkommen egal. Ja, dann mach mal halblang. So langsam machst du dich hier wirklich lächerlich. Wenn doch die Möglichkeit einer besseren Komprimierung besteht, warum sollte man sie nicht nutzen können und je nach Bedarf die Kompressionsrate einstellen dürfen? Tut doch niemanden weh, wenn die Grafikprogramme eine bessere Komprimierung eingebaut haben. Weiter oben hat wer gezeigt "45k PNG mit optipng -o7: 21k (52%!)", also so unwesentlich ist das nicht. Oder ist das eine krankhafte Veranlagung bei dir, immer das letzte Wort zu haben? Weiteres Beispiel (willkürliche Datei genommen): http://www.dzionsko.de/elektronic/usbinterface/usbinterfsch.png Originaldatei: 79074 Bytes optimierte Version: 30883 Bytes
Heinrich wrote: > Weiteres Beispiel (willkürliche Datei genommen): > http://www.dzionsko.de/elektronic/usbinterface/usbinterfsch.png > Originaldatei: 79074 Bytes > optimierte Version: 30883 Bytes Und als gif 19611 Bytes... OK, ich habe gemogelt. Daran sieht man aber: Ein noch so gutes Bildformat bringt nichts, wenn der Benutzer nicht damit umgehen kann.
> OK, ich habe gemogelt.
Wendest du die gleiche Mogelei auf das PNG an, reduziert sich die Größe
sogar auf 10453 Bytes ;-)
> Wendest du die gleiche Mogelei auf das PNG an, reduziert sich die Größe > sogar auf 10453 Bytes ;-) Nö. Mit gimp auf 2 Farben reduziert, als png abgespeichert, dann mit optipng optimiert, macht 10247 Bytes.
Ich war dumm. Man müsste halt gimp bedienen können: 9651 Bytes
> Und als gif 19611 Bytes...
Bei mir 18474 Bytes. Ohne spezielle Optimierungen.
@ Heinrich (Gast) >lächerlich. Wenn doch die Möglichkeit einer besseren Komprimierung >besteht, warum sollte man sie nicht nutzen können und je nach Bedarf die >Kompressionsrate einstellen dürfen? Hat jemand das Gegenteil behauptet? Nein. Aber wenn siese Option nicht besteht, ist das kein wirklicher Verlust. >Grafikprogramme eine bessere Komprimierung eingebaut haben. Weiter oben >hat wer gezeigt "45k PNG mit optipng -o7: 21k (52%!)", also so Schön, aber ein 45kB Bild kann man selbst per Modem laden. >Weiteres Beispiel (willkürliche Datei genommen): >http://www.dzionsko.de/elektronic/usbinterface/usb... >Originaldatei: 79074 Bytes >optimierte Version: 30883 Bytes Ja, aber wie Benedikt K. seht treffend schrieb >OK, ich habe gemogelt. Daran sieht man aber: Ein noch so gutes >Bildformat bringt nichts, wenn der Benutzer nicht damit umgehen kann. Hätte der Ersteller den Schaltplan gleich im CAD (Egale?) mit zwei Farben generiert, wäre das Standard-PNG so klein und minimal, dass sich jegliche Diskussion erübrigt. Und es gäbe auch keine Fransen an Strukturen. MFG Falk
> Hat jemand das Gegenteil behauptet? > Nein. Doch. Lies dein eigenes Getrolle. > Aber wenn siese Option nicht besteht, ist das kein wirklicher Verlust. Es wäre aber trotzdem gut wenn es die Option gäbe, dazu noch kostenlos und ohne dass sich der User ein zusätzliches Programm suchen muss. Wenn die Möglichkeit besteht, die Dateien kleiner zu bekommen, dann kann man das auch nutzen. Es handelt sich hierbei ja nicht um die Einsparung von 1% oder 2%, sondern um viel mehr! >>Grafikprogramme eine bessere Komprimierung eingebaut haben. Weiter oben >>hat wer gezeigt "45k PNG mit optipng -o7: 21k (52%!)", also so > >Schön, aber ein 45kB Bild kann man selbst per Modem laden. Es geht nicht darum, ob für ein 45kB Bild ein Modem schnell genug ist. Es geht ums Prinzip, um die Möglichkeit ohne Mehraufwand für den User kleinere Dateien zu erzeugen und somit Datenmüll zu reduzieren. Bei vielen Dateien hat das dann auch einen sehr signifikanten Nutzen. > Hätte der Ersteller den Schaltplan gleich im CAD (Egale?) mit zwei > Farben generiert, wäre Ja da hast du recht, aber auch im diesen Falle hätte optipng was gebracht. Und jetzt troll dich. <°)))o><
Bitte melde dich an um einen Beitrag zu schreiben. Anmeldung ist kostenlos und dauert nur eine Minute.
Bestehender Account
Schon ein Account bei Google/GoogleMail? Keine Anmeldung erforderlich!
Mit Google-Account einloggen
Mit Google-Account einloggen
Noch kein Account? Hier anmelden.




