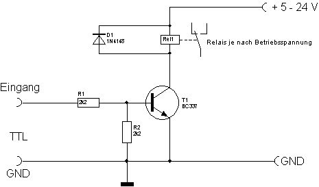
Guten Morgen : ) gestern habe ich mich einmal mit NPN Transistoren beschäftigt) Ich habe an einem BD135 bzw. auch an einem BC328-16 ein ttl-Pegel (pwm)an der Basis angelegt mit passenden Basiswiderstand. Am Collector habe ich einen PC-Lüfter (0,26A, 12Volt) als Last an 12v geklemmt. Massepotenzial war gleich. Sowie ich das Kabel in 12V "steckte", begann der Mikrocontroller zu kochen. Mit 5 Volt und ein paar led am Kollektor hat es funktioniert. Dann habe ich ein 2.2k Widerstand zwischen Basis und Gnd geschalten(wie auf der Abbildung zu sehen (http://www.elektronik-kompendium.de/sites/slt/1201131.htm)) Und jetzt funktioniert es einwandfrei.. Jetzt zum Verständnis: Der Transistor steuert duch wenn an der Basis ca. 0,7 Volt anliegen und (in meinem Fall der Atmel) die "TTL" Quelle", der pegel der an der BAsis anliegt, in der Lage ist die Strommenge = KollektorEmitterstrom/100 (bei zb hfe100) liefern kann. Das war sowohl bei 12V als auch bei 5 Volt Kollektorspannung gegeben. Aber Warum Funktioniert es nur mit dem "R2" bei 12 Volt? Dient er als Pull Down, damit bei TTL-LOW der Transistor sauber sperrt und kein KOllektor-Basisstrom fliessen kann, der den Atmel zum Kochen bringt? Vielen Dank schonmal! gruss Axel
>gestern habe ich mich einmal mit NPN Transistoren beschäftigt) >Ich habe an einem BD135 bzw. auch an einem BC328-16 ... Der BC328 ist ein PNP und kann in der Schaltung so nicht eingesetzt werden. Wenn der R2 fehlt, sollte es schlimmstenfalls nur dazu führen, dass der Transistor nicht ganz sperrt. Dass dein Prozessor 'kocht' kann auch nicht an einem C-B-Strom liegen, der wäre so klein, dass dies nichts ausmacht. Selbst wenn die Basis 12V abbekommen würde, dann könnten Richtung Treiber nur einige mA zurückfließen. Hast du denn, wie im Relais-Beispiel, eine Freilaufdiode verwendet? Wenn du aus den 12V für den Lüfter auch die 5V für den Atmel entnimmst: Ist der Spannungsregler gut entkoppelt oder schwingt er möglicherweise, angeregt durch die Störspannung des Lüftermotors? Ist der Effekt derselbe, wenn du statt des Lüfters eine LED im 12V-Betrieb nimmst?
Hallo Axel, lies mal diesen Thread..... Beitrag "Motor an PIC 12F675 mit PWM und PIC glüht." Gruss Otto
Bitte melde dich an um einen Beitrag zu schreiben. Anmeldung ist kostenlos und dauert nur eine Minute.
Bestehender Account
Schon ein Account bei Google/GoogleMail? Keine Anmeldung erforderlich!
Mit Google-Account einloggen
Mit Google-Account einloggen
Noch kein Account? Hier anmelden.
