Hallo, ich hoffe mir kann jemand helfen. Ich möchte mit dem LM2575-HV Buck-Converter, eine elektronisch Regelbares Netzteil bauen. Schaltbild siehe Anhang. Der Differenzverstärker ist so ausgelegt das bei einer Spannung von 2.667V > Ua=8V und bei 5V > Ua=15V wird. Nun hab ich das ganze Aufgebaut und funktioniert soweit auch, allerdings fängt das Ausgangssignal am LM2575 an zu schwingen. Der Spannungsrippel von Ua beträgt ungefähr 200mV. Normalerweise ist am Ausgang des LM2575 ein Pulsweitensignal, bei mir ist das Signal allerdings mit einem abklingenden Sinus überlagert, auch die Frequenz ändert sich. Mein Differenzverstärker hat die Faktoren 0.2 und 0.6, also eigendlich klein genug um bei kleinen Spannungen nicht so doll zu verstärken. Das Problem tritt bei einem Strom von 200mA auf. Die Eingangsspannung beträgt 48V. Ich hab eine Spule von 600uH und ein Kondensator von 470uF am Ausgang. Meine Frage ist nun, ist eine elektronische Regelung mit dem LM2575 möglich. Wenn ja, wo könnte das Problem in meiner Schaltung liegen, dass sie anfängt zu schwingen?
Schalte mal je 1 nF zu R7 und R4 parallel! Klausi
Hab ich schon gemacht. Hab die Grenzfrequenz auf 1kHz gesetzt, hat leider nichts gebracht.
Ich habe sowas auch schonmal versucht, mit einem LM2576-Adj. Das Ergebnis war in etwa gleich. Ähnliches habe ich auch schon im Internet gelesen: Angeblich ist es sehr schwer bis unmöglich einen LM257x derart zu missbrauchen. Das hilft dir zwar nicht weiter, aber du bist nicht allein mit dem Problem.
Als Anregung eine Schaltung mit LM2575, die ich in der Steuerung von einem Pärchen grösserer Lüfter verwendet habe. Direkt mit PWM waren die zu laut, also gab's ein Redesign mit LM2575 als via Controller steuerbarer Gleichspannungsquelle. Gesteuert wird über Gleichspannung an C3, vom Controller erzeugt via PWM. Regeln tut der LM2575 selber. Regelschwingung konnte ich keine feststellen. Lastwechselreaktion usw habe ich mangels Bedarf nicht untersucht. Regelcharakteristik auch nicht - da die Rückkopplung von der Gleichstromeinkopplung und von C3 beeinflusst wird kann sich da durchaus was anderes ergeben als im Datasheet steht.
> bei mir ist das Signal allerdings mit einem > abklingenden Sinus überlagert, auch die Frequenz ändert sich. Zu welchem Zeitpunkt kommt der abklingende Sinus? Beim Abschalten des Transistors? Mach doch mal ein Foto davon. Ich denke, das ist normal, nur dein Layout ist evtl. etwas ungünstig ;-)
Das gleiche nur anders Aufgelöst. Hier kann man die Frequenzänderung sehen.
Ist das die Normaldarstellung vom Tek oder hast du den so eingestellt, dass er Einzelpunkte statt Interpolation darstellt?
Ich vermut das Oszi zeigt nicht das an, was wirklich passiert. Dieses Rauschen im letzen Bild dürfte die gleiche Schwingung wie ein Bild zuvor sein, nur durch eine zu geringe Samplerate wird Mist gemessen. Die Sinusschwingungen sind normal, das ist das übliche Ausschwingen wenn die Spule zu klein ist, der Strom also 0 wird. Nur das Fehler eines Impulses im letzen Zyklus ist nicht normal.
Das ist die Normaldarstellung, ist halt durch die Auflösung nicht als Sinusschwingung zu erkennen.
>Die Eingangsspannung beträgt 48V. >Ich hab eine Spule von 600uH und ein Kondensator von 470uF am Ausgang. Eingangs-C? Ich sehe in Deinem Bild keinen LM2575. Vielleicht mal ganze Schaltung posten.
Hab noch eine Messung gemacht, dort sieht man das der Ausgang plötzlich für eine längere zeit abgeschaltet wird. Gut zuerkennen wo der Ausgang zusammenbricht gelbe Kurve.
@ Benedikt > das ist das übliche Ausschwingen wenn > die Spule zu klein ist, der Strom also 0 wird. ?? Das mit dem stromlosen Schwingen mag ja sein, aber was hilft dir da eine "größere" Spule (ja, ich meine schon die Induktivität, nicht die Bauform ;-)? Wenn die eingelagerte Energie raus ist, dürfte doch auch eine große Spule/Induktivität schwingen, nur eben mit einer anderen Frequenz. Oder?
Lothar Miller wrote: > Das mit dem stromlosen Schwingen mag ja sein, aber was hilft dir da eine > "größere" Spule (ja, ich meine schon die Induktivität, nicht die Bauform > ;-)? Sie kann mehr Energie speichern. > Wenn die eingelagerte Energie raus ist, dürfte doch auch eine große > Spule/Induktivität schwingen, nur eben mit einer anderen Frequenz. Oder? Ja. Aber die Zeit bis die Energie raus ist, wird größer, daher gibt es diese Lücke nicht. Simuliers hiermit mal, da sieht man es schön: http://schmidt-walter.eit.h-da.de/smps/abw_smps.html z.B. mit 12V Eingangsspannung, 5V 100mA Ausgangsspannung und 1mH sieht man keine Lücken. Geht man auf wenige 100µH sieht man schön die Schwingung.
@ Basti (Gast) Bist du sicher, dass diese SS36 eine schnelle Diode ist? Die einzige Frequenzangabe, die im DB steht, sind 60Hz :-o Das sieht mir stark nach einer normalen Gleichrichterdiode aus. Bei einer IRF 30BQ060 steht da z.B. wesentlich mehr (insbesondere "High Speed Operation").
Lothar Miller wrote: > Bist du sicher, dass diese SS36 eine schnelle Diode ist? http://www.fairchildsemi.com/pf/SS/SS36.html Schottkys sind immer schnell, sogar so schnell, dass es keine Zeitangabe im Datenblatt gibt (da sie quasi sofort sperren, lediglich die parasitären Kapazitäten verzögern das Sperren).
> lediglich die parasitären Kapazitäten verzögern das Sperren Also sind die dann doch nicht gleich schnell... > dass es keine Zeitangabe im Datenblatt gibt Aus dem DB der 30BQ060
1  | CT Max. Junction Capacitance 180 pF VR = 5VDC (test signal range 100KHz to 1Mhz) 25°C  | 
oder aus dem der 6CWQ03FN:
1  | CT Typ. Junction Capacitance (Per Leg) 290 pF VR = 5VDC, (test signal range 100Khz to 1Mhz) 25°C  | 
oder aus dem der MBRD630CT (Bild) Kapazität... Zeit... Frequenz... Geschwindigkeit... diese Angaben vermisse ich bei der SS36. EDIT: @ Benedikt Würdest du die SS36 einsetzen?
Hab nochmal das Schaltverhalten des LM2575 aufgenommen. Man sieht hier deutlich die Schwingungen an der Stelle wo er auf 0V gehen sollte.
Ich hab die Diode schon in einem anderen Netzteil verbaut und dort funktioniert das Netzteil mit der Diode problemlos.
Lothar Miller wrote: > @ Benedikt > Würdest du die SS36 einsetzen? Ja. Schottky Dioden sind bei viel Strom, hohen Frequenzen und kleinen Spannungen eigentlich immer normalen Dioden vorzuziehen. Die SS36 hat ganz grob 500pF (aus dem Diagramm entnommen). Bei 1A Sperrstrom macht das <1ns zum Umschalten, das sollte für ein mit 52kHz getaktetes Schaltnetzteil reichen.
Basti wrote: > Hab nochmal das Schaltverhalten des LM2575 aufgenommen. Man sieht hier > deutlich die Schwingungen an der Stelle wo er auf 0V gehen sollte. Geht er ja auch. Zumindest solange die Spule den Strom weiter fließen lässt. Erst wenn diese leer ist, pendelt die Spannung in Richtung Ausgangsspannung, mit er das andere Ende der Spule verbunden ist. Wie bereits gesagt, das ist normal, wenn die Spule zu klein ist. Selbst in der Theorie ist das so: Beitrag "Re: Netzteil: elektronische Regelung mit dem LM2575" Das hier dagegen ist nicht normal: http://www.mikrocontroller.net/attachment/43230/Ausgangsrippel_und_Ausgang_vom_LM2575.JPG Wie man das allerdings weg bekommt, habe ich auch noch nicht rausgefunden.
Hallo, dieses Verhalten kenn ich wenn der Laststrom zu gering wird und die Ladespule zu groß dimensioniert ist! Versuch mal eine kleinere Spule....oder belaste den Regler mal mehr, Versuchsweise! Gruß
Stephan wrote: > dieses Verhalten kenn ich wenn der Laststrom zu gering wird und die > Ladespule zu groß dimensioniert ist! Umgekehrt: Spule zu klein dimensioniert.
Ja, stimmt! Das gegenteil wollt ich schreiben, ...arbeite zu viel!!! Verzeiht mir... Gruß
Das dürfte aber eigentlich egal sein (wie schon mehrmals geschrieben), aus dem Datenblatt des LM2575: INDUCTOR SELECTION All switching regulators have two basic modes of operation: continuous and discontinuous. The difference between the two types relates to the inductor current, whether it is flowing continuously, or if it drops to zero for a period of time in the normal switching cycle. Each mode has distinctively different operating characteristics, which can affect the regulator performance and requirements. The LM2575 (or any of the Simple Switcher family) can be used for both continuous and discontinuous modes of operation. continuous mode bzw. discontinuous mode sind hier beschrieben: http://de.wikipedia.org/wiki/Discontinuous_Current_Mode
> Die SS36 hat ganz grob 500pF (aus dem Diagramm entnommen) Schlags kaputt, ein Diagramm :-o Das habe ich übersehen :-/ Aber mit den Daten würde ich die SS36 auch nehmen. > Das hier dagegen ist nicht normal: >http://www.mikrocontroller.net/attachment/43230/Ausgangsrippel_und_Ausgang_vom_LM2575.JPG > Wie man das allerdings weg bekommt, habe ich auch noch nicht rausgefunden. Da funken irgendwie die ganzen OPAmps in die Regelschleife rein. Und da spilen in den Reglekreis alle Spulen mit rein, ob das gutgeht? Wo genau sind die Messpunkte von http://www.mikrocontroller.net/attachment/43230/Ausgangsrippel_und_Ausgang_vom_LM2575.JPG
schalte doch einfach mal 20k an den Ausgang, damit das Potential besser meßbar ist. dann vielleicht 100p oder so an FB probieren
Hab jetzt ein 10k am Ausgang, damit funktioniert es auch, heißt das nun das die Induktivität zu klein ist?
> damit funktioniert es auch
Was funktioniert damit auch ?
Auch gleich wie ohne 10k-Widerstand?
  Von 48V runter auf 8V ist schon etwas rabiat. Je groesser, das spannungsverhaeltnis, desto groesser inmH muss auch die Spule sein, da man gelueckten Betrieb ja vermeiden moechte. Der gelueckte Betrieb definiert den minimalstrom zu einer Spule mit Puls/Pausen Verhaeltnis, welches seinerseite durch das Spannungsverhaeltnis definiert ist. Hohe Spannungsverhaeltnisse sind eigentlich zu vermeiden, da die Spule auf den Ausgangsstrom gewaehlt werden muss, welcher das Puls/Pausenverhaeltnis mal groesser als den mittleren Strom sein muss. Gleichzeiting braucht man viele mH, benoetigt somit eine dicke, fette Spule fuer marginale Leistungen.
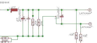
@ Basti (Gast) Dann bleibt also "nur" die unschöne Lastwechselreaktion. Probiers mal ohne die Gleichtaktdrossel aus (wie im Bild). Mach einfach nur Brücken drüber. Was passiert? Woher kommen die +12V? Sind die stabil? Warum machst du so eine aufwendige Beschaltung, wenn du die Spannung sowieso nur mit Potis einstellst? EDIT: nochmal mit Bild
>Probiers mal ohne die Gleichtaktdrossel aus (wie im Bild)
wenn das nichts bringt, schalte mal eine Schottky in Reihe zur richtigen 
Drossel, 10k dranlassen und nochmal messen
  Die Einstellung erfolgt später über ein Mikrocontroller.
Ich hab noch festgestellt das der - Eingang also pin 6 des Differenzverstärkers sehr empfindlich ist und sich darüber wohl Störungen einfängt.
Ist klar, dieser Wert wandert direkt zum Feedback Eingang. Häng da mal einen kleinen C nach Masse dran, um die Störungen zu unterdrücken.
Ich hab den Differenzverstärker der die Ausgangsspannung 1 zu 1 überträgt entfernt und nun funktioniert die Schaltung. Ich benötige den Differenzverstärker alleredings da ich am Ende einer Leitung die Spannung messen möchte und so die Widerstände der Leitung kompensieren will. Weiß vielleicht jemand warum die Schaltung Schwingt, wenn dieser dazu geschaltet wird?
Du hast R8 also direkt an den Ausgang angeschlossen?
R8 ist noch vor dem Ausgangsfilter angeschlossen.
> Weiß vielleicht jemand warum die Schaltung Schwingt, > wenn dieser dazu geschaltet wird? Was schwingt denn? Überschwinger in der Ausgangsspannung beim Lastwechsel? Die Ausgangsspannung überhaupt? Wo gemessen? Wie wäre es, wenn du die innere Regelschleife mal einfach so laufen lässt, und den Fehler, der über den Differenzverstärker am Ende der langen Leitung gemessen wird, als Störgröße mit in den Regelkreis einkoppelst?
Hey, danke nochmal für die Hilfe, dass ganze läuft nun. Ich hab die Widerstände nochmal um Faktor 20 kleiner gemacht und nun ist die Schaltung nicht so empfindlich gegen Störungen und läuft.
Bitte melde dich an um einen Beitrag zu schreiben. Anmeldung ist kostenlos und dauert nur eine Minute.
  
  Bestehender Account
  
  
  
  Schon ein Account bei Google/GoogleMail? Keine Anmeldung erforderlich!
Mit Google-Account einloggen
Mit Google-Account einloggen
  Noch kein Account? Hier anmelden.









