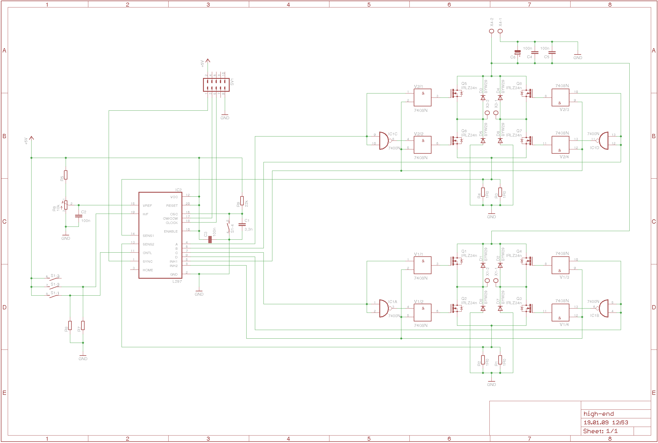
Hallo Leute! Ich bin gerade dabei eine Schrittmotorsteuerung mit diskreter H-Brücke zu planen und wollte euch bitten mal drüber zu Sehen. Was ist besser? Wenn ich den Treiberteil auf einer eigenen Platine habe oder alles auf einer? Gibt es einen anderen Chip wie den L297 damit ich auch 8tel Schritte machen kann? Dann würde es Sinn machen den Treiberteil auf eine eigene Platine zu bauen. Dann kann ich die Steuerung einfach mal austauschen. Oder muss ich die Brücke auch ändern wenn ich 8tel Schritte fahren will? Was kann man sonst verbessern? Treiber für die FETs? Wo kann ich zur Kontrolle LEDs dran bauen? +5V, ??? Dioden sollten schnell genug sein. (35ns) Brauche ich überhaupt zusätzliche Dioden? Danke schon mal für die Antworten.
Hallo Andreas, ich habe das 'mal mit einem LMD18245 aufgebaut. Der kann bis 55V 3A und Mikroschrittbetrieb. Wenn du in diesem Strombereich liegst würde ich an deiner Stelle auf den diskreten Aufbau verzichten. Gruß Einhart
Mein Motor kann bis 5,5A. Deshalb wollte ich das diskret aufbauen.
Deine Highside Transistoren bekommst du aber mit dem 74xx08 nicht durchgeschaltet. Der Ausgang vom 74xx08 geht nur bis 5V. Die Gate - Source Spannung der MOSFETS betraegt einige V . Da bleibt an der Source nicht mehr viel ueberig. Gruss Helmi
Außerdem musst du dafür sorgen, dass immer erst der eine FET sperrt bevor der andere durchsteuert. Ganz so einfach ist die Ansteuerung nicht.
Wie Helmi schon schreibt, kannst Du die MOSFET Brücke so wie beschrieben nicht ansteuern. Möglich wären z.B. zwei IR2104 als Treiber für die Brücke. Ich empfehle Dir wegen potentieller parasitärer Effekte beim Choppen den Leistungsteil mit der Phasenstromregelung räumlich so eng wie möglich zusammenzubauen. Es brauch ein wenig Erfahrung, ein solches Design gut hinzukriegen. Wenn Du auf das volle Drehmoment (5.5A) des Motors nicht angewiesen bist, nimm lieber eine integrierte Brücke wie L6203 (4A) von ST. Viel Erfolg Thomas
Noch eine Frage. Im Datenblatt stehen die Daten der Dioden in dem Teil. IF = 3A und die Zeit. Forward Recovery und Reverse Recovery. 1. Das Ding kann 4A liefern und die Dioden halten dann nur 3A aus? Muss ich noch zusätzliche Dioden einbauen oder reicht ein Snubber? (Ist für Schrittmotoren) 2. Ist die Diode die verbaut ist nicht zu langsam? LG Andreas
Die Strombelastung der Dioden im L6203 entspricht der der MOSFETS: max. 5 A pulsed. Die Sperrverzögerungszeit von typ. 300 ns ist in der Tat nicht gerade der Knüller, aber eine externes Diodennetzwerk ist trotzdem nicht nötig. Gruss Thomas
Bitte melde dich an um einen Beitrag zu schreiben. Anmeldung ist kostenlos und dauert nur eine Minute.
Bestehender Account
Schon ein Account bei Google/GoogleMail? Keine Anmeldung erforderlich!
Mit Google-Account einloggen
Mit Google-Account einloggen
Noch kein Account? Hier anmelden.
