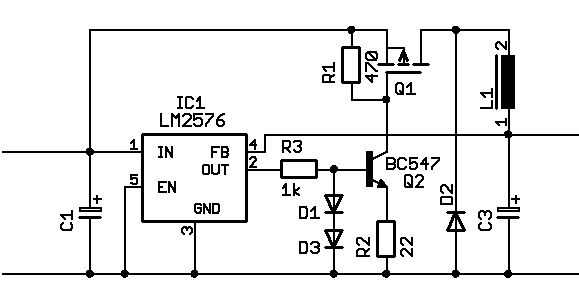
Kann man mittels externen Fed die Leistung (Ausgangsstrom) von dem LM2576 erhöhen? Sehe mir gerade das Datenblatt an und überlege an 2 einen R zu 3 zu legen und dann an 2 den Gate des Feds anzuschließen. (mit Z-Diode und einen R zum Schutz des Gates) Das würde dann die negative Spannung "regeln"(schalten). Schutzschaltung vom LM2576 geht dann nicht mehr, das ist klar. Hat schon mal jemand so was gemacht?
> Fed Ein Feld-Effekt-Drainsistor? Um den FET (vermutlich N-Kanal) sauber durchzusteuern brauchst du eine Gatespannung, die um etliche Volt über der Versorgungsspannung liegt. Denn im eingeschalteten Zustand sollte die Source-Spannung ja gleich Vcc sein (der FET komplett duchschalten). So eine Gatespannungserzeugung wird i.A. über Bootstrap-Kondensatoren erledigt. Nachdem der LM2576 sowas nicht bietet, wirst du sehr schnell auf weitere Probleme stoßen.
Ein Feld-Effekt-Trainsistor... Ha ja Sorry der Bootstrap-Kondensatoren.... hmm Ich wollte Abwärtsregeln und der LM2576 ist ein Abwärttsschaltregler.
Ein LM2576 total oversized nur um einen FET anzusteuern. Ein LM2574 reicht auch. Prinzipiell sollte es aber funktionieren: Von Pin 2 nach 3 den Widerstand, so wie du es vorhast aber das Gate nicht direkt, sondern über einen kleinen Kondensator (z.B. 100nF) anschließen. Zusätzlich eine Diode von Source zum Gate und parallel dazu ein hochohmiger Widerstand mit z.B. 100k. Das sollte dann zu einem Gatesignal von etwa -0,5V bzw. +Vin-2V führen. Allerdings darf dann die Eingangsspannung nie über 20V liegen, ansonsten muss man zusätzlich noch die Gate Spannung irgendwie begrenzen. Dies könnte man z.B. dadurch machen, dass man den Widerstand von Pin2 nicht an Pin3 (also GND) legt, sondern an eine Spannung die irgendwie mittel Z-Diode usw. erzeugt wird, und maximal 20V negativer ist als +Vin. Das würde denn die Amplitude des Gatesignals auf 20Vss begrenzen.
@ Benedikt K. "Ein LM2576 total oversized " ja klar, aber auf Lager und mit 90 Cent auch bezahlbar. Das mit den C ist mir nicht ganz klar? Was ich auch etwas komisch finde ist das der LM2576 auch als Negativregler aufgebaut werden kann (Datenblatt) und dann haut die Prinzipschaltung aber so wie Abgebildet ist nicht hin und es muss noch ein Transistor nach (3) sein.
May wrote: > Das mit den C ist mir nicht ganz klar? Mir gerade auch nicht, als ich das gezeichnet habe. Das Problem ist, dass die Gatespannung eine höhere Amplitude haben muss als die Eingangsspannung: Im eingeschalteten Zustand benötigt das Gate +Vin + 10V, im abgeschalten 0V. Mit einem P-Kanal Mosfet sollte das ganze aber funktionieren (wenn ich nichts übersehen habe). > Was ich auch etwas komisch finde ist das der LM2576 auch > als Negativregler aufgebaut werden kann (Datenblatt) und dann > haut die Prinzipschaltung aber so wie Abgebildet ist nicht hin > und es muss noch ein Transistor nach (3) sein. Im Prinzip ist die invertierende Schaltung nichts anderes als ein Stepdown, bei dem die Ausgangsspannung nach unten verschoben ist: Anstelle Minus Eingang mit Minus Ausgang zu verbinden, legt man Plus vom Ausgang an Minus vom Eingang. Der Rest ist identisch.
> Mit einem P-Kanal Mosfet sollte das ganze aber funktionieren...
Jetzt wirds aber langsam ganz hübsch aufwendig ;-)
Da kommt so ein ordinärer SMPS-Controller mit externem N-FET kostenmäßig
in direkte Reichweite.
Benedikt K.
> (wenn ich nichts übersehen habe).
Du hast offenbar was übersehen - und zwar die Gatekapazität!
> und zwar die Gatekapazität!
Der Gate-Pfad sollte mit 470 Ohm niederohmig genug sein.
Soooo schnell muß der ja auch nicht schalten
(schnell geschaltet--> viel Störstrahlung).
Dennis wrote:
> Du hast offenbar was übersehen - und zwar die Gatekapazität!
Übersehen nicht. Die 470 Ohm sind grenzwertig, das ist mit bewusst.
Man kann das ganze verbessern indem man entweder den Widerstand kleiner
macht, allerdings muss dann auch der Emitterwiderstand verkleinert
werden, um den Strom zu erhöhen, was mehr Strom sinnlos verheizt, oder
man muss eine Treiberstufe zwischen Widerstand und Gate schalten. Dann
wird die Schaltung aber noch aufwendiger.
Es kommt ein bisschen auf die Gatekapazität an. In einem kurzen Test mit 50nC werden auf 50% Tastverhältnis etwa 75%, mit einer recht steilen steigenden Flanke und einer völlig verschliffenen fallenden Flanke.
Ja, hmm, Ok. Aber wenn man schon einen externen FET nutzen will, kann man den Wirkungsgrad nicht so zerstören. Das widerspricht wohl irgendwie der ursprünglichen Intention. Gruß
Nur mal so aus Interesse: Fällt zufällig jemand eine Lösung ein, wie man das ganze ohne viel Aufwand mit dem N-Kanal FET hinbekommen könnte?
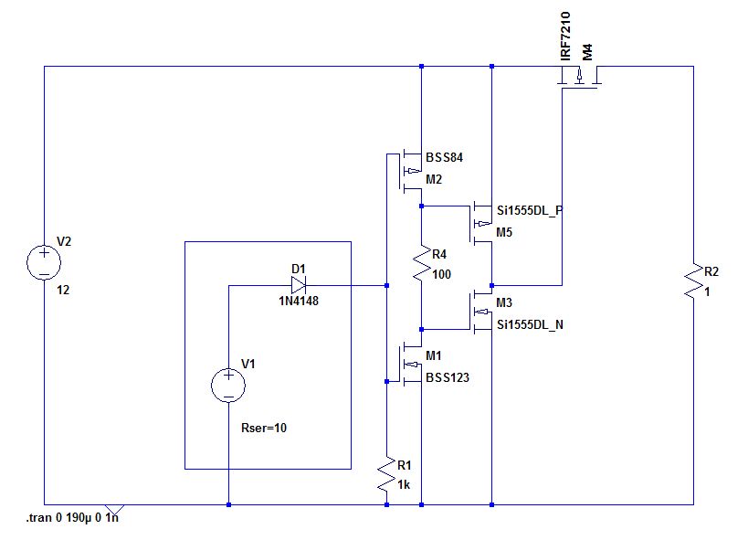
@ Benedikt K. "Nur mal so aus Interesse: Fällt zufällig jemand eine Lösung ein, wie man das ganze ohne viel Aufwand mit dem N-Kanal FET hinbekommen könnte? " So eine Idee: Deine Schaltung, die Stromquelle mit einen PNP Transistor und den Fed mit einer Hilfs-Spannung (Ub + 10..12V) über den R1 schließen (also zwischen Gate und Uh stand Ub).
> den Fed Nein, er tuts schon wieder: das ist ein FET ;-) Hattest du nicht Besserung gelobt im Beitrag "Re: LM2576 mit externen Fed?" > mit einer Hilfs-Spannung... und dafür bauen wir uns mit ein paar Bauteilen ein kleines Hilfsnetzteil :-/
Haa .... ja Fet Lese zu viel Böse... Wiki: "Fed steht für: die US-amerikanische Zentralbank, siehe Federal Reserve System"
Die angehängte Schaltung hat bei 12 Ampere Last theoretisch etwa 300 mW Leitungsverluste und etwa genau so viel Schaltverluste im Leistungstransistor. Auch hier kann man den R1 nicht beliebig groß wählen... V1 und D1 sollen den LM2576 darstellen. Man könnte die Treiberstufe auch mit 2 Transistoren aufbauen. Funktioniert aber nicht ganz so gut. Ich weiß, Perfekt ist die Schaltung auch nicht. Eigentlich würde man einfach einen größeren Schaltreger-IC verwenden. Gruß
So langsam werden die Schaltungen aber ganz hübsch aufwendig :-/ Ich sag da nur: LM5116 & Co Ich schraub auch nicht an den Prosche 'ne Anhängekupplung, obwohl der mehr kW hat als der Fendt.
Lothar Miller wrote: > Ich schraub auch nicht an den Prosche 'ne Anhängekupplung, > obwohl der mehr kW hat als der Fendt. Eine Anhängerkupplung werden die Porsche wohl schon serienmäßig haben: http://de.wikipedia.org/wiki/Porsche_Traktor
> Eine Anhängerkupplung werden die Porsche wohl schon serienmäßig haben...
Oh, das hätte mir gleich einfallen müssen:
so einer war letzten Sommer das Versorgungsfahrzeug zum Grillfest.
Fazit: Streiche Porsche, setze Ferrari ;-)
Lothar Miller wrote: >> den Fed > Nein, er tuts schon wieder: das ist ein FET ;-) Wieso, ist doch richtig: Wenn er durchbrennt, ist es ein Fed-Ex... SCNR
Bitte melde dich an um einen Beitrag zu schreiben. Anmeldung ist kostenlos und dauert nur eine Minute.
Bestehender Account
Schon ein Account bei Google/GoogleMail? Keine Anmeldung erforderlich!
Mit Google-Account einloggen
Mit Google-Account einloggen
Noch kein Account? Hier anmelden.

