Hi ich habe zwei Platinen und sollen in Laborumgebung funktionieren (vieele Geräte die da rumstehen). 1. Platine Mit DGND (digitale Masse). Auf dem Steckt ein Atmega1280@16Mhz ohne internen A/D Wandler. Diese Platine wird versorgt mit 3x7805, jeweils mit 1µ->100n->7805->100n->1µ beschaltet. Jedes digitale Bauteil besitzt nochmals 100n und einige µF an C's. 1x7805 für Taster, LCD, 7xLED 1x7805 für Atmega1280, Latch und XRAM (512kB)(JEDER Versorgungspin nochmal am Atmega1280 mit 100nF abgesichert, sowie ein 10n und ein 10µF.) 1x7805 für VNC1L (USB speichern) Aus Vorsicht möchte ich jede Baugruppe mit einer Ferritperle (1000Mohm bei 100Mhz) -> http://de.farnell.com/1635737/passive-bauelemente/product.us0?sku=wuerth-elektronik-742792096 absichern. Es wird auf eine doppellayer Platine aufgebaut, die Massefläche habe ich komplett oben und unten aufgelgt. Nur die jeweiligen Versorgungsleitungen gehen mit 30 mil zu den jeweiligen Bauteilen. Nun zur Frage: Soll ich die Massenfläche aufteilen, damit ich jeweilige Gruppen versorgen kann. So dass von jedem 7805 eine Massefläche sowie Versorgungsfläche einzeln ausgeht? Diese Massenflächen an einem Punkt mit Ferritperlen verbinden? 2. Platine Mit AGND (analoger Masse). Auf der Steckt ein A/D Wandler LTC1869 mit 100kSps und 8 analogen Eingangsstufen. Diese besitzt 3xLM317 und 2xLM377 mit jeweils 10µ->100n->LM3XX->100n->1µ->100µ Beschaltung. 1xLM317 und 1xLM377 für Impedanzwandler 1xLM317 und 1xLM377 für Filter 1xLM317 für A/D Wandler Auf der habe ich bis jetzt ebenfalls eine komplette Massefläche. Hier ebenfalls Flächen für jeweile Baugruppen erstellen(Masse und Versorgung)? Momentan habe ich ebenfalls 30mil Versorgungsleitungen zu den Bauteilen. Beide Platinen werden über ein SPI Kabel (max. 10cm mit SPI max.. 8Mhz) verbunden. Am A/D Wandler mache ich eine Massefläche um 2 Kondensatoren. Laut DB müssen die beiden mit C's an die Digitalte Fläche. Dort möchte ich beide Netze via Ferritperle ebenfalls verbinden. Uff viel Text. Zusammengefasst: Versorgungs und Masseflächen für jeden Festspannungsregler bilden? Diese Massen dann an einem Punkt verbinden? An dem Verbindungskabel beide Netze zusammenfassen? danke im voraus Rolandb
Anbei der Aufbau (erster Entwurf) von der digitalen Platine. Ich habe alle drei Versorgungsspannungen mal als Fläche zu den jeweiligen IC's geführt. Die unter Seite ist komplett Masse mit einigen Datenleitungen. Ist das der bessere Weg? Wie bekomme ich denn die Masse an SMD Pins die auf der Oberseite liegen? Einfache Vias? Oder kann ich nicht da wieder TH Bauteile verwenden(Kondensatoren 100nF? :-) Freue mich auf Antworten mfg RolandB. Edit: Wenn ich auf der Topseite die 3x5V Flächen habe, dann sind zwischen den Signalleitungen ja keine Masse? Also doch lieber die Unterseite mit Versorgungsflächen ausfüllen und oben eine gemeinsame Massefläche?
>Aus Vorsicht möchte ich jede Baugruppe mit einer Ferritperle (1000Mohm
bei 100Mhz) ->[snip link] absichern.
Ein schlechte Idee. Diese 0805 Bauteil sind nicht passend zur 
Absicherung fuer die Stroeme, die ein 7805 bringen mag.
Was sollen die 3 Spannungsregler, wenn einer schon den Strom bringen 
kann ?
Dasselbe fuer die andere Platine.
Ein digitaler GND ist in der Regel eine durchgehende Flaeche, waehrend 
ein analoger GND sternfoermig ist.
Bei SplitGND muss man aufpassen. Die digitale Platine wuerde ich mit 
einer GND Flaeche ausstatten.
  Ein LM7805 senkrecht ? Eine schlechte Idee. Falls was zu verheizen ist, liegend. dann bringt ma mit etwas Kupfer drunter bis 1W weg.
8421 wrote: >>Aus Vorsicht möchte ich jede Baugruppe mit einer Ferritperle (1000Mohm > bei 100Mhz) ->[snip link] absichern. > > Ein schlechte Idee. Diese 0805 Bauteil sind nicht passend zur > Absicherung fuer die Stroeme, die ein 7805 bringen mag. > Was sollen die 3 Spannungsregler, wenn einer schon den Strom bringen > kann ? > Dasselbe fuer die andere Platine. > Ein digitaler GND ist in der Regel eine durchgehende Flaeche, waehrend > ein analoger GND sternfoermig ist. > > Bei SplitGND muss man aufpassen. Die digitale Platine wuerde ich mit > einer GND Flaeche ausstatten. Danke erstmal, ich werde hier erstmal die digitale Platine besprechen. Ich dachte mir ich nehme 3 Spannungsregler (alle 7805) um die Baugruppen sicher zu versorgen, ohne das mir die eine Baugruppe die Spannung der anderen wegzieht bzw was einstreut. Ich möchte auch ein Display (mind. 4 Zeilen LCD), LED, Taster versorgen (siehe erstes Posting zur Platine 1). Die angesprochene Ferritperle vertragen doch ein Strom von 1A? Oder habe ich da was flasch verstanden? mfg
Der Widerstand wird mit 0.3 Ohm angegeben. Falls nun 1A fliessen wuerde... Daran gibt es mehrere Fehler : Eine Ferritperle ist zur Unterdrueckung von Stoerspitzen, nicht zur Absicherung. Bei Nennstrom, welcher fur diese Groesse bei anderen Herstellern noch mit 100mA angegeben wird, ist die Induktivitaet auch nicht mehr das was sie mal war. Aber, da eh nur 10-20mA fliessen werden kann man das so lassen. Ein LCD zieht 3mA, ein Controller auch weniger als 10mA, Taster kann man vergessen. Falls man dem LCD noch ein Backlight spendieren will, gib't nochmals 10mA, nie die spezifizierten 100mA. Also, ich wuerd nur einen Spannungregler fuer alles nehmen.
Ok, ich denke du hast vollkommen recht. Ich werde einen 7805 einsparen. Für das Frontpanel werde ich aber einen eigenen nehmen. Es ist ein ULN2003 verbaut um genügend LED noch zu treiben. Dieser behält seine Versorgung. Aber wie bekomme ich denn eine Ferritperle angeschlossen, wenn ich eine Versorgungsfläche besitzte? Sollen dann doch Leitungen verlegt werden? Fläche -> Ferritperle -> Leitung -> 100nF -> Versorgungspin Muss wohl, geht ja net anders :-)
Nein, die Ferritperle kommt nur in die +5V, nicht in den GND. Der GND muss durchgezogen sein.
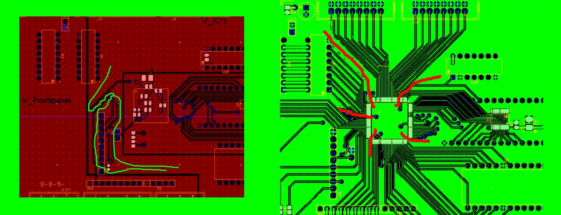
Danke, werde ich gleich machen. Habe da noch eine Frage zum Design. In dem Bild habe ich die Unterseite. Rechts der abgetrennte Bereich, dort verlaufen die Leitungen zum externen RAM, kann ich (wie gemacht) eine Massefläche lassen, damit die Datenleitungen geschützt sind? Oder kann ich das auch als VCC ausfüllen? Ansonsten hätte ich dann oben komplett Ground als eine Fläche und unten zwei getrennte Flächen 5V für das Frontpanel und die digitalen ICs.
Falls man die Masseflaeche auftrennt, nennt sich SplitGND, so sollte man sich ueberlegen wo der Strom dann durchfliesst. Dh dort wo der GND verbunden ist, sollte auch die Speisung verbunden sein. Sonst schafft man Schleifen, die abstrahlen koennen. Desgleichen mit den signalleitungen. Jede Signalleitung bewirkt einen Rueckstrom. Und wenn der aussen rum muss, so kann er strahlen. Wie gesagt, ich wuerde den ganzen Digitalprint mit einer ungetrennten Masseflaeche ausstatten.
8421 wrote: > Falls man die Masseflaeche auftrennt, nennt sich SplitGND, so sollte man > sich ueberlegen wo der Strom dann durchfliesst. Dh dort wo der GND > verbunden ist, sollte auch die Speisung verbunden sein. Sonst schafft > man Schleifen, die abstrahlen koennen. Desgleichen mit den > signalleitungen. Jede Signalleitung bewirkt einen Rueckstrom. Und wenn > der aussen rum muss, so kann er strahlen. > Wie gesagt, ich wuerde den ganzen Digitalprint mit einer ungetrennten > Masseflaeche ausstatten. Danke 8421, die Oberseite ist ja komplett Masse(grün), nur unten habe ich einige Datenleitungen. Jetzt stellt sich mir die Frage was ist die Bessere Lösung? Eine kleine Massefläche auf der Unterseite aufbringen um die Datenleitungen zu schützen, oder die Datenleitungen mit einer 5V Fläche umgeben? Damit ich keine SplitGND mehr habe? Das einzige was dann gesplittet wäre, wären die 5V auf der Oberseite. mfg
Aeh, ja. Die obere Mase ist nur einfach zusammenhaengend. Wenn man eine Impedanz haben moechte, so genuegt ein galvanischer (einfachzusammenhaengender) GND nicht. Dann sollte sich nirgendwo eine dynamische Spannung aufbauen koennen. Ich hab jeweils oben und unten Masse und die Speisung wird mit Tracks gefuehrt. Dabei ist die untere und obere Masse an nahezu beliebig vielen Stellen miteinander verbunden. Das kommt am ehesten an eine GND Plane ran.
1) Deine Flächen sehen nur flächig aus, der Strom muß aber u.U. ganz hübsch verzweigte Pfade nehmen (grün im roten Vcc-Layer). 2) Du kannst ohne große Änderungen die Masse besser führen (rot im grünen GND-Layer).
digitaler Ground und durchgehende Massefläche ? Sonen Mist solltest du hier nicht verzapfen ...
@ Hornochse: > digitaler Ground und durchgehende Massefläche ? > Sonen Mist solltest du hier nicht verzapfen ... Was fällt dir dazu besseres ein? :-/
Hornochse wrote: > digitaler Ground und durchgehende Massefläche ? > Sonen Mist solltest du hier nicht verzapfen ... Tja, Hornochse, ich hätte das selbe geraten... Aber sind mal wieder alle anderen blöd, außer Dir natürlich...
Habe nicht gesagt, dass alle anderen blöd sind ... Die Aussage ist aber wohl alles andere als richtig, zumal hier die Anwendung entscheidet. Drüber streiten kann man in den meisten Fällen, das ist mir auch klar ...
Wenn es meine Leiterplatte wäre, würde ich den unteren Layer komplett als GND-Plane verwenden. Die Massefläche auf der Oberseite ist nicht zwingend notwendig. Allerdings würde ich den Quarz mit einer Kupferinsel einfassen, die mit mehreren Via´s auf GND geht. Das mit den Ferritperlen ist an und für sich keine schlechte Idee. Ich würde allerdings ein Schritt weiter gehen und für jeden Prozessor eine Ferritperle vorsehen. Dann einen C von 4-10yF pro Prozessor und für jeden VCC-Pin den üblichen 100n. Die vielen 7805-Regler würde ich nicht verwenden. (Höchstens einen für VCC und einen für VCC-analog.) Wenn Du wirklich erste Absichten bezüglich EMV hast, überlege Dir, ob nicht doch ein 4-Fach-Layer besser wäre. 1. Lage: Top Bauteile, Signale 2. Lage: GND 3. Lage: Splitplane, VCC und VCC analog 4. Lage: Signale Wenn Du den Lagenaufbau so wählst, das der Abstand zwischen Layer 2 und 3 ganz klein ist ( 100ym oder kleiner) bekommst Du einen sehr niederimpedanten Aufbau. Die Planes fungieren sozusagen als Kondensator und tragen dazu bei, die IC´s optimal mit strom zu versorgen und Störungen klein zu halten. Einfach und denn noch effektiv: Ein Metallgehäuse, entweder aus Weissblech, zugelötet, oder aus Aluminium. Bei Alu darauf achten, das eloxiertes Alu den Strom schlecht leitet, also ggv. vernickeln lassen. Dann ist die Schirmwirkung am besten. Was ist mit den Kabeln und Steckern. Hier ggv. auch schon Ferritperlen oder Pi-Filter auf dem Layout vorsehen...
Danke allen. Dies ist ja nur die Digitale Platine. Frank B. wrote: > Wenn es meine Leiterplatte wäre, würde ich den unteren Layer komplett > als GND-Plane verwenden. Die Massefläche auf der Oberseite ist nicht > zwingend notwendig. Allerdings würde ich den Quarz mit einer Kupferinsel > einfassen, die mit mehreren Via´s auf GND geht. Unten komplett GND und oben Zuleitungen zu den Versorgungspin? > > Das mit den Ferritperlen ist an und für sich keine schlechte Idee. Ich > würde allerdings ein Schritt weiter gehen und für jeden Prozessor eine > Ferritperle vorsehen. Dann einen C von 4-10yF pro Prozessor und für > jeden VCC-Pin den üblichen 100n. Mit einfachen Zuleitungen auf der Top Seite kein Thema. > > Die vielen 7805-Regler würde ich nicht verwenden. (Höchstens einen für > VCC und einen für VCC-analog.) Ok. Habe nur noch zweie drauf. 1xfür VNC1L, Atmega, Latch, XRAM 1xfür Ports, LEDs, Display > > Wenn Du wirklich erste Absichten bezüglich EMV hast, überlege Dir, ob > nicht doch ein 4-Fach-Layer besser wäre. > > 1. Lage: Top Bauteile, Signale > 2. Lage: GND > 3. Lage: Splitplane, VCC und VCC analog > 4. Lage: Signale > Wenn Du den Lagenaufbau so wählst, das der Abstand zwischen Layer 2 und > 3 ganz klein ist ( 100ym oder kleiner) bekommst Du einen sehr > niederimpedanten Aufbau. Die Planes fungieren sozusagen als Kondensator > und tragen dazu bei, die IC´s optimal mit strom zu versorgen und > Störungen klein zu halten. Geht leider net. Wir haben uns so geeinigt. > > Einfach und denn noch effektiv: Ein Metallgehäuse, entweder aus > Weissblech, zugelötet, oder aus Aluminium. > Bei Alu darauf achten, das eloxiertes Alu den Strom schlecht leitet, > also ggv. vernickeln lassen. Dann ist die Schirmwirkung am besten. Das werde ich machen! Danke. > > Was ist mit den Kabeln und Steckern. Hier ggv. auch schon Ferritperlen > oder Pi-Filter auf dem Layout vorsehen... Danke
@ Hornochse Meine Aussage war: >> Du kannst ohne große Änderungen die Masse besser führen... Deine Antwort darauf: > Die Aussage ist aber wohl alles andere als richtig... Ich kann immer noch nicht erkennen, was an einer möglichst durchgehenden GND-Plane grundsätzlich schlecht sein soll. Oder als Umkehrschluss: wäre es besser, die Masseleitungen noch signifikant dünner und verschlungener zu machen?
Eigentlich habe ich mich auf die 3 Antwort zum Thread bezogen, dass du dich angesprochen fühlst ... ja mei :-)
Roland Bumm wrote: > Danke allen. Dies ist ja nur die Digitale Platine. > > Frank B. wrote: >> Wenn es meine Leiterplatte wäre, würde ich den unteren Layer komplett >> als GND-Plane verwenden. Die Massefläche auf der Oberseite ist nicht >> zwingend notwendig. Allerdings würde ich den Quarz mit einer Kupferinsel >> einfassen, die mit mehreren Via´s auf GND geht. > > Unten komplett GND und oben Zuleitungen zu den Versorgungspin? Ja, genau...
Hornochse wrote: > Eigentlich habe ich mich auf die 3 Antwort zum Thread bezogen, > dass du dich angesprochen fühlst ... ja mei :-) Da muß man aber gut im Raten sein, so ganz ohne Bezug oder Zitat... Beitrag "Re: Frage zu Massen Layout"
Ok, ich habe eure Vorschläge beachtet zur digitalen Platine. Eine Frage noch zum digitalen Board: Setzt man viele Vias um die Fläche oben und unten zu verbinden (Unter dem Atmega). Nun zu analogen Platine. Oben rechts sitzt der Verbindungsstecker zur digitalen Platine (SPI @8Mhz). Ich würde über diesen Stecker auch die digitale Versorgung für den A/D Wandler mitführen (LTC1869). Um den Stecker/Datenleitung und unter dem digitalen Teil des A/D Wandler habe ich eine digitale Massefläche vorgesehen. Die Masse werde ich ebenfalls über den SPI Stecker (16 Adern insgesammt, davon 3 für VCC, 8 für DGND und 5 für die SPI Leitung.) holen. Frage: 1.Der Verbindungsknoten beider Massen wird am A/D Wandler vorgenommen? 2. Kann man das alles so machen? mfg und danke an alle
und noch die Bottom Achso, in jeder Versorgung werde ich eine Ferritperle einbauen. Weiterhin hatte ich hier oben gelesen das der GND vom analogen Teil sternförmig gehen soll, also keine Fläche?
> Setzt man viele Vias um die Fläche oben und unten zu verbinden > (Unter dem Atmega). Nicht nur dort. Überall. Besser eines zuviel als eines zuwenig ;-) Es ist doch nicht dein Bohrer, der beim Via-Bohren stumpf wird.
Sieht doch gut aus was du machst. Letzlich scheint es keiner so genau zu wisssen wie das perfekte GNDsheme aussieht. Habe mal ein paar Vorträge vom IEEE Vorsitzenden shielding and grounding angehört und auch da kommt ausser den Regeln die hier genant wurden nicht viel mehr als "try it". Mein Vorschlag geht auch in die Richtung. 1. A-GND und D-GND trennen und nur dort zusammenführen wo nötig 2. Power so weit möglich auf der Bestückungsseite führen. Was nützt die beste GND Plane wenn die HF durch die Vias muß? 3. Wenn auf andere Lage dannn möglichst viele Vias 4. Der gute alte Leiterbahnunterbrecher Ein Testboard machen wo "alles drauf ist" und dann Vias und Pads mit selbigem auffräsen und die Änderung messen. 5. Abblockkondensatoren sind oft die bessere Wahl da die Störung gar nicht erst über die Power Tracks läuft.
Achso, die Ferritperle kansst du meiner Meinung nach knicken. Reine Angstpille. Wenn du nicht weißt warum du Sie genau dort einsetzt wo du Sie einsetzt richtet Sie meiner bescheidenen Meinung nach mehr Schaden (im Kopf des Designers) als Nutzen (auf dem PCB) an. Habe auch mal ein Industrielayout damit vollgeballert, war absolut wirkungslos da die Störungen breitbandig kamen und die "Pille unterlaufen haben" bzw. mir nicht den Gefallen getan haben dort aufzutauchen wo die Dinger wirken.
Der kleine Tierfreund wrote: > Achso, die Ferritperle kansst du meiner Meinung nach knicken. Reine > Angstpille. Wenn du nicht weißt warum du Sie genau dort einsetzt wo du > Sie einsetzt richtet Sie meiner bescheidenen Meinung nach mehr Schaden > (im Kopf des Designers) als Nutzen (auf dem PCB) an. > > Habe auch mal ein Industrielayout damit vollgeballert, war absolut > wirkungslos da die Störungen breitbandig kamen und die "Pille > unterlaufen haben" bzw. mir nicht den Gefallen getan haben dort > aufzutauchen wo die Dinger wirken. Danke, ich werde sie vorsichthalber vorsehen. Werde sie dann bestücken wenn ich sie vlt brauche. Jeder IC besitzt bei mir die typ. 100nF, sowie Elkos zur Stütze. mfg und danke
Nun, das ist genau das was ich meinte Wenn der Designer der Meinung ist irgendwas zu machen statt zu wissen was tun kommt meist nix dabei raus. Wenn ich das ganze richtig interpretiere ist es in diesem Fall eine parallel geschaltete Induktivität die den Eingang bei 5V mit 20mA belastet und bei HF hochohhmig wird ;-).
Anbei die geplante komplette Idee und wie man sieht habe ich eine schöne Schleife. Platine 1: - analoger Teil und unter dem A/D Wandler beie GNDs verbunden Paltine 2: -digitaler Teil, die 5V vom Atmega gehen auch über das 16pol Kabel an den digitalen Teil des A/D Wandlers (kann man hier nicht auch die "analoge" 5V Betriebsspannung des A/D Wandlers nehmen, oder soll ich die von Platine 1 mit hinüberziehen?) Da ich hier eine schöne Schleife drinne habe, benötige ich eure Hilfe weiterhin. Wo sinnvoll auftrennen? mfg RolandB
Der kleine Tierfreund wrote: > Sieht doch gut aus was du machst. Letzlich scheint es keiner so genau zu > wisssen wie das perfekte GNDsheme aussieht. Habe mal ein paar Vorträge > vom IEEE Vorsitzenden shielding and grounding angehört und auch da kommt > ausser den Regeln die hier genant wurden nicht viel mehr als "try it". > > > Mein Vorschlag geht auch in die Richtung. > > 1. A-GND und D-GND trennen und nur dort zusammenführen wo nötig > > 2. Power so weit möglich auf der Bestückungsseite führen. Was nützt die > beste GND Plane wenn die HF durch die Vias muß? > > 3. Wenn auf andere Lage dannn möglichst viele Vias > > 4. Der gute alte Leiterbahnunterbrecher > Ein Testboard machen wo "alles drauf ist" und dann Vias und Pads mit > selbigem auffräsen und die Änderung messen. > > 5. Abblockkondensatoren sind oft die bessere Wahl da die Störung gar > nicht erst über die Power Tracks läuft. Habe mal einige Vias eingesetzt. Sollte es etwa so aussehen? mfg
Bitte melde dich an um einen Beitrag zu schreiben. Anmeldung ist kostenlos und dauert nur eine Minute.
  
  Bestehender Account
  
  
  
  Schon ein Account bei Google/GoogleMail? Keine Anmeldung erforderlich!
Mit Google-Account einloggen
Mit Google-Account einloggen
  Noch kein Account? Hier anmelden.










 Thread beobachten
 Thread beobachten Seitenaufteilung abschalten
 Seitenaufteilung abschalten