Hallo Ich habe ein Projekt (Alarmanlage) das 24h/7t am Netz hängt. Natürlich soll diese auch Akku-gepuffert sein falls mal der Strom ausfällt. Ich habe einen Schaltplan gezeichnet - Ist dieser Sinnvoll? Es wird ein Traco 15V Netzteil eingesetzt, welches den Akku (1,2Ah) mit maximal 300mA wegen dem 50 Ohm Widerstand lädt. Am Pfad der zum Schaltregler führt liegt dann konstant die Netzteil bzw. Akkuspannung. Ich will einen Schaltregler einsetzen, der die 15V auf 5V zur Versorgung eines AVR regelt. Wichtig dabei: Ich nutze eine DCF77 Uhr die so wenig wie möglich gestört werden soll. Ausgangsstrom ist >700mA gewünscht. Danke für eure Hilfe.
Hab grad das Gefühl, der Akku wird andauernd geladen/überladen, gibts da ne Absicherung gegen, oder verträgt der das? Ein komplett leerer Akku (das möge ihm erspart bleiben) zieht die erwähnten 300 mA, das macht 4,5 Watt für den 50 Ohm Widerstand. Da wird ihm gut heiß.
Wenn du einen Bleigelakku verwendest, ist der kaputt wenn du ihn brauchst. Nimm einen LM317 zum laden des Akku, auf 13,8V einstellen. Die DCF-Antenne soweit wie möglich weg vom Schaltregler und Display, wenn vorhanden.
Ich habe L200C Spannungsregler in der Lade. Habe soeben eine Schaltung im Datenblatt gefunden zum Akku-laden. Bei einer Dropout-voltage von 2V-2,5V muss mann also mindestens 16,3V von einem Netzteil liefern. Industrielle Schaltnezteile (von z.b. Traco) die für Dauerbetrieb asugelegt sind habe ich bis jetzt aber nur mit 15V und nächst größer mit 24V gefunden. Für ein 24V Netzteil: 24V-16,3V = 7,7V die am L200C verbraten werden. Bei 300mA Ladestrom ergibt das 2,31W Verlustleistung bei vollem Ladestrom. Kennt jemand den Ladestrom für Erhaltungsladung? Möchte gerne wissen wie viel Verlustleistung anfallen bei geladenem Akku. Kann mir jemand auch noch einen guten Schaltregler (von Akku bzw. Netzteilspannung auf 5V) empfehlen der die DCF77 Uhr wenig stört?
Hier mal ein Vorschlag zur schematischen Schaltung. Sollte man auch gegen Rückspeisung den Netzeilausgang mit der dazugezeichneten Diode absichern? Eventuelle Vorschläge, Verbesserungen?
Beim L200 kannst du den Strom einstellen. Wenn der Akku voll ist, fließen nur wenige mA. Ob du die Rückstromdiode brauchst hängt wohl vom Netzteil ab. Ich halte es für etwas übertrieben ein geregeltes Netzteil zu verwenden und dann erst weiterzuregeln.
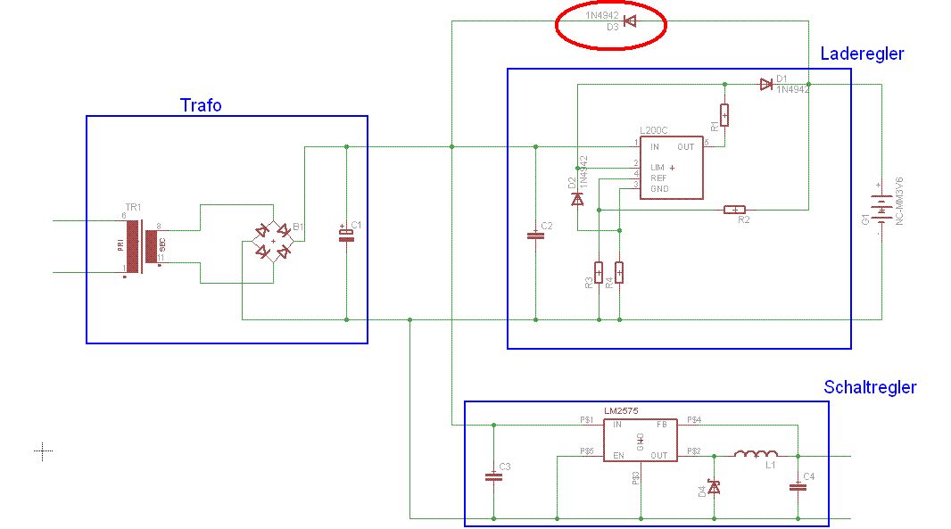
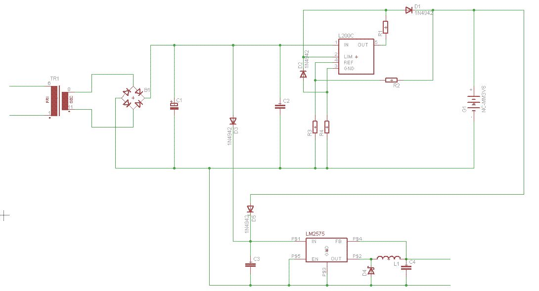
Um mal konkreter zu werden hier eine Schaltung mit Trafo. Ist sie so richtig, oder gibts noch etwas zu beachten? Was mich noch stört: Diode D3 über dem Laderegler verhindert zwar dass der Akku über die Trafo Sekundärspannung geladen wird, jedoch kann bei Netzausfall der Akku ungehindert den Laderegler speisen. Das ist eigentlich vollkommener unsinn. Ob das zu Problemen führt weiß ich nicht. Hat jemand eine Idee wie man das umgehen kann?
Das kannst du mit einer Diode zum Schaltregler umgehen. Die Diode vom Akku kommt nachher.
@Hubert Wärst du so nett und köntest du mir deine Idee in Paint dazuzeichnen?
Ich gehe mal davon aus, dass du es so gemeint hast. Versorgt jetzt der L200C nicht auch noch den Schaltregler unnötig?
Genau so habe ich das gemeint. Der Schaltregler würde nur über den L200 versorgt werden, wenn die Spannung an der Batterie größer ist als vom Netzteil her. Das wird ja wohl nicht möglich sein.
Habe noch eine Frage zur Trafodimensionierung. Ist die Rechnung im Anhang richtig? Anforderung: Der Strom soll 1,1A sein. Die Spannung etwas über der Dropout Voltage vom L200C (2,5V) plus der Ladespannung von 13,8V Habe mich dabei an diesen Beitrag gehalten: Beitrag "Trafo dimensionierung für Netzteil" mfg
Wie du auf die 800mA in den Schaltregler kommst, ist mir nicht klar. Wenn da 700mA herauskommen dann gehen doch max.250mA hinein. Wenn du geizig bist, dann kommst du mit einem 10VA Trafo aus. Etwas Reserve schadet aber sicher nicht.
achja, Die Leistung wird ja mit dem Wirkungsgrad 0,88 vom Schaltregler gerechnet. Werd wohl etwas auf Reserve setzen und einen 12VA mit 0,67A nehmen. Die 2x9V Wicklungen in Serie auf 18V.
Ich habe noch eine Frage. Ein Kondensator der die Welligkeit auf ~10% dämpft muss ~4700µF haben. Die, die ich gesehen habe, haben eine Lebensdauer von 2000h bei 85°C angegeben. Das würde ja heißen, dass der Kondensator bei 85°C alle 83 Tage defeckt sei ???? (Das "Netzteil" wird bei Raumtemperatur (~20°C) eingesetzt.)
Bei Schaltregler sollte man Elko mit 105° verwenden, schon auf Grund der Eigenerwärmung durch die höhere Frequenz der Pulse. Wenn dein Elko konstant 85° hat, dann ist in der Dimensionierung was faul.
Hat er (noch?) nicht. Ich werde die schaltung im Laufe der nächsten Woche bauen. Es würde mich nur interessieren ob der Elko wirklich nach ~1/4 Jahr flöten geht? Immerhin will man bei einem Projekt welches im Dauerbetrieb ist, nicht ständig etwas reparieren müssen. Verlängert sich die Lebensdauer bei niedrigerer Temperatur drastisch nach oben?
Bitte melde dich an um einen Beitrag zu schreiben. Anmeldung ist kostenlos und dauert nur eine Minute.
Bestehender Account
Schon ein Account bei Google/GoogleMail? Keine Anmeldung erforderlich!
Mit Google-Account einloggen
Mit Google-Account einloggen
Noch kein Account? Hier anmelden.




