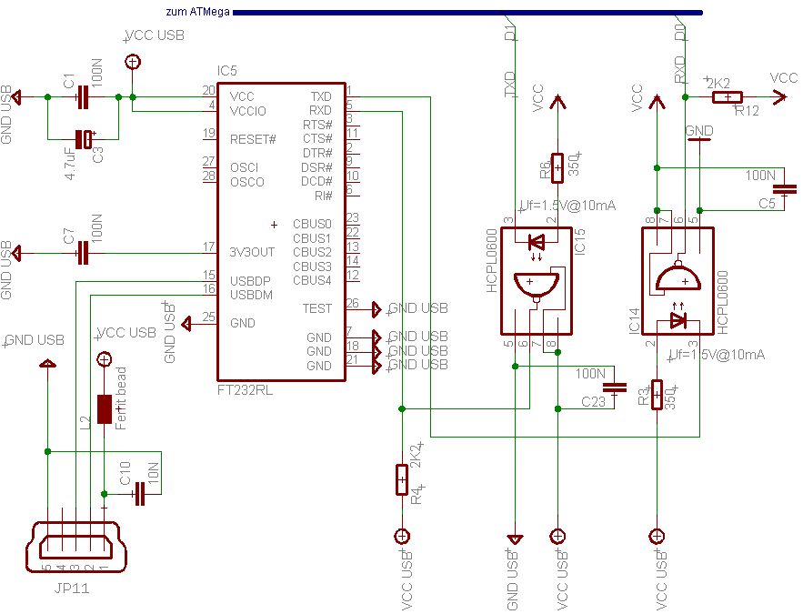
- Wäre nett, wenn jemand die angehängte Schaltung kurz überfliegen könnte -galvanische Trennung per Optokoppler - soll eine Masseschleife über den Computer verhindern. Richtig so? - Ist in der USB-Gegend eine separate Massefläche mit USB-Masse sinnvoll/relativ egal?
Sieht brauchbar aus. Allerdings ist dein Betreff falsch. USB ist nicht galvanisch getrennt, sondern RS232 auf TTL-Pegel. MG Falk
hm zum Thema USB könnte man nen sonnen SIL5v/5v nehmen für die betribspannung und bei den daten nen schnellen optokopler ?
Nicht schon wieder..... Es ist nicht möglich, USB direkt galvanisch zu trennen, da die Signale bidirektional sind, und es keinerlei Information über die aktuelle Richtung gibt. Sowas geht erst bei USB 3.0 da gibts TX und RX.
Christian R. wrote:
> Es ist nicht möglich, USB direkt galvanisch zu trennen,
macht er doch auch gar nicht...
hat er aber geschrieben.... und über eine lösung zum galvanischen trennen von usb würde ich mich extrem freuen. Ginge da nicht etwas mittels icoupler?
Analog hat da extra Chips für für medizinischeabwendungen allerdings ist der preis mit 39eur recht heftig
kannst du mir da eine Bezeichnung geben? 39 Euro wären da für mich eher kein Hinderniss.
Philip wrote: > hat er aber geschrieben.... > aber was anderes gemeint, wie man im Schaltplan sehen kann...er wandelt USb in RS232 und das wird dann getrennt...
Da hast du natürlich recht. Trotzdem habe ich diesen Beitrag nur aufgrund des Betreffs angeklickt. Optisch getrennte RS232(TTL) gibt es ja zu hauf. Das ist nichts neues und auch technisch nicht grad eine große Herausforderung. Mich würde aber eine Lösung für USB interessieren. Und ich denke das wird einigen so gehen, die diesen Betreff lesen.
Dietmar nicht, der hat´s richtig gemacht. Aber K.J. hier: Beitrag "Re: USB gavanisch getrennt - richtig?" und um ewigen Spekulationen vorzubeugen wollt ich´s gleich nochmal klar stellen. Welcher Chip von AD soll das sein?
Hi Grade nochmal geschaut 150mbit sind die schnellsten bei 5V preis paste wohl auch net ganz irgentwie hatte ich 30 okken im kopf http://www.analog.com/en/interface/digital-isolators/adum3442/products/product.html des mit dem optokoppler war nen schnelschuss :P
Vieleicht könnte noch jemand die Frage zur Massefläche beantworten: Separate Massefläche (d.h. Computermasse in der USB-Ecke) oder unter dem USB-Bereich die normale Schaltungsmasse? Kommt über so ein USB-IC viel Müll vom Computer? Auf der Platine befinden sich empfindliche Thermoelement-ICs und bei meiner bisherigen PTH-Versionder Platine mit MAX232 hatte das Anstecken des Computers immer zu 2 Grad Messunterschied geführt.
Ja USB ist recht unsauber vorladendem die Spannungsversorgung.
K. J. wrote: > Hi Grade nochmal geschaut 150mbit sind die schnellsten bei 5V preis > paste wohl auch net ganz irgentwie hatte ich 30 okken im kopf > > http://www.analog.com/en/interface/digital-isolators/adum3442/products/product.html Auch das ist für USB sowieso nicht einsetzbar, weil es wie gesagt kein Richtungssignal gibt. Erst bei USB 3.0 kann man dann sowas machen. Oder halt http://www.icron.com/products/usb_new/usb-over-fiber-optics-extenders.php das wäre dann standard-Konform und industrietauglich. Dietmar: Ja, saubere Massetrennung ist wichtig. Auf jeden Fall in die Versorgungsspannung des USB eine Ferritperle, die die 480MHz Anteile wegfiltert. Hast du ja in der Schaltung drin. Den Schirm der USB Buchse hochohmig an die Masse legen. Das hat sich bei uns bewährt. USB spuckt leider viel Wellensalat auf dem Kabel aus, viel hilft auf so ein Klapp-Ferrit am Device-Ende des Kabels.
Bitte melde dich an um einen Beitrag zu schreiben. Anmeldung ist kostenlos und dauert nur eine Minute.
Bestehender Account
Schon ein Account bei Google/GoogleMail? Keine Anmeldung erforderlich!
Mit Google-Account einloggen
Mit Google-Account einloggen
Noch kein Account? Hier anmelden.
