Hallo, im Anhang ist ein Bild von einer Verstärkerschaltung eines US-Empfängers. Leider verstärkt sie nicht wirklich, Hardware-Defekt habe ich denke ich ausgeschlossen. Also kann mir jemand sagen, warum die Schaltung nicht funktioniert? Das Mic ist ein Ultraschall Receiver Micro mit 40kHz Nennfrequenz. Vcc ist 5V.
Hallo, ich denke, das liegt daran, dass wegen R4 >> R3 nahezu der gesamte Eingangsstrom über R3 gegen Masse fließt. Simuliere die Schaltung doch am besten einmal mit LTSpice. Dann mußt Du bei der Dimensionierung nicht raten. http://www.linear.com/designtools/software/#Spice Gruß, Michael
Der TL071 braicht mehr als 5 V Versorgung. Bei 40 Khz hat man auch nur noch eine etwa 50 fache Verstärkung, mehr gibt das Verstärkungs-bandbreite Produkt nicht her. Entsprechend kann man auch nicht mehr Verstärkung erwarten. Die Rückkopplung ist für 40 kHz auch schon etwas hochohmig, könnte bei gutem Layout aber gerade noch gehen.
Michael wrote: > Hallo, > > ich denke, das liegt daran, dass wegen R4 >> R3 nahezu der gesamte > Eingangsstrom über R3 gegen Masse fließt. Öhhh... Joa ne, also ich habe davon keine Ahung, aber habe das so verstanden, dass das Mic die 10k Pullup braucht. Danach wird der ganze Krempel ja entkoppelt und der R4 und alles das da nach unten weg geht soll dann den Pegel auf 2,5V ziehen statt auf 0, da da ja auch negative Signale rauskommen und ich die nicht Verstärken kann. > Simuliere die Schaltung doch am besten einmal mit LTSpice. Dann mußt Du > bei der Dimensionierung nicht raten. > http://www.linear.com/designtools/software/#Spice Öhh joa... arbeiten inner UNI mit PSpice, blick das Programm aber noch nicht so wirklich, ich finde es verdammt unübersichtlich, unlogisch und wenig bis garnicht intuitiv. Ist das LTSpice besser? > Bei 40 Khz hat man auch nur noch eine etwa 50 fache Verstärkung... Liegt das jetzt daran, dass ich nur 5V habe oder daran, dass es 40Khz sind? Also wie könnte ich das verbessern, hatte eigentlich was von bis zu 1000-fach gehofft :( > ...Rückkopplung... Rückkopplung? Wie gesagt, ich = 0 Plan ;) Um welche Bauteile handelt es sich dabei? Den Krempel der an den Pins 1 und 2 hängt? Edit: Ach ja, ich glaube das hier war das Original: http://www.knollep.de/Hobbyelektronik/projekte/43/sch.htm
Öhh joa... Kiste ausschalten und ein Buch über öhh joa... Elektrotechnik lesen.
Hab aber nur bis Montag Zeit das Teil feritg zu bekommen :) Und die Hardware ist das geringste Problem ;)
>Hab aber nur bis Montag Zeit das Teil feritg zu bekommen :) Und die >Hardware ist das geringste Problem ;) Dann hast du jetzt echt Schei..e an den Hacken.
>> Bei 40 Khz hat man auch nur noch eine etwa 50 fache Verstärkung... > Liegt das jetzt daran, dass ich nur 5V habe oder daran, dass es 40Khz > sind? Also wie könnte ich das verbessern, hatte eigentlich was von bis > zu 1000-fach gehofft :( Das liegt eher an den 40kHz. Am Zeitdauer-Bandbreite-Produkt kannste nix drehen, da ist so wie's ist. Läßt sich auch irgendwie beweisen. Ganz fundamental-mathematisch.
Bei US-Sachen gibt es meistens einen Sendeimpuls, und anschließend ein schwaches Echosignal. Hier übersteuert der zunächst eintreffende Sendeimpuls den OP-Amp total. Das RC-Glied mit 200 kOhm und dem Koppel-C lässt dann die Spannung am Eingang viel zu langsam aus der Begrenzung zurückgehen. Mach erst mal den Widerstnd von 200 kOhm deutlich niedriger, dann kommt der Op-Amp schneller aus der Übersteuerung zurück. 22kOhm reicht vielleicht. Auch die Gegenkopplung mit 180 kOhm ist etwas groß, vielleicht gehts mit 51 kOhm besser. Bei ordentlicher Arbeit, ohne Übersteuerung müsste hier der Ausgang ja VCC/2 haben.
peter-neu-ulm wrote: > Bei ordentlicher Arbeit, ohne Übersteuerung müsste hier der Ausgang ja > VCC/2 haben. Joa ok... so ganz verstehe ich das ja noch nicht. Ist das denn alles richtig so, dass das Signal am Eingang auf 2,5V gezogen wird? Nicht, dass er dann die 2,5V verstärkt und immer auf höchst möglichem Pegel liegt. Werde dann wohl mal den Lötkolben anwerfen...
>>>ich = 0 Plan >>Dann hast du jetzt echt Schei..e an den Hacken. >Joa und wie bekomm ich die wieder ab? Bis Montag? Da bleibt sie wohl wo sie ist. Kleiner Tip: Man kann mehrere OPs mit kleiner Verstärkung hintereinander schalten um so zu einer großen Verstärkung bei gegebener Frequenz zu kommen. Der TL072 hat ja auch zwei OPs im Gehäuse. Nimm für den TL072 mal besser 12V für VCC.
Auch die 100 nF sind etwas groß, mache sie so klein, das die Grenzfrequenz des C mit den 22kOhm bei etwa 30 kHz liegt. Auch der 1 uF-Kondensator ist etwas zu groß, lege auch da die Grenzfrquenz von Poti-R (1o kOhm) und C auf etwa 30 kHz, also knapp unter die 40 kHz. dann erholt sich der OP-Amp-Eingang schneller von der Übersteuerung. (sorry, hab eben statt "Vorschau" "Absenden" getippt.)
>> ich denke, das liegt daran, dass wegen R4 >> R3 nahezu der gesamte >> Eingangsstrom über R3 gegen Masse fließt. >Öhhh... Joa ne, also ich habe davon keine Ahung, aber habe das so >verstanden, dass das Mic die 10k Pullup braucht. Danach wird der ganze >Krempel ja entkoppelt und der R4 und alles das da nach unten weg geht >soll dann den Pegel auf 2,5V ziehen statt auf 0, da da ja auch negative >Signale rauskommen und ich die nicht Verstärken kann. Du hast das richtig verstanden. Die Aussage von Michael ist so nicht richtig. >> Bei 40 Khz hat man auch nur noch eine etwa 50 fache Verstärkung... >Liegt das jetzt daran, dass ich nur 5V habe oder daran, dass es 40Khz >sind? Also wie könnte ich das verbessern, hatte eigentlich was von bis >zu 1000-fach gehofft :( Die Verstärkungsgrenze liegt am OPA-Typ, genauer an dessen GBW - Gain-Bandwidth-Product. Es gibt schnellere, die dann auch mehr Verstärkung können. Besser man schaltet zwei hintereinander, so dass v1*v2 deine gewünschte Verstärkung bringt. Dann muss jeder nur noch eine deutlich geringere Verstärkung bringen (z.B. sqrt(v)) und hat somit eine höhere Grenzfrequenz. Die Spannung VCC ist zu gering für den TL072 - so ab 9V wäre brauchbar. Im 'worst-case' braucht er oben und unten 3V Abstand zu den Rails, d.h. bei 6V braucht er noch kein Ausgangssignal abgeben (tut es aber meist schon ab 5V). Es gibt aber auch OPAs für kleine Versorgungsspannungen, Stichwort: Rail-to-Rail. >> ...Rückkopplung... >Rückkopplung? Wie gesagt, ich = 0 Plan ;) Um welche Bauteile handelt es >sich dabei? Den Krempel der an den Pins 1 und 2 hängt? In der Schaltung gibt es auch keine Rückkopplung, sondern eine Gegenkopplung. Die Widerstände zur Verstärkungseinstellung - R1, R11 und R12 stellen den Gegenkopplungsfaktor ein. Wenn du die Verstärkung auf zwei aufteilst, wird R1 automatisch kleiner und kommt in einen besseren Wertebereich. Die Aussagen von 'peter-neu-ulm' bez. der Kondensatoren solltest du berücksichtigen. Die 200k aus seinem früheren Post würde ich aber nicht verringern - zumindest nicht so stark. Das belastete und dämpft damit nur das Eingangssignal. Eine Verringerung von C1 entsprechend seinen Grenzfrequenzvorgaben bringt dasselbe Ergebnis.
@HildeK "... In der Schaltung gibt es auch keine Rückkopplung, sondern eine Gegenkopplung. ..." Gegenkopplung ist - wie auch Mitkopplung - eine Form der Rückkopplung. Schaust Du hier: http://de.wikipedia.org/wiki/R%C3%BCckkopplung Tschü Dude
>Gegenkopplung ist - wie auch Mitkopplung - eine Form der Rückkopplung.
In der Tat!
Ich hatte mich vom umgangssprachlichen Begriff Rückkopplung bei
pfeifenden PA-Anlagen verleiten lassen ...
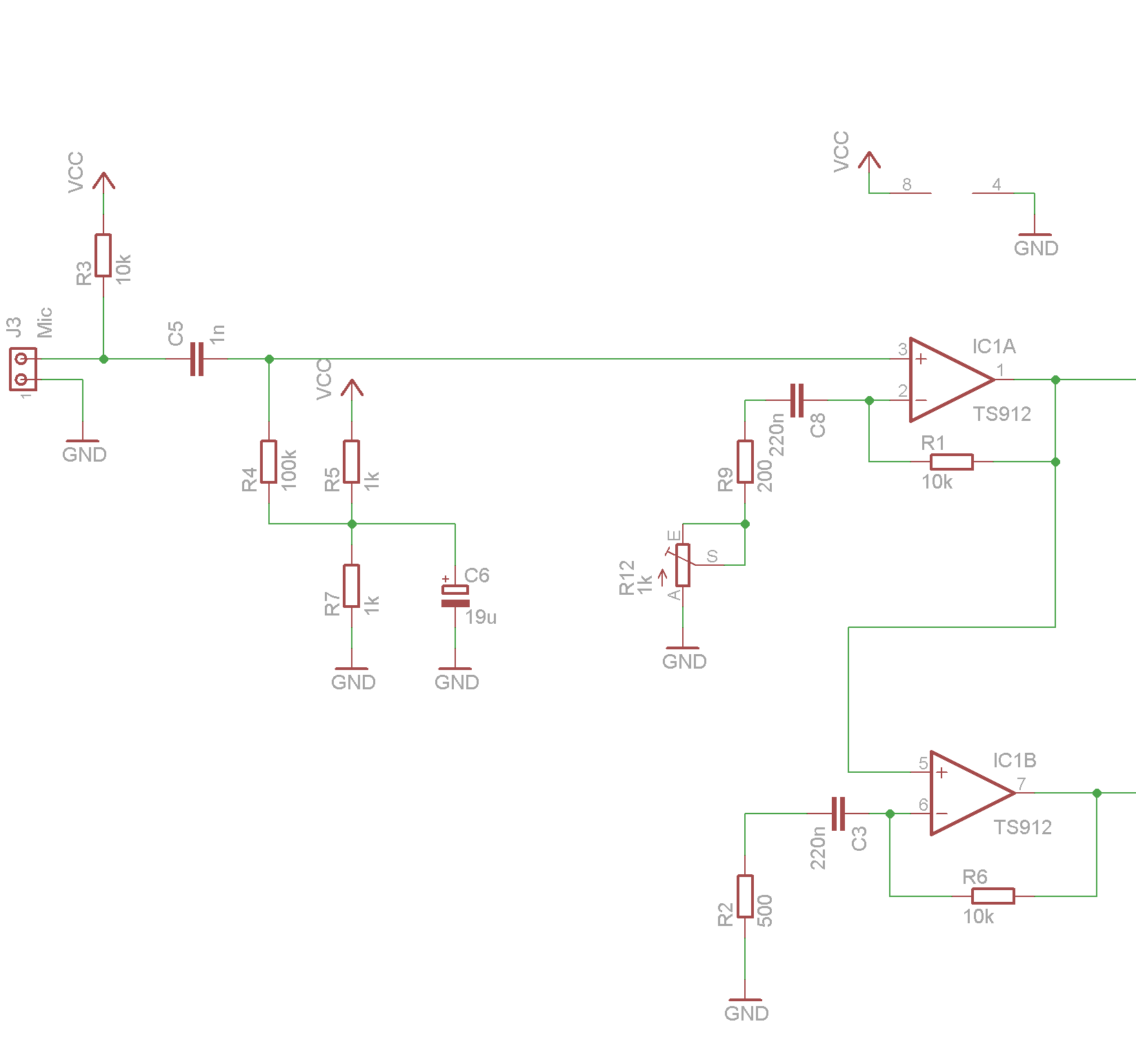
Soooo.... Schaltung nochmal eben überarbeitet. Mir kommt der C5 ein wenig klein vor, habe es aber zich mal nachgerechnet, und R4 kann ich nicht noch kleiner machen :( Zu beachten ist auch der neue OP, ein 2-fach rail-to-rail.
C5 = 1nF würde ich OK finden, man braucht ja nicht ganz an die Grenze zu gehen. C8 scheint mir zu klein, das R x C von R12 und C8 sollte eine Frequenz von unter 40 kHz ergeben. R1 = 50kOhm, R12 = 1 kOhm finde ich etwas besser, ich hab etwas gegen 100-Ohm Trimmer. Der rail-to rail-OP-Amp ist natürlich das Richtige bei 5V. Ohne Übersteuerung muss der Ausgang des OP-Amp 1/2 Vcc haben, denn bei DC ist die Schaltung ein Spannungsfolger mit wenigen mV Differenz zwischen +Eingang und Ausgang.
>Mir kommt der C5 ein wenig klein vor, habe es aber zich mal Mir auch! Ebenso C8. Bei 40 kHz sollte Xc nicht unbedingt mehr als 1k haben, um gegen den 100k (R4) nicht ins Gewicht zu fallen. Ich würde mal 5-10n schätzen. Gleiche Argumentation auch für C8 - der muss gegen den minimalen Wert von R12 ankämpfen. Da du eingangs dort 180 Ohm drin hattest, wären in der Beschaltung statt 1µ auch 220n ausreichend gewesen (kleiner, billiger). Jetzt könnte dein R12 auch Null haben - und C8 muss gegen unendlich gehen :-). R12 darf natürlich nicht Null haben. Spezifiziere einen Vorwiderstand für die maximale Verstärkung. >Zu beachten ist auch der neue OP, ein 2-fach rail-to-rail. Ja, die Rails kann er. Aber mit 800kHz GBP ist er bei 40 kHz nur noch zu maximal v=20 (real weniger) zu bewegen. Es ist noch nicht der ideale OPA :-) Mit dem OPA macht es kaum Sinn, R12 kleiner als 250 Ohm zu machen. Spice-Daten sind im Datenblatt ja enthalten - simuliere mal damit! Nimm beide Verstärker in Reihe mit je Verstärkung 10...15 und du hast 100 ...200 Gesamtverstärkung bei 40kHz. Oder suche einen OPA mit GBW von mehr als 40kHz*1000 = 40MHz (incl. R2R, 5V-Versorgung usw.; jetzt wird's schon schwieriger...)
So ich habe mich dann für die Variante mit den 2 Verstärkern entschieden und das Ergebnis ist im Anhang, bitte nochmals um Stellungnahme ^^
Also ich finds so in Ordnung. Wenns jetzt nicht geht, liegts nicht an der Verstärkerschaltung sondern an der Spannungsversorgung oder...,oder... ( Daumendrück! )
OK super, dann werde ich nachher gleich mal los eiern und die Bauteile holen, in der Zwischenzeit ätz ich die Platine neu... Vielen, vielen Dank für eure Hilfe bis hier hin, ihr habt mir echt den Arsch gerettet, wenn das funktioniert ;) Fabian
Hi, eine Sache fällt mir noch auf. Du beziehst Dein Signal auf eine Spannung von 2,5V. Dann hast Du am Nichtinvertierenden Eingang eben diese Spannung von Ue- = 2,5V anliegen. Damit der invertierende Eingang ebenfalls auf diese Spannungsniveau abgeglichen werden kann muss der OP eine Ausgangsspannung Ua haben. Dadurch kommt ein Stromfluss durch R1 + R9 + R12 zustande, über denen Ua abfällt. Ue- fällt über R12+R9 ab. Wenn ich von R12+R9 = 1200 Ohm ausgehe und Ue- = 2,5V fließt ein Strom von I = 2,083mA. Dieser Strom fließt allerdings auch über den gesamten Pfad. Dadurch ergibt sich eine Spannung Ua = I * (R1 + R9 + R12) = 23,33V. Und dies ist erst der Ruhezustand. Um einen richtigen Ruhezustand zu erreichen muss das Bezugspotential des Operationsverstärkers nicht Masse sein, sondern 2,5V. Heißt konkret R12 darf nicht mit Masse verbunden sein, sondern muss zwischen R5 und R7 geschaltet sein. In diesem Fall würde nämlich der Strom I im Idealfall 0 sein. Schönen Gruß, Sepp
Wenn ich das richtig sehe hast du vergessen in deine Überlegungen den C8 mit einzubeziehen. Wie gesagt, ich = 0 Plan, daher würde ich gerne noch eine 2. Meinung hören ;)
Japp, hast recht ... sorry. Hatte mich so auf die Widerstände und den Gleichstromfall gestürzt. Gruss, Sepp
So habe da nochmal eine Frage: Der C5 und R4 bilden doch einen Hochpass 1. Ordnung. Wenn ich das ganze nun ausrechne komme ich auf einen Grenzfrequenz von etwa 1600Hz. Ich denke das ist ein wenig zu klein, da der µC ja nach Möglichkeit keine normalen Umgebunsgeräusche warnehmen soll. Kann ich den C noch ein wenig kleiner machen, dass ich wenigstens auf 5kHz komme um normale Sprache raus zu filtern?
>>>> Das Mic ist ein Ultraschall Receiver Micro mit 40kHz Nennfrequenz. > ... keine normalen Umgebunsgeräusche warnehmen soll. Dein US-Wandler hat Bandpass-Funktion, den schert eine Frequenz von 1kHz überhaupt nicht.
Mhh joa nur hat der das Problem, dass er ewig nachschwingt und desshalb würde ich gerne ein normales Mic einbauen. Und ja, es gibt welche, die 40Khz können, wie z.B. mein Headset, mit dem ich die 40Khz richtig gut sehen kann in einer Fourieranalyse.
na dann veringere C5 um den Faktor, um den Du die Grenzfreuqnez anheben wilst Faktor 20 kleinerer C macht also 32kHz - und der C ist wieder bei 50p ;-)
Mit was hast du die FFT gemacht? Und mit welchem Pegel liefert denn dein Mikro überhaupt bei 40 kHz? Ohne das zu wissen kannst du die Verstärkung doch nur raten oder?
Die FFT hat Cool Edit 2000 für mich gemacht, was den Pegel des Mics angeht kann ich dir nichts sagen, aber der ist eher höher als der vom US. Und für die Verstärkung habe ich ja nen Poti drin, mit dem ich von 20x bis 400x regeln kann.
Mit der Soundkarte gemessen? Welche Samplerate war denn überhaupt eingestellt? Und wie willst du am Ende feststellen, ob dein Ausgangspegel passt, wenn du noch nichtmal den Eingangspegel misst?
Den Ausgangspegel kann ich ja mit nem Normalen Multimeter messen oder? Sonst mit dem Atmega. Und ich kann es messen, muss dafür nur zu einem Kollegen fahren, das werde ich aber nicht machen, um die eine Frage zu beantworten, dessen Antwort dann sowieso keine Folgen nach sich zieht oder?
Mit einem Multimeter wirst du da wahrscheinlich keinen richtigen Wert herausbekommen. Der Atmega hat eine maximale Bandbreite von 38,5 kHz (bei schon reduzierter Genauigkeit), das heißt du verletzt dann dort den Nyquist. Vielleicht kriegst du bei einer langen Messung dann mal einen Spitzenwert, wenn du viel Glück hast. Natürlich hat eine der wesentlichen Eingangsgrößen Folgen auf deine Schaltung. Du hast etwas von Uni erwähnt - ich hoffe mal du studierst keine Ingenieurswissenschaft.
Studiere Informations- und E-Technik im 2. Semester...
Dann sollten doch wenigstens Ansätze von ingenieursmäßigen Denken vorhanden sein oder? Na hoffentlich bringen sie dir noch etwas bei. So kann man heutzutage noch nichtmal mehr in China Hardware entwickeln (und da sieht es wirklich böse aus!) Achja: Spice wurde nicht entwickelt, weil den Leuten langweilig war. Oder um Studenten zu ärgern. Das wird tatsächlich professionell eingesetzt.
> So kann man heutzutage noch nichtmal mehr in China Hardware entwickeln Was meinst du mit "so"? Ohne zu Simulieren? > Dann sollten doch wenigstens Ansätze von ingenieursmäßigen Denken > vorhanden sein oder? Na hoffentlich bringen sie dir noch etwas bei. Du meinst effizientes Arbeiten? > Achja: Spice wurde nicht entwickelt, weil den Leuten langweilig war. > Oder um Studenten zu ärgern. Das wird tatsächlich professionell > eingesetzt. Ja das ist mir klar und wir werden dieses und nächstes Semester intensiv mit PSpice arbeiten (müssen). Nächstes kommt dann noch Matlab dazu... Und da ich es bislang noch nie privat benötigt habe (oder nicht wusste, dass ich es brauche) habe ich es nie gelernt. Und das jetzt mal bis Montag eben lernen ist wohl nich drin.
Mit "so" meinte ich völlig planlos ohne jegliche Struktur. Und ingenieurmäßig heißt nicht effizient, da steckt noch viel mehr dahinter.
Tjoa naja, wie gesagt, ich habe kein Plan davon und hätte auch nicht gedacht, dass es so schwer ist ein Mic Signal zu verstärken.
>Tjoa naja, wie gesagt, ich habe kein Plan davon und hätte auch nicht >gedacht, dass es so schwer ist ein Mic Signal zu verstärken. Verstärken ist knallsimpel, auch MIC-Signale, seit es Transistoren gibt und erst recht, seit es OPVs gibt. Gescheiten Schaltplan, gescheite Stromversorgung und auf ein paar Tips hier hören und schon gehts. Aber ohne "Plan" oder mit "0Plan" kann man nicht mal Fahrradfahren. Mußte ich mal loswerden, bevors mich zerreißt.
Es ist keine Schande, etwas nicht zu wissen. Das schlimme daran ist, dass du anscheinend schon 2 Platinen geätzt hast, obwohl du weißt, dass du nichts weißt. Das Problem ist auch nicht das Signal zu verstärken, sondern dass du absichtlich sämtliche Randbedingungen ignorierst und aus Bequemlichkeit auf unverzichtbare Werkzeug verzichtest. Nach dem Motto: och neee, der Hammer liegt im Keller, schlag ich den Nagel doch einfach mit ner Schere in die Wand. Klar, etwas Improvisation gehört immer dazu, aber dann muss man erst recht wissen was man tut. Wenn du schon tausende Ultraschallaufnahmen auf dem Oszilloskop angeschaut hast und die erfolgreich verarbeitet kannst du dich auf den ADC des Atmega vielleicht verlassen hast oder wenn du schon tausende verschiedene OP-Schaltungen aufgebaut hast und die Grundschaltungen im Schlaf kannst brauchst du nicht für jeden Mist Spice anschmeißen. Aber das Wissen brauchst du erst einmal und das kommt nicht aus dem Nichts! Das sollte erst einmal genügen. In den Thread geht es ja eigentlich um die Schaltung. Wenn du Glück hast geht es. Wenn nicht, hast du halt wieder keinen Plan, weil: - es könnte die AD-Wandlung im Atmega sein (wie gesagt, der Nyquist wird verletzt) oder das Multimeter - es könnte die Schaltung sein - es könnte sein, dass die Eingangsspannung einfach nicht passt Und wo fängst du dann zu suchen an?
Bitte melde dich an um einen Beitrag zu schreiben. Anmeldung ist kostenlos und dauert nur eine Minute.
Bestehender Account
Schon ein Account bei Google/GoogleMail? Keine Anmeldung erforderlich!
Mit Google-Account einloggen
Mit Google-Account einloggen
Noch kein Account? Hier anmelden.


