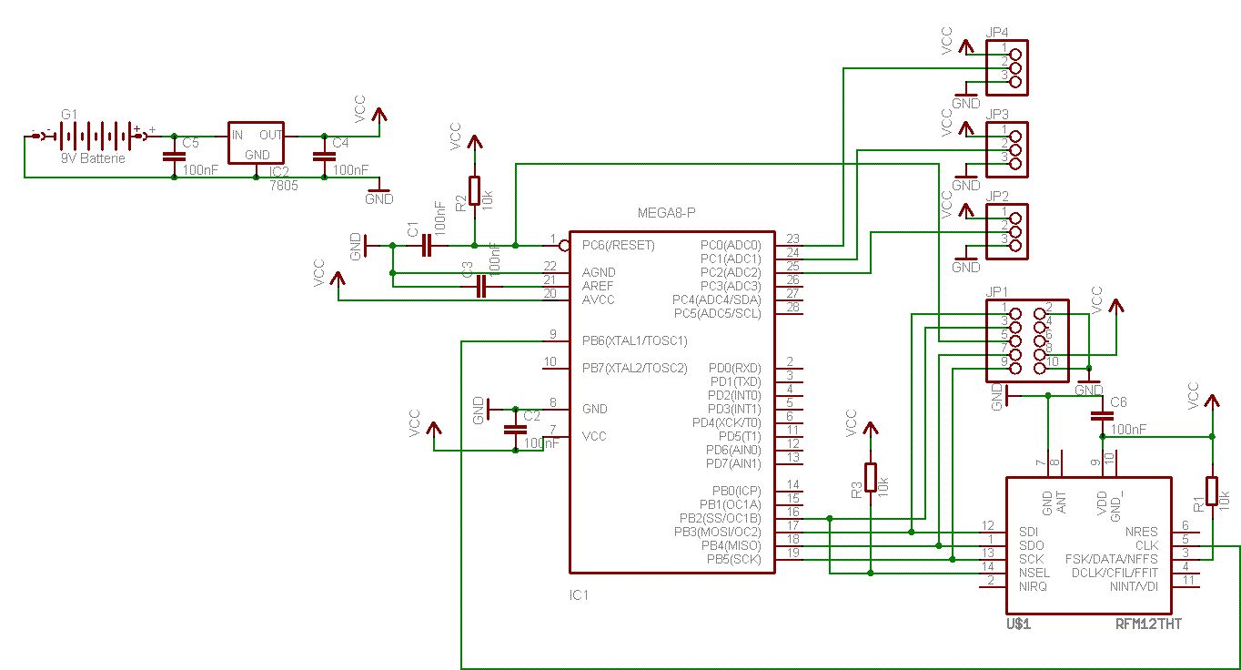
Hallo, ich habe mal einen Schaltplan für das RFM12 Funkmodul mit einem ATmega8 erstellt. Da ich mich noch nicht so gut auskenn, wollte ich mal fragen, ob noch irgendetwas besser gemacht werden sollte. Die drei Stiftleisten sind für Sensoren. Die MEsswerte sollen dann übertragen werden. Vielen Dank für eure Hilfe! Michael
@ Michael (Gast) An NSEL fehlt ein Pull-Up. Am RFM12 fehlen 1x100nF + 1x10uF. Der ISP-Stecker ist nicht standardkonform, om das so gut ist? Der 780 ist ein Stromfresser, nimm lieber einen LP2951, siehe Versorgung aus einer Zelle. Rein optisch kann man den Schaltplan noch verbessern, nicht so lange Drähte für Vcc/GND, keine sinnlosen Absätze in Leitungen etc. Vielleicht sollte man VCC für die Sensoren per P-Kanal MOSFET schaltbar machen, damit kann man Strom sparen. MfG Falk
Am Modul hast Du zwischen Anschluss 1 und 13 einen Kurzschluss. Ich würde hinter den Spannungsregler noch einen Elko packen. Am Modul noch einen Abblockkondensator. Hat Pin 2 von JP2 richtig Kontakt? PC2 am AVR? Pin 12 am Modul?
Hallo, verpass dem nSEL noch einen PullUp (10k gegen Vcc) damit der RFM beim Programmieren sicher aus bleibt. Außerdem empfehle ich einen Elko 4,7 - 10µF nahe dem RFM12 über dessen Betriebsspannung. Zumindest meine RFM02 haben ohne diesen die Angewohnheit, beim Aufwachen aus dem Sleep hängenzubleiben. Mit Elko laufen sie jetzt schon seit Wochen stabil. Beitrag "Sensoren mit RFM02/12, FOST02, HP03S (ASM)" http://roehre.homeip.net user: test password: test Da das Interesse nicht so sonderlich groß war nach Schaltungen und bisherigen Sourcen einfach anfragen. Gruß aus Berlin Michael
Hallo, erst mal vielen Dank für eure Hilfe! ich habe jetzt den Pullup an nSEL rangemacht. Der ISP STecker ist nicht der Standard, aber ich habe einen Programmer der das so braucht. Die Verbindungen an JP2 PC2 und Pin12 habe ich noch mal überprüft, jetzt müsste es eigentlich stimmen. WIe muss ich den 10uF Kondensator am RFM12 anschließen? Und wo kann ich einen LP2951 kaufen? Ich habe halt noch ein paar 7805, deswegen habe ich die genommen. Stimmt ansonsten alles? Gruß, Michael
Hallo, kommt jetzt sehr auf Deine geplanten Sensoren usw. usw. an: Nimm als Betriebsspannung irgendwas zwischen den maximalen 5V und minimal ca. 2,7V. Mein laufen mit einer 3,6V Li-Zelle bzw. einer mit einer CR2025 als Test. Der Spannungsregler kostet nur Energie und sowohl der RFM als auch ein AVR laufen auch mit unter 3V, 3x AAA oder 3x NiMH oder ähnlich wären dann zwischen 4,5V und 2,7V, das passt durchaus. Den Elko nahe den Spannungsanschlüssen des RFM-Moduls, zumindest so, daß VDD und GND erst zum Elko und von dort zur Spannungsversorgung gehen. Wert ist auch recht unkritisch. Ich hatte nur das Problem, daß meine Module sich irgendwann nicht mehr gemeldet haben und ein Reset fällig war. Mit den nachgerüsteten Elkos ist es nie mehr aufgetreten. Ich habe auch erst überlegt, was ich jeweils ranhänge. Inzwischen bin ich bei der Version, daß jeder Sensor ein eigenes Modul ist. RFM02 (soll ja nur senden), Tiny25 und den Sensor. Die Kosten sind überschaubar und ich lege die Schachtel dahin, wo ich sie haben will. Gruß aus Berlin Michael
@ Michael (Gast) >WIe muss ich den 10uF Kondensator am RFM12 anschließen? Parallel zu C8. Pin 10 muss auch angeschlossen werden. >Und wo kann ich einen LP2951 kaufen? Bei Tante Angelika. http://www.reichelt.de/?;ARTICLE=39476 MfG Falk
Hallo Michael, könntest du mir mal den Schaltplan und das Layout von deinen Modulen geben? Vielen Dank! Gruß, Michael
Hallo, Michael schrieb: > Hallo Michael, > > könntest du mir mal den Schaltplan und das Layout von deinen Modulen > geben? > ich habe mal einfach meine alten Homepage-Scripte recycled... http://www.avr.roehres-home.de/ Bis jetzt nur das Sensormodul halbwegs da (Eagle 5.xx Projekt) und die C-Sourcen dazu (AVR-Studio 4.15 Build 623 mit WinAVR-20071221). Ich mache da mal im Laufe der Woche weiter... Falls ich irgendwas bevorzugt einbauen soll -> melden. ;-) Gruß aus Berlin Michael
> meine alten Homepage-Scripte recycled
Irgendwas haut da leider nicht ganz hin, viele Links führen zur
Indexseite statt zu der Hardware/Software, die man sich genauer
anschauen möchte.
Hallo, PJ schrieb: >> meine alten Homepage-Scripte recycled > > Irgendwas haut da leider nicht ganz hin, viele Links führen zur > Indexseite statt zu der Hardware/Software, die man sich genauer > anschauen möchte. ich zitiere mich jetzt mal selber: >Bis jetzt nur das Sensormodul halbwegs da (Eagle 5.xx Projekt) und die >C-Sourcen dazu (AVR-Studio 4.15 Build 623 mit WinAVR-20071221). >Ich mache da mal im Laufe der Woche weiter... >Falls ich irgendwas bevorzugt einbauen soll -> melden. ;-) Ich habe das vorhin mal schnell angefangen und kann nicht hexen... ;-)))) Gruß aus Berlin Michael
Hallo, ich habe den USB-Empfänger noch reingestellt, auch nur ganz schnell... Mit den beiden Teilen kann man aber im Zweifel anfangen zu Experimentieren. Gruß aus Berlin Michael
Hallo Michael, deine Boards sind ja echt klasse. Ich habe aber noch nie SMD gelötet. Hast du vielleicht auch eine Version ohne SMD BAuteile? Wie hast du denn das Ganze auf Lochraster aufgebaut? Die Funkmodule sind doch im 2mm Raster. Ich würde mir gerne ein Board mit einem FOST02 Sensor aufbauen. Wo gibt es den zu kaufen? Vielen Dank! Gruß, Michael
Hallo, Michael schrieb: > Hallo Michael, > > deine Boards sind ja echt klasse. Ich habe aber noch nie SMD gelötet. Naja, das Board existiert bis jetzt ja nur als Entwurf, allerdings werde ich wohl demnöchst ein paar machen lassen. > Hast du vielleicht auch eine Version ohne SMD BAuteile? Wie hast du denn > das Ganze auf Lochraster aufgebaut? Die Funkmodule sind doch im 2mm > Raster. Dünne Drähte (aus irgendeinem Kabel oder Wrapdraht) blank an das RFM-Modul gelötet, dann durch die Lochraster gefädelt und die unten angelötet. Das Modul hält so gleich fest und wegen der recht dünnen Drähte geht die Lötstelle am Modul nirmalerweise auch nicht auf, wenn man unten an dem Lötpunkt weiterverdrahtet. > Ich würde mir gerne ein Board mit einem FOST02 Sensor aufbauen. Wo gibt > es den zu kaufen? Den FOST02 gibt es vermutlich garnicht mehr, in D war er ohnehin nicht zu bekommen. Direkter Ersatz ist die SHT-Serie (SHT11 ist wohl identisch, nur die Bauform ist ewas anders), leider merklich teurer als die damals importierten FOST02... Gruß aus Berlin Michael
Hi, @Michael: wie sieht deine Empfänger Seite aus ? Haste vor die Daten auf dem PC auszulesen ? Bin selber gerade dabei meinen Hausfunk über USB (bisher lief alles über RS232, aber das ist mir nun zu altmodisch geworden) zu steuern und habe mir eine Platine ätzen lassen. Da die Mindestgröße aber 80mm x 120mm war, sind nun 4 Platinen da und ich brauche nur eine. Ich könnte ich dir ein paar Empfänger Platinen anbieten (natürlich mit kleinen Umkosten, sage mal einfach spontan so um die 5 Euronen mit Versand). Habe mal den Schaltplan angehangen. Melde dich bei Interesse und gruß. P.S: Ich muß allerdings sagen, das ich beim ISP Stecker mein eigenes Süppchen brühe, da ich nen selbstgebauten ISP-Programmer benutze. Dürfte aber kein Problem sein zum programmieren, ne kleine Lochrasterplatine zu basteln, die auf dein ISP System umsetzt. Nochmal gruß.
Hallo Fabian, ich gedachte eigentlich eine Anzeigemodul mit einem schönen Grafikdisplay zu bauen. Das finde ich eigentlich praktischer, da ich nicht immer den PC anschalten muss, um meine Messdaten zu lesen. Trotzdem vielen Dank für dein Angebot! Gruß, Michael
Bitte melde dich an um einen Beitrag zu schreiben. Anmeldung ist kostenlos und dauert nur eine Minute.
Bestehender Account
Schon ein Account bei Google/GoogleMail? Keine Anmeldung erforderlich!
Mit Google-Account einloggen
Mit Google-Account einloggen
Noch kein Account? Hier anmelden.


