Hallo, ich habe ein Problem mit der Strombegrenzung meines Netzteil´s. Über U4C soll ein Sollwert vorgegeben werden. Die 5V kommen eigendlich vom AVR. Drehe ich nun die 5V auf, komme ich maximal auf 2,6A stat auf 4A. Ich komme auch nicht auf unter 2A, wenn ich die 5V zurück drehe. Wo könnte ich einen fehler gemacht haben ? Bitte um Hilfe ! Danke !!
P.S. wenn ich die Diode trenne, also ohne begrenzung, komme ich auch auf meinen Maximalstrom....
Nein, der ist nahezu identisch mit dem LM324. Ein TL082 würde gehen. Der kann bis knapp über die positive Betriebsspannung.
Dein LM324 wird mit 30V versorgt, und soll Differenzen seiner Eingaenge knapp an 30V messen. Das liegt nicht im common mode Bereich dieses OpAmps. Du müsstet LF356 oder einen aehnlichen OpAmp nehmen, dessen common mode die positive Versorgungsspannung einschliesst. Nehmen wird an, er waere ein ideales Bauteil, dann gibt es immer noch das Problem, dass U4C nicht staerker als U4A ist und die 100 Ohm (bei 30V also 300mA) nicht begrenzen, sondern die Ausgaenge schon laengst in die Ueberstrom-Saettigung gehen. Wer auch immer da gewinnt. Man koennte jetzt den Eingriff der Strombegrenzung verbessern, z.B. auf die Eingangsseite von U4A legen, aber es gibt noch viele weitere Stellen, an denen man die Netzteilschaltung verbessern sollte. Warum R6 und nicht den Mittelwert des Spannungsabfalls über R5 und R21 nehmen ? Was macht R12 ? Die 100nF von C1 gehen direkt gegen den Ausgang von U4B, da wirken sie nicht ordentlich. Es ist richtig, dass man solchen Regelschaltungen die Schwingneigung abgewoehnen muss und sie dazu langsamer machen muss, aber erst mal muesste an den Ausgang des Netzteils ein Elko, damit kurze Belastungsschwankungen, die viel kuerzer sind als die Nachregelzeit des Netzteils, nicht zu zu grossen Ausgangsspannungsaenderungen fuehren. Dann willst du ein 30V Netzteil bauen, versorgst es mit 30V, und es kommt ein LM324 (so 2.1V Spannungsverlust bei 20mA), der BD135 (nochmal 0.7V) und die 2N3055 (nochmal 0.7V), R5 bzw. R6 (bei 5A nochmal 0.75V) und R6 (nochmal 0.1V) also kommen maximal 25.6V raus, eine schlechte Effektivitaet. Orientier dich lieber an Netzteilen mit gleitender Versorgung wie http://www.komerci.de/bedienungsanleitungen/labornetzgeraet_sk-1730.pdf
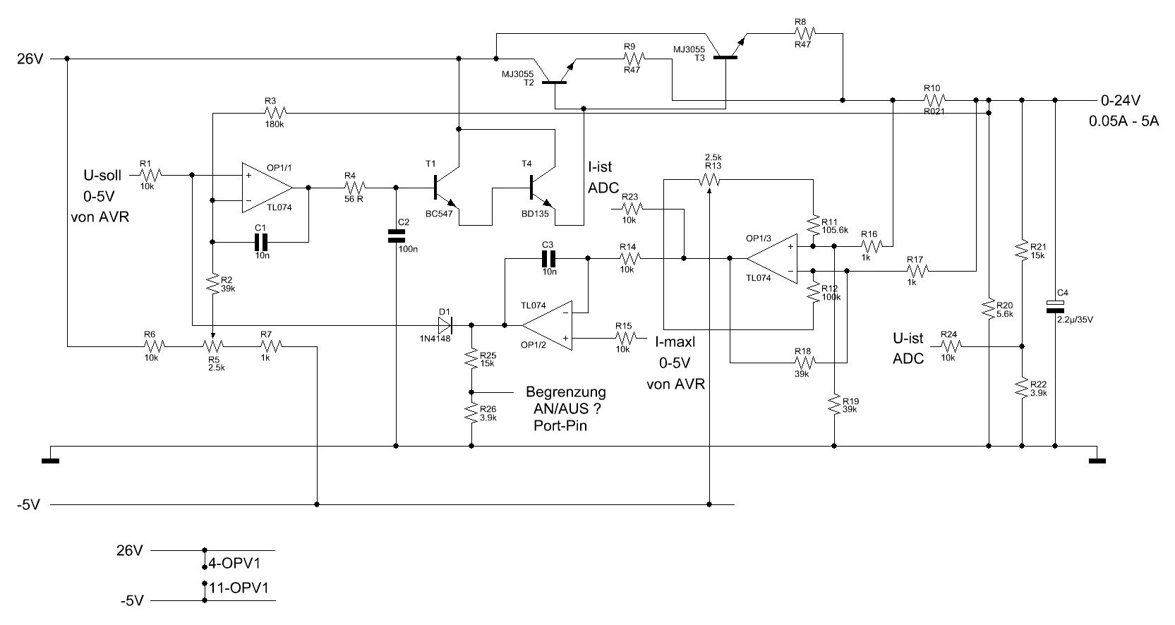
Das Netzteil soll bis 24V laufen, geht nicht so richtig hervor.....sorry.
Hallo TL074 müßte gehen. Du solltest dir aber noch etwas überlegen das im Leerlauf deine 30V nicht auf 36V oder mehr ansteigen. Das könnte deinen OP killen.
Wie wäre ein Blick ins Datenblatt der Bauteile? Worauf es ankommt wurde ja schon gesagt.
OK, hast ja recht. Ich habe gerade das Datenblatt vom UA747CN vor mir liegen. Da steht: Single-Supply Operation: 2.7 V to 30 V Dual-Supply Operation: 1.35 V to 15 V The OP777 , OP727 , and OP747 are precision single , dual, and quad rail-to-rail output single- supply amplifiers featuring micropower operation and rail-to-rail output ranges. Dieser sollte dann doch alle vorraussetzungen erfüllen, oder habe ich da was übersehen ?
Kommt drauf an was das Datenblatt noch zum Input Common Mode Range sagt. Rail to Rail gilt übrigens auch nicht nur für den Ausgang sondern auch für den Eingang. Es soll OPs geben, die Rail to Rail am Ausgang können aber nicht am Eingang. Aber das sagt einem ja die ICMR ob er es kann oder nicht.
Das mit den 747 ist mir auch gerade aufgefallen. Ich hab mal den TL081 eingebaut, der geht aber garnicht....
Ich habe das ganze mal umgestrickt mit einem TL074. Die versorgung vom TL074 wird später mit einem LM317L auf 28V begrenzt, und mit einem Max7660 erzeuge ich eine Negative Spannung von 2V. Ist das so besser ? Ich komme auf einen minimalen Strom von ca. 500mA, wenn ich V3 auf 0.2V stelle. Besteht die möglichkeit noch etwas tiefer zu kommen ?
Jetzt hab ich ein problem mit der Negativen Spannung für den OPV. Ich hab mit dem LM317 eine Spannung von 28V erzeugt, und mit dem ICL7660 eine negative von -2V. Schließe ich diese nun an den OPV an, so messe ich gegen masse an pin 4 die 28V und an pin 11 26V, wo doch eigendlich -2 anliegen sollte. Und zwischen 4 und 11 messe ich knapp 2V. Geht das mit dem 7660 doch nicht ? Danke für eure Geduld.......
Du musst verstehen lernen, was der common mode Bereich eines OpAmps ist, dann klappt es auch mit der Strombegrenzung und ohne 7660.
Im Datenblatt steht : WIDE COMMON-MODE (UP TO VCC+) Also sollte der obere bereich abgedeckt sein. Aber wie sieht es mit dem unteren aus ? kommt der ohne negative Spannung auch gegen 0V, so dass ich einen Max-Strom von ca. 100mA einstellen kann ?
Was passiert, wenn die Strombegrenzung einsetzt? Richtig. D2 wird leitend. Ab diesem Zeitpunkt saugt U4C Strom von U4A ab. Nachdem ein Widerstand von nur 100Ohm in Serie liegt, wird sich sehr schnell entscheiden, ob ein LM324 mehr Strom sourcen (U4A) oder sinken (U4C) kann. R4 muss hochohmiger werden, z.B. 3.3kOhm. Ich würde mal dieses tun und nochmal einen Transistor vor dem BD135 plazieren. Das mit der Strommessung und Common Mode ist Schmarrn, weil die Spannung am Sensewiderstand maximal 24V und der Opamp aus 30V versorgt wird, so what?
Schau doch mal im Datenblatt was in der Tabelle steht bei Input Common Mode Range. Da gibt es eine oberer und untere Grenze. Ebenso beim Output Voltage Swing. Diese Daten sagen dir wieviel man am Eingang anlegen darf/kann für lineares Verhalten bzw. wie weit man den Ausgang aussteuern kann.
Aha, also doch kein TL074.............weil : Input Common Mode Voltage Range +15/-12 Output Voltage Swing 12/13.5
Genau, du siehst ja, dass der TL074 bei einer Versorgung von ±15V nur bis auf drei Volt an die untere Versorgungsspannung heran kommen darf auf der Eingangsseite...und das ist der typische Wert, auf den würde ich mich nicht unbedingt verlassen. Ähnliches gilt für den Ausgang. Du musst dir zunächst überlegen, was sieht der OP am Eingang und am Ausgang und danach wählst du dann einen OP aus. Du kannst dir natürlich auch überlegen den OP mit höherer Betriebsspannung zu versorgen. Sieht dein OP am Ein und Ausgang zum Beispiel ±15 V dann könntest du dir auch überlegen, deinen OP mit z.B. ± 18 V zu versorgen. Dann bräuchtest du nicht unbedingt einen Rail2Rail-OP. Nur mal so als Idee.
Rischtisch. Wichtig ist, dass die Strombegrenzung auch bei Kurzschluss funktioniert, das versteht sich nicht von selber, da in diesem Fall die beiden Opamps maximal gegeneinander arbeiten, der U4C aber die Darlington-Anordnung komplett sperren muss. Richtig interessant wird der dynamische Fall. Ein typische Anforderung mag z.B. lauten: Drehe Spannung auf 24V, Strombegrenzung auf 20mA. Nun LED anklemmen. LED muss überleben. Wenn die Strombegrenzung sehr langsam einsetzt, war's das mit der LED. Typische [TM] Netzteile beinhalten übrigens noch Ausgangskondensatoren, z.B. 100nF parallel ein paar µF (so wenig wie möglich wegen siehe oben), um Schwingneigung in den Griff zu bekommen und den dynamischen Ausgangswiderstand zu verringern.
Nu bin ich ganz durcheinander. Demnach sollte der LM324 eigendlich ideal sein. Input Common-Mode bei v+30V 0 bis V+ (-1.5V)
Andreas schrieb: > Nu bin ich ganz durcheinander. Demnach sollte der LM324 eigendlich ideal > sein. Ja doch. Probier mal das mit dem Widerstand und zus. Transistor und dann sehen wir weiter. Marko B. schrieb: > Man sollte sich auch überlegen ob die 2N3055 als Leistungselement > sinnvoll sind. Hm. Habe überlegt und komme zu dem Schluss: Eine perfekte Harmonie aus Preis, Leistung, Verfügbarkeit. Die Bauform ist nicht mehr Up-to-date, zugegeben.
@Eddy, habe einen BC547 und den Wdst. auf 3.3k erhöht und es sieht so aus, als wenn es funktionieren würde ............. Ich habe auch die Wdst. rund um U4B etwas angepasst, und für R17 einen trimmer eingesetzt. Ich komme allerdings nicht unter 260mA maximalstrom.
Hm. Momentan kann ich nicht klar denken, weil zum R11 (68k) nochmal 5.6k in Serie liegen. R14 als Gegenstück hat nur die 68k.... Hat das einen bestimmten Grund? Grundsätzlich sehe ich da Offsetprobleme von U4B, weil Deine 260mA an R6 gerade mal 5mV Spannungsabfall erzeugen. Das ist genau die Größenordnung der Offsetspannung eines LM324. Ich weiss aber nicht, wie die Simulation das sieht. Solange der erste Punkt nicht geklärt ist, brauchen wir erst mal nicht weiterreden :-)
Was spricht eigentlich dagegen, die Emitterwiderstände für die Strommessung zu verwenden, d.h. das Mittel aus beiden?
Die 5.6K sind durch einen Trimmer ersetzt, mit dem ich dem Strom noch ein wenig fein einstellen kann.
P.S. Von der Simulation trenne ich mich ein wenig, habe die Schaltung gerade auf einem Steckbrett aufgebaut zum testen ....
Andreas schrieb: > Die 5.6K sind durch einen Trimmer ersetzt, mit dem ich dem Strom noch > ein wenig fein einstellen kann. Aha. Naja, um Toleranzen dr Bauteile auszugleichen, also ein perfektes Gleichtaktverhalten des Differenzverstärkers herzustellen, kann das schon Sinn machen. Ansonsten hätte der Trimmer die falsche Position. Setze den Vorschlag von A. K. (prx) um! Runter mit der Verstärkung (68k -> 18k), neben R13 einen zweiten Widerstand (1k -> 2 x 2k0), und Du kannst die beiden Emitterwiderstände als Sense benutzen.
So, zwischenstand. Habe die verstärkung runter gesetzt (R11+14 = 39K), beckomme somit 4.7V am ausgang von U4B. Mittels dem LM317 versorge ich den LM324 mit 27V an + und mittels ICL7660 mit -5V an -. So beckomme ich am ausgang 25V und kann meinen Strom von 0 - 4 A begrenzen. Bei einem Kurzschluß bricht die Spannung weg (logisch), und es fließen 230mA Kurzschlußstrom. Der Spannungsabfall unter Last beträgt 0.21V (bei 12V und 4.1A). Ist das so ok ? Ich zeichne noch einen vernünftigen Schaltplan. Ach so, den R-Sense hatte ich noch da (0.021 Ohm 10W bei 1%), darum ist er mit eingebaut.....
Muß mich korrigieren, 25mA - 4A Strombegrenzung. Teifer geht nicht. Da Bricht die ausgangsspannung selbst ohne Last ein (unter 25mA).
10W? Na der reicht ja...rechne kurz...bei max. 4A ca. 30 Mal. Aber wenn du ihn eh in der Bastelkiste hattest und ihn sonst nicht brauchst, passt schon ;)
Wieso sollte der nur 30 mal halten ? Ich habe eine Leißtung von 0.336W errechnet....
Andreas schrieb: > Muß mich korrigieren, 25mA - 4A Strombegrenzung. Teifer geht nicht. Da > Bricht die ausgangsspannung selbst ohne Last ein (unter 25mA). Niemand kann Dich zu Deinem Glück zwingen. Aber wenn Du auf den "übrigen" Widerstand ganz verzichten und an den Emitterwiderständen messen würdest, hättest Du die grandiose Chance, den Minimalstrom auf 7mA einzustellen. Alternative: Probier ein paar LM324 druch. Der Minimalstrom hängt wahrscheinlich vom individuellen Exemplar ab. Oder nimm gleich einen Opamp mit bekannt niedriger Offsetspannung.
>Wieso sollte der nur 30 mal halten ? Ich habe eine Leißtung von 0.336W >errechnet.... Na rechne doch mal 10W / 0.336W...da kommt ungefähr 30 raus. Wenn er also 30 mal reicht meint man wohl damit, dass er 30 mal mehr kann als nötig wäre. ;)
Jetzt hab ich noch ein Problem. Wenn die Stromregelung einsetzt, fängt die Schaltung um u4b am ausgang an zu schwingen. Der 100nF am Ausgang von u4b zum Invert.Eingang dämpft schon ein wenig, aber nicht ganz. Am Ausgang der Netzteil´s habe ich einen 1µF geschalltet. Wass könnte ich noch machen, um das Schwingen zu verhindern ? Danke !!!
Wenn U4C beim Einsetzen der Strombegrenzung nicht am Ausgang von U4A, sondern am +Eingang des U4A die Spannung runterziehen würde, dürfte die Schwingneigung geringer sein.
In der Tat halte ich den Punkt, wo die Diode ansetzt schon für OK. Es ist ja keine Wechselwirkung zwischen den beiden Regelkreisen, sonder einfach ein Schwingen der Stromregelung. Der erste Schuss ins Blaue wäre: U4C bändigen, in dem seine Verstärkung für hohe Frequenzen reduziert wird: Ersetze die Verbindung von U4B.7 nach U4C.9 durch einen Widerstand 10k. Kondensator 1n0 von U4C.8 nach U4C.9. Da ist jetzt nix gerechnet, spiel da mal ein wenig mit den Werten.
@Lass mich durch....Hab es so gemacht, und muß sagen, das nix mehr schwingt. Die Ausgangsspannung bleibt ruhig bei niedriger Strombegrenzung (100mA). Vielen dank für den Tipp............Am netzteilausgang habe ich im übrigen noch ein 2.2µF gehangen, ist der zu groß ?
2.2µF ist ein typischer Wert, das paßt schon. Den RC-Tiefpass von Gast, (das ist mein Account am Sofa-Notebook ;-) sollte man so klein wie möglich dimensioniern, damit die Strombegrenzung auch schnell anspricht. Im Prinzip solltest Du jetzt per MOSFET einen Lastwiderstand zyklisch ans Netzteil schalten, z.B. mit 1kHz und Dir das Ein-/Auschaltverhalten anschauen. Da darf kein Klingeln auf der Leitung sein, sonst ist irgenwas zu knapp bemessen (man spricht da von "zu wenig Phasenreserve") ...und dann in allen möglichen Lastfällen messen. Beim kompletten Wegschalten darf die Spannungs-/Strombegrenzung keinen zu grossen Überschwinger erzeugen. Das hängt natürlich alles von Deinen Anforderungen ab.
Kann ich eigendlich den MJ3055 durch einen MosFet IRFZ44N ersetzen, oder muß ich da komplett umbauen ?
Bipolare Transistoren durch MOSFETs zu ersetzen, geht selten gut, ein MOFET braucht eine viel hoehere Ansteuerspannung, du verlierst in deiner Schaltung Volts am Ausgang, und gefaehrest die Stabilitaet der Regelung (was man natuerlich ausgleichen koennte, wenn man koennte, aber dann wuerde man nicht fragen).
Prinzipiell kann die Frage sicherlich ausgiebig erörtert werden. Mich würde allerdings ein praktischer Nutzen eines MOSFET interessieren. Low-Drop ist in der vorliegenden Schaltung kein Thema. Ein konkreter Nachteil des MOSFET ist sicherlich seine Gatekapazität, die erst einmal überwunden werden will. Da ist schon wieder Schwingneigung vorprogrammiert.
Ich habe inzwischen die Schaltung wie im Anhang erweitert. Mit R18 kann ich den offset von U4A bis auf 0V runterregeln. V4 ist eine negative Spannung von -5V. Die Schaltung läuft so schön stabiel, aber nu kommt das aber.... Ich habe den LM324 durch einen TL074 ersetzt, der ja pingleich ist. Ohne Last ist auch alles wunderbar. Hänge ich nun eine Last an, fängt die ausgangsspannung an zu schwingen (sieht aus wie ein Sägezahn), und C3 wird heiß. Setze ich den LM324 wider ein, ist alles wider ok. Ich hätte nur gern den TL074 eingesetzt, weil ich da den Offset bis auf 0V beckomme, beim LM324 ist bei 2mV schluß. Worann könnte das liegen ? P.S.den Stromregelteil um U4C habe ich schonmal abgecklemmt, ohne erfolg... Danke!!!
TL074 leidet unter phase reversal, aber wenn du ihn mit -5V versorgst und nur bis 0V messen musst, stört dich das höchstens im Einschaltmoment (lock up wegen phase reversal). Eine Regelung hat eine Rückkoppelung und ist damit baugleich zu einem Oszillator. Die Kunst ist es, die Regelung so hinzubekommen, daß sie nicht schwingt. Dazu macht man sie langsam. Deine Schaltung ist eher unüberlegt kompensiert, C1 soll das beim Strom bringen, bei der Spannung findet sich keine Kompensation. Du kannst C1 ändern. Ich würde aber die Schaltung wegwerfen und eine überlegtere nehmen.
Deswegen ist sie auf einem Steckbrett aufgebaut, und deswegen stelle ich auch einige Fragen, um die Schaltung zu verbessern.........Also sollte ich zwischen Pin 1 und 2 einen Kondensator schalten ?
Ich hab mal einen 100nF zwischen 1+2 gesetzt, scheint nix mehr zu schwingen. Oszibild zeigt eine glatte Spannung. Es passierte, wenn ich die Last abgezogen und wider angeschloßen hatte. Nicht wenn ich hoch regel...
> Ich hab mal einen 100nF zwischen 1+2 gesetzt Also auch in den Spannungsreglerzeit eine Kompensation eingebaut. Im Prinzip in Ordnung, aber 100nF sind natürlich grob greaten. Man bestimmt den passenden Wert, in dem man das Netzteil regeln lässt, also eine last anschliesst, die sich regelmässig ändert (10ms 5 Ohm, 10ms 50 Ohm) und schaut, wie das Netzteil nachregelt, Mit 100nF regelt es eher nicht mehr nach :-) > Deswegen ist sie auf einem Steckbrett aufgebaut Die verschiedendsten Vorschläge hast du aber nicht umgesetzt, z.B. R6 durch R21/R5 ersetzen, oder die Einkopplung des Stromreglers nicht so zu machen, dass der Spannungregler voll aufdreht, und die Latte von 5 Transistoren (2 im OpAmp, dann BC547, BD135 und 2N3055) bis zur Ausgangsspannung, die dir 5V kostet, dadurch zu entschärfen, daß man z.B. den Regler mit einer unabhängigen Versorgungsspannung versorgt und nicht aus der zu regelnden Spannung.
Ich habe nur keine möglichkeit eine sich ändernde Last anzuschließen, weil ich keine habe. Ich kann es nur in etwa beobachten, in dem ich eine Last trenne und wider anschließe und dabei auf das oszi schaue. Mit dem 100nF dauert das nachregeln ca. 1sec.
> Ich habe nur keine möglichkeit eine sich ändernde Last anzuschließen, weil ich keine habe. Dann baut man sich eine: http://dse-faq.elektronik-kompendium.de/dse-faq.htm#F.24 Suche "Spannung für Last"
Hallo, anbei mal ein neu gezeichneter Schaltplan vom Netzteil. Ich habe noch 2 trimmer zur offsetregelung mit eingebaut, und die Diode der Stromregelung anders verschaltet. Es sind auch einige C`s dazu geckommen. R10 für den Stromsensor ist drinngeblieben, weil ich den Lastteil schon fertig geätzt und bestückt hatte. Der tip mit der getackteten Last hatt gezeigt, das der Ausgang noch zum Schwingen neigt. Ich habe diverse C`s getestet, bekomme es aber leider nicht weg. Wenn mir da bitte jemand helfen könnte ? Ich kann leider kein Bildschirmfoto vom Oszi machen......
C2 wegmachen. Prüfe erst die Spannungsreglung aus Schingneigung (C1 so klein wie möglich, so gross nötig) Dann erst die Stromregelung (C3 anpassen). Die Zeitkonstante von C1 in der Schaltung muss kleiner werden als die von C3. Ich würde R2 gegen Masse (wo R22 hingeht) laufen lassen, so ungenau können die OpAmps gar nicht sein.
So war die schaltung auch anfangs, aber ohne die Offsetregelung bekomme ich die Spannung nicht ganz auf null, und bei angeschlossener Last fließen dann um die 45mA. So beckomme ich auch 0V und somit auch 0mA. C2 ist weg, und C1 auf 1nF geschrumpft.........
Du handelst dir mit R5 eine von den unstabilisierten, brummenden 26V abhängige Ausgangsspannung ein. Der TL074 hat 10mV Offsetspannung, das sollte bei 0-5V Steuerspannung für 0-20V Ausgangsspannung ja reichen, aber was sehe ich: Du teilst mit 180k zu 3k9, also um 10 zu viel! Deine Steuerspannung liegt zwischen 0 und 0.5V. Mach aus R3 15k, und der Offset sollte nicht stören, 0.04V statt 0V maximal als Abweichung. Ja, mit 1 Ohm (oder Kurzschluss) als Last fliessen dann im schlechtesten Fall 40mA. Es gäbe natürlich einen viel eleganteren Weg: Endlich mal einen OpAmp, der nicht schon seit 40 Jahren veraltet ist, nehmen. Ein LT1014, das würde auch die ekeligen -5V als Op-Versorgung sparen (allerdings müsste man dann die Diode im Stromregelzweig anders bauen).
In der Elektor gab es häufiger Netzteilschaltungen mit Strom- und Spannungsregelung. Dort wurden z.B. zwei OPAMPs genommen, deren Ausgänge jeweils mit einer Diode versehen wurden und durch einen gemeinsamen Pullup gespeist wurden. Du könntest ja auf OPAMPs mit OpenCollector Ausgang für soetwas verwenden. Oder einfach in den Elektor Archiven nachschauen :).
Noch ein Hieb in die OPV-Kerbe, die MaWin schon geschlagen hat: hast du dir im DB des TL074 den maximalen Output-Swing angeschaut? Zusammen mit den 3 BE-Strecken wirst du kaum über 20V am Ausgang kommen. Aus den ersten beiden könntest du einen Sziklai-Darlington mit BD136 machen, das bringt fast eine BE-Strecke Gewinn. Arno
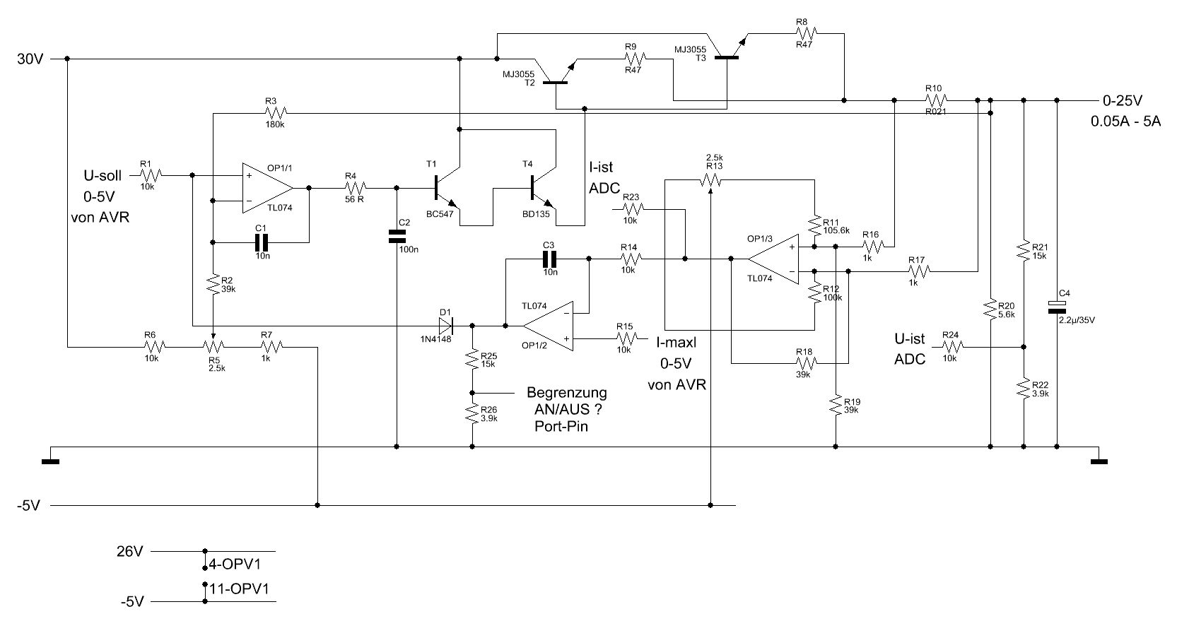
Also ich habe die Schaltung so auf einem Steckbrett aufgebaut, und komme bequem auf etwas über 25V. Die eingangsspannung liegt allerdings bei knapp 30V, hab ich noch nicht in dem Schaltplan berichtigt. Ich weiss, ist recht knapp an den Max-Werten............
> Die eingangsspannung liegt allerdings bei knapp 30V Ach was. Die Eingangssspannung liegt bei UNBELASTETEM Netzteil in Höhe der Leerlaufspannung des Trafos, unter BELASTUNG des Netzteils bricht sie auf 25 zusammen, und sackt dann im 100 Hz Takt der gleichgerichteten Netzspannung immer auf 21V ab. Davon gehen 3V für den TL074, 0.7V für den BC547, 0.7V für den BD135, 0.7V für den 2N3055, 2.5V für R8/R9, 0.1V für R10 ab, bleiben 13.3V unter voller Belastung übrig die brummfrei geliefert werden können, bei einem "Wirkungsgrad" von 50%.
Ist nicht richtig, 24V/5A kein problem. Kann auch gern mal ein Foto bereitstellen falls du es nicht glaubst..............
Nenn mich dämlich, aber warum zur Hölle steuerst du die Darlingtonstufe T2/T3 mit einer zweiten Darlingtonstufe an? Der R20 mutet mir auch auf den ersten Blick recht nutzlos an...
Warum legst Du den Widerstand zur Strommessung nicht in die Masseleitung? Es würde die OPV-Probleme lösen. Bei meinem ELV-Netzteil von vor 10-Jahren wird das so gemacht.
Bitte melde dich an um einen Beitrag zu schreiben. Anmeldung ist kostenlos und dauert nur eine Minute.
Bestehender Account
Schon ein Account bei Google/GoogleMail? Keine Anmeldung erforderlich!
Mit Google-Account einloggen
Mit Google-Account einloggen
Noch kein Account? Hier anmelden.







