Hallo, ich will die Schaltung im Anhang dimensionieren. Leider sind meine Elektronik-Kenntnisse nahezu vollständig eingerostet, also folgendes Szenario: Ich will über einer Last Rmotor einen Spannungsabfall zwischen ca. 6-12V haben. Dies soll in Abhängigkeit von der OP Ausgangsspannung (0-5V) geschehen. Ich habe rückwärts von der Last gerechnet und sozusagen 9V als mittlere Spannung (Arbeitspunkt) angenommen. Dabe komme ich auf Ie=60mA an T2. Durch hFE=300 (=Bf in schaltung.jpg) komme ich auf Ib=0,17mA an T2. Nehme ich den Strom durch R4 als 10xIb ankomme ich auf R1=408, R2=5886 Ohm. Der Strom Ib in T1 ergibt sich somit als (11x0,17)/hFE zu 6,2uA. R5 ergibt sich da aus 2,5V/6,2uA=400kOhm. Wenn ich das in die andere Richtung rechnen will, weiß ich nicht mehr weiter. Konkret habe ich folgende Fragen: 1. Wie ist das generelle Vorgehen so eine Schaltung zu dimensionieren (mir fehlen ein paar Schlüssel Ideen) 2. Taugt die Schaltung so wie sie ist, damit etwa 6-12V hinten raus kommen 3. Ist das mit dem 10fachen Questrom überhaupt korrekt hier oder gilt das nur für Wechselspgs.verstärker zur Arbeitspunkteinstellung? Danke für eure Hilfe! Bronko
>2. Taugt die Schaltung so wie sie ist, damit etwa 6-12V hinten raus >kommen Nein , diese Schaltung hat in dieser Form keine lineare Uebertragungskennlinie. Du must erstmal den OP so beschalten das er deine erforderlich Spannungsverstaerkung macht (Faktor 1.2) und dir den Offset von 6 V verschiebt. Dann hast du am Ausgang des OPs deine 6 .. 12V. Dann folgt am OP Ausgang noch ein Stromverstaerker in Form eines in Kollektorschaltung beschalteten Transistors. Gruss Helmi
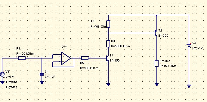
Danke für die Antwort! Meinst du die Schaltung im Anhang kommt in etwa hin? Siehst du keine möglichkeit einen 5V OP zu verwenden? Meine Bauteileauswahl ist leider begrenzt :(
>Siehst du keine möglichkeit einen 5V OP zu verwenden
So ohne weiteres nicht. Der Transistor muss ein NPN = Emitterfolger
sein.
Wie du die Schaltung jetzt aufgebaut hast schaltet der Transistor fast
immer durch -> keine lineare Verstaerkung. Sonst muesstes du den Ausgang
in deiner Schaltung in die Gegenkopplung des OPs mit einbeziehen. Das
ist aber nicht so einfach. Stichwort: Schwingneigung.
Einfacher ist es halt den OP mit 12V zu versorgung und nur einen
Emitterfolger an den Ausgang zwecks Stromverstaerkung.
Hallo, hab mir deinen Vorschlag mal zu Herzen genommen. Da ich einen uC zur Ansteuerung nehme, ist die Invertierung der Schaltung oder die Nichtlinearitäten (in Grenzen) des Transistors kein Problem. Jetzt ist diese Schaltung noch nicht fertig bzw. optimal: 1. Blöde Frage, aber wie lege ich den Basiswiderstand aus, damit am Motor 6-12V ankommen? Eine Erklärung wie das ein Praktiker macht ist mir wichtiger, rechnen kann ich selber. Wie kompensiere ich (am Transistor?) das der OP in der Realität hinten nicht auf 12V hochkommt. 2. Den OP habe ich als Summierer ausgelegt, welcher die 5V (PVM) mit 1.2 verstärkt und dann auf 6V addiert. Somit 6V-12V als addierte Spannung. Dem +-Eingang verpasse ich 6V als Offset, somit sollten hinten 6-12V rauskommen. Leider sind es 7.2V-12V (laut Simulation). 3. ISt diese Schaltung so realisierbar? Ein LM324 als OP und evt. ein BD679A als Transistor? Danke + Gruß Bronko
>1. Blöde Frage, aber wie lege ich den Basiswiderstand aus, damit am >Motor 6-12V ankommen? Eine Erklärung wie das ein Praktiker macht ist mir >wichtiger, rechnen kann ich selber. Wie kompensiere ich (am Transistor?) >das der OP in der Realität hinten nicht auf 12V hochkommt. Bei der Kollektorschaltung b.z.w. Emitterfolger brauchst du keinen Widerstand vor die Basis zu schalten. Der ist im gegenteil hier voellig unnuetz. Das Emitterpotential folgt hier dem Basispotential mit 0.7 V unterschied. Jeder Spannungsabfall an einem Basisvorwiderstand wuerde die Aussteurungsfaehigkeit der Stufe verkleinern. >2. Den OP habe ich als Summierer ausgelegt, welcher die 5V (PVM) mit 1.2 >verstärkt und dann auf 6V addiert. Somit 6V-12V als addierte Spannung. >Dem +-Eingang verpasse ich 6V als Offset, somit sollten hinten 6-12V >rauskommen. Leider sind es 7.2V-12V (laut Simulation). R4 kannst du weglassen. Und du must beruecksichtigen das der Transistor als Darlington 2 * UBE (0.7V) weniger ausgibt als an seiner Basis anliegen. >3. ISt diese Schaltung so realisierbar? Ein LM324 als OP und evt. ein >BD679A als Transistor? LM324 und BD679 sollten gehen. Achtung BD679 ist ein Darlington ! Gruss Helmi
Helmut Lenzen schrieb: >>1. Blöde Frage, aber wie lege ich den Basiswiderstand aus, damit am >>Motor 6-12V ankommen? Eine Erklärung wie das ein Praktiker macht ist mir >>wichtiger, rechnen kann ich selber. Wie kompensiere ich (am Transistor?) >>das der OP in der Realität hinten nicht auf 12V hochkommt. > > Bei der Kollektorschaltung b.z.w. Emitterfolger brauchst du keinen > Widerstand vor die Basis zu schalten. Der ist im gegenteil hier voellig > unnuetz. Das Emitterpotential folgt hier dem Basispotential mit 0.7 V > unterschied. Jeder Spannungsabfall an einem Basisvorwiderstand wuerde > die Aussteurungsfaehigkeit der Stufe verkleinern. OK, der kommt weg. Zum Verständniss, dadurch das IC durch die Last vorgegeben ist stellt sich Ib entsprechend ein!? > >>2. Den OP habe ich als Summierer ausgelegt, welcher die 5V (PVM) mit 1.2 >>verstärkt und dann auf 6V addiert. Somit 6V-12V als addierte Spannung. >>Dem +-Eingang verpasse ich 6V als Offset, somit sollten hinten 6-12V >>rauskommen. Leider sind es 7.2V-12V (laut Simulation). > > R4 kannst du weglassen. Und du must beruecksichtigen das der Transistor > als Darlington 2 * UBE (0.7V) weniger ausgibt als an seiner Basis > anliegen. Den Transistor werde ich auch tauschen wegen dem Spannungsabfall, der mir hinten fehlt. BC817/40 habe ich noch da, muß aber erst die Verlustleistung checken. > > >>3. ISt diese Schaltung so realisierbar? Ein LM324 als OP und evt. ein >>BD679A als Transistor? > > LM324 und BD679 sollten gehen. Achtung BD679 ist ein Darlington ! LM324 ist alle, hab aber noch einige TLC2272 von TI, die sollten auch gehen. > > Gruss Helmi Als nächstes werde ich das auf Lochraster bauen. Vielen Dank soweit!
>> LM324 und BD679 sollten gehen. Achtung BD679 ist ein Darlington ! >LM324 ist alle, hab aber noch einige TLC2272 von TI, die sollten auch >gehen. > Aber nur so eben. Absolute Maximum Rating = 16V. Also Ub nicht grosser als 12V waehlen. >>OK, der kommt weg. Zum Verständniss, dadurch das IC durch die Last >vorgegeben ist stellt sich Ib entsprechend ein!? > Richtig. Ist zwar IE , aber IC ist ungefaehr IE. >Den Transistor werde ich auch tauschen wegen dem Spannungsabfall, der >mir hinten fehlt. BC817/40 habe ich noch da, muß aber erst die >Verlustleistung checken. > BC817 haelt die Verlustleistung nicht aus.
Eine Frage noch: Warum wäre die (gleiche) Schaltung mit einem PNP, welcher sozusagen gegen Masse gesteurt wird, weniger linear? Für mich wäre das sozusagen "komplementär", falls das das richtige Wort ist. Bei einer Gegentaktendstufe hat man doch das gleiche in NPN u. PNP. (Warum ich nochmal nachfrage: Das ganze ist in einem PC untergebracht, somit genau 12V. Der PNP, damit nur Uce von den 12V abgeht und Massebezug für das Tachosignal.)
Weil das eine mit dem NPN Transistor ein Emitterfolger ist und das andere mit dem PNP dessen Emitter an 12V hängt und die Last am Kollektor gegen GND eine Emitterschaltung ist. Das der Transistor nicht in die Gegenkopplung vom OP mit einbezogen ist ändert sich seine Kollektorspannung nicht linear mit der Eingangsspannung vom OP. Der Kollektorstrom eine Emitterschaltung hängt von der UBE Spannung über eine e-Funktion ab.
Bitte melde dich an um einen Beitrag zu schreiben. Anmeldung ist kostenlos und dauert nur eine Minute.
Bestehender Account
Schon ein Account bei Google/GoogleMail? Keine Anmeldung erforderlich!
Mit Google-Account einloggen
Mit Google-Account einloggen
Noch kein Account? Hier anmelden.


