Hallo, ich hatte für mir so eine "schwebende Kugel", wie sie hier oft diskutiert wurde nachzubauen (sozusagen als Einsteigerprojekt). Hab in der Suchfunktion leider keine konkrete Hilfe gefunden (wenn ich es übersehen habe tut es mir leid), deshalb habe ich diesen Thread aufgemacht. Einen Elektromagneten hab ich mir schon gebaut, was auch kein Problem war, jedoch würde ich noch einen Schaltplan benötigen um den Elektromagneten mit Hilfe einer Photozelle und einer Lampe/LED zu steuern. Da ich selber nicht wirklich in der Lage bin so einen Schaltplan selbst zu entwerfen, würde es mich sehr freuen, hier ein paar Vorschläge zu bekommen. Ich hoffe jemand nimmt sich meiner Probleme an ;)
Hab ich ganz vergessen... Eine Stückliste, d.h. was für Teile/Module/OPs ich brauche für so eine Schaltung wäre echt klasse. Einige der Bezeichnungen die benutzt werden sind mir noch unbekannt. Freue mich auf jede Antwort
http://my.execpc.com/~rhoadley/magsus.htm http://www.ecircuitcenter.com/Circuits/op_pid/op_pid.htm http://my.execpc.com/~rhoadley/magsusp.htm
Ich hab nun eigentlich alle Teile eingekauft (d.h OPVs, Widerstände) die man für die obere Schaltung braucht, habe sie auch nachgebaut und rumprobiert, da sie im Grunde für 2 Hallsensoren ausgelegt ist nicht für einen Fotowiderstand, dennoch funktioniert sie nicht richtig...z.b. der Nullabgleich kam nie zustande. Die Beleuchtung ist auch kein Problem, brauche "nur" einen Schaltplan für die analoge Steuerung der Spule (Elektromagnet) mit HIlfe des Fotowiderstands... Gibt es nicht eine Schaltung die wirklich für einen Fotowiderstand (habe den LDR 07)ausgelegt ist? Oder was für Schlatelemente benötige ich denn nacheinander um eine funktioniernde Schaltung zubekommen? D.h. Für den Zweig des Fotowiderstandes einen Follower, für einen zweiten Zweig einen invertierenden Verstärker und dann einen Addierer für die beiden Zweige zum Nullpunktsabgleich? Bin um jede Hilfe froh und bedanke mich auch herzlich für die bisherigen Antworten, aber leider sind diese entweder mit digitalen Elementen oder mit Hallsensoren bestückt...
Die Schaltung ist eine reiner P Regler. Damit schwingt die Kugel und wird nicht stabil schweben. Einfachste Lösung: PD Regler (1 zusätzlicher C)
Hallo thepod ...Schaltungen für für die schwebende Kugel findest Du hier.... http://staff.ltam.lu/feljc/school/asser/SchwebendeKugel1.pdf Geeignete Reglerschaltungen und Erläuterungen zur Funktion findest Du hier:.. http://www.rn-wissen.de/index.php/Regelungstechnik ... ich würde Dir einen PD Regler empfehlen...... Zu beachten ist bei der Dimensionierung Tv= Kp/Kd und Kd=R*C Die in der PDF angegebene Reglereinstellung: "Der Regler wurde als PD-Regler mit KP = 0,7 und Tv = 50ms betrieben." kann mit R=1MOhm und C=0,1 Mikrofarad realisiert werden, wobei der Widerstand als Poti von Vorteil währe. (Gegenkopplungswiderstand des PD Reglers 500 KOhm mfg Peter
Hallo thepod hier noch eine komplette Schaltung mit PID Regler mfg Peter
eyh, kannst schon dazu schreiben, wo die her ist! Wenn man nicht überall seinen Namen drunter schreibt... Axelr.
Hallo Axel ....wer ist eyh??? mfg Peter
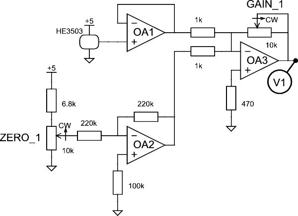
Autor: Peter (Gast) Datum: 19.08.2009 10:13 Dateianhang: schaltung1.PNG (40,9 KB, 71 Downloads) ist eyh
Na - iss mir wurscht. Habs auch nur abgemalt. Man hätte aber zum Beispiel drauf verlinken können. War schließlich auch Arbeit, das abzumalen und einzuscannen ;-) Beitrag "Re: Schwebende Kugel" Schönes WE und noch viel Spaß Axelr.
Diese elektromagnetische Kugel mit innen schwebender elektromagnetischer Kugel habe ich entwickelt. Die Steuerung ist nur mit Komputertechnologie möglich. Anstatt der Photozellen kann es auch mechanisch gesteuert werden. Mehr Informationen gibt es dazu bei DLR- Institut für technische Phisik- Imaging und Tracking- schneller als eine Stubenfliege. Da ich beruflich mit elektromagnetichen Systemen arbeite, bin ich mit eletrischen Schaltplänen nicht vertraut und wahrscheinlich würde jeder Schaltplan anders aussehen. Ich wünsche ihnen ein frohes neues Jahr. Sándor Nagy
Bitte melde dich an um einen Beitrag zu schreiben. Anmeldung ist kostenlos und dauert nur eine Minute.
Bestehender Account
Schon ein Account bei Google/GoogleMail? Keine Anmeldung erforderlich!
Mit Google-Account einloggen
Mit Google-Account einloggen
Noch kein Account? Hier anmelden.

