Guten Morgen! Ich habe folgendes Szenario, bei dem ich etwas analoge Unterstützung benötige: Es ist ein Eingangssignal (single-ended) +/- 5V mit 400 ksps bei mindestens 14- (lieber 16) Bit abzutasten. Die Messung soll immer für 1-2 Sekunden erfolgen, anschließend werden ein paar unspektukaläre Berechnungen mit den gespeicherten Daten durchgeführt. Während der digitale Part der Schaltung keine großen Fragen aufwirft (es wird entweder ein PIC32 oder ein schneller dsPIC mit 1-2 MB externem SRAM zur Anwendung kommen), wirft der Analogteil eine enorme Menge elementarer Fragen auf, da ich fachrichtungsbedingt erhebliche Defizite im Bereich der analogen Schaltungstechnik habe. Natürlich habe ich zunächst die üblichen Verdächtigen nach passenden A/D-Wandlern abgesucht. Bei Analog Devices finden sich z.B. der AD7612, AD7650, AD7693 usw. oder auch der ADS8328 von Texas Instruments. Da die bei 400 ksps anfallende Datenmenge noch nicht so gewaltig ist, würde ich eigentlich gerne einen AD-Wandler mit SPI-Interface verwenden, um die Schaltung kompakt zu halten. Bei den Herstellern habe ich auch viele Referenzschaltungen und ApNotes durchgesehen, viele Fragen blieben aber unbeantwortet. Ich hoffe, Ihr könnt mir bei einigen davon helfen: 1.) Welche Beschaltung VOR dem AD-Wandler ist in meinem Fall nötig? Nimmt man bei einem bipolaren Signal üblicherweise dann auch einen bipolaren AD-Wandler oder verwendet man einen Wandler mit z.B. 0-5 V Eingangsspannung und konvertiert per OpAmp die Pegel? Ich habe mir schon diverse Literatur zu dem Thema (z.B. die Op Amp-Bibel von TI (OP Amps for Everyone: http://focus.ti.com/lit/an/slod006b/slod006b.pdf)) angeschaut, einen gescheiten Schaltungsentwurf (für beide Fälle) habe ich aber noch nicht zu Stande gebracht. 2.) Wie sichert man den Eingang des AD-Wandlers gegen (leichte) Überspannung ab? Wenn z.B. doch mal Spannungsspitzen bis +/- 10 V im Eingangssignal auftreten? 3.) differential vs. single ended, welche A/D-Wandlerkonfiguration ist hier zu bevorzugen? Ich habe viele Schaltungen gesehen, wo ein single-ended Signal für einen Wandler mit differenziellem Eingang aufbereitet wurde. Bringt das Vorteile? So, das war schonmal der erste Schwung Fragen. Es werden wohl nicht die letzten gewesen sein. Ich würde mich über etwas Nachhilfe freuen! Gruß Daniel
Sind die Fragen tatsächlich komplizierter als ich dachte? Ich wäre ja bereits mit einem Link zum Selbststudium glücklich :-) Mir wäre es erstmal wichtig einen Ausgangspunkt zu haben, um meine Recherchen etwas fokussieren zu können. Verwendet man nun für so eine Aufgabe einen bipolaren ADC? single-ended Konfiguration? Danke.
Ich versuche mal deine Fragen zu beantworten: 1) Am Besten nimmt man am besten einen OpAmp. Musst halt diverse AD-Wandler Datenblätter durchschauen und von den Referenzschaltungen 2) Ganz simpel macht man es sich indem man durch einen Widerstand den Strombegrenzt und dann mit 2 Dioden "Klemmdioden" in Sperrrichtung zu GND und Vcc Schaltet. Bei Überspannung fanden die Dioden an zu leiten und Begrenzen die Spannung. Die Parasitäre Kapazität der Dioden und der Vorwiderstand Bilden aber einen Tiefpass.... . Es gibt auch Spezielle Dioden mit extrem kleiner Kapazität die für genau diesen Zweck gedacht sind. 3) Wenn du ein Signal hast was einen festen Massebezug hast dann spricht nichts gegen einer "Single-Ended" Wandlung. Eine Differential Ended Wandlung bietet sich an wenn man eine Messung macht dessen Bezugspotenzial sicht verschiebt. Hängt also von den Signal ab. Zum Beispiel bei einen Spannungsregler welcher einen Strommesswiderstand im Massepfad hat. Wenn du nun die Spannung unter Last messenwürdest misst du etwas falsches da unter Last Spannung an den trommesswiderstand abfallen würde und sich somit dein Bezugspunkt je nach Strom verschiebt. Bei einer Differenziellen Messung könntest du dieses "Offset" immer abziehen und erhälst dadurch den richtigen Spannungsbetrag.
Hallo Daniel, >Sind die Fragen tatsächlich komplizierter als ich dachte? Das Gebiet ist nun mal sehr umfangreich. Was sinnvoll ist, hängt vom jeweils gewählten Chip ab. Das läßt sich nicht pauschal beantworten. >1.) Welche Beschaltung VOR dem AD-Wandler ist in meinem Fall nötig? >Nimmt man bei einem bipolaren Signal üblicherweise dann auch einen >bipolaren AD-Wandler oder verwendet man einen Wandler mit z.B. 0-5 V >Eingangsspannung und konvertiert per OpAmp die Pegel? Ja, beides wird gemacht. >2.) Wie sichert man den Eingang des AD-Wandlers gegen (leichte) >Überspannung ab? Wenn z.B. doch mal Spannungsspitzen bis +/- 10 V im >Eingangssignal auftreten? Unterschiedlich. Es gibt Wandler, die Überspannungen vertragen und dies ausdrücklich im Datenblatt vermerken. Andere lassen einen bestimmten Strom über die Schutzdioden am Eingang zu, sodaß ein OPamp mit einem Kurzschlußstrom, der unter diesem Limit liegt, direkt angeschlossen werden kann. Wieder andere sind so sensibel, daß OPamp und ADC mit der gleichen Versorgungsspannung betrieben werden sollten, um damit automatisch jegliche Übersteuerung auszuschließen. Die Problematik mit Überspannungen am Eingang eines ADC ist, daß viele Hersteller nicht erklären, was denn nun bei einer Übersteuerung wirklich passiert. Wird einfach nur der Maximalwert ausgegegebn oder hebelt man die interne Schaltung so aus, daß völliger Murks ausgegeben wird? Außerdem: Wie schnell erholt sich ein übersteuerter ADC bei Wegnahme der Übersteuerung? Welche Folgen hat das für benachbarte Kanäle, die nicht übersteuert werden? Etc. Etc. Das sind alles relevante Fragen, die vorab geklärt werden müssen. >3.) differential vs. single ended, welche A/D-Wandlerkonfiguration ist >hier zu bevorzugen? Ich habe viele Schaltungen gesehen, wo ein >single-ended Signal für einen Wandler mit differenziellem Eingang >aufbereitet wurde. Bringt das Vorteile? Ja klar, bringt das Vorteile. Aber das hängt wieder von der aktuellen Situation ab. Von der Art der Masseführung im ADC (analoge und digitale Masse) und außerhalb. Außerdem von der Anzahl der verwendeten getrennten ADCs in ein und derselben Schaltung. Was du vergessen hast in deiner Aufzählung relevanter Themen, ist, daß der treibende OPamp schnell genug einschwingen muß während der Samplingphase, damit der Wert am Eingang des ADC am Ende der Samplingphase auch wirklich stimmt. Außerdem ist Aliasing eventuell ein Problem, sodaß du entweder Oversampling wählen mußt oder ein passendes analoges Anti-Aliasingfilter benötigst. Desweitern ist bei einer Auflösung von 16bit und Verwendung analoger und digitaler Schaltung auf einem Board, dem Layout besondere Beachtung zu schenken. Darüber alleine könnte man ein ganzes Buch schreiben. Kai Klaas
Hallo und danke für die Antworten! @ TrippleX: Die Geschichte mit 2 Dioden "Klemmdioden" in Sperrrichtung zu GND und Vcc hatte ich schon gesehen, aber ich hatte auch genau die Befürchtung, in wie weit diese mein Eingangssignal verhunzen. Sind hier vielleicht so eine Art niederkapazitive ESD-Schutzdioden eine Möglichkeit? Die Vorgehensweise bei einer "komplett differenziellen" Messung war mir schon klar, ich habe mich nur gefragt, welchen Nutzen man hat, wenn man ein single-ended Signal vor der AD-Wandlung in ein differenzielles konvertiert. @ Kai Klaas: > Wieder andere sind so sensibel, daß OPamp und ADC mit der > gleichen Versorgungsspannung betrieben werden sollten, um damit > automatisch jegliche Übersteuerung auszuschließen. Damit könnte ich sehr gut leben. Angenommen, ich verwende für ADC und OpAmp die gleiche Versorgungsspannung, z.B. 5 V, dann kann ich doch eine Überspannung am ADC Eingang ausschließen, da der OpAmp sämtliche Eingangsspannungen auf maximal 5 V begrenzt. Gut, ich müsste nur zusehen, dass ich das Eingangssignal über einen Spannungsteiler so begrenze, dass der OpAmp gerade nicht übersteuert, verstehe ich das richtig? Aber was sagt denn der OpAmp dazu, wenn er dann doch einmal einen Puls > 5 V abbekommt? > Was du vergessen hast in deiner Aufzählung relevanter Themen, ist, daß > der treibende OPamp schnell genug einschwingen muß während der > Samplingphase, damit der Wert am Eingang des ADC am Ende der > Samplingphase auch wirklich stimmt. Dass die Settling-Time des OpAmps zum ADC passen muss, das habe ich schon gelesen und auch soweit verstanden. Ich denke, da findet sich dann auch anhand der Datenblätter von OpAmp und ADC eine geeignete Kombination. > Außerdem ist Aliasing eventuell ein Problem, sodaß du entweder > Oversampling wählen mußt oder ein passendes analoges Anti-Aliasingfilter > benötigst. Das Nutzsignal liegt in einem Bereich zwischen 1kHz (Hochpassfilterung erfolgt extern) und etwa 100kHz. Meine Samplingfrequenz mit 400 Hz ist also hoffentlich hoch genug :-) Meinst Du, ich sollte noch einen zusätzlichen Tiefpass spendieren? Grundsätzlich soll auf der Schaltung auch nur ein einzelner ADC seine Arbeit verrichten. Heißt das nun, dass mir eine differenzielle Signalverarbeitung keine Vorteile bringt? Dass die Entwicklung einer Mixed-Signal-Schaltung, dies auch noch bei 16-Bit nicht trivial ist, dessen bin ich mir durchaus bewusst. Allerdings habe ich mich genau mit diesem Thema auch schon im Vorfeld intensiv auseinandergesetzt und denke, dass ich - wenn denn mal die Komponenten festgelegt sind - eine halbwegs brauchbare Platine layouten kann. Gruß Daniel
Wie der OP auf eine zu hohe oder zu niedreige Spannugn reagiert, hängt vom Typ ab. Oft wird eine Spannung die etwas (0,4 V) über oder unter die Versorgung geht noch tolleriert, und danach wirken Dioden die als ESD Schutz vorhanden sind. Mit einem Widerstand am Eingang ist man dann einigermaßen sicher. Die 400 kHz sind so gerade genug für 100 kHz Signalfrequenz. Man sollte schon noch einen extra Tiefpaß Spendieren, mit einer Grenzfrequenz unter etwa 200 kHz. Ganz ohne Filter kreigt man von den höheren Frequenzen noch einiges an Störungen und Rauschen. Die Frage ist da eher ob man mit 2 ter oder dar 1 ter Ordnung auskommt. Teilweise ist ja auch schon in der Signalquelle eine Filterung drin. Auch bei der Verstärkerschaltung zur Anpassung der Amplitude kann man schon eine leiche (1 ter Ordnung) Tiefpaßfuntion integrieren. Wenn man die Wahl hat, wäre eventuell ein AD wandler mit etwas mehr Geschwindigkeit und dafür ggf. weniger Auflösung besser. Das macht den Antialiasing Filter einfacher, denn man hat dann mehr Platz zwischen Signalfrequenz und 1/2 Samplingrate.
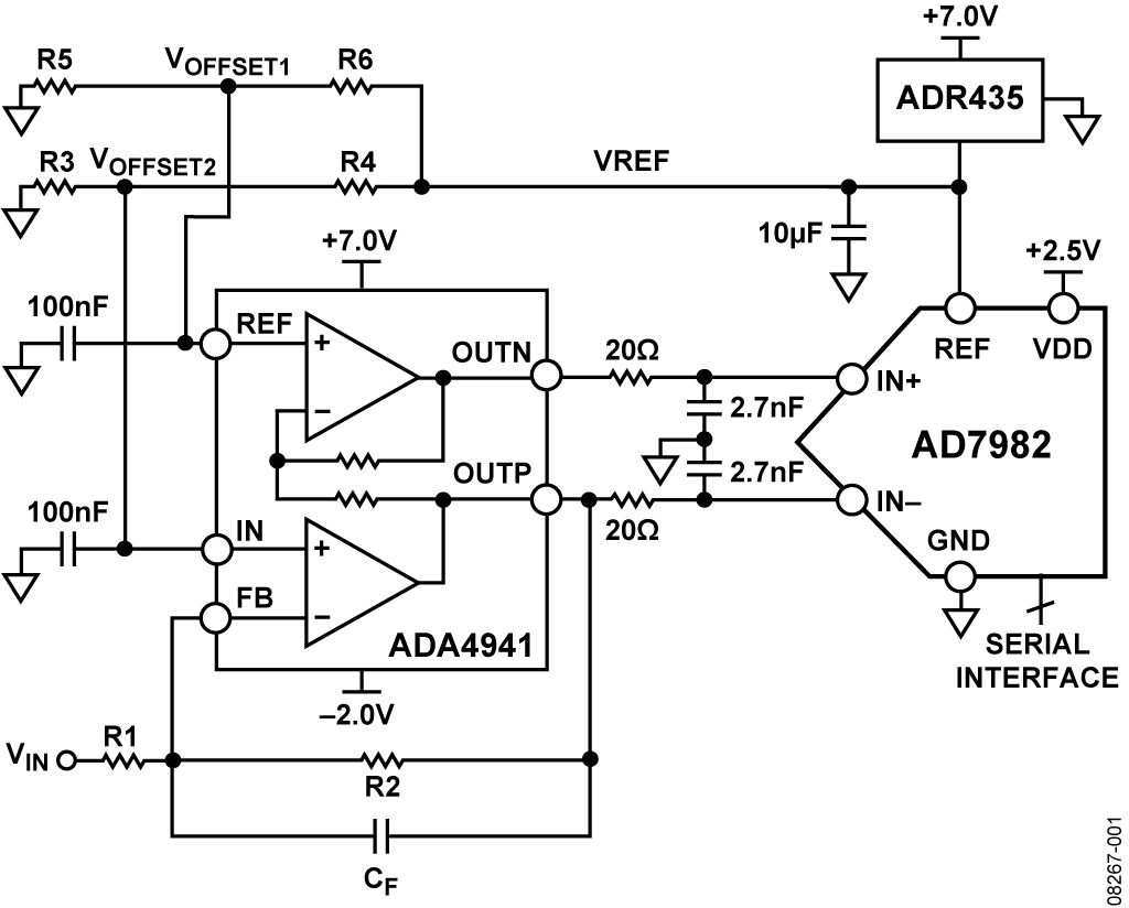
Hallo! @ Ulrich: Das zu messende Signal kommt von einem Piezo-Beschleunigungsaufnehmer, dessen Frequenzgang über 50 kHz stark einbricht. Ich denke, die 400 kHz Samplingrate ist ausreichend. Das gleiche Verfahren läuft derzeit mit guten Ergebnissen auf National Instruments Messkarten + Labview, dort sogar nur mit 200 kHz Samplingrate. Den Tiefpass erster Ordnung werde ich dann wohl auf jeden Fall vorsehen, ist ja schnell gemacht. Mehr als 400 kHz Samplingrate geht nicht, die anfallende Datenmenge muss auch noch irgendwo gespeichert und verarbeitet werden. -------------- Bei Analog Devices bin ich nun übrigens auch bei den Reference Circuits fündig geworden (siehe auch Anhang): http://www.analog.com/en/verifiedcircuits/CN0033/vc.html Hier wird zwar ein 18-Bit ADC (AD7984) verwendet, in meinem Fall käme das 16-Bit-Pendant AD7980 in Frage. Abgesehen davon sollte die Schaltung wohl ganz gut zu meinem Anwendungsfall passen. Würde ich diese Schaltung so übernehmen, blieben nur noch ein paar wenige Fragen über: * DC-Anteile sind für mich uninteressant, AC-Koppelkondensatoren sind also nötig. Wo setzt man diese ein? Zwischen OpAmp und ADC oder nur vor dem OpAmp? * Welchen Aufwand muss ich bei der Versorgungsspannungserzeugung für den Operationsverstärker treiben? Kann ich hier z.B. für die -2V eine Ladungspumpe einsetzen? Und für die +7V einen Standardlinearregler wie z.B. 780x? * Und noch immer meine größte Sorge: Eingangsschutzbeschaltung. Mit den Versorgungsspannungen -2V und +7V kann der OpAmp ja theoretisch auch nahezu diese Spannungen an den ADC ausgeben. Dieser verträgt aber maximal VREF+0.3V bzw. GND-0.3V. Also wie und wo würde ich jetzt in dieser konkreten Schaltung die Spannungen begrenzen? (Zur Info, Datenblatt AD7980: http://www.analog.com/static/imported-files/data_sheets/AD7980.pdf) Gruß Daniel
Ich denke das ein "normaler" Spannungsregler ausreicht da diese eine bei vernüftiger Platine eine gute Spannung bereitstellen. Die OpAmps als Signalverstärker haben sowieso eine große CMRR das dieses niedrige Restbrumm oder eher Rauschen unterdrückt wird. Eine Ferrit im Eingang und am Ausgang vom Spannungsregler gibt dann notfalls den nötigen Rest. Leider finde ich das PDF mit ein paar Wertvollen Infomationen zu diesen Thema nicht mehr. Mit den ESD Dioden könnte man ja mal sein Glück versuchen. So recht wüsste ich nicht wie gut die Linearitäten von Differenziellen Messungen von ADCs sind dazu müsste man die Datenblätter des Bausteins konsoltieren. Eine Externe Lösung mit Hochwertigen OpAmps so wie du es hier schon gepostet hast wäre auch eine Lösung mann muss nur abwiegen ob der ganze Aufwand sich auch lohnt. Zu den OpAmps: Vielleicht schaffst du es auch Single Supply zu fahren somit kannst du dir jede menge Ärger ersparen. Leider ist mir keine Lösung bekannt um die Spannung zu begrenzen außer abgesehen von der Klemmdioden Lösung. Normalerweise reicht eine Strombegrenzung mit einen Widerstand aus. Fragt sich nur wie stark das dein Signal Dämpft und ob du dir nicht hier wieder einen ungewollten Tiefpass baust. Wählst ja nicht Ohne Grund einen 18 Bit ADC wenn ich das richtig verstanden habe. Im Datenblatt ist ein Maximaler Strom bei I- oder I+ zu GND mit +-130mA angegeben. Begrenze diesen Strom einfach und schon wirst du kein Problem haben ( denke ich ) Ich bin mir dabei nicht ganz sicher aber vielleicht antworten noch andere hier. Hast dir was ordentliches Vorgenommen :)
> So recht wüsste ich nicht wie gut die Linearitäten von Differenziellen > Messungen von ADCs sind dazu müsste man die Datenblätter des Bausteins > konsoltieren. Eine Externe Lösung mit Hochwertigen OpAmps so wie > du es hier schon gepostet hast wäre auch eine Lösung mann muss nur > abwiegen ob der ganze Aufwand sich auch lohnt. Verstehe nicht ganz, was Du damit meinst. Differenzielles Messen sollte doch gegenüber einer single-ended-Messung die Linearität nicht beeinflussen? Einen externen OpAmp werde ich so oder so einsetzen. Schon deshalb, damit ich mir nicht direkt den teuren ADC zerschieße, wenn das Eingangssignal doch mal (deutlich) aus den Grenzen läuft... > Vielleicht schaffst du es auch Single Supply zu fahren somit > kannst du dir jede menge Ärger ersparen. Das würde ich sehr gerne, aber selbst wenn ich einen Rail-to-Rail-OpAmp nehme, der das Signal bis zu den Versorgungsspannungen verstärken kann, habe ich mit den Nichtlinearitäten im Bereich der Rails zu kämpfen (man möge mich in diesem Punkt korrigieren). > Normalerweise reicht eine Strombegrenzung mit einen Widerstand aus. > Fragt sich nur wie stark das dein Signal Dämpft und ob du dir > nicht hier wieder einen ungewollten Tiefpass baust. Okay, dies könnte man vielleicht durch PSpice-Simulationen oder schlimmstenfalls Messungen am Prototypen testen... > Wählst ja nicht Ohne Grund einen 18 Bit ADC wenn ich das richtig > verstanden habe. Nein, ich bin ja nicht größenwahnsinnig. Es sind "nur" 16-Bit. > Im Datenblatt ist ein Maximaler Strom bei I- oder I+ zu GND > mit +-130mA angegeben. Begrenze diesen Strom einfach und > schon wirst du kein Problem haben ( denke ich ) > Ich bin mir dabei nicht ganz sicher aber vielleicht antworten > noch andere hier. Schön wärs', wenn es mit einem simplen Widerstand funktionieren würde. Der AD-Wandler kostet aber 25 Euro und es wäre schön, wenn der nicht gleich beim ersten Flohhusten (was im Prüfstandsumfeld bestimmt nichts ungewöhnliches ist) über den Jordan geht ;-) > Hast dir was ordentliches Vorgenommen :) Man wächst an seinen Aufgaben. ;-) Gruß Daniel
Mit der Linearität vom ADC selber bin ich mir gar nicht mal so sicher ( nicht nachgeschaut ) bei den ADCs in den AVRs zum Beispiel ist es so gewesen das bei einer Differentiellen Messung 2 Bits flöten gegangen sind, kann sein das ich mich gerade aber ziemlich täusche. Ich kenne mich mit der Thematik nicht so gut aus versuch aber so viel zu den Thema zu sagen wie ich nur kann. Ich selber plane was mit einen 12 Bit ADC aber 16 Bit spielt in einer völlig anderen Liga. Wird schon funktionieren mit den Strombegrenzen. Du darfst diese Dioden nur nicht überlasten dann ist alles gut. Schau mal im Datenblatt unter "Analog Inputs" da steht eine menge beschrieben, inklusive Ersatzsschaltbild der ADC Eingangsstufe. Gute Nacht!
Piezo-Beschleunigungsaufnehmer? 400kSps? das geht einfacher: nimm einen I2S Audio ADC mit 24bit / 96k, 100k, oder 192k/200kHz. Beschaltung davor entnimm diversen Application Notes. Hat wohl beste Auflösung, SNR, THD, UND macht am wenigsten Aliasing Probleme. gute Audio ADCs: TI Crystal AKM Überspannungsschutz: - direkt am Sensor Eingang - letzen OPV vorm ADC mit selber Spannung wie ADC versorgen (=> single supply, RRIO) Außerdem in die letzte Stufe TP 2. Ordnung und Pegelwandlung einbauen. geht ganz einfach mit nem invertierenden OP. mehr wird nicht verraten! :) PS: Signalkonditionierung und ADC von Beschleunigungsaufnehmern betreibe ich seit 10 Jahren mit Audio ADC PS2: äh, moment, direkt mit uC den ADC treiben? dafür habe ich immer CPLDs/FPGA genutzt...
Bitte melde dich an um einen Beitrag zu schreiben. Anmeldung ist kostenlos und dauert nur eine Minute.
Bestehender Account
Schon ein Account bei Google/GoogleMail? Keine Anmeldung erforderlich!
Mit Google-Account einloggen
Mit Google-Account einloggen
Noch kein Account? Hier anmelden.
