Hallo, ich würde gerne am See mein Autoradio betreiben. Meine Idee ist nun, 5V (z.B. aus 4 1.2V Akkus) mithilfe eines Max232 (bzw. dessen DC-DC Wandler) auf 15 Volt zu konvertiren und dazu das Autoradio zu betreiben. Weil es einfacher wäre... Kann ich die ganzen Kondensatoren weglassen? Danke
Kondensatoren kannst du nicht weglassen, dann geht er nicht mehr... aber ich bezweifel mal, dass die Akkus genug Power fürn Autoradio liefern
Das kannst du vergessen, der MAX232 macht zu wenige mA, da muss schon ein Schaltregler ran z.B. L296.
> Kondensatoren kannst du nicht weglassen, dann geht er nicht mehr... aber > ich bezweifel mal, dass die Akkus genug Power fürn Autoradio liefern Doch kann er! Denn ich bezweifle dass der DCDC des MAX232 ein Autoradio treiben kann...
Oder lass Akkus und Kondensatoren weg und Nimm nen Kofferradio. Oder benutze direkt ne Autobatterie, da du ja sowieso noch Boxen und Autoradio schleppen musst, sollte das daoch auch noch gehen...
Der Max232 schafft nur weniger mA. Die Kondensatoren werden benötigt um die Spannung hochzupumpen. Wenn du mehr Strom haben möchtest müsstest du wohl eher größere Kondensatoren verbauen. Da der Max232 jedoch nicht so einen Strom liefern kann kannst du das vergessen. Ein StepUp Wandler selber zu bauen dürfte wohl zuviel sein, da dir die Kondensatoren am Max schon zuviel sind. Deshalb rate ich dir entweder zu mehreren Batterien/Akkus oder zu einem fertigen DC/DC Wandler Modul. Du solltest auch bedenken das deine Akkus (ich geh jetzt mal von "normalen" AA oder AAA Akkus aus) nicht wirklich lange halten werden. Du solltest mal schaun wieviel Strom dein Autoradio benötigt. Da ist es vermutlich einfacher eine kleine Bleigel Batterie zu verwenden.
> Du solltest auch bedenken das deine Akkus (ich geh jetzt mal von > "normalen" AA oder AAA Akkus aus) nicht wirklich lange halten werden. Du > solltest mal schaun wieviel Strom dein Autoradio benötigt. Da ist es > vermutlich einfacher eine kleine Bleigel Batterie zu verwenden. Wo ist da das Problem? Auf meinen Akkus steht 1500mA drauf auf dem Radio nur 10. Sollte also irgendwas um die 150h halten... Danke für euere Antworten!
>> Du solltest auch bedenken das deine Akkus (ich geh jetzt mal von >> "normalen" AA oder AAA Akkus aus) nicht wirklich lange halten werden. Du >> solltest mal schaun wieviel Strom dein Autoradio benötigt. Da ist es >> vermutlich einfacher eine kleine Bleigel Batterie zu verwenden. >Wo ist da das Problem? Auf meinen Akkus steht 1500mA drauf auf dem Radio >nur 10. Sollte also irgendwas um die 150h halten... >Danke für euere Antworten! stimmt, und weil du ja 4 Akkus nutzt, kannst du grob 600 Stunden Musik hören!
Ytzel Bryzel schrieb: > Wo ist da das Problem? Auf meinen Akkus steht 1500mA drauf auf dem Radio > nur 10. Ja. Wenn es ausgeschaltet ist. Alleine die allgegenwärtigen LED zur Beleuchtung der Anzeige brauchen schon ein Vielfaches davon. Und da spielt dann noch gar keine Musik. Und wenn du die Musik nicht über einen Winzigkopfhörer hören möchtest, dann muss man auch schon ein paar MilliAmpere für die Bewegung der Membranen (im Volksmund auch Lautsprecher(*) genannt) investieren. Sprich: Kauf die ein Kofferradio. Das ist auf geringen Stromverbrauch hingetrimmt. Anders als ein Autoradio, das aus dem Vollen schöpfen kann. (*) Bei den von dir genannten Zahlen ist das dann eher ein Leisesprecher.
Justus Skorps schrieb:
> kann man so offensichtliche Troll-Threads nicht einfach schließen?
Wieso?
Macht doch Spass.
> Auf meinen Akkus steht 1500mA drauf auf dem Radio nur 10.
10 was? Volt oder Dezibel?
Also mit dem maximal 232 könnte das funzionieren, aber mehr als 232 dürfen es dann natürlich nicht werden. Du musst also wahrscheinlich einen Stromverstäker hinterschalten, dass solte ja kein Probem sein. Erst die Spannungspumpe von dem chip, dann noch eine Strompumpe, und gut ist's.
bei max 232 brennt das ---radio durch --- deswegen hinter max 232 einen stepdownwandler schalten. die kondensatoren dürfen dann ruhig auch 100 sein, aber nur wenn sie riechtig besalted sinn und damit besalstbar.
Ich würd einfach eine Ladungspumpe nehmen. Danach eine Kaskade schalten und das ganze aktiv gleichrichten. Damit kannst Du mit So8 Bauteilen so ca. 500W an Verlustleistung schieben. Alles klar?
>ca. 500W an Verlustleistung schieben
wenn du ein Schieberegister hinten dran tappst sind es ggf. 1000W und
sogar mehr!
Ja, hast Du recht das hab ich übersehen. Aber den Pull down aum Ausgang nicht vergessen damit Dir das Potential nicht wegläuft. Und wenns Dir doch mal weggelaufen ist, dann holst Du Dir halt ein neues. Ich glaub man merkt dass es Freitag nachmittag ist, oder?
Ytzel Bryzel schrieb: > Wo ist da das Problem? Auf meinen Akkus steht 1500mA drauf auf dem Radio > nur 10. Sollte also irgendwas um die 150h halten... > Hmm, 10 sind 10A, akkus können 1500mA, ja das passt schon, es sind 150milistunden.
Ich würde einen anderen (einfacheren) weg einschlagen: ich würde mal die Amper hochskillen. Such mal hier im Forum...
oder einfach mit e=mc2 machen- 1 kilo rein und dann auf c hochfahren. Passt schon - kann mit mindestens 10 besaldet werden.
EINFACHMEHREREMAX232PARALLELSCHALTEN.DAMITBETREIBEICHZUHAUSE MEINENSTAUBSAUGERAUSAKKUS.FUNKTIONIERTPRIMA!
Der Heinz mit dem "Amper hochskillen" war auch super. Muss nur das "komische Gesetz" geändert werden.
Bei den ganzen 10 und 1200 habt ihr aber den Spannungsabfall volkommen vergessen... Denkt auch jemand daran, den weg zu kehren?
du weißt aber schon, dass der MAX232 ca. 232V (wohl eher so 230V liefert) wie eben auch eine Unterputzsteckdose? (aufputzsteckdosen haben wegen dem längeren Weg den der Strom braucht nur 220V!) Du musst also noch einen Spannungsteiler und zwar einen möglichst Hochohmigen um die Verluste zu senken dazwischenschalten. 220V musst du auf 12V kriegen. Also auf etwa 1/18 runter. Die Formeln musst du mal suchen die weiß ich gerade nicht auswendig. Kann aber durchaus kompliziert werden für dich! Mit der Verlustleistung kannst du dann durch Wirkungsumkehrgeräte (such mal nach Inverter, dürfte 74LS04 oder 74LS08 oder so sein) auch noch dein Bier kühlen!
Leute, macht doch den Threadopener nicht so fertig, indem ihr sein Problem ins Lächerliche zieht! Wie schon gesagt musst du Aufpassen, wenn die Akkus 1500 liefern und das Autoradio nur 10 braucht, dass du einen Vorwiderstand dazwischen nicht vergisst! Denn wenn der MAX232 einmal ongeswitcht ist, dann skillt der die Amper aber sowas von auf high, dass die Volter sofort downskillen. Durch die Wärmer kann dann das Autoradio sofort peng!
Im Übrigen habt ihr den Threadopener ganz falsch verstanden! Er will: > Meine Idee ist nun, 5V (z.B. aus 4 1.2V Akkus) mithilfe eines Max232 > (bzw. dessen DC-DC Wandler) auf 15 Volt zu konvertiren und dazu das > Autoradio zu betreiben. Also mit dem MAX232 5V auf 15V konvertieren. Nebenbei, also zusätzlich, will er das Autoradio betreiben. Er schreibt nicht, dass er das Autoradio mit dem MAX232 betreiben will. Also ihm sowas zu unterstellen, Leute, ihr hättet drauf kommen müssen, dass das nicht ganz stimmen kann ;-) Es ist doch eigentlich offensichtlich, dass man ein Autoradio nicht an einem MAX232 betreiben kann. Ich zumindest nehm dafür immer eine Knopfzelle.
> Hallo, > ich würde gerne am See mein Autoradio betreiben. Das ist eine sehr schöne Idee, wer träumt nicht davon! > Meine Idee ist nun, 5V (z.B. aus 4 1.2V Akkus) Da rechnen wir aber lieber nochmal nach! ;-) > mithilfe eines Max232 (bzw. dessen DC-DC Wandler) auf 15 Volt zu > konvertiren Leider kann der MAX232 nur auf 10 Volt konvertieren, du müsstest nach einem anderen Baustein für dein Vorhaben suchen. > und dazu das Autoradio zu betreiben. Klar kannst du, während du bastelst, das Autoradio laufen lassen! > Kann ich die ganzen Kondensatoren weglassen? Ja, die ganzen Kondensatoren kannst du weglassen, wenn du an jedem Pin, an dem es erforderlich, einen halben Kondensator in Form einer Metallplatte befestigst und die gegenüber des zugehörigen Pins stellst. > Danke Aber gerne doch :-)
>Durch die Wärmer kann dann das Autoradio sofort peng! Und vergess' die alten indianischen- ähh afro-amerikanischen Rauchzeichen nicht. Ich glaub' ich brauch 'ne Magentablette :))) PS: Nimm doch den MAX3232, da funktioniert das ganze sogar mit 3V (bzw. 3,3V) Eingangsspannung. Wollts runner, Ambers ruff!
Hallo, leider kam ich erst jetzt zum antworten. Danke für eure Hilfe - auch wenn ich das Gefühl habe dass mich nicht alle ganz ernst nehmen... Nun ja, Trolle gibt es überall... Aber, das mit den Amper hoch skillen ist glaub genau das richtige... Beitrag "Amper hoch skillen?" Ihr habt zwar auch den Fragesteller nicht für voll genommen aber ich denke dass auch ich das Problem habe... Ich hab meine Schaltung sogar mit den Kondensatoren aufgebaut und es kommen 11,5 Volt raus! Sobald ich das Radio anschließe bricht die Spannung auf 0V weg. Wie kann ich die Ampere erhöhen? Bringt das was wenn ich 2 oder 3 der MAX232 in reihe schalte? Gruß
>Ich hab meine Schaltung sogar mit den Kondensatoren aufgebaut und es >kommen 11,5 Volt raus! Sobald ich das Radio anschließe bricht die >Spannung auf 0V weg. ?????? sogar mit den Kondensatoren ????? Also Saldung nicht besladsbar!
> Wie kann ich die Ampere erhöhen? Bringt das was wenn ich 2 oder 3 > der MAX232 in reihe schalte? Nee, du musst max.232 davon parallel schalten. Halt so viele, bis es funzt (je nach Lautstärke).
Willst Du nicht ne Platine dafür machen? Vielleicht könnten das auch andere gebrauchen.
>Wie kann ich die Ampere erhöhen?
Du erzählst dem Max einfach nix das du soviel brauchst!
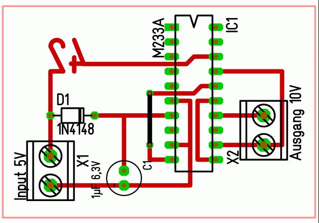
Hallo, mit dem Max233A geht es auch ohne Kondensatoren. Hab dafür mal auf die schnelle ein Layout entworfen. Mehrere davon Parallel geschaltet (ca. 2500 für 5A) sollten ausreichen. Gans wichtig: die Kupferseite darf auf keinen Fall verändert werden, sonst funktioniert das Ganze nicht mehr.
> Willst Du nicht ne Platine dafür machen? > Vielleicht könnten das auch andere gebrauchen. Danke für den Tipp. Ich hab mal eben schnell eine Platine geätzt. Leider werden nur die Batterien heiß. Ich glaube ich habe irgendwo einen Kurzschluss eingebaut. Könnt ihr mal kurz drauf schauen - das wäre echt nett...
> Hallo, > > mit dem Max233A geht es auch ohne Kondensatoren. Hab dafür mal auf die > schnelle ein Layout entworfen. Mehrere davon Parallel geschaltet (ca. > 2500 für 5A) sollten ausreichen. > > Gans wichtig: die Kupferseite darf auf keinen Fall verändert werden, > sonst funktioniert das Ganze nicht mehr. Ich gehe mal davon aus dass das Gebilde oben links die Kapazität ersetzt. Ich würde das gerne mal testen. Kannst du mir das File für EAGLE oder Target geben? Danke!
Achtung aber aufpassen bei max. 232 V besteht Lebensgefahr! und das Radio kann verbryzeln ;-) In der Schaltung kann man gestrost alle Kondensatoren weglassen - geht ohne genausogut. Danke für die Tolle Schaltung! Endlich kriege ich max 232 V aus meiner Knopfzellenbatterie.
müllreycler schrieb: > Achtung aber aufpassen bei max. 232 V besteht Lebensgefahr! und das > Radio kann verbryzeln ;-) > In der Schaltung kann man gestrost alle Kondensatoren > weglassen - geht ohne genausogut. > Danke für die Tolle Schaltung! Endlich kriege ich max 232 V aus meiner > Knopfzellenbatterie. Wieviel Strom liefert die? Mal rechnen. Sagen wir die Zelle hat 3V. 232/3=77 Wieviel Strom liefert so ne Zelle? Naja, selbst wenns nur 100mA sind, kriegt man so 7,7 Ampere raus, nicht schlecht!
Kannst du bitte mal ein Bild von deinem Schaltungsaufbau hier einstellen? Evtl. können wir so den Fehler finden. Aber ich denke dass es evtl. so ist, dass du schon wieder ZU VIELE Max232 einsetzt, so dass die amper und voltere doch zu sehr hochgeskillt werden. Dadurch werden die p-n-Übergänge in den Schutzdioden deines Audiogeräts runtergeskillt. Evtl. solltest du noch ein (aber bitte relativ voll geladenes!) ZPM vor die MAX232 schalten um mehr Energie aus dem Subraum zu beziehen, sonst könnte das schon fast wieder zu knapp werden mit Batterien!
>Evtl. solltest du noch ein (aber bitte relativ voll geladenes!) ZPM vor >die MAX232 schalten um mehr Energie aus dem Subraum zu beziehen, sonst >könnte das schon fast wieder zu knapp werden mit Batterien! könnte aber auch mit nem Fluxkompensator funktionieren, aber dann bitte die temporale Verschiebung beachten, sonst hast Du jetzt den Strom und die Spannung erst 0,01Sekunden später
Ich hab das Gefühl ihr nehmt mich nicht ernst... Ich habe nun eine Mail an MAXIM gesendet. Die helfen mir bestimmt!
>Ich hab das Gefühl ihr nehmt mich nicht ernst...
Was hat uns verraten?
Dasda: >>Evtl. solltest du noch ein (aber bitte relativ voll geladenes!) ZPM vor >>die MAX232 schalten um mehr Energie aus dem Subraum zu beziehen, sonst >>könnte das schon fast wieder zu knapp werden mit Batterien! >könnte aber auch mit nem Fluxkompensator funktionieren, aber dann bitte >die temporale Verschiebung beachten, sonst hast Du jetzt den Strom und >die Spannung erst 0,01Sekunden später
Hi
>Ich habe nun eine Mail an MAXIM gesendet. Die helfen mir bestimmt!
Aber erst, wenn die aufgehört haben sich totzulachen. Und das kann lange
dauern.
MfG Spess
Stell doch ein Bild mit dem Aufbau ein, dann wirst du möglicherweise ernst genommen. Wohl nicht für Voll aber zumindest ernst..
@Ytzel Bryzel (Gast) >Ich hab das Gefühl ihr nehmt mich nicht ernst... Wie kommst du denn darauf? >Ich habe nun eine Mail an MAXIM gesendet. Die helfen mir bestimmt! Sicher, die schicken dir eine kostenlose Packung Val_ium . . . ;-)
> Ich habe nun eine Mail an MAXIM gesendet.
Super! Poste die doch mal, das interessiert mich auch. Und natürlich
dann die Antwort.
Ich könnte mir gut vorstellen, dass die von Maxim für so ein großes Testprojekt vielleicht sogar die Bauteile zur Verfügung stellen! Ein Video davon machen, wie die Teile das Radio am See powern, mitsamt den Bastlern, einem Toast auf die Elektronik, dann auf ein Blog oder auf DuRöhre, das käme bestimmt gut!
... und wenn noch etwas power uebrig ist koennte man (da eh schon am see) nen motorboot mit elektrodrive mit dem rest versorgen, so ist wenigstens die verlustleistung besser ausgenutzt und wasserski macht ja auch spass, mit der richtigen power-musik spass am rande: wer nen max232 mit kondensatoren beschaltet die starke toleranzen haben bekommst im dauerbetrieb probleme mit der uebertragung. ich empfehler hier tantals und/oder intersil-232 gruss w. :-)
Ich könnte noch eine Ladungspumpe mit Dauerbetrieb 20A beisteuern. Wurde Godzilla-Booster in der Entwicklung genannt.
Technische Unterlagen kann ich dir leider nicht überlassen. Für diese Anwendung hier wäre es auch Quatsch. Und nein, ich habe leider keine Fotos davon. Stell dir vor, damals hatte ich keine Vorstellung ich wollte das mal später anschauen. Komisch. Godzilla ging den Weg aller Monster... Ging mir nur darum zu sehen, was machbar ist. Nachdem sich dann auch bei Starkkupfer die Leiterbahnen wellten wie schlechtgelegter Teppichboden, war die sinnvolle Grenze erreicht. Sollte ein kostengünstiges Gerät werden. Eine kleine Version kannst du hier sehen (Archiv): http://ehydra.dyndns.info/pdf/Akkubooster/Akkubooster-Prospekt_fuer%20Hotzenblitz_1996_freigestellt.pdf Selbst die würde dir locker 5A Dauerstrom liefern.
Bitte melde dich an um einen Beitrag zu schreiben. Anmeldung ist kostenlos und dauert nur eine Minute.
Bestehender Account
Schon ein Account bei Google/GoogleMail? Keine Anmeldung erforderlich!
Mit Google-Account einloggen
Mit Google-Account einloggen
Noch kein Account? Hier anmelden.

