Hi, habe eine Frage bezüglich JFET als Schalter! Bei meiner Schaltung im Anhang hab ich versucht einen BF245C zu verwenden. Hab da jetzt nur ein Problem. Der BF245C ist ja selbstleitend d.h. wenn ich mit meinem µC einen low-Pegel (0V) auf die Basis des BC547B anlege, sollte er leiten. Das wiederum ist auch der Fall. Lege ich jedoch einen high-Pegel (5V) auf die Basis des BC547B sollte er normalerweise sperren. Bei meiner Schaltung passiert jedoch nicht viel, er leitet anstatt zu sperren. Ist die Schaltung vielleicht falsch berechnet,aufgebaut oder die Spannungsversorgung falsch konfiguriert. mfg Gabriel
Uq1 ist wohl verkehrt herum. Und wenn man es anders herum dreht wird auch kein Schuh draus. Zieht Q1 das Gate auf Masse, dann bilden J9/R4 eine Konstantstromquelle. Im anderen Fall fliesst mindestens der Ruhestrom des FET, ggf. plus dem Strom durch die Gate-Kanal-Diode.
A. K. schrieb: > Uq1 ist wohl verkehrt herum. > > Und wenn man es richtig herum dreht wird auch kein Schuh draus. Zieht Q1 > das Gate auf Masse, dann bilden J9/R4 eine Konstantstromquelle. Im > anderen Fall fliesst mindestens der Ruhestrom des FET, ggf. plus dem > Strom durch die Gate-Kanal-Diode. Hallo, danke für die schnelle Rückmeldung! hab die Schaltung in MSim 7.1 aufgebaut und Uq1 richtig eingebaut. Jetzt liegen bei 0V an der Basis zwar 11V am R4. Bei 5V an der Basis liegt am R4 eine Spannung von 2V an. Sollte da dann nicht eine Spannung im mV Bereich anliegen? mfg
Gabriel G. schrieb: > hab die Schaltung in MSim 7.1 aufgebaut und Uq1 richtig eingebaut. Jetzt > liegen bei 0V an der Basis zwar 11V am R4. Bei 5V an der Basis liegt am > R4 eine Spannung von 2V an. Ohne das jetzt nachgerechnet zu haben würde ich sagen, es passt genau zu meinen Erwartungen. > Sollte da dann nicht eine Spannung im mV Bereich anliegen? Nein. Der FET sperrt nur bei hinreichend negativer Gatespannung bezogen auf Source. Dazu ist aber Strom durch R4 nötig. D.h. der Strom durch R4 stellt sich auf einen Wert ein, bei dem die effektiv über R4 erzeugte negative Gatespannung exakt diesen Strom ermöglicht. Die besagte Konstantstromquelle (siehe Link!). Bei abgeschaltetem Q1 steigt der Strom auf den Ruhestrom des FET an, oder auf ungefähr 12V/R4, was immer kleiner ist.
A. K. schrieb: > Gabriel G. schrieb: > >> hab die Schaltung in MSim 7.1 aufgebaut und Uq1 richtig eingebaut. Jetzt >> liegen bei 0V an der Basis zwar 11V am R4. Bei 5V an der Basis liegt am >> R4 eine Spannung von 2V an. > > Ohne das jetzt nachgerechnet zu haben würde ich sagen, es passt genau zu > meinen Erwartungen. > >> Sollte da dann nicht eine Spannung im mV Bereich anliegen? > > Nein. Der FET sperrt nur bei hinreichend negativer Gatespannung bezogen > aufs Source. Dazu ist aber Strom durch R4 nötig. D.h. der Strom durch R4 > stellt sich auf einen Wert ein, bei dem effektiv über R4 erzeugte > negative Gatespannung exakt diesen Strom ermöglicht. Die besagte > Konstantstromquelle (siehe Link!). > > Bei abgeschaltetem Q1 steigt der Strom auf den Ruhestrom des FET an, > oder auf ungefähr 12V/R4, was immer kleiner ist. Zwar ne blöde Frage, aber wie erreiche ich eine negativere Gatespannung gegenüber Source? (Anfänger) Muss ich da die Source mit dem Gate verbinden? mfg
>Zwar ne blöde Frage, aber wie erreiche ich eine negativere Gatespannung >gegenüber Source? Mit der Schaltung überhaupt nicht. Warum nimmst du einen jFET und keinen gewöhnlichen nMOSFET, wie z.B. den BSS123? Dann benötigst du auch Q1 nicht mehr. >Muss ich da die Source mit dem Gate verbinden? Nein, dann leitet er: selbstleitend heißt, dass er mit 0V Gatespannung leitend ist. Du musst das Gate mehrere Volt negativer als das Sourcepotential legen, um ihn zu sperren.
HildeK schrieb: >>Zwar ne blöde Frage, aber wie erreiche ich eine negativere Gatespannung >>gegenüber Source? > Mit der Schaltung überhaupt nicht. Warum nimmst du einen jFET und keinen > gewöhnlichen nMOSFET, wie z.B. den BSS123? Dann benötigst du auch Q1 > nicht mehr. > >>Muss ich da die Source mit dem Gate verbinden? > Nein, dann leitet er: selbstleitend heißt, dass er mit 0V Gatespannung > leitend ist. Du musst das Gate mehrere Volt negativer als das > Sourcepotential legen, um ihn zu sperren. Ja aber wenn ich einen nMOSFET verarmungstyp hernehme, dann brauch ich doch auch eine negativere Gatespannung gegenüber dem Sourcepotentioal. Lieg ich da jetzt richtig? Wenn das so ist, dann benötige ich ja trotzdem eine Q1. Generell stellt meine Schaltung Transistorinverterstufe, die ausgangsseitig über einen 10kOhm (nicht 100kOhm) Pullup mit 15V verbunden ist und dessen Basis mit dem PIC angesteuert wird, dar. Der nMOSFET sollte dann einen Kondensator schalten, des sich dann zwischen zwei Pins befinden sollte. ---------------+--- +15V | ----Drain---------Pin R2 | +----------------+---Gate | C ------R1------B NPN E ---- Source---- - C - ----Pin | GND mfg
Gabriel G. schrieb:
> Ja aber wenn ich einen nMOSFET verarmungstyp hernehme,
Erst einmal einen solchen finden...
Es ist zwar nicht ganz korrekt, aber de fakto steht die Bezeichnung
"MOSFET" ohne weitere Kennzeichnung für einen Anreicherungstyp. Denn
fast alle real verfügbaren Typen sind es.
Gabriel G. schrieb: > A. K. schrieb: > >> Erst einmal einen solchen finden... > > > Der BF981 ist ein nMOSFET selbstleitend! Der ist nicht für Anfänger. Viel Strom kann der auch nicht tragen. Also nochmal: Du willst einen Kondi hin- und herschalten. Wozu? Um eine Potentialverschiebung durchzuführen? Als AD-Wandler?
Das sieht nach einer Form eines potentialfreien Ausgangs aus?! Weder Drain noch Source haben Bezug zu dem Versorgunspotential des PIC - das würde nich funktionieren! Es gibt sicher Gründe einen JFET oder einen selbstleitenden nMOSFET zu nehmen, aber bisher sehe ich keinen der hier Sinn macht. Wenn Du eine Transistorinverterstufe bauen willst, dann nimm doch einfach Transistoren (NPN und PNP). Dir kommt es nicht auf Linearität an (JFET als Schalter), möglicherweise ist die Schaltgeschwindigkeit interessant - der PIC kann sicher auch nicht mehr als 10..20MHz Rechteckausgangssignal zu erzeugen. Kannst Du bitte nochmal genauer schreiben was Du machen möchtest?
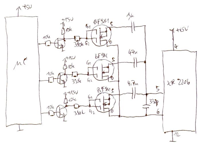
Michael O. schrieb: > Kannst Du bitte nochmal genauer schreiben was Du machen möchtest? Um genau zu sein hab ich mir vor ein paar Wochen einen Funktionsgenerator aufgebaut. Mit den Kondensatoren, die ich mit den MOSFETs schalten will, stelle ich nur unterschiedliche Frequenzen ein. Die Ansteurung des MOSFETs über die Transistorinverterstufe wurde mir von einem Feund empfohlen. ________ ---------------+--- +15V | | ----Drain---------------| Pin 5 R2 | | | +---+ - R3 - +------Gate | | | C | ------R1------B NPN | E ----Source---+ - C - +--| Pin 6 | |__________ GND Hab mir auch schon einen BF981 (Dual Gate) angeschafft. Eigentlich funktioniert alles einwandfrei, wenn ich nur einen MOSFET verwende. Die Frequenz ändert sich, wenn ich ihn sperre (kein Signal). Schalte ich jedoch einen zweiten MOSFET hinzu, ändert sich überhaupt nichts (keine unterschiedlichen Frequenzen, sonder immer die selbe)! Deshalb hab ich mir gedacht, dass das Problem vielleicht an der Schaltung liegen könnte! mfg
Du kannst den Kondi einfach in Reihe an den PIC anschließen. Tristate ist dann offen, LOW oder HIGH entspricht angeschaltet. Notfalls zur Symmetrierung noch einen Spannungsteiler VCC/GND an den Pin. Irgendwas 1Meg reicht.
Warum bestehst du eigentlich so hartnäckig darauf, depeletion mode Typen zu verwenden, wenn die Anwendung offenbar eher auf enhancement mode Typen rausläuft? Depletion mode MOSFETs und J-FETs werden m.W. im linearen Bereich verwendet, nicht als Schalter.
A. K. schrieb: > Warum bestehst du eigentlich so hartnäckig darauf, depeletion mode Typen > zu verwenden, wenn die Anwendung offenbar eher auf enhancement mode > Typen rausläuft? Danke für die schnelle Antwort! Einfach deshalb weil mein Projektpartner darauf bestanden hat. Hab dem bereits gesagt, dass es mit einem Anreicherungstyp besser geht. Der PP. bestand jedoch auf die Verwendung dieses Typen. Ich werds mal mit deiner Variante versuchen! >Du kannst den Kondi einfach in Reihe an den PIC anschließen. Tristate >ist dann offen, LOW oder HIGH entspricht angeschaltet. Notfalls zur >Symmetrierung noch einen Spannungsteiler VCC/GND an den Pin. Irgendwas >1Meg reicht. mfg Gabriel
Hallo Gabriel, >Um genau zu sein hab ich mir vor ein paar Wochen einen >Funktionsgenerator aufgebaut. Mit den Kondensatoren, die ich mit den >MOSFETs schalten will, stelle ich nur unterschiedliche Frequenzen ein. Der Originalartikel in der ELV 5/89 macht das so, wie im Anhang. Allerdings sind das keine drei Einzeltransistoren auf der linken Seite sondern ein ULN2803. Dadurch geht die Steuerspannung an der linken Seite der 390k Widerstände nicht ganz auf 0V runter, sondern wegen der Darlingtonausgänge nur auf rund 0,5V. Kai Klaas
Das sollte mit BJT auch gehen, wenn die CE-Spannung nicht sonderlich groß ist. Wird aber vermutlich beim XR-2206 zu hoch sein?? BJT kann man bei kleinen effektiven CE-Spannungen als bidirektionale Abschwächer benutzen. Anwendung z.B. in ZF-Verstärkern.
Kai Klaas schrieb: > Der Originalartikel in der ELV 5/89 macht das so, wie im Anhang. > Allerdings sind das keine drei Einzeltransistoren auf der linken Seite > sondern ein ULN2803. Dadurch geht die Steuerspannung an der linken Seite > der 390k Widerstände nicht ganz auf 0V runter, sondern wegen der > Darlingtonausgänge nur auf rund 0,5V. > > Kai Klaas Hi, genau die gleiche Schaltung habe ich auch aufgebaut, nur dass mein Basisvorwiderstand 4,7k hat. Bei mir tritt jetzt immer der selbe Fehler auf, wenn ich nur einen BF981 verwende, funktioniert die Schaltung einwandfrei (leitend=signal; sperrend=0). Verwende ich jedoch zwei BF981 ändert sich garnichts. Die Frequenz bleibt immer gleich, egal ob ich den einen Mosfet sperre oder den anderen und umgekehrt. Kannst du mir vielleicht bei diesem Problem helfen? mfg Gabriel
Wie 'gleich'? Wenn der 1u durchgeschaltet ist, kann der 47n nicht mehr großartig die Frequenz verändern. Prüf das mal.
Abdul K. schrieb: > Wie 'gleich'? Wenn der 1u durchgeschaltet ist, kann der 47n nicht mehr > großartig die Frequenz verändern. Prüf das mal. Das ist mir schon klar! Bei mir tritt der Fehler auf, dass wenn ich den einen leitend mache und den anderen sperre und umgekehrt trotzdem die selbe Frequenz anliegt (die vom 1µF Kondensator, bei mir also die vom ersten BF981). mfg
Hm. Aus dem Datenblatt 2206 werde ich auch nicht schlauer. Zumindest scheinen 5 und 6 gleiches Potential zu haben. Messe mal an diesen Punkten und ist die Masse des Generators gleich der des PIC? Vielleicht ist auch der Transistor defekt oder schlecht gelötet. Der 1u sollte kein Elko sein.
Abdul K. schrieb: > Hm. Aus dem Datenblatt 2206 werde ich auch nicht schlauer. Zumindest > scheinen 5 und 6 gleiches Potential zu haben. Messe mal an diesen > Punkten und ist die Masse des Generators gleich der des PIC? > > Vielleicht ist auch der Transistor defekt oder schlecht gelötet. > > Der 1u sollte kein Elko sein. Mein XR2206 wird bipolar versorgt! Der hatt keine Masse! p.s. hab schon über 20 stunden investiert, jedoch ergebnislos. Werde jetzt versuchen eine andere Schaltung aufzufinden! mfg
Hallo Gabriel,
>Mein XR2206 wird bipolar versorgt! Der hatt keine Masse!
Warum sagst du denn das nicht? Dann mußt du das Schema natürlich
entsprechend anpassen!
Poste mal ein Schaltbild von der Sektion um den XR2206. Oder sage uns
zumindest, mit welchen Versorgunsspannungen du den XR2206 betreibst.
Kai Klaas
Kai Klaas schrieb: > > Poste mal ein Schaltbild von der Sektion um den XR2206. Oder sage uns > zumindest, mit welchen Versorgunsspannungen du den XR2206 betreibst. Hallo Kai! Der XR2206 wird bipolar mit +/-12V versorgt. Anstatt des Dippschalters sollten nun die Kondensatoren über einen Mosfet angesteuert werden! Bei der bereits entwickelten Schaltung kann ich wie schon erwähnt zwar einen Kondensator mit einem BF981 zwischen Pin 5 und 6 schalten, jedoch keinen zweiten! Wird nun ein zweiter BF981 (komplett gleiche Beschaltung) hinzugefügt, ändert sich die Frequenz des Sinussignals nicht! Es ändert sich lediglich die Form des Sinus und die wird ein wenig verzerrt. p.s.: hab den zweiten thread aus reiner Verzweiflung aufgemacht! mfg
Hallo Gabriel, probiere doch mal so etwas wie im Anhang. Du solltest auch mal die Potentiale an Pin 5 und 6 messen, so wie schon Abdul das vorgeschlagen hat. Dann kannst du die Gatesteuerspannungen besser an die FETs anpassen. Kai Klaas
Kai Klaas schrieb: > Hallo Gabriel, > > probiere doch mal so etwas wie im Anhang. > > Du solltest auch mal die Potentiale an Pin 5 und 6 messen, so wie schon > Abdul das vorgeschlagen hat. Dann kannst du die Gatesteuerspannungen > besser an die FETs anpassen. > > Kai Klaas Hallo Kai, zwischen Pin 5 und 6 messe ich eine Spannung von ca. 35mV. Gegen -12V hab weist es bei beiden Pins eine Spannung von +5,5V auf. Auf +12V hab ich eine Spannung von ca.-19V. Keine Ahnung warum das so ist, hab mich sehr gewundert. Deine Schaltung hab ich bereits aufgebaut und getestet, funktioniert zwar einwandfrei, aber auch wiederum nur bei der Verwendung von einem BF245. Wenn ich den Mosfet sperre weist der Funktionsgenerator eine sinusähnliche Form auf, wobei der Sinsu aber wie zerhackt wirkt. Lasse ich die Diode jedoch weg, ergibt sich ein reines Sinsussignal wie auch mit der Diode, wenn ich ihn leitend mache, ist das Ausgangssignal gleich null! Baue ich einen zweiten BF245 ein, bekomme ich nu die Frequenz vom ersten BF245 heraus. Wenn ich beide leitend mache bekomme ich eine Arte Summenfrequenz raus, die annähernd der Frequenz vom ersten C entspricht. Sperre ich nun den ersten BF245 bekomme ich wieder so ein verzerrtes Signal heraus (Bild im Anhang). Sperre ich jedoch den zweiten, liegt die Ausgangsfrequenz vom ersten C an! Bin leider völlig überfragt, weil genau das selbe Phänomen auftritt, wie bei den anderen zuvor ausgeprobten Schaltungen! mfg Gabriel
Hallo Gabriel, >Gegen -12V hab weist es bei beiden Pins eine Spannung von +5,5V auf. Auf >+12V hab ich eine Spannung von ca.-19V. Keine Ahnung warum das so ist, >hab mich sehr gewundert. Das ist schnell erklärt: Die Spannung der beiden Pins liegt bezogen auf Masse bei rund -6,5V. Bezogen auf -12V sind das dann +5,5V und bezogen auf +12V eben -18,5V. Es sieht so aus, also ob der Pfad über den hochohmigen Widerstand zwischen Source und Gate und auch der endliche Widerstand der Drain Source Strecke den Generator stört. Probier doch mal den Widerstand zwischen Source und Gate noch weiter zu erhöhen. Das sollte das Ausschaltverhalten verbessern. Für das Einschaltverhalten: Lass mal die Steuerschaltung mit der Diode abgehängt. Schalte zusätzlich einen niederohmigen Widerstand zwischen Source und Drain, dann müßten die Störungen mit dem Zerhacken kleiner werden. Ist dies der Fall, dann ist der FET nicht niederohmig genug. Vielleicht arbeitet der XR2206 bei so hohen Versiorgungsspannungen anders, sodaß die ganze Umschalterei mit den FETs nicht funktioniert? Kai Klaas
Kai Klaas schrieb: > Das ist schnell erklärt: Die Spannung der beiden Pins liegt bezogen auf > Masse bei rund -6,5V. Bezogen auf -12V sind das dann +5,5V und bezogen > auf +12V eben -18,5V. > > Es sieht so aus, also ob der Pfad über den hochohmigen Widerstand > zwischen Source und Gate und auch der endliche Widerstand der Drain > Source Strecke den Generator stört. > > Probier doch mal den Widerstand zwischen Source und Gate noch weiter zu > erhöhen. Das sollte das Ausschaltverhalten verbessern. > > Für das Einschaltverhalten: Lass mal die Steuerschaltung mit der Diode > abgehängt. Schalte zusätzlich einen niederohmigen Widerstand zwischen > Source und Drain, dann müßten die Störungen mit dem Zerhacken kleiner > werden. Ist dies der Fall, dann ist der FET nicht niederohmig genug. > > Vielleicht arbeitet der XR2206 bei so hohen Versiorgungsspannungen > anders, sodaß die ganze Umschalterei mit den FETs nicht funktioniert? > > Kai Klaas Danke für die schnelle Antwort, ohne dich wäre ich echt aufgeschmissen!! Ich habe mir auch schon vorgestellt, dass da etwas mit dem XR2206 nicht stimmen könnte, deshalb hab ichs mal mit unipolarer Versorgung probiert, als auch mit einer niedrigeren Spannung von +/-8V versucht. Es ergab immer das selbe Phänomen, wobei ich auch die Schaltungsvarianten von BP und UP Versorgung beachtet habe! Mit einen hochohmigen Widerstand (10-20M) zwischen Source und Gate waren nur minimale Veränderungen erkennbar (aber erkennbar!!). mfg Gabriel p.s. Werde mal meinen alten HF- Professor kontaktieren. Vielleicht weiß er, wo der Fehler liegen könnte oder womöglich kann er mir weitere, hilfreiche Tipps geben.
Hm. Der BF245 ist eigentlich symmetrisch. Der Oszillator möchte laut Innenschaltbild auch eine symmetrische Beschaltung sehen. Würde mal versuchen, dem XR2206 eine symmetrische Last an 5 UND 6 anzubieten. Also den Widerstand von G weggehend, aufteilen.
Hallo Abdul, >Hm. Der BF245 ist eigentlich symmetrisch. Der Oszillator möchte laut >Innenschaltbild auch eine symmetrische Beschaltung sehen. Ich frage mich, wie die Originalschaltung von ELV funktioniert haben will, wenn das hier so in die Hose geht! Gut, beim BF981 fließt ja erst nenneswerter Gatestrom, wenn die Gate Source Spanung über +/-8V steigt. Vielleicht ist das dort so austariert, daß da gerade kein Strom über das Gate abfließt? Ein anderes Problem ist aber wohl der endliche Widerstand der Source Drain Strecke und der ist beim BF981 ja auch nicht so doll niedrig, um es vorsichtig auszudrücken. Scheint, daß die ELV Schaltung mal wieder nur ein unausgegorener Murks ist, der nur zufällig funktioniert. Und ich stehe nun als Depp da, weil ich dem Gabriel falsche Hoffnungen gemacht habe... Kai Klaas
Die Schaltung ist Schwachsinn, nimm doch einfach einen 4fach Analogschalter DG412 o.ä. um die C's umzuschalten. Grüße
Gebhard Raich schrieb: > Die Schaltung ist Schwachsinn, nimm doch einfach einen 4fach > Analogschalter > DG412 o.ä. um die C's umzuschalten. > > Grüße Hallo Gebhard, danke für deinen Ratschlag! Hab mir das Datenblatt vom DG412 schon mal angesehen und eine Schaltung aufgezeichnet. Könntest du mir vielleicht sagen, ob mein jetziger Schaltungsaufbau richtig ist! (Schaltung im Anhang) mfg Gabriel
Ich überschaue die Sache momentan nicht vollständig, unke aber erstmal das die Probleme mit dem Analogschalter die gleichen sein werden. Außerdem wollen wir Kai retten ;-)
Hallo Abdul, >Ich überschaue die Sache momentan nicht vollständig, unke aber erstmal >das die Probleme mit dem Analogschalter die gleichen sein werden. Ich frage mich nur, wie das bei ELV funktioniert haben soll, wenn es hier so gründlich in die Hose geht. Klar ist, daß sie den XR2206 mit nur 15V betrieben haben. Weiter oben in diesem Thread habe ich gesehen, daß Gabriel Source und Drain vertauscht hat. Da die internen Gateschutzdioden des BF981 zur Source geschaltet sind, könnte das vielleicht der Grund sein? >Außerdem wollen wir Kai retten ;-) Das ist lieb! Kai Klaas
Hallo Kai - Nach vielen Jahren ist man einfach betriebsblind. Mir ist gar nicht aufgefallen, daß er es so unüblich malte. Ich würde sagen du hast den Fehler gefunden. Nachmessen geht aber nun an der Stelle schlecht. Vielleicht mal in LTspice hacken. Aber was ist dann mit dem BF245 ? Oh Moment. Das Bild mit dem BF981 ist doch dein Werk? Beitrag "Re: JFET als Schalter" Auf jeden Fall muß G sein Bezugspotential über S bekommen.
Hallo Abdul, >Oh Moment. Das Bild mit dem BF981 ist doch dein Werk? Bei ihm ist die Drain an Pin 5: Beitrag "Re: JFET als Schalter" Bei mir ist die Drain an Pin 6: Beitrag "Re: JFET als Schalter" Aber das dürfte sich wohl erst bei kleineren Betriebsspannungen für den XR2206 richtig auswirken. Kai Klaas
@Gabriel Ja,jeder C wird über einen Schalter auf den XR geschaltet. Wenn du nur 15V Betriebsspannung hast, kannst auch einen billigen C-MOS Multiplexer wie z.B C4052 oder C4051 verwenden. Grüße Gebhard
Tja. Habe keinen XR2206 da, BF981 und BF245 schon. Vielleicht sind es wirklich die grenzwertigen(?) 0,5V der Darlington-Schaltung. Wie du schon sagtest, ELV ist oft 'verbastelt'. Damit er endlich fertig wird: 1. OptoMOS-Relais 2. <selbstgebauter> LED-LDR-Optokoppler
Hallo Abdul, >Vielleicht sind es wirklich die grenzwertigen(?) 0,5V der >Darlington-Schaltung. >Wie du schon sagtest, ELV ist oft 'verbastelt'. Aha, du verstehst mich... Kai Klaas
Hallo Abdul, ich habe jetzt vor kurzem einen Analogschalter zum Aufbau benutzt. Leider ergaben sich die selben Probleme wie bei den vorherigen Schaltungen. Die Vorahnung, die du bereits hattest, hat sich bestätigt. >Ich überschaue die Sache momentan nicht vollständig, unke aber erstmal >das die Probleme mit dem Analogschalter die gleichen sein werden. Kannst du mir trotzdem sagen, ob die Schaltung die ich nun aufgebaut habe, irgenwelche Fehler aufweist! (Anhang) > Vielleicht sind es wirklich die grenzwertigen(?) 0,5V der > Darlington-Schaltung. Wenn es wirklich an der Darlington-Schaltung liegen sollte, werde ich anstatt der Transistoren halt den ULN2803 verwenden. Ich hätte da noch eine zweite Bitte an dich. Da ich überhaupt keine Ahnung über die genannten Aufbauten bzw. Bauelemente habe, wäre es sehr nett, wenn du mir eine relevante Schaltung zeigen könntest. > 1. OptoMOS-Relais > 2. <selbstgebauter> LED-LDR-Optokoppler Mfg Gabriel
Hallo Gabriel, >Kannst du mir trotzdem sagen, ob die Schaltung die ich nun aufgebaut >habe, irgenwelche Fehler aufweist! (Anhang) Ich heiße zwar nicht Abdul, aber du mußt den Analogschaltern schon die gleiche Versorgungsspannung geben wie dem XR2206, sonst wird das nichts. Und da ein CD4066 +/-12V in der Regel nicht aushält, mußt du schon den DG412 verwenden, den dir Gebhard vorgeschlagen hat. Hast du meinen Beitrag mit deinen vertauschten Source und Drain Anschlüssen gelesen? Kai Klaas
Nachtrag: >Ich hätte da noch eine zweite Bitte an dich. Da ich überhaupt keine >Ahnung über die genannten Aufbauten bzw. Bauelemente habe, wäre es sehr >nett, wenn du mir eine relevante Schaltung zeigen könntest. > > 1. OptoMOS-Relais > 2. <selbstgebauter> LED-LDR-Optokoppler# Das Problem beim XR2206 ist wohl wirklich der Widerstand des "Schalters". Der ist bei LED-LDR-Koppler aber oft wohl ebenfalls zu hoch. Probier das erstmal mit dem DG412 und der richtigen Versorgungsspannung. Das sollte dann schon klappen. Schau, daß du einen DG412 von MAXIM bekommst, die sind in der Regel noch etwas besser. Kai Klaas
Schau dir mal den DG509 von Maxim an, das ist ein 2*4-Fach Analogschalter Mit diesen kannst du wenn ich den XR2206 richtig verstanden habe per µC 4 Timingkondensatoren hängen. Das beste kommt noch: Wenn du interesse an den IC hast könnte ich dir 1-2 per Brief zukommen lassen ( hab die im SOIC16 Gehäuse )
TrippleX schrieb: > Das beste kommt noch: > Wenn du interesse an den IC hast könnte ich dir 1-2 per Brief zukommen > lassen ( hab die im SOIC16 Gehäuse ) Hallo TrippleX, das wäre sehr nett, aber ich glaube der Aufwand würde sich nicht bezahlt machen, da ich in Österreich lebe (Versand usw.!!) mfg Gabriel
Pascal L. schrieb:
> Das ist allerdings war, schade eigentlich .
Das kann als Brief doch nicht so schwer werden.
Gabriel G. schrieb: > Hallo Abdul, > > ich habe jetzt vor kurzem einen Analogschalter zum Aufbau benutzt. > Leider ergaben sich die selben Probleme wie bei den vorherigen > Schaltungen. Die Vorahnung, die du bereits hattest, hat sich bestätigt. > >>Ich überschaue die Sache momentan nicht vollständig, unke aber erstmal >>das die Probleme mit dem Analogschalter die gleichen sein werden. > > Kannst du mir trotzdem sagen, ob die Schaltung die ich nun aufgebaut > habe, irgenwelche Fehler aufweist! (Anhang) Ich sehe keine. Kai hat was von vielleicht(?) zu hohem Bahnwiderstand erwähnt. > >> Vielleicht sind es wirklich die grenzwertigen(?) 0,5V der >> Darlington-Schaltung. > > Wenn es wirklich an der Darlington-Schaltung liegen sollte, werde ich > anstatt der Transistoren halt den ULN2803 verwenden. > Im Zweifelsfall hält man sich stoisch ans Rezept. > Ich hätte da noch eine zweite Bitte an dich. Da ich überhaupt keine > Ahnung über die genannten Aufbauten bzw. Bauelemente habe, wäre es sehr > nett, wenn du mir eine relevante Schaltung zeigen könntest. > >> 1. OptoMOS-Relais >> 2. <selbstgebauter> LED-LDR-Optokoppler > Einfach danach googeln. Hatte ich auch gemacht, um den möglichen Post "Finde ich nicht!" gleich totzukriegen. Wie schon erwähnt, könnte der erreichbare Widerstand nicht ausreichen. Du wirst es nicht glauben wollen, aber ich habe weder einen XR2206 je in Händen gehabt, noch Punkt 2 als Bauelement realisiert.
"Gut, beim BF981 fließt ja erst nenneswerter Gatestrom, wenn die Gate Source Spanung über +/-8V steigt." Bei dem sollte erst irgendein Gatestrom fliessen wenn er kaputt ist. Was bei einem hochempfindlichen VHF-Mischtransistor nicht schwer zu bewerkstelligen ist.
Bitte melde dich an um einen Beitrag zu schreiben. Anmeldung ist kostenlos und dauert nur eine Minute.
Bestehender Account
Schon ein Account bei Google/GoogleMail? Keine Anmeldung erforderlich!
Mit Google-Account einloggen
Mit Google-Account einloggen
Noch kein Account? Hier anmelden.






