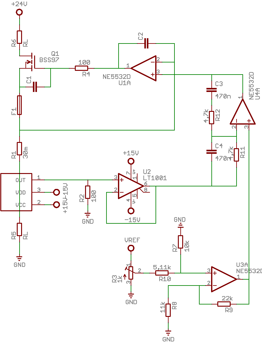
Hallo, mit meiner elektronischen Last habe ich derzeit ein Problem, bei dem ich nicht so recht weiterkomme und daher wohl auf eure Hilfe angewiesen bin. Zunächst: Die hier gezeigte Version zeigt den Aufbau mit einem Leistungsmosfet als Last. Später sollen acht FETs die Last gleichmäßig übernehmen, dazu aber später noch was. Was im Schaltplan nicht eingezeichnet ist, ist je ein 100nF für jeden Opamp. RL kennzeichnet den Leitungswiderstand, das rechteckige Dingens ist ein Stromsensor vom Typ Honeywell CSNP 661, der 1mA/A ausgibt. Gedacht habe ich mir Folgendes: Über dem Poti generiere ich eine Referenzspannung von 0..5V. Wenn 5V abgegeben werden, soll dies 65,535A Strom durch die Last entsprechen. Dieses Poti (später ein DAC) generiert den Gleichanteil für die Last. Später soll über ein Frequenzgenerator noch ein dynamischer Anteil hinzuommen. Der Opamp U3A subtrahiert beide Signale und verstärkt diese auf das 6,5536/5-fache. Hat den Hintergrund, dass ich zur Abtastung einen 16bit-ADC verwende und somit 1mA einem Bit entspricht. Da ich beim dynamischen Anteil symmetrische Signale (Sinus, Dreieck,...) verwende, ist es nicht schlimm, dass subtrahiert wird. Diese neue Referenzspannung geht an U4A. Dieser Opamp vergleicht den Sollwert aus der Referenzspannung mit dem Istwert vom Stromsensor. U1A schließlich treibt den FET selbst. Hier wird ein IRF540 verwendet. Den Tiefpass dahinter habe ich schoneinmal eingebaut, da die Schaltung ohne diesen richtig massiv am schwingen war. C1 ist übrigens die parasitäre Kapazität im FET. Der Grund, wieso erst U1 den FET treibt, ist, wie gesagt, dass ich am Ende acht FETs zur Verteilung der Last betreiben will. Jeder FET bekommt dann einen eigenen "U1" und 30mOhm-Shunt. Alle acht Leitungen gehen dann aber durch den Stromsensor, der den Summenstrome erfasst. So, ich habe das soweit aufgebaut und kann über das Poti auch einen Strom einstellen. Jedoch habe ich zu einem Gleichanteil, der immerhin konstant bleibt, einen starken Teil an Oberwellen, die bei 8A Gleichanteil immerhin ca. 4A in der Amplitude groß sind und mit ca. 10-15kHz schwingen. Das Signal aus dem Stromsensor sieht dem über dem Shunt recht ähnlich, nur dass der Stromsensor schon die höheren Oberwellen ein wenig dämpft. Der Impedanzwandler U2 dahinter hat hier scheinbar keine Funktion, soll aber später als nicht-invertierenden Verstärker umschaltbar eine Verstärkung von 10 bewirken, dann werden 7 der 8 FETs abgeschaltet (Masse auf -5V gezogen) und nur noch ein FET wird belastet, um kleinere Ströme mit weniger Rauschen fahren zu können. Mein Problem jetzt: ich möchte die Schwingungen beseitigen. Dazu kann ich beispielsweise den Widerstand vor der Gate auf 47k erhöhen. Jedoch verringert das die Dynamik des Systems. Ich möchte am Ende auch durch besagten dynamischen Anteil das Verhalten von Netzteilen bei schnell wechselnder Belastung testen. Daher möchte ich auch bei 1-10kHz Lastsprünge von vielleicht +-20A haben. Daher sehe ich eine Erhöhung der Dämpfung nicht als DIE Lösung an. Mit Opamps habe ich leider noch nicht viel Erfahrung gesammelt, daher baue ich auf euch, dass ihr einen Tip habt, was hier zu tun ist. Eine elegante Lösung würde ich natürlich bevorzugen, wenn es aber nur durch den Einsatz von deutlich mehr Bauteilen möglich ist, dann führt halt kein Weg dran vorbei. Schoneinmal vielen Dank bisher fürs Durchlesen ;) Ich hoffe, das Problem konnte ich ausreichend gut schildern. Wenn weitere Informationen fehlen, reiche ich diese am Wochenende nach. Bilder vom Oszi kann ich dann auch bei Bedarf machen.
hallo, mal kurz drübergeschaut fällt mir folgendes auf: 1. c1 und c2 scheinen mir fehl am platze, da die gate-kapazität schon gross genug ist 2. der gatewiderstand sollte wohl wesentlich kleiner werden (eher so kleiner als 100 ohm 3.an u1a und u4a mal mit kondensatoren wischen out und minus-in experimetieren. (vielleicht so 47 bis 100pF. 4. wenn du den stromsensor tatsächlich mit 100ohm belasten kannst, ist wohl u2 als impedanzwandler überflüssig. gruss klaus
Danke schoneinmal für die Antwort. Klaus De lisson schrieb: > 1. c1 und c2 scheinen mir fehl am platze, da die gate-kapazität schon > gross genug ist > C1 ist die eingebaute Gatekapazität vom MOSFET. C2 habe ich als Tiefpasskapazität eingebaut. Hatte da mal 100nF eingebaut, da war die Frequenz, mit der es schwingt deutlich höher, als mit den jetz 470nF. > 2. der gatewiderstand sollte wohl wesentlich kleiner werden (eher so > kleiner als 100 ohm > Ich dachte halt, große Kapazität + großen Widerstand = große Zeitkonstante = große Schwingunterdrückung, oder gilt das so nicht? > 3.an u1a und u4a mal mit kondensatoren wischen out und minus-in > experimetieren. (vielleicht so 47 bis 100pF. > mache ich am Wochenende. Bringt hier mehr (Kapazität) mehr Effekt? > 4. wenn du den stromsensor tatsächlich mit 100ohm belasten kannst, ist > wohl u2 als impedanzwandler überflüssig. > Wie oben beschrieben, der soll später umschaltbar mit Faktor 1 (wie jetzt) und Faktor 10 verstärken. Da Eingangs- und Ausgangssignal auf dem Oszi wirklich absolut gleich aussieht, lasse ich ihn ersteinmal drin. Schonmal Danke für die Tips.
ich würd noch einige 10 - 100nF Stützkondensatoren an die OP Eingänge basteln
nun, wie gesagt, ich halte mich jetzt da nicht für den überspezialisten. die genannten punkte sind eigentlich, wo ich mal ansetzen würde, wenn ich ein entsprechendes problem hätte. > zu deiner aussage: > Ich dachte halt, große Kapazität + großen Widerstand = große > Zeitkonstante = große Schwingunterdrückung, oder gilt das so nicht? zeigt meine erfahrung eher einen gegeteiligen effekt. wenn du den fet noch langsamer machst, als er ehe schon ist, verzögert er ja das, was der op will noch mehr. daher funzt die regelung schlecht. allein der austausch des fet durch einen bipolaren transistor sollte deine lage schon deutlich verbessern (nur mal so als anschauungsobjekt). > > 3.an u1a und u4a mal mit kondensatoren wischen out und minus-in > >experimetieren. (vielleicht so 47 bis 100pF. > >>>>mache ich am Wochenende. Bringt hier mehr (Kapazität) mehr Effekt? das ist ja eine frequentabhängige gegenkopplung. ich finde man muss es ausprobieren. zu viel kapazität macht die regelung evt zu langsam. im moment laufen die op´s bei dir ja in open lopp verstärkung und das kann nicht gut sein. bestimmt gibt es aber hier noch etwas qualifiziertere aussagen von anderen. gruss klaus
Auch wenn die Schaltung richtig sein sollte, könnte der Aufbau noch total falsch sein. -Schwingung durch Rückkopplung oder Speisespannung? -Mit Änderung des Kondensators 100nF ändert sich die Verstärkung noch nicht, die bestimmt >1 ist. :-)
> mit meiner elektronischen Last habe ich derzeit ein Problem, Natürlich hast du mit der ein Problem, und die Antwort darauf hast du auch schon bekommen. Warum eröffnest du einen neuen Thread, obwohl du dich weigerst, umzusetzen, was schon beschrieben wurde ? Haben dir die Antworten nicht gefallen? C1 C2 sind nicht das, was als Vorschlag kam. Leider finde ich mit der spartanischen Suchfunktion des Forums deinen ehemaligen Thread nicht. Aber hier wird was ähnliches behandelt: Beitrag "Stromquelle schwingt"
Kein Wunder, dass das schwingt. Da ist ja auch (noch) überhaupt kein Regler vorhanden. Du fütterst zwar U4A (das soll mal der Regler werden) mit Ist- und Sollwert, aber solange du den nur als Komparator beschaltest kommt da keine vernünftige Stellgröße raus. Du brauchst hier einen PI(D) Regler.
So, habe mal änderungen eingepflegt: Der Gatevorwiderstand auf 100Ohm herabgesetzt, der Tiefpasskondensator entfällt. Aus U4 wurde ein PID-Regler, bei dessen Bauteilwerten ich mir noch nicht so sicher bin, in welcher Größenordnung ich es mal versuchen sollte. Im Tietze Schenk habe ich gefunden, dass die Eckfrequenz des D-Anteils bei etwa fk liegen soll, die Eckfrequenz des I-Anteils bei etwa einem Zehntel davon mit fk als kritische Frequenz.
Die Schaltung hat in der äußeren Regelschleife 1. zu viel Verstärkung, 2. zu viel Tiefpass (s. auch Beitrag von Klaus) und 3. zu viele Operationsverstärker, wobei (3) eine der Ursachen (aber nicht die einzige) für (1) und (2) ist. Anstatt jetzt mit der Gießkanne zusätzliche Kondensatoren zu verteilen, sollte die Schaltung erst einmal gewaltig entrümpelt werden. Bevor hier weiter ins Detail gegangen wird (wozu sicher auch noch ein paar Infos von dir kommen müssten), sollte aber dieser Punkt geklärt werden: MaWin schrieb: > Warum eröffnest du einen neuen Thread, obwohl du dich weigerst, > umzusetzen, was schon beschrieben wurde ? Wenn es bereits einen Thread zu eben dieser (oder einer ähnlichen) Schaltung gab, wäre es hilfreich, wenn du einen Link darauf posten könntest, da dies sicher die Menge an noch zu schreibendem Text und die Anzahl der Rückfragen verringert.
mawin und yalu, hab den Thread, auf den ihr euch bezieht, wiedergefunden, ab Beitrag "Re: Transistor + Kühlung für elektronische Last (ca. 80.150 Watt)" geht es los. Die Beiträge von damals hatte ich beinahe wieder vergessen, insbesondere, weil aufgrunde mehrerer Missverständnisse von Mawin und mir lange Zeit aneinander vorbei geredet wurde und ich dann länger keine Zeit hatte, um mich weiter um das Projekt zu kümmern. Habe vorhin nochmal den Lötkolben angeschmissen und aus U4 den im letzten Bild gezeigten PID-Regler gebaut, jedoch mit anderen Bauteilwerten, als da zu sehen. dazu aber Sonntag mehr. Danke schonmal bis hier.
Bitte melde dich an um einen Beitrag zu schreiben. Anmeldung ist kostenlos und dauert nur eine Minute.
Bestehender Account
Schon ein Account bei Google/GoogleMail? Keine Anmeldung erforderlich!
Mit Google-Account einloggen
Mit Google-Account einloggen
Noch kein Account? Hier anmelden.

