ich brauche einen schaltplan um aus den teilen auf dem bild eine zündspule mit 230v zu betreiben
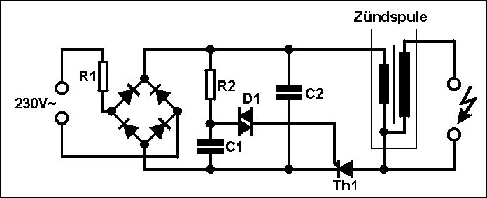
Sehe ich das richtig, dass die Zündspule nur zwei Anschlussdrähte und einen Hochspannungsanschluss hat? Wenn das so ist, wäre deine Bauteilsammlung beim Betrieb an 230V lebensgefährlich. Die Zündspule hat dann nämlich für Primär- und Sekundär-Wicklung nur einen gemeinsamen Masseanschluss. Beim Betrieb an 230V liegen alle Anschlüsse deiner Zündspule auf Netzspannungspotential, wenn du keinen Trenntrafo verwendest. Ausserdem brauchst du noch zwei zusätzliche Bauteile, einen Gleichrichter und einen Vorwiderstand. Die klassische Schaltung dazu habe ich mal angehängt. Du musst auch noch herausfinden, welcher Draht der gemeinsame Masseanschluss ist, der rote oder der blaue. R1 in meiner Schaltung ist der fehlende Vorwiderstand, z.B. 4k7/5 Watt. C1 ist der kleinere Kondensator aus deiner Sammlung, C2 ist der größere Kondensator. D1 ist der Diac (das Teil mit nur einem Ring), R2 ist dein Widerstand (das Teil mit den vier Ringen), Th1 ist der Thyristor (das schwarze Teil mit den drei Beinen). Du kannst diese Schaltung aber nur betreiben, wenn sowohl der Hochspannungsanschluss als auch der Masseanschluss der Zündspule gut isoliert und gegen Berührung gesichert sind. Andernfalls wäre das, wie gesagt, lebensgefährlich, weil die gesamte Schaltung auf Netzpotential liegt. Sämtliche Angaben sind ohne Garantie, Verwendung der Schaltung auf eigene Gefahr. Wenn du nicht wirklich weisst, was du tust, lass' es lieber.
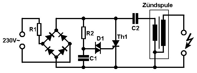
Hallo @Billy der Bastler, gehört der Thyristor nicht an den Fußpunkt der Spule?
@HdA: Ich weiss jetzt nicht genau, was du mit "an den Fusspunkt" meinst. Die Schaltung funktioniert so: C2 wird über R1, den Gleichrichter und die Primärspule auf maximal 320 V aufgeladen. Gleichzeitig lädt sich auch C1 über R2 auf. Sobald die Durchbruchspannung des Diacs erreicht ist, zündet der Thyristor und C1 entlädt sich über die Primärwicklung und den Thyristor. Mit R2 kann man in gewissen Grenzen die Zündenergie und die Zeit zwischen den einzelnen Funken einstellen. C2 und die Primärspule bilden einen Schwingkreis. Die zweite Halbwelle der angestossenen Schwingung würde den Strom gegen die Flussrichtung des Thyristors fliessen lassen, der Thyristor löscht daher wieder, wenn C1 über den Thyristor entladen wurde.
den diac kann man doch auch mit einer glimmlampe ersetzen
@ Thomas S. In PC-Netzteilen wirst du vermutlich keinen Diac finden. Eine Glimmlampe könnte möglicherweise funktionieren, das hängt von C1 ab. Leider sieht man auf deinem Bild auf dem kleinen Kondensator keine Beschriftung, da kann ich also nur raten, was der für Spannung aushält und was der für eine Kapazität hat.
Nochmal an HdA: Vermutlich meinst du mit "Thyristor an den Fusspunkt der Spule" die angehängte Schaltung. Kann man auch so machen, funktionieren tun beide Versionen.
Bitte melde dich an um einen Beitrag zu schreiben. Anmeldung ist kostenlos und dauert nur eine Minute.
  
  Bestehender Account
  
  
  
  Schon ein Account bei Google/GoogleMail? Keine Anmeldung erforderlich!
Mit Google-Account einloggen
Mit Google-Account einloggen
  Noch kein Account? Hier anmelden.


