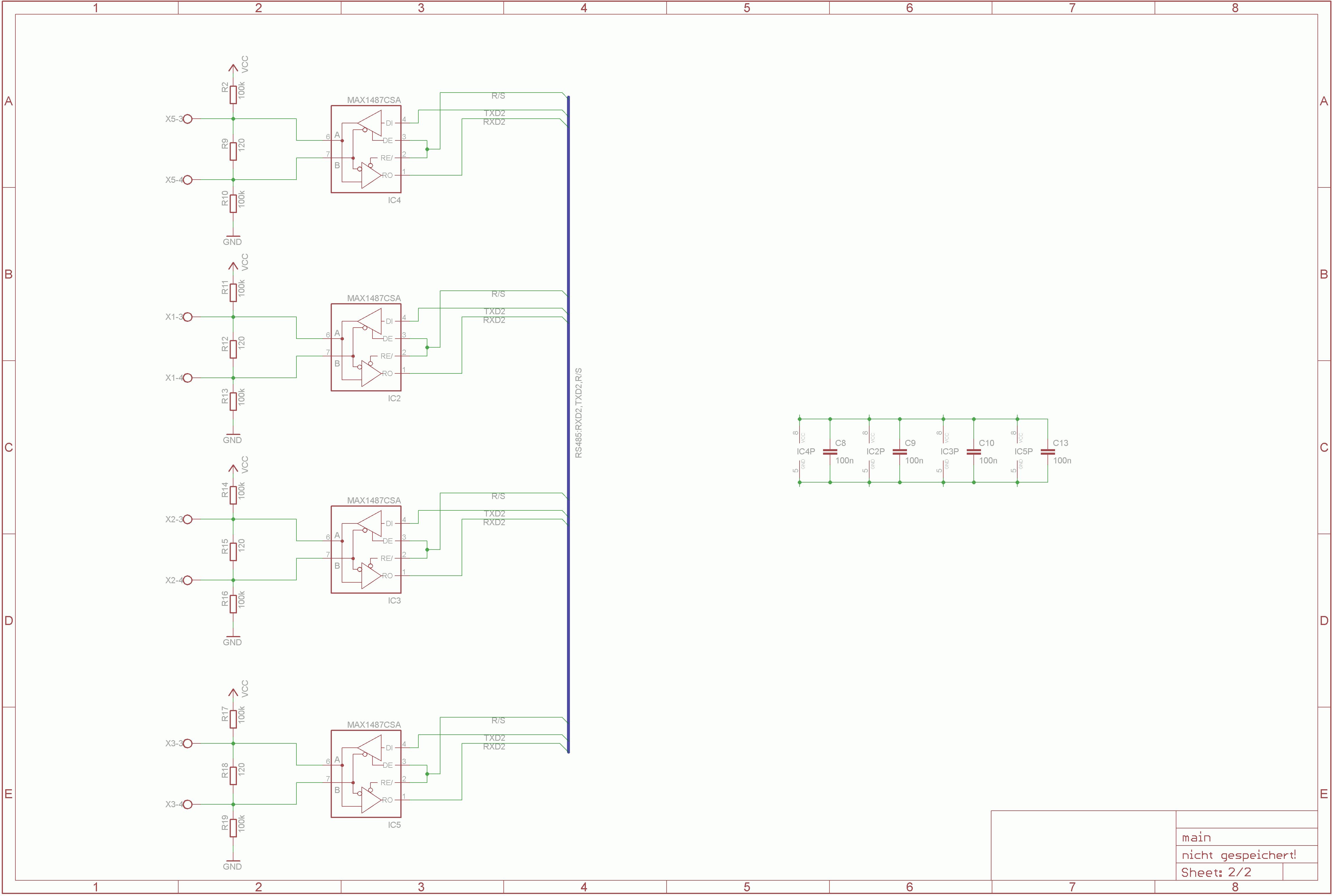
Hallo, da ein RS485 Bus nur aus einem Ring ohne Sterne und Stichleitungen bestehen t darf, ich jedoch eine bestehende Sternverkabelung von 4 Zweigen nicht zu einem Ring machen kann habe ich mir gedacht, ich hänge einfach 4 Max1487CSA an einen USART meines ATmega und hänge jeden Strang an einen der Treiber (siehe Anhang). Die Slaves erhalten nur Daten gesendet und müssen nicht Antworten. Der Längste Strang ist ca. 20m lang, es sind normale 1.5mm² Kupferkabel, Masse und und 24VDC werden mitgeführt und an jedem Slave zu den benötigten Spannungen runter geregelt. Die Datenrate soll maximal 115200baud betragen. Ist diese Verschaltung möglich(sollte stabil laufen) oder benötige ich noch irgendwie geartete Treiber zwischen µC und den RS485 Treibern? Oder ist es sogar möglich diesen Stern an einen Max1487 zu hängen? und mir die anderen drei zu sparen? Gruß Patrick
Hallo Patrick, wer sagt denn das RS485 ein Ring sein muß? Das hat zwar den Vorteil, das man sich die Abschlußwiderstände spart, aber zwingend ist das nicht. RS485 kann sowohl Ring, als auch als Linie, wie auch mit Stichleitungen sein. Sternverkabelung sollte man jedoch nicht machen. Wobei speziell bei Stichleitungen auf deren maximale Länge zu achten ist. Wenn man keinen Ring nutzt, muß der Bus am Anfang und am Ende mit entsprechenden Widerständen abgeschlossen werden. Ansonsten wenn Du Deine Verkabelung wie beschrieben schon ausgeführt hast sollte das auch gehen. Wenn die Slaves nichts senden würde ich wohl die Rxd2 Anschlüße offen lassen, da ansosnten alle Treiber-Ausgänge parallel liegen. Eine wichtige Frage ist die der Baudrate, wenn man niedrige Baudraten nutzt sollte es kein großes Problem sein. Spannend wird's erst bei hohen Baudraten, aber selbst das ist gut in den Griff zu bekommen. Z.B. nutzt PROFIBUS auch RS485 und da wird mit bis zu 12MBaud in industrieller Umgebung kommuniziert. Grüße
@ Patrick Weggler (pw-sys) Benutzerseite >da ein RS485 Bus nur aus einem Ring Nö, keineswegs. RS485 ist wie Ethernet auf Koaxkabel ein STRANG! >ohne Sterne und Stichleitungen ja. >bestehen t darf, ich jedoch eine bestehende Sternverkabelung von 4 >Zweigen nicht zu einem Ring machen kann habe ich mir gedacht, ich hänge >einfach 4 Max1487CSA an einen USART meines ATmega und hänge jeden Strang >an einen der Treiber (siehe Anhang). Kann man machen, ist aber bisweilen unnötig. Wenn man extralangsame(!) RS485 Treiber nimmt (ich glaub MAX483), dann kann man bei kurzen Kabeln auch sternförmig von einer Stelle senden, siehe Wellenwiderstand. >Der Längste Strang ist ca. 20m lang, es sind normale 1.5mm² Kupferkabel, Sehr üppig für Datenübertragung ;-) >Masse und und 24VDC werden mitgeführt und an jedem Slave zu den >benötigten Spannungen runter geregelt. Die Datenrate soll maximal >115200baud betragen. Kann man machen. Die extralangsamen Treiber haben min. 750ns Anstiegszeit, das macht min. 150m Leitungslänge, die manohne Terminierung auch sternförmig treiben kann. >ist es sogar möglich diesen Stern an einen Max1487 zu hängen? und mir >die anderen drei zu sparen? Ja, aber halt einen langsamen MAX. MFG Falk
@ regler (Gast) >Das hat zwar den Vorteil, das man sich die Abschlußwiderstände spart, >aber zwingend ist das nicht. Kaum. RS485 und Ring geht eher ziemlich schief. >Wenn man keinen Ring nutzt, muß der Bus am Anfang und am Ende mit >entsprechenden Widerständen abgeschlossen werden. Elektrisch gesehen gibt es keinen Ring! Nicht mal Token Ring Ethernet ist elektrisch ein Ring, nur logisch! >Eine wichtige Frage ist die der Baudrate, wenn man niedrige Baudraten >nutzt sollte es kein großes Problem sein. Nöö, entscheidend sind die ANSTIEGSZEITEN, nicht die Frequenz bzw. Baudrate. Siehe Artikel Wellenwiderstand. MfG Falk
Hallo, ich betreibe (bzw. natürlich meine Kunden) seit Jahren Netze mit RS232C oder entsprechenden Lichtleitern nach dem Master-Slave-Prinzip: TxD geht einfach auf n Treiber, d.h. alle Slaves bekommen alles, aber sie reagieren nur auf Records mit ihrer Adresse. Die Daten aller Slaves werden durch Oder-Verknüpfung zusammengefasst auf RxD, das ist völlig problemlos, da ja nur immer einer antwortet. Der Multiplexer ist ein extra Gerät, weil er an eine PC-COM-Schnittsstelle angeschlossen wird, und kann auch kaskadiert werden für hunderte Geräte. Statt RS232C ist für jede Leitung auch LWL wählbar oder RS422 oder RS485. In der letzten Gerätegeneration wurde das Ganze allerdings durch Ethernet ersetzt, damit die Entfernung keine Rolle mehr spielt (geht jetzt auch von Florida aus). Gruss Reinhard
@ Reinhard Kern (Firma: RK elektronik GmbH) (rk-elektronik) >reagieren nur auf Records mit ihrer Adresse. Die Daten aller Slaves >werden durch Oder-Verknüpfung zusammengefasst auf RxD, das ist völlig >problemlos, da ja nur immer einer antwortet. Wirklich? Bei ODER und NICHTinvertierter Logik dürft so ziemlich nie was zurückkommen, weil einer immer auf High bleibt ;-) Dein ODER ist eher ein UND. >Ethernet ersetzt, damit die Entfernung keine Rolle mehr spielt (geht >jetzt auch von Florida aus). Extra ein Seekabel verlegt? ;-) MfG Falk
Falk Brunner schrieb: > Wirklich? Bei ODER und NICHTinvertierter Logik dürft so ziemlich nie was > zurückkommen, weil einer immer auf High bleibt ;-) > Dein ODER ist eher ein UND. Das kommt ganz drauf an, wie man die Logik von V24-Signalen betrachtet - darüber gibt es mindestens 2 verschiedene Ansichten. > Extra ein Seekabel verlegt? ;-) Schon mal was vom Internet gehört? Das Befüllen der Reagenzgläser ist zugegebenermassen schwierig aus der Ferne, aber wenn die mal drin sind und das Experiment läuft 6 Tage, ist die Überwachung und Auswertung von einer Yacht aus kein Problem. Das war aber nicht der Hauptgrund für die Änderung, ausserdem funktionieren die alten V24-Anschlüsse immer noch, bloss die LWL-Stecker von T&B gibts nicht mehr. Gruss Reinhard
Bitte melde dich an um einen Beitrag zu schreiben. Anmeldung ist kostenlos und dauert nur eine Minute.
Bestehender Account
Schon ein Account bei Google/GoogleMail? Keine Anmeldung erforderlich!
Mit Google-Account einloggen
Mit Google-Account einloggen
Noch kein Account? Hier anmelden.
