Hallo, ich hoffe Ihr könnt mir helfen. Ich habe folgendes Problem ich habe eine Schaltung mit Gleichspannung. In dieser Schaltung ist ein Thyristor der gelöscht wird durch einen "Kurzschluss" über einen Taster. Ich möchte den Taster aber gerne durch eine Schaltung ersetzen, die das für mich erledigt. Ich habe hier im Forum dazu gefunden "Mit einer Kommutatorschaltung. Es wird mit einem zweiten Thyristor ein Kondensator parallel zum Lastthyristor aufgeladen. Dadurch wird der Haltestrom des Lastthyristor unterschritten und dieser sperrt. Der Kommutatorthyrister verlöscht von alleine wenn der Kondensator voll ist." Kann mir vielleicht jemand sagen, wie man ausrechnen kann welche größe der Kondensator haben muss damit der Thyristor eine bestimmte Zeit leitend bleibt bevor er gesperrt wird. Die Schaltung wird mit 9V betrieben und der Thyristor sollte unter umständen so nach ca. 5 - 10 sec gesperrt werden. Vielleicht kann man auch noch einmal jemand einen kleinen Schaltplan machen, wie die Schaltung aussieht. So richtig vorstellen, kann ich mir das nicht ;-( Ich freue mich auf eure Hilfe und bedanke mich schon einmal! Gruß aus Berlin
Wäre es nicht einfacher, statt eines Thyristors einen MOSFET zu nutzen? Schaltplan? MfG Falk
Hallo, vielen Dank für den Hinweis. Aber wie mache ich das am besten (mit einem MOSFET) gibt es vielleicht irgendwo ein Beispiel solch ein Schaltung. Der Thyristor, schaltet ein Relais. Vielen Dank und Grüße aus Berlin
... und was schaltet das Relais? Leider ist meine Glaskugel im Moment defekt. Wenn Du wirklich möchtest, daß Dein Problem gelöst wird, dann sei so nett und beschreibe Dein KOMPLETTES Projekt. Ein Schaltplan - auch als Handskizze - wäre von Vorteil. VK
Wie Falk schon fragte: Schaltplan? Wir wissen ja nicht genau was du vor hast.... Auf Quiz hat hier glaube ich keiner Lust. Gruß Mandrake
Hallo, vielen Dank für eure Antworten... Ich habe jetzt einmal ein Bild angehangen. Das Relais schaltet mehrere LED's und weitere Schaltungen. Sollte also bitte bei einem Relais bleiben. Es sei denn, mit einer Lösung von euch, kann man mehr als 1A schalten ;-)... Wie gesagt, dieses Schaltung soll nur so ca. 5 - 10 sec aktiv sein. Vielen Dank, für die Hilfe!
achso noch vergessen, in dem Fall, soll S1 eigentlich durch eine Schaltung ersetzt werden.
>Das Relais schaltet mehrere LED's
Ich sehe in deiner Schaltung nirgends ein Relais. Ausserdem hängt der
Thyristor irgendwie in der Luft.
Ist das so schwer, einen KOMPLETTEN Schaltplan zu posten und die
gewünschte Funktion der Schaltung einigermassen verständlich zu
beschreiben? Was die Schaltung genau tun soll, hast du immer noch nicht
erklärt.
@ slsb02 (Gast) >Sollte also bitte bei einem Relais bleiben. Es sei denn, mit einer >Lösung von euch, kann man mehr als 1A schalten ;-)... WOW! 1A! Das ist ja ein rieeeeesiger Strom!!! >Wie gesagt, dieses Schaltung soll nur so ca. 5 - 10 sec aktiv sein. Und was ist der Sinn? Sowas kann ma recht einfach über den guten, alten NE555 + MOSFET machen. Siehe Anhang. Sobald die Lichtschranke zwischen LED1 und T1 unterbrochen wird, schaltet der NE555 auf HIGH, der MOSFET Q1 wird durchgeschaltet. Mit S1 kann man das wieder rückgängig machen, RESET quasi. MFG Falk
Selbst ein NE555 mit nachgeschaltetem BD135 hätte gereicht... Aber als Thyristorlösung kann man ja eine mit 2x BRX44 nehmen ,-))
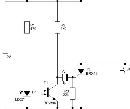
Hallo und Guten Morgen, zunächst einmal vielen Dank, für die Zahlreichen Antworten. Aber ich glaube, irgendwie hat das hier "falsche" Angefangen. Daher würde ich sage noch einmal von vorne, vergessen wir, was ich bisher geschrieben habe, dass verwirrt nur ;-). Im Anhang ist meine Schaltung, dabei hanedelt es sich um eine Lichtschranke die bei unterbrechen des Strahles eine LED einschalten soll. Momentan ist die Schaltung so aufgebaut, dass der Lichtstrahl unterbrochen wird und die LED anfängt zu leuchten. Das "löschen" des Thyristors, erfolgt über den Taster S1. Jetzt möchte ich gerne durche eine kleine Schaltung folgendes erreichen: nach einer vorgegeben Zeit (5 - 10sec) soll der Thyristor "automatisch", "gelöscht" werden, so dass nach 5 - 10sec die LED wieder aus ist und durch unterbrechen des Lichtstrahles wieder alles von vorne beginnt. Das heißt, ich brauche irgendwie eine Schaltung, die den Taster imitiert und ab da fehlt mir leider die Idee da ich bisher mit einem Thyristor so noch nicht das Vergnügen hatte. Ich habe gestern eine Schaltung aufgebaut, so wie es in: http://www.eit.uni-kl.de/wcms/uploads/media/Vert-Lab-ENT_V12.pdf beschrieben ist. Aber das Ergebniss war, das die LED schwächer Leuchtet aber nicht ausgeht. Ich denke, dass ich das nicht verstanden haben. Wenn ich verstanden habe, wie es funktioniert, soll diese Schaltung später erweitert werden aber darum geht es heute nicht, da habe ich dann bestimmt auch noch einmal eine Frage aber wie gesagt, später dazu mehr. Ich freue mich noch einmal auf Eure Hilfe vielen Danke und Entschuldigung für den holprigen Start! Gruß aus Berlin
Gibt es in Berlin auch Fet oder Bipolartransistoren sowie ICs vom Typ NE555? Bist Du bereit diese zu nehmen? Wenn ja, dann nimm diese.
Hallo, NE555 habe ich da, ja. Fet oder Bipolartransistoren habe ich nicht da. Bin aber gerne bereit, diese zu verwenden, wenn es die ganze Sache einfacher macht. Der Schaltplan, von Falk baut ja auch auf einen NE555 auf. Nur leider ist auch in dieser Schaltung ein Taster. Und genau den Taster möchte ich ja eben umgehen... Danke!
slsb02 schrieb: > Hallo, > > NE555 habe ich da, ja. Fet oder Bipolartransistoren habe ich nicht da. > Bin aber gerne bereit, diese zu verwenden, wenn es die ganze Sache > einfacher macht. Der Schaltplan, von Falk baut ja auch auf einen NE555 > auf. Nur leider ist auch in dieser Schaltung ein Taster. Und genau den > TASTER möchte ich ja eben umgehen... z. B mit einem ZWEITEN NE555, ist das so schwer?? > > Danke!
Andrew Taylor schrieb: > z. B mit einem ZWEITEN NE555, ist das so schwer?? leider ja... Ich bin kein Elektroniker, daher ist das für mich manchmal etwas schwer zu verstehen, was Ihr meint. Ich denke, dass Ihr mit diesen Bauteilen viel zu tun habt und auch auf anhieb wisst, was passiert wenn. Ich weiß es leider nicht. Wenn ich wüsste, wie man das mit einem NE555 machen kann, dann wäre ich nicht hier und würde fragen... Kannst du mir das vielleicht an dem Schaltplan von Falk einmal verdeutlichen, bitte. Das würde die ganze Sache für mich vielleicht etwas einfacher machen... Vielen Dank!
@ slsb02 (Gast) >nach einer vorgegeben Zeit (5 - 10sec) soll der Thyristor "automatisch", >"gelöscht" werden, so dass nach 5 - 10sec die LED wieder aus ist und >durch unterbrechen des Lichtstrahles wieder alles von vorne beginnt. Tja, wenn amn die Netiquette beachtet bekommt man auch viel einfacher eine brauchbare Antwort. Das kann man durch leicht Änderung der bestehenden Schaltung erreichen. Man braucht ein Monoflop. Poste ich heute abend mal. MFG Falk
Nimm die 555-Schaltung von oben, verbinde Pin6 mit Pin7, ersetze den Taster durch einen Elko. Lichtschranke Triggert => 555 "geht an" => Buz "geht an". 555 entlädt währendessen den Elko, wenn der leer ist => 555 "geht aus" => Buz "geht aus" Dazu passend aus dem Elko: http://www.elektronik-kompendium.de/sites/slt/0310121.htm Edith: s/entlädt/lädt/, glaube ich... lang nichts mehr mit nem 555 gemacht....
@ernst, vielen Dank, für diese Information. Ich denke, damit kann ich etwas anfangen. Ich werde es heute Abend einmal testen. Ich habe nur noch eine Frage, kann ich Statt dem BUZ11 erst einmal ein Reedrelais nehmen zum Testen? Ich denke, dass wenn alles klappt ich den BUZ11 nehmen werde, denn der kann ja einen wesentlich höheren Strom. Vielen Dank! Grüße aus Berlin
Hallo Falk, zunächst einmal vielen vielen Dank für die Schaltung sie funktioniert fast Perfekt. Folgendes Problem gibt es noch. Wenn ich C1 (Folienkondensator) mit 100n benutze dann funktioniert die Schaltung nicht. Benutze ich aber einen 100n Elektrolytkondensator dann funktioniert die Schaltung. Da ist aber das Problem, wenn ich die Lichtschranke länger blockiere, dann braucht diese eine ganze Zeit bis diese wieder Schaltet. Und wenn ich schon dabei bin, gibt es vielleicht die Möglichkeit, den Ausgang "Zeitgesteuert" zu machen. Also so dass ich vielleicht über ein Poti einstellen kann, wie lange das Relais angezogen bleiben soll? Also so etwas vielleicht zwischen 1sec und 5min (weiß nicht ob das Realistisch ist). Ich hoffe, du kannst mir noch einmal so großartig helfen!? Vielen Danke und Grüße aus Berlin
@ slsb02 (Gast) >fast Perfekt. Folgendes Problem gibt es noch. Wenn ich C1 >(Folienkondensator) mit 100n benutze dann funktioniert die Schaltung >nicht. Hmm. > Benutze ich aber einen 100n Elektrolytkondensator dann Es gibt keine 100nF Elekrolytkondensatoren. >Und wenn ich schon dabei bin, gibt es vielleicht die Möglichkeit, den >Ausgang "Zeitgesteuert" zu machen. Also so dass ich vielleicht über ein >Poti einstellen kann, wie lange das Relais angezogen bleiben soll? Sicher, ersetze R2 durch einen Poti. > Also >so etwas vielleicht zwischen 1sec und 5min (weiß nicht ob das >Realistisch ist). Nicht wirklich. Das kann man nicht mehr sinnvoll einstellen und genau wird das auch nicht. 1:10 ist OK, also 1..10s. MFG Falk
Hallo Falk, zunächst noch einmal vielen Dank, für die wirklich schnelle Hilfe. Ich meinte auch einen 100uF/25V. Und wenn ich C1 ganz weg lasse, dann bleibt das Relais so lange die Lichtschranke unterbrochen ist Angezogen. Mir fällt gerade auf, dass es wohl möglich daran liegt, dass ich kein BPX81 sondern ein BPW40 verwenden. BPX81 habe ich leider nicht da. Daher hatte ich BPW40 genommen. Funktioniert das auch mit dem BPW40? Vielen Dank!
@ slsb02 (Gast) >meinte auch einen 100uF/25V. Es sollten 100nF für C1 reichen, macht 100µs Zeitkonstante. Wenn die Lichtschranke zu langsam unterbrochen wird könnte man halt auf 1..10µF erhöhen, dann aber als Elko, logo. Plus an R4. > Und wenn ich C1 ganz weg lasse, dann bleibt >das Relais so lange die Lichtschranke unterbrochen ist Angezogen. Logisch. >hatte ich BPW40 genommen. Funktioniert das auch mit dem BPW40? Ja. MfG Falk
Bitte melde dich an um einen Beitrag zu schreiben. Anmeldung ist kostenlos und dauert nur eine Minute.
Bestehender Account
Schon ein Account bei Google/GoogleMail? Keine Anmeldung erforderlich!
Mit Google-Account einloggen
Mit Google-Account einloggen
Noch kein Account? Hier anmelden.



