Hi Leute, hab die Suche bemüht und nix gescheites gefunden... vllt auch nur falsch gesucht... ich hab mir hier so auf ner Lochrasterplatine ein einfaches SNT aufgebaut... ungeregelt... einfach Rechteck, FET, Trafo, Elkos, Drossel, Elko und raus... also praktisch wie ein SNT vom PC... nur hab ich da so nen fiesen kleinen Pickel in der Spannungslinie. Bei aufgedrehter Auflösung is der erst 400mV nach oben, dann 600mV nach unten und dann schnell abklingend. Frequenz ca. 3MHz im 10uS Abstand... hört sicher keiner (Wird ne Audioanwenung). Unschön fnd ichs doch. am PC-Netzteil ist die Spannnung aber immer glatt... wie machen die das? Wo ist der Unterschied? wo gibts Verbesserungspotential? Grüßle!
Schaltplan und evtl. Foto des Layouts. Aber wenn das auf Lochraster gebaut wurde, dann ahne ich schon schlimmes ;)
Das SNT vom PC ist geregelt, am Ausgang hängt eine LED dran, wenn die zu hell wird dann wird das Puls-pausen Verhältnis verändert. Wenn die Pause zu groß wird hört der PWM Generator kurz auf ein PWM-Signal auszugeben. Je heller die LED desto länger werden die Unterbrechungen, wenn sie extrem lang sind (ohne Last) hört man es dann auch im PC surren. Wie wär ein Tiefpassfilter am Ausgang?
Schaltnetzteile auf Lochraster funktionieren gewöhnlich nicht (wirklich). Dort immer ein sauberer Aufbau notwendig.
solch ein SNT ungeregelt aufzubauen, ist der richtige Anfang! Man erkennt so nach und nach, wie einfach die ganze Thematik eigentlich ist. Das geht sicher auch auf Lochraster, auch wenn mir schleierhaft ist, warum das Lochrasterprinzip nicht ausstirbt...da waren ja die Lötstreifenplatinen noch deutlich besser ;-) Achte auf kurze Masseverbindungen, und spendiere lieber hier und da einen Entstörkondensator mehr... Der unerwünschte Spike hat 3MHz? Klingt entweder nach zu langsamer Sperrerholzeit der Diode, oder es ist die Resonanzfrequenz der Spule. Ich nehme dabei mal an, daß nur die gedämpfte Schwingung dieses Spikes 3MHz hat, aber dieses Ereignis nur 1x pro Taktung auftritt?!
Eigentlich ist dieser Thread ja schon gegessen, denn SNT's auf Lochraster o.ä. (fliegend) sehen sicherlich keine richtige Masse, die Abblocking ist unsauber (zu lange und falsch gesetzte Verbindungen) und die Masseverbindungen sind sicherlich ohnehin alles andere als ideal (Strompfade, damit verbundene ungewollte Rückkopplungen). Dann wird noch vergessen, daß die Oszilloskop-Masse möglichst kurz an die Schaltung angeschlossen sein sollte. Also kurze Masseverbinding direkt am Tastkopf. Ich denke, hier haben wir sicherlich viele mögliche Ungereimtheiten auf dem Bau ...
Hi Leute, der Thread ist noch lange nicht gegessen. Der erse Gehversuch war klar auf Lochraster... soll ich mir zum rumspielen gleich mal was ätzen lassen?? zum Thema Audio und SNT: ja.. klar SNT. wie soll ich sonst aus 12V KFZ +/-12V für die OPs machen? jeden Autoendstufe läuft mit nem SNT und zwar einwandfrei! Dass die Rippelei von der Konstruktion her rührt denk ich mir schon. Mir hat sich nur die Frage gestellt: wie krig ich diese Spitzen weg. Dass das mit nem Elko und ner Drossel nicht geht hab ich ja selbst gesehen. Entstörkondensator dacht ich mir auch... aber was is da geeignet? ich hab mal nen 100p mit rien gelötet... hat nur das Bild auf dem Oszi verschwommener gemacht... aber sonst nix gebracht. Darum die Frage: wie entstör ich vernünftig? Und wie soll ich das Layout vom Board am besten machen um sowas zu verhindern. Wenn ich so auf die Platine von den PC Netzteilen guck, is da auch keine besondere Leutungsführung drauf, oder ist die Aussage ein Produkt meiner jugendlichen Naivität? :-P Das Läayout auf der Lochraster is übrigens recht kriminell.. das zeig ich ned her :-) Allerdings hab ich das Geschepper schon mal kleiner bekommen indem ich die ganzen Überlandleitungen entfernt hab :-P BTW: die Masseklammer von dem Oszi hing direkt am Massepunkt der sk. Wicklungen. die 3MHz sind etwa 1us Lang und kommen bei jeder Flanke also mit 100kHz wenn man so will. Grüßle!
Muh schrieb: > Hi Leute, > > der Thread ist noch lange nicht gegessen. Der erse Gehversuch war klar > auf Lochraster... soll ich mir zum rumspielen gleich mal was ätzen > lassen?? Würd ich auch net mache. Um zu sehen ob's überhaupt funzt ist Loch- oder Streifenraster-PCB okay. > zum Thema Audio und SNT: ja.. klar SNT. wie soll ich sonst aus 12V KFZ > +/-12V für die OPs machen? jeden Autoendstufe läuft mit nem SNT und zwar > einwandfrei! Die Schaltnetzteile braucht man eingentlich nur, um bei den Endstufen mehr Leistung rauszukitzeln. Die Vorstufen könnte man auch mit den +12V und GND realisieren. > Dass die Rippelei von der Konstruktion her rührt denk ich mir schon. Mir > hat sich nur die Frage gestellt: wie krig ich diese Spitzen weg. Dass > das mit nem Elko und ner Drossel nicht geht hab ich ja selbst gesehen. > Entstörkondensator dacht ich mir auch... aber was is da geeignet? ich > hab mal nen 100p mit rien gelötet... hat nur das Bild auf dem Oszi > verschwommener gemacht... aber sonst nix gebracht. Hier sind so langsam aber sicher ein wenig HF-Kenntnisse gefragt - insbesondere was das Layout dann angeht. > Darum die Frage: wie entstör ich vernünftig? Und wie soll ich das Layout > vom Board am besten machen um sowas zu verhindern. Wenn ich so auf die > Platine von den PC Netzteilen guck, is da auch keine besondere > Leutungsführung drauf, oder ist die Aussage ein Produkt meiner > jugendlichen Naivität? :-P Ja ist sie! Welcher Strom in welche Richtung und vor allem wann durch welchen Abschnitt einer Leiterbahn fließt ist hier essentiell wichtig. Ebenso wie Masseführung und von wo z.B. die Ausgangsspannung für eine evtl. vorhandene Regelung abgegriffen wird. All diese Punkten beeinflussen in hohem Maße die Qualität des Ausgangssignals - neben der richtigen Selektion und Positionierung von diversen Bauteilen. > Das Läayout auf der Lochraster is übrigens recht kriminell.. das zeig > ich ned her :-) Allerdings hab ich das Geschepper schon mal kleiner > bekommen indem ich die ganzen Überlandleitungen entfernt hab :-P Jip - in der Kürze liegt die Würze. Bei 'scharfen' (also steilen) Schaltflanken entsteht halt viel HF, die bei länger werdenden Leitungen (oder auch als 'Antennen' bezeichnet) auch besser abgestrahlt werden. > BTW: die Masseklammer von dem Oszi hing direkt am Massepunkt der sk. > Wicklungen. die 3MHz sind etwa 1us Lang und kommen bei jeder Flanke also > mit 100kHz wenn man so will. Ja, daß sieht nach einer Resonanz aus (die 3 MHz meine ich latürnich), die höchstwahrscheinlich durch den Aufbau und/oder mangelnder Dämpfung bedingt ist. Allein der Schaltplan könnte schon ein paar Defizite aufzeigen. Bitte poste ihn doch einfach mal. Bzgl. der Platine und dem Layout können wir Dir sicher auch weiterhelfen. Dazu folgender Tip: Wenn Dir die Arbeitsweise des Wandlers bekannt ist, dann zeichne z.B. einfach im Schaltplan den fließenden Strom ein, der bei jedem der 'Teilzyklen' innerhalb der Schaltung fließt. Da ein Strom ja bekanntlich nur in einem geschlossenen Kreis fließen kann, erhält man so die zu bestimmten Zeitpunkten vorhandenen Stromkreise. Diese Pfade gilt es nun beim Layouten zu optimieren. Und zwar so, daß dort wo hohe Ströme fließen die Leiterbahnen breit genug sind und der Strompfad/-kreis eine möglichst kleine Fläche umschließt. Als Stromquellen tauchen übrigens bei diesen Betrachtungen überwiegend die (Puffer-)ELKOs auf. Dann sollte man noch vermeiden, sofern möglich, daß während eines Teilzyklusses der Strom durch einen betrachteten Leiterbahnabschnitts mal in die eine Richtung und beim nächsten Teilzyklus in die andere Richtung geht. Falls Du den ersten Entwurf einer PCB von Dir hier reinstellst, kann man dann noch genauer auf diese Umstände eingehen. Unschöne Designs kann man an einer allen zugänglichen Vorlage viel besser erläutern.
Muh schrieb: > ich > hab mal nen 100p mit rien gelötet Wo befindet sich dieser Kondensator jetzt? -> Schaltung Was für ein SNT hast du aufgebaut? Nach deiner Aussage (Vergleich mit einem PC-Netzteil) handelt es sich um einen FlyBack Konverter.
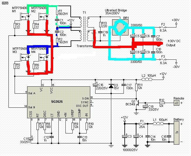
Fly Back? Klingt nach Raumschiff Enterprise... nein echt... keine Ahnung. ich kenn mich mit SNTen null aus und will eben erste Gehversuche starten. Das Projekt das ich nachgelötet hab gibts hier: http://sound.westhost.com/project89.htm schön beschrieben find ich. ich hab die zweite Variante aufgebaut, weils deutlich einfacher aussieht. Und: Ja ich weiß, es ist ohne Regelung. ;-) bei dem Vergleich mit einem PC SNT war nur die Form der Spannnung die Frage... am PC SNT glatt, bei meinem mit Akne. Ihr würdet jetzt sagen ich soll mal einen ersten Entwurf für die Teilplatine vom SNT basteln und ihr senft dann dazu oder wie? Grüßle!
Bau dir einen schönen dicken Tiefpass mit einer passenden Spule und Kondensatoren(Keramische oder Folie), am besten ein TP der nicht mal 50Hz durchlässt. Dahinter ordentlich Kondensatoren mehrere µF (auch wieder Keramische oder Folie) und mehrere tausend µF Elkos. Hast du mal versucht das Ding im Leerlauf zu betreiben? (lieber nicht, da geht die Spannung am Ausgang bestimmt nach unendlich)
Muh schrieb: > Fly Back? Klingt nach Raumschiff Enterprise... nein echt... keine > Ahnung. ich kenn mich mit SNTen null aus und will eben erste Gehversuche > starten. Wenn Du ein wenig in die Materie einsteigen willst, dann schau mal hier nach: http://schmidt-walter.eit.h-da.de/smps/smps.html > Das Projekt das ich nachgelötet hab gibts hier: > > http://sound.westhost.com/project89.htm > > schön beschrieben find ich. ich hab die zweite Variante aufgebaut, weils > deutlich einfacher aussieht. > > Und: Ja ich weiß, es ist ohne Regelung. ;-) > > bei dem Vergleich mit einem PC SNT war nur die Form der Spannnung die > Frage... am PC SNT glatt, bei meinem mit Akne. > > Ihr würdet jetzt sagen ich soll mal einen ersten Entwurf für die > Teilplatine vom SNT basteln und ihr senft dann dazu oder wie? Genaaaaauuuuu! Ein weiterer 'Knackpunkt' könnte auch der Übertrager sein, der, trotz angeblich guter Anleitung, doch falsch ge-/bewickelt wurde. Damit meine ich nicht die Anzahl der Wicklungen und wieviele 'Umdrehungen' aufzubringen sind. Da man diese alle noch an zwei Händen abzählen kann, sollte da wohl kaum jemanden ein Fehler unterlaufen. Worauf's allerdings ankommt ist, wie gut die Wicklungen untereinander gekoppelt sind, d.h. nicht stur eine Wicklung nach der anderen aufbringen, sondern bifilar wickeln und beim Aufbringen auf einen Ringkern sollte auch jede Wicklung auf den Umfang gleichmäßig verteilt sein. Nähere Angaben Deinerseits (Bilder sagen häufig mehr als 1000 Worte) wären hier evtl. ganz hilfreich.
So für Fotos hats grad nicht mehr gereicht... hab rumexpeerimentiert... Erkenntnisse: Irgendwie geht da nen Haufen Leisutng drüber obwohl das Teil nix macht. die zwei Siderstände hinter den FETs werden übel heiß. die Fets werden übel heiß und die Spule erstrecht. das Geschepper auf der Ausgangsspannung geht einher mit der abfallenden Flanke an der Ansteuerung der FETs. Diode hat nix gebracht (K an FET, A an Masse.. vllt falsch eingesetzte?) was ich noch gesehen hab: Die Spannung am Ausgang vom FET macht beim Einschalten nen riesigen Überschwinger und geht dann innerhalb einer halben Ansteuerphase auf Ansteuerspannung zurück. Leute... was hab ich da verbrochen? Ich habs echt einfach so aufgebaut wie in dem Schalptlan beschrieben. Außerdem hab ich mir grad noch nen FET gebraten... keine Ahnung wie... Könnt Ihr Euch das mit der Temperatur erklären?
Ich hab dir mal die wichtigen Strompfade markiert, die UNBEDINGT 1. kurz (jeder !mm! zählt 2. breit (am besten aus kupferfolie auschneiden) sin sollten.... sonst bekommst du massig dreckeffekte....
Muh schrieb: > Irgendwie geht da nen Haufen Leisutng drüber obwohl das > Teil nix macht. die zwei Siderstände hinter den FETs werden übel heiß. > die Fets werden übel heiß und die Spule erstrecht. Also mit "nichts macht" meinst du dass du keine Last dran hast? Sag mal wie hoch die Spannung am Ausgang ist, ein mal so wie du das jetzt betreibst und ein mal mit 2 mal 100 Ohm. ( am positiven und negativen Ausgang ) Es wär auch gut wenn du nicht einfach 12V auf den Eingang einer zu testenden Schaltung gibst. Du könntest einen 5 Ohm oder 10 Ohm Widerstand zwischen den 12V und dem Eingang schalten. (zur Strombegrenzung) Wenn es funktioniert kannst du runter gehen mit dem Wert. z.B. auf 1 Ohm So ein Widerstand kann auch mal als Sicherung dienen, also wenn der dann verbrennt sollte unten drunter etwas feuerfestes liegen. (Steinplatte) > Außerdem hab ich mir grad noch nen FET gebraten... keine Ahnung wie... Ich hab extra eine kleine "erinnere dich an deinen Fehler" Kiste für solche Fälle.
Ja danke, das mit dem Strompfaden ist jetzt keine Überraschung. Die sind schon ganz passabel ausgelegt. Die aktuelle Last ist 4K7 Ohm und macht ca. 12V+/- am Ausgang. Das sollte keinen Strompfad überlasten... So eine Kiste hab ich auch... nennt sich Abfall... also.. wo kommt die Temperatur her? ein FET der nix tut wird auch nicht heiß.. geschweige denn dass er durchbrennt... ebenso ein HF Trafo... oder täusch ich mich da?
Das die MOSFETs (welche hast Du übrigens wirklich in Deinem Aufbau
verwendet?) heiß werden könnte u.a. daran liegen, daß beim Umschalten
evtl. beide Paare ('oberer' und 'unterer' Zweig) ganz kurz gleichzeitig
leiten. Dann würde ein hoher (und im wahrsten Sinne des Wortes)
Kurzschlußstrom fließen, der nur durch den Aufbau (Übergangswiderstände,
Leiterbahnen, ...), den RDSon und dem Innenwiderstand Deiner 12V-Quelle
bestimmt wird.
Genau aus diesem Grund ist der Aufbau wie ihn "Mho" beschrieben hat,
also mit dem Vorwiderstand in der +12V-Leitung, seeehr vorteilhaft.
Darüber könnte man z.B. via O-Scope den Verlauf der Stromaufnahme
ansehen. Sollte sich bei den Umschaltzeitpunkten der MOSFET-Paare kurze
aber hohe Spikes ausbilden, hast Du das oben genannte Problem 'an der
Backe'.
Lösung (für diesen Fall):
Speed-Up-Kondensatoren parallel zu den 22-Ohm Gate-Widerständen. Die
genaue Größe sollte man experimentell ermitteln, denn sie hängt auch von
den tatsächlich verwendeten MOSFETs ab. Ein Startwert wäre so im Bereich
von 100pF bis vielleicht 10nF. Konsultiere dazu auch mal das Datenblatt
vom SG3525, wo hoffentlich solche 'Kniffe' aufgezeigt werden. Verlasse
Dich dabei nicht nur auf das Datenblatt von einem Hersteller. Der 3525
wird von diversen Firmen hergestellt: Fairchild, Motorola, ON
Semiconductor, SGS-Thomson, ...
Interessant sind da auch etwaige 'Application Notes', in denen der 3525
verwendet wird.
Poste mal, wenn möglich, ein Screenshot vom O-Scope, mit der
Stromaufnahme der gesamten Schaltung.
Verschweigen möchte ich Dir aber nicht, daß das sogenannte Shoot-Through
(beide MOSFET-Zweige sind kurz leitend) auch durch Deinen ungünstigen
Aufbau bedingt sein könnte. Hier geht es übrigens um Zeiten im Bereich
von Nanosekunden!
Matthias Lipinsky schrieb: > Schaltnetzteile auf Lochraster funktionieren gewöhnlich nicht > (wirklich). Kommt schon ein bischen drauf an, wie man das aufbaut. Mit Bauteilen in jeweils mehreren cm Abstand und mit auf Ästhetik optimierter Verkabelung eher nicht, aber das kann auch so aussehen: Beitrag "Re: Zeigt her Eure Kunstwerke !"
Generell sollte man aufpassen, dass analoge Kabel respektvollen Abstand zum Magnetfeld einer SNT-Drossel haben. Die Feedback-Leitung inklusive - manche "Experten" ziehen die genau unter der Drossel durch. Das gilt auch für den Tastkopf vom Oszi und für dessen Kabel! Beweg mal das Kabel im Umfeld einer offenen SNT-Drossel.
So Leute, ich hab mal fotografiert. Und was soll ich sagen... ich bin ratlos... Auf dem Brett wird innerhalb kürzester Zeit (10 Sek) alles heiß... Fets, R1, R2, die Drossel... schaut Euch die Bilder mal an... 003.jpg zeigt die Drossel und nachgeschalteten Dioden (so schlimm sieht die garnicht aus find ich... oder wie seht ihr das? ) 013.jpg zeigt die Spannung an den Pins der primären Wicklung 014.jpg zeigt die Versorgung 016.jpg zeigt die Spannung an den Pins der sekundären Wicklung 021.jpg zeigt die Ansteuerung. Durch die Ansteuerung sieht man, dass die FETs nicht durchschießen... sieht jedenfalls so aus, oder? zweitens: die Versorgung hat 12V. die Ansteuerung der primären Wicklung scheppert zwischen 20 und 0V hin und her... woher nimmt die die restlichen 8 V? Die Aufnahmen sind alle bei gleicher Skala. Wenn pirmär 20Vss rein gehen, kommt seundär natürlich das gleiche raus. (Das Windungsverhältnis ist 1:1. jede Wicklung hat 8 Windungen) Mir scheint ich hab da ein ganz prinzipielles Verständnisproblem... wie erklärt ihr euch obiges Verhalten? Grüßle!
Wer den Dateiupload bedienen kannn ist klar im Vorteil... hier das Kino!
Entferne mal alle Kabel. Mach den Widerstand am Ausgang mal ab und lege mal die 12V an den Ausgang ran, da dürfte nur so lange ein Strom fließen bis der Ausgangskondensator voll ist, dann kein Strom mehr. Dann wissen wir dass die Dioden okay sind. Genau das gleiche kannst du am Eingang machen. (Der Chip darf dabei nicht arbeiten) Wenn du die Variante mit den Treiber genommen hast kann es sein dass die Treiber nicht richtig funktionieren. Wenn du die andere Variante hast würde ich von jedem Gate nach Masse einen 100k Widerstand empfehlen, zur Sicherheit.
hey ein kollege von mir hat das Ding genau so aufgebaut und es rennt... einfach bumm.. rennt... btw: die auflösung der ansteuerung ist natürlich doppelt so hoch.. die ist auch nur 10V Spitze... die Dioden sind Okay... hab ich gemessen. wozu die 100K gegen Masse?
Damit das Gate schließt wenn kein definiertes Signal anliegt. Ich habe hier auch MosFETs bei denen das Gate langsam aufgegangen ist wenn man es eine weile unbeschaltet gelassen hat. Eigentlich braucht man das bei dem Chip nicht unbedingt, ich verbaue trotzdem immer einen Gate-Entlade-Widerstand. ... ist wirklich schwer was zu finden so aus der Ferne ohne deine Schaltung in der Hand zu haben. Kannst du mal den Teil zeigen wo du die MosFETs mit dem Chip verbunden hast?
Ja ne... das witzige ist.. es lief ja mal... an der Konstruktion selbst kanns nicht liegen... ich hatte mal bei den fets am Ausgang noch jeweils eine Diode spendiert gehabt... die sind aber wieder draußen... aber mir scheint seit dem spinnt das Teil... ich mein... was für Oszi bilder kann ich denn noch machen? Ich mein... wie kann der FET 20V an die Spule setzen, wenn er nur 10 krigt?? O.o
Muh schrieb: > ich mein... was für Oszi bilder kann ich denn noch machen? Ich mein... > wie kann der FET 20V an die Spule setzen, wenn er nur 10 krigt?? O.o informier dich mal was eine Spule so alles kann.... poste ein Bild von deinem Aufbau- dann sagen wir dir wo du den Fehler hast...
Oh Leute... ich hab das Problem lokalisiert... und jetzt bitte kein Mecker, dass man da drauf kommen könnte... es war das Netzteil. Ich hab die Schaltung an einem PC-Netzteil laufen gelassen. Das hat bei aller Filterung immernoch ein paar kleine Spikes gesehen... und ist nach einigen Sekunden aus dem Tritt gekommen... da hats dann nurnoch gescheppert auf allen Spannungen... Da das jetzt fuunzt hab ich mal versucht die Regelung zu implementieren. Dabei hab ich auch ein anderes Netzteil genommen. Die Schaltung wird jeztzt mit 8V versorgt.. was mich zu der Vermutung führen würde, dass auch +-8V raus kommen... denkste.. +-3V kommen raus und die Ansteuerung vom Chip beläuft sich maxmal auf so 8%.. also weit entfernt von 50%. Das ganze bereits ohne Regelung. Schließ ich die Regelung an wie im Artikel beschrieben ändert sich genau garnix. Hier nochmal der Link: http://sound.westhost.com/project89.htm also Leute... was ist an der Regelung falsch? bzw warum funktioniert sie nicht bei mir? Ich würde mir mindestens +-8V am Ausgang erwarten. Grüßle!
Bitte melde dich an um einen Beitrag zu schreiben. Anmeldung ist kostenlos und dauert nur eine Minute.
Bestehender Account
Schon ein Account bei Google/GoogleMail? Keine Anmeldung erforderlich!
Mit Google-Account einloggen
Mit Google-Account einloggen
Noch kein Account? Hier anmelden.






