Guten Morgen, ich arbeite mit einem MSP430F147 und einem Flash Emulation Tool (am Parallel-Port) als Programmiergerät. Die Kommunikation mit PC (Hyperterminal) per UART geht einwandfrei, aber nur wenn der Stecker des Programmiergerätes eingesteckt ist. Sobald ich den Stecker abstecke, geht UART nicht mehr. Das Hauptprogramm ( LED-Blinken ) läuft sowohl mit als auch ohne Stecker problemlos. Vielleicht kennt jemand dieses Problem und kann mir sagen was ich falsch mache? Danke schon mal!
Dein JTAG-Adapter bedient die Reset-Leitung. Könnte es sein, daß die von Dir gänzlich unbeschaltet ist und der µC recht oft einen Reset durchführt, und das dann so aussieht, als ob Dein Programm liefe? Die UART der 'F1xx-Reihe hat keine Abhängigkeit vom JTAG-Interface, jedenfalls keine, die ich kenne.
Ev. wird durch den UART-Anschluss eine zusätzliche Spannung in die Schaltung eingekoppelt oder Deine Betriebsspannung ist ohne angeschlossenenes Programmiergerät zu niedrig.
Wenn JTAG dran ist dann gebietet es über die Clocks. Hast du die gewählte Clock für das UART Modul kontrolliert? Hast du einen Reset ausgeführt nachdem du den JTAG Adapter gezogen hast? Hast du in die Errata geguckt (meine mich erinnern zu können, dass ich im Zusammenhang JTAG/UART bei den MSP's mal was gelesen habe)?
Moin, schau mal nach, ob dein Programmiergerät die /RST-Leitung bedient. Wenn datt Dingen ab iss, dann könnte der floaten. Zieh ihn dann mal per VCC per Draht auf HIGH und checke, was dann geht. Gruß uss demm Kölner Raum, Gunb
noips schrieb: > Die Kommunikation mit PC > (Hyperterminal) per UART geht einwandfrei, aber nur wenn der Stecker des > Programmiergerätes eingesteckt ist. Sobald ich den Stecker abstecke, > geht UART nicht mehr. Das Hauptprogramm ( LED-Blinken ) läuft sowohl mit > als auch ohne Stecker problemlos. Ein Schaltplan oder eine Skizze wuerde schonmal weiterhelfen... PC und µC sind auch bei abgezogenem Programmieradapter auf gemeinsamer Masse? Volker
Ich glaube, es ist wie Rufus beschreibt die RST-Leitung. Hatte das Problem auch einmal, ist mir die ganze Zeit während der Entwicklung nie aufgefallen, weil ich den JTAG permanent angeschlossen hatte. Später habe ich dann den Programmieradapter entfernt und mal lief die Schaltung, mal nicht - je nachdem, was sich der LOW-aktive RST-Pin eben gerade einfängt. Die Tatsache, dass die LED blinkt, würde ich wie Rufus interpretieren: wenn die Schaltung mehr oder weniger regelmäßig neu startet, blinkt die LED, aber der USART macht's nicht mit. Gruß Gunb
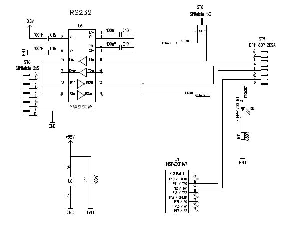
Reset-Leitung ist beschaltet. Reset nach Ziehen des Programmers wurde auch durchgeführt. Ich hänge die Schaltplanauszüge der betroffenen Schaltungsteile an.
Zu Bild RS232 wäre noch zu sagen, dass ein Jumper die Stifte 1 und 2 an der Stiftleiste verbindet und die Querverweise A1RXD und TB_TXD entsprechend zu RXD- und TXD-Pins des MSP430 führen.
OK, dann fällt mir spontan nur Folgendes ein: a) Die State Machines des MSP430 haben bei mir anfangs Ärger gemacht, als ich mich nicht genau an die Vorgaben in der Reihenfolge des Datenblatts hielt. Keine Ahnung, ob sich dieses Verhalten ändert, wenn der JTAG dranhängt?! b) Der BSL wird bei den JTAG-Varianten mir dem /RST- und TCK-Pin gestartet. Eigentlich sollte deine Resetschaltung so schnell genaug den /RST-Pin auf HI ziehen, die TCK scheint bei dir aber zu floaten, wenn der Adapter nicht angeschlossen ist. Vielleicht probierst du mal den TCK-Pin auf definierten Pegel zu legen. Der genaue BSL-Ablauf ist im App.Note. slaa089d.pdf beschrieben (damals jedenfalls). Leider momentan etwas unter Zeitdruck, aber vielleicht hilft dir die Richtung weiter. Gruß Gunb
Das mit dem TCK-Pin wird schon passen, ich habe diese Belegung eigentlich aus einer bestehenden Schaltung mit dem gleichen µC übernommen, die seit langem eingesetzt wird und keine Probleme macht. Hab jetzt permanent ein Zeichen gesendet und das Signal TXD des µC mit Oszi angeschaut. Mit gestecktem Adapter schaut das signal normal aus, das heißt man kann die einzelnen Bits sauber ekrennen und die Pegel passen auch: high -> ca. 3.1V und low -> 0V. Bei nicht gestecktem Adapter ist das Signal weiterhin erkennbar mit dem Unterschied, dass low-Pegel jetzt nicht bei 0V sondern bei ca. 1V liegt. Wie kann man das erklären.
ich tippe auf Masseproblem...mit dem JTAG-Adapter wird eine Masseverbindung zwischen Board und PC hergestellt, die ohne JTAG-Adapter fehlt - da würde ich nochmal alles prüfen...
War tatsächlich ein Masseproblem. Habe schon mehrmals die Platine durchgecheckt und nichts bemerkt. Erst jetzt stelle ich fest, dass ein Fädeldraht abgekommen ist. Ich schäme mich :-( Danke euch allen!!!!!
Warum schämen? Gut gemacht :-)) Gruß Gunb
noips schrieb:
> War tatsächlich ein Masseproblem.
Ich sollte Ferndiagnostiker werden! ;)
Schoen dass es funktioniert...
Volker
Bitte melde dich an um einen Beitrag zu schreiben. Anmeldung ist kostenlos und dauert nur eine Minute.
Bestehender Account
Schon ein Account bei Google/GoogleMail? Keine Anmeldung erforderlich!
Mit Google-Account einloggen
Mit Google-Account einloggen
Noch kein Account? Hier anmelden.

